較簡單二極管更靈敏的AM檢波器設計
發布時間:2017-01-04 來源:Lyle Williams 責任編輯:wenwei
【導讀】圖1是傳統的二極管調幅檢波器。這種檢波器必須工作在零直流電位,因此如果信號源具有直流分量,需要使用R-Czuhedianlulaigelixinhaozhongdezhiliufenliang。zhezhongjianboqijiazaileyuanji,kenengzengjiayuandianludedaikuan。jianboqideshuchuzukangxiangduijiaogao,zheshibuhaodeyimian。yinliangkongzhihuigeijianboqishijiajiaoliufuzai,zaochengyinpindeshizhen。suoyongdeerjiguanbixushijuyoujiaodizhengxiangdaotongdianyadezheleixingerjiguanhuorezailiuzierjiguan。

圖1:傳統的調幅檢波器。
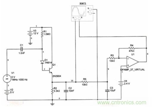
圖2所示的電路方案可以立馬解決所有這些問題。信號源是一個5V調幅調製信號串聯一個5V直流源(可忽略)。調幅信號是一個采用100% 1kHz 調製的1MHz載波。檢波器的輸入阻抗大約是300kΩ,對信號源來說負載不是很重。二極管工作在輕微的正向偏置狀態,因此可以使用普通的矽信號二極管(如1N914)。這種電路的輸出阻抗較低,負載對失真幾乎沒有影響。

圖2:改進的調幅檢波器。
圖3給出了仿真輸入和輸出圖形。圖中所示的輸出音頻波形具有相對於0V中心線合適的直流電平。注意,即使是100%調製,輸出電壓也不會到0V。輸出信號沒有可察覺到的失真, 這對100%調製來說是不同尋常的。

圖3:改進型調幅檢波器的仿真信號。
如果需要將AGC與檢波器一起使用,情況要複雜一些。輸出的直流電平是+4V,沒有信號,它隨著輸入信號的增加而增加。通常我們需要給帶零電壓輸出和零載波電壓輸入的AGC 提供一個負電壓。要做到這一點,我們需要使用運放反轉電壓,在零信號輸入時將電平變換為0,並提供一定的直流增益。運放需要正負供電電壓。原理圖如圖4所示。

圖4:帶AGC輸出的改進型調幅檢波器。
AGC和音頻的仿真輸出如圖5所示。音頻和AGC線都是以中心線為直流基準。檢波器的輸入是5V信號時,AGC輸出約-4V。

圖5:音頻和AGC信號。
本文來源於電子技術設計。
推薦閱讀:
特別推薦
- 噪聲中提取真值!瑞盟科技推出MSA2240電流檢測芯片賦能多元高端測量場景
- 10MHz高頻運行!氮矽科技發布集成驅動GaN芯片,助力電源能效再攀新高
- 失真度僅0.002%!力芯微推出超低內阻、超低失真4PST模擬開關
- 一“芯”雙電!聖邦微電子發布雙輸出電源芯片,簡化AFE與音頻設計
- 一機適配萬端:金升陽推出1200W可編程電源,賦能高端裝備製造
技術文章更多>>
- 貿澤EIT係列新一期,探索AI如何重塑日常科技與用戶體驗
- 算力爆發遇上電源革新,大聯大世平集團攜手晶豐明源線上研討會解鎖應用落地
- 創新不止,創芯不已:第六屆ICDIA創芯展8月南京盛大啟幕!
- AI時代,為什麼存儲基礎設施的可靠性決定數據中心的經濟效益
- 矽典微ONELAB開發係列:為毫米波算法開發者打造的全棧工具鏈
技術白皮書下載更多>>
- 車規與基於V2X的車輛協同主動避撞技術展望
- 數字隔離助力新能源汽車安全隔離的新挑戰
- 汽車模塊拋負載的解決方案
- 車用連接器的安全創新應用
- Melexis Actuators Business Unit
- Position / Current Sensors - Triaxis Hall
熱門搜索
Future
GFIVE
GPS
GPU
Harting
HDMI
HDMI連接器
HD監控
HID燈
I/O處理器
IC
IC插座
IDT
IGBT
in-cell
Intersil
IP監控
iWatt
Keithley
Kemet
Knowles
Lattice
LCD
LCD模組
LCR測試儀
lc振蕩器
Lecroy
LED
LED保護元件
LED背光



