用口袋中的便攜式電源來打消電池使用方麵的顧慮
發布時間:2020-12-21 責任編輯:wenwei
【導讀】智能手機或平板電腦中的處理器需要越來越多的電能來提供高性能。此外,便攜式設備24小時不間斷運行也需要更大的電池容量。智能手機或平板電腦的高功耗,以及嵌入式電池的有限容量使得用戶擔心電源的供電能力。
圖1是我在芝加哥奧黑爾國際機場充電站時拍攝的照片。很多人在查看充電百分比的同時,還隨時看著時間,以免錯過航班。

圖1:芝加哥奧黑爾國際機場的充電站
移動電源是一塊便攜式可充電電池,它在AC電源可用時存儲電能,並可以替代AC適配器為智能手機或平板電腦充電。移動電源是目前最常用的個人隨身配件之一。
一個兩級移動電源具有一個單節電池充電器,將適配器電壓降至電池充電電壓,之後是一個升壓轉換器,將電池電壓升壓至USB兼容5V電壓。分別需要兩組開關和電感器來執行充電和升壓。德州儀器 (TI) 已經開發出全係列的移動電壓IC解決方案;這(zhe)個(ge)係(xi)列(lie)的(de)解(jie)決(jue)方(fang)案(an)隻(zhi)需(xu)一(yi)個(ge)組(zu)開(kai)關(guan)和(he)一(yi)個(ge)電(dian)阻(zu)器(qi)即(ji)可(ke)執(zhi)行(xing)充(chong)電(dian)和(he)升(sheng)壓(ya)功(gong)能(neng)。其(qi)設(she)計(ji)理(li)念(nian)是(shi),由(you)於(yu)充(chong)電(dian)和(he)升(sheng)壓(ya)不(bu)會(hui)同(tong)時(shi)發(fa)生(sheng),所(suo)以(yi)將(jiang)用(yong)於(yu)充(chong)電(dian)的(de)開(kai)關(guan)和(he)電(dian)感(gan)器(qi)可(ke)重(zhong)新(xin)應(ying)用(yong)於(yu)升(sheng)壓(ya)。
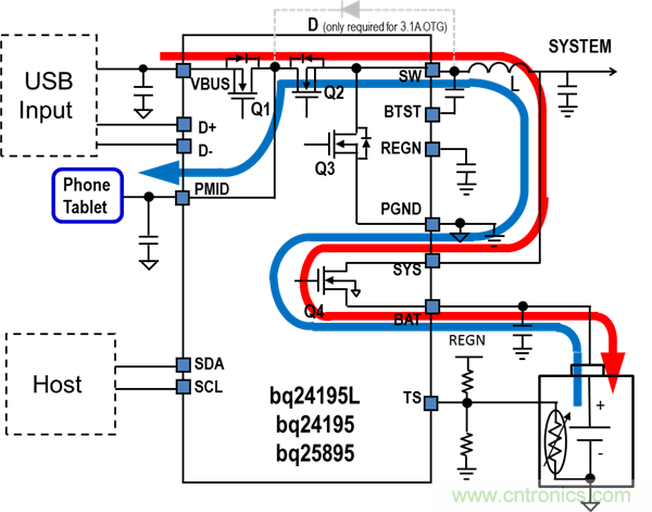
bq24195/195L和bq24295仍然是電流高達2.1A的解決方案的理想選擇。全新發布的支持MaxCharge™ 技術的bq25892進一步提高了效率和熱性能。博文“MaxCharge™ 技術—更加靈動的快速充電”展現了更快速、散熱更低和更加安全充電所具有的特性。bq25895不但實現了高達5A的快速充電,並且將電流提高到3.1A,從而能夠同時為一個智能手機和一個平板電腦充電。請用以下這些解決方案來解決你的技術難題吧:
● 移動性:TI的移動電源IC是單芯片全集成解決方案。與兩級方法相比,圖2中所示的這些解決方案,bq24195L、bq24195和bq25895,隻需要一個電感器,就將充電(紅色跡線)和升壓操作(藍色跡線)組合在一個芯片中。單芯片解決方案不但減小了移動電源的尺寸,而且降低了總體物料清單 (BOM) 成本。

圖2:全集成單芯片移動電源解決方案
● 安全性:電池充電和放電安全性是主要關心的問題。TI解決方案提供很多的保護等級,諸如升壓運行期間的過壓保護。在±0.5% 交叉溫度範圍內,充電電壓受到精確控製。圖2:全集成單芯片移動電源解決方案
● USB D+/D- 檢測:這個充電器能夠檢測一個USB主機或充電端口,並且與USB電池充電器技術規格兼容。
● 高效率:同步升壓運行的效率要高於異步運行的效率。bq25895的500kHz和1.5MHz開關頻率提供了在不同升壓電流電平下盡可能減少功率損耗的選項。
● 低電磁幹擾 (EMI):驅動器電路已針對降壓充電和升壓進行了優化,以盡可能地減少EMI。
這些具有高轉換效率、能夠處理1A至3.1A備用充電電流的全集成移動電源IC提供了一款緊湊設計,以及高安全等級。考慮一下,將這些解決方案融入到你的下一個移動電源設計中,消除電池供電方麵的擔憂。
免責聲明:本文為轉載文章,轉載此文目的在於傳遞更多信息,版權歸原作者所有。本文所用視頻、圖片、文字如涉及作品版權問題,請聯係小編進行處理。
推薦閱讀:
特別推薦
- 噪聲中提取真值!瑞盟科技推出MSA2240電流檢測芯片賦能多元高端測量場景
- 10MHz高頻運行!氮矽科技發布集成驅動GaN芯片,助力電源能效再攀新高
- 失真度僅0.002%!力芯微推出超低內阻、超低失真4PST模擬開關
- 一“芯”雙電!聖邦微電子發布雙輸出電源芯片,簡化AFE與音頻設計
- 一機適配萬端:金升陽推出1200W可編程電源,賦能高端裝備製造
技術文章更多>>
- 貿澤EIT係列新一期,探索AI如何重塑日常科技與用戶體驗
- 算力爆發遇上電源革新,大聯大世平集團攜手晶豐明源線上研討會解鎖應用落地
- 創新不止,創芯不已:第六屆ICDIA創芯展8月南京盛大啟幕!
- AI時代,為什麼存儲基礎設施的可靠性決定數據中心的經濟效益
- 矽典微ONELAB開發係列:為毫米波算法開發者打造的全棧工具鏈
技術白皮書下載更多>>
- 車規與基於V2X的車輛協同主動避撞技術展望
- 數字隔離助力新能源汽車安全隔離的新挑戰
- 汽車模塊拋負載的解決方案
- 車用連接器的安全創新應用
- Melexis Actuators Business Unit
- Position / Current Sensors - Triaxis Hall
熱門搜索
Future
GFIVE
GPS
GPU
Harting
HDMI
HDMI連接器
HD監控
HID燈
I/O處理器
IC
IC插座
IDT
IGBT
in-cell
Intersil
IP監控
iWatt
Keithley
Kemet
Knowles
Lattice
LCD
LCD模組
LCR測試儀
lc振蕩器
Lecroy
LED
LED保護元件
LED背光



