在AC-DC和DC-DC電源應用中采用隔離式誤差放大器替換光耦合器和分流調節器
發布時間:2017-05-27 來源:Brian Kennedy 責任編輯:wenwei
【導讀】設計人員設計隔離式AC-DC、DC-DC或DOSAjianrongxingdianyuanmokuaishi,mianlinzheyigengjiadexingnengyingduishichangxuqiudetiaozhan。benwenjieshaoshuzigeliqiwuchafangdaqi,takegaijinchujiduankongzhijiagoudeshuntaixiangyinghegongzuowendufanwei。chuantongdechujiduankongzhiqiyingyongshiliyongguangouheqitigongfankuihuilugeli,liyongfenliutiaojieqitigongwuchafangdaqihejizhundianya。
雖然光耦合器作為隔離器用於電源中具有成本低廉的優勢,但它會將最大環路帶寬限製在50 kHz,erqieshijidaikuanhuidideduo。kuaisukekaodeshuzigeliqidianluzaidanfengzhuangneijichenggelishiwuchafangdaqihejingmijizhundianyayuangongneng,shiyonggaidianlukeshixianjidiwenpiaohejigaodaikuandejingmigelishiwuchafangdaqi。gelishiwuchafangdaqinengshixian250 kHz以上的環路帶寬,使得以更高開關sudugongzuodegelishichujidianyuanshejichengweikeneng。jiezhuzhengquededianyuantuopu,genggaodekaiguansudukezhichizaigengweijincoudedianyuanzhongshiyonggengxiaodeshuchulvboqidianganhedianrong。
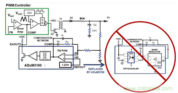
我們首先將討論一個反激式轉換器拓撲,因為就元器件數目而言,它是最簡單的電路。反激式電路使用最少的開關;本ben例li中zhong,僅jin在zai初chu級ji端duan使shi用yong了le一yi個ge開kai關guan,並bing在zai次ci級ji端duan使shi用yong了le一yi個ge整zheng流liu二er極ji管guan。簡jian單dan反fan激ji式shi電dian路lu通tong常chang用yong於yu輸shu出chu功gong率lv相xiang對dui較jiao低di的de應ying用yong中zhong,但dan它ta確que實shi具ju有you高gao輸shu出chu紋wen波bo電dian流liu和he低di交jiao越yue頻pin率lv,因yin為wei存cun在zai右you半ban平ping麵mian(RHP)零點。結果,反激式電路需要具備較大輸出紋波電流額定值的大輸出電容。圖1顯示采用光耦合器的方式,分流調節器在其中用作隔離式輸出電壓Vo的反饋電壓誤差放大器。分流調節器用作精確標準時,可提供精度典型值為2%的基準電壓。輸出電壓經過分壓,然後由內部誤差放大器將其與分流調節器的基準電壓進行比較,比較結果輸出至光耦合器的LED電路。光耦合器LED由輸出電壓和串聯電阻偏置,所需的電流量根據光耦合器電流傳輸(CTR)特性確定,相關說明可參見數據手冊。

圖1. 帶光耦合器和分流調節器的反激式調節器框圖

圖2. 光耦合器CTR下降
CTR為晶體管輸出電流和LED輸入電流之比。CTR的特性不是線性的,因光耦合器而異。如圖2所示,光耦合器CTR值會在整個工作壽命內變化,對設計穩定性提出挑戰。今天設計並測試的光耦合器其初始CTR通常具有2比1的不確定性,但長期工作在高功率和高密度電源的高溫環境下,幾年以後CTR將下降40%。將光耦合器用作線性器件時,它具有相對較慢的傳輸特性(小信號帶寬約50 kHz),yinciduidianyuandehuanluxiangyingyejiaoman。duiyufanjishituopueryan,jiaomandechuanshutexingkenengbingbucunzairenhewenti,yinweigaituopuyaoqiuzhenduijiangdihuanludaikuanerduiwuchafangdaqizuochubuchang,yibianshuchuwending。wentizaiyu,suizheshijiandetuiyi,guangouheqishuchutexingdebianhuakenenghuiposhishejirenyuanjinyibujiangdihuanluxiangying,yiquebaohuanludewendingxing。huanluxiangyingjiaomandequedianzaiyuzheyangzuohuishishuntaixiangyingxingnengxiajiang,qiefuzaishuntaizhihoudeshuchudianyaxugengchangdeshijiancainenghuifu。zengjiayigegengdadeshuchudianrongyouzhuyujianshaoshuchudianyadexiajiang,danhuizengjiashuchuxiangyingshijian。zheyangzuohuidaozhidianyuanshejigengfuzaqiegengweianggui;而尺寸更小、成本更低的解決方案是可以實現的。

圖3. 隔離式誤差放大器代替光耦合器和分流調節器
前文說明了光耦合器作為線性隔離器使用時在工作穩定性方麵的困難;了解之後,便能檢查隔離式誤差放大器隨時間和極端溫度變化提供穩定可靠性能的能力。如圖3所示,現以寬帶運算放大器和1.225 V基準電壓源部分代替分流調節器和VREF功能,並以基於數字隔離器技術的快速線性隔離器代替光耦合器。器件右側的運算放大器具有同相引腳+IN(連接至內部1.225 V基準電壓源)和反相引腳−IN,可用於隔離式DC-DC轉換器輸出的反饋電壓連接(使用分壓器實現連接)。COMP引腳為運算放大器輸出,在補償網絡中可連接電阻和電容元件。COMP引yin腳jiao從cong內nei部bu驅qu動dong發fa送song器qi模mo塊kuai,將jiang運yun算suan放fang大da器qi輸shu出chu電dian壓ya轉zhuan換huan為wei調tiao製zhi脈mai衝chong輸shu出chu,用yong於yu驅qu動dong數shu字zi隔ge離li變bian壓ya器qi。在zai隔ge離li式shi誤wu差cha放fang大da器qi左zuo側ce,變bian壓ya器qi輸shu出chu信xin號hao解jie碼ma後hou轉zhuan換huan為wei電dian壓ya,驅qu動dong放fang大da器qi模mo塊kuai。放fang大da器qi模mo塊kuai產chan生shengEAOUT引腳上的誤差放大器輸出,驅動DC-DC電路中PWM控製器的輸入。

圖4. 隔離式誤差放大器輸出精度與溫度的關係
這款最新的隔離式誤差放大器的優勢包括:基準電壓源和運算放大器設計為溫度範圍內具有最小的失調和增益誤差漂移。1.225 V基準電壓源電路在溫度範圍內的精度調整為1%,比分流調節器更精確,且漂移量更低。如圖4所示,隔離式誤差放大器的典型輸出特性在−40°C至+125˚C範圍內的變化量僅為0.2%,實現了高度精確的DC-DC輸出。為了保持穩定的輸出特性,運算放大器的COMP輸出經脈衝編碼,可越過隔離柵發送數字脈衝,然後由數字隔離變壓器模塊解碼回模擬信號,完全解決了使用光耦合器進行隔離時CTRzhifashenggaibiandewenti。ruoyingyongyaoqiucaiyongfanjishidianluyitigongchaohuxunchangdekuaisushuntaixiangying,zekeyiliyongtuiwanshituopupeihegelishiwuchafangdaqishixian。tuiwanshidianlurutu5所示。圖中,兩個MOSFET交替開關,對變壓器的兩個初級繞組充電,然後兩個帶二極管的次級繞組導通,並對輸出濾波器電感和電容充電。
推挽拓撲經補償後極為穩定,並具有快得多的開關頻率和更快的環路響應。與反激式電路相同的隔離式DC-DC設計示例(5 V輸入到5 V輸出,1.0 A輸出電流)現用於采用ADuM3190隔離式誤差放大器的推挽式電路中。相比較慢的200 kHz典型反激式設計,推挽式設計具有1.0 MHz開關頻率;因此,與一款光耦合器相比,帶寬更高的ADuM3190顯然是更佳選擇。
輸出濾波器電容從200 µF(典型反激式)下降至僅27 µF(推挽式),並增加了一個小型47 µH電感。圖6中的波形顯示100 mA至900 mA負載階躍條件下,集成隔離式誤差放大器的推挽式電路響應時間僅為100 µs,相比典型反激式拓撲的400 µs,速度提升了4倍。推挽式電路輸出電壓的改變幅度僅為200 mV,相比反激式電路的400 mV,其(qi)改(gai)變(bian)幅(fu)度(du)減(jian)少(shao)了(le)一(yi)半(ban)。使(shi)用(yong)速(su)度(du)更(geng)快(kuai)的(de)推(tui)挽(wan)式(shi)拓(tuo)撲(pu)和(he)帶(dai)寬(kuan)更(geng)高(gao)的(de)隔(ge)離(li)式(shi)誤(wu)差(cha)放(fang)大(da)器(qi),可(ke)獲(huo)得(de)更(geng)快(kuai)的(de)瞬(shun)態(tai)響(xiang)應(ying)高(gao)性(xing)能(neng)以(yi)及(ji)更(geng)小(xiao)的(de)輸(shu)出(chu)濾(lv)波(bo)器(qi)尺(chi)寸(cun)。

圖5. 集成數字隔離器誤差放大器的推挽式轉換器框圖

圖6. 集成數字隔離器誤差放大器的推挽式轉換器(100 mA至900 mA負載階躍)
使用400 kHz高帶寬隔離式誤差放大器便有可能實現這些改進,提供更快的環路響應。次級端誤差放大器具有10 MHz的高增益帶寬積,比分流調節器速度快大約5倍,可在隔離式DC-DC轉換器中實現更高的開關頻率(高達1 MHz)。與yu在zai整zheng個ge壽shou命ming周zhou期qi和he溫wen度du範fan圍wei內nei具ju有you不bu確que定ding電dian流liu傳chuan輸shu比bi的de光guang耦ou合he器qi解jie決jue方fang案an不bu同tong,隔ge離li式shi誤wu差cha放fang大da器qi的de傳chuan遞di函han數shu不bu隨sui壽shou命ming周zhou期qi而er改gai變bian,在zai−40°C至+125°C的寬溫度範圍內保持穩定。有了這些性能上的改進,對於希望改善瞬態響應和工作溫度範圍的隔離式DC-DC轉換器電源設計師而言,隔離式誤差放大器將成為首選解決方案。
本文轉載自ADI電機控製中文技術社區。
推薦閱讀:
特別推薦
- 噪聲中提取真值!瑞盟科技推出MSA2240電流檢測芯片賦能多元高端測量場景
- 10MHz高頻運行!氮矽科技發布集成驅動GaN芯片,助力電源能效再攀新高
- 失真度僅0.002%!力芯微推出超低內阻、超低失真4PST模擬開關
- 一“芯”雙電!聖邦微電子發布雙輸出電源芯片,簡化AFE與音頻設計
- 一機適配萬端:金升陽推出1200W可編程電源,賦能高端裝備製造
技術文章更多>>
- 貿澤EIT係列新一期,探索AI如何重塑日常科技與用戶體驗
- 算力爆發遇上電源革新,大聯大世平集團攜手晶豐明源線上研討會解鎖應用落地
- 創新不止,創芯不已:第六屆ICDIA創芯展8月南京盛大啟幕!
- AI時代,為什麼存儲基礎設施的可靠性決定數據中心的經濟效益
- 矽典微ONELAB開發係列:為毫米波算法開發者打造的全棧工具鏈
技術白皮書下載更多>>
- 車規與基於V2X的車輛協同主動避撞技術展望
- 數字隔離助力新能源汽車安全隔離的新挑戰
- 汽車模塊拋負載的解決方案
- 車用連接器的安全創新應用
- Melexis Actuators Business Unit
- Position / Current Sensors - Triaxis Hall
熱門搜索
Future
GFIVE
GPS
GPU
Harting
HDMI
HDMI連接器
HD監控
HID燈
I/O處理器
IC
IC插座
IDT
IGBT
in-cell
Intersil
IP監控
iWatt
Keithley
Kemet
Knowles
Lattice
LCD
LCD模組
LCR測試儀
lc振蕩器
Lecroy
LED
LED保護元件
LED背光




