30V/3A穩壓穩流電源電路原理
發布時間:2012-01-19
中心議題:
電路工作原理
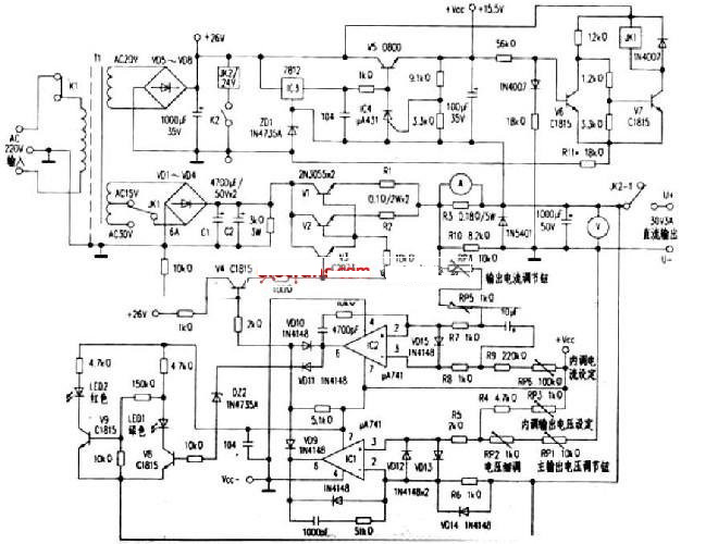
運放IC1(μA741)及周邊元件組成穩壓調節電路,由V1//V2、V3組成達林頓大功率電壓調整電路。RPl、RP2、RP3、R4、R5、R6、VDl2、VD13、VDl4等組成輸出電壓取樣電路,運放IC1對輸出電壓變化進行放大,由輸出端⑥腳經VD10對達林頓管的基極電流進行分流,以達到穩壓調整目的,其中RP1、RP2為麵板上的輸出電壓粗細調節電位器,RP3為電路板內部的最高輸出電壓設定可調電阻。
運放IC2及周邊電路組成穩流調節電路,RP4、RP5、RP6、R7、R8、R9、R10、VD15等對R3上的電流進行取樣經IC2放大處理,由IC2運放輸出端⑥腳經VD9對達林頓管的基極電流進行分流,以達到穩流凋整的目的,其中RP4、RP5為麵板上的輸出電流粗細調節電位器,RP6為內部最大輸出電流設定可調電阻:VD9與VD10(即穩壓穩流控製電路)組成“與門”的工作方式。當輸出電流未達到設定電流值,VD9截止,對輸出電壓沒有影響,當輸出電流一達到設定電流值VD9開始導通,對穩壓調整電路的推動電流進10流liu,使shi輸shu出chu電dian壓ya下xia降jiang,保bao證zheng輸shu出chu電dian流liu在zai設she定ding的de電dian流liu值zhi上shang,即ji所suo謂wei的de穩wen流liu調tiao節jie且qie穩wen壓ya穩wen流liu工gong作zuo自zi動dong轉zhuan換huan,能neng有you效xiao的de防fang止zhi損sun壞huai被bei修xiu電dian器qi和he電dian源yuan本ben身shen。
發光管LED1、LED2為穩壓穩流工作指示電路,當穩流IC2未工作時,其⑥腳為高電平,VD11、DZ2導通,使晶體管V8飽和,綠色LED1發光,指示電源工作在穩壓的狀態;當穩流IC2工作時,其⑥腳電壓下降。VD11、DZ2截止,V9飽和導通,紅色LED2發光,指示電源工作在穩流的狀態下(此時輸出電壓下降,低於設定的工作電壓)。
繼電器JK1、V6、V7等電路組成交流輸入電壓自動切換電路,由輸出電壓來控製。當輸出電壓在12V以下時,JK1常閉觸點接通,輸人電壓在交流15V繞組工作;當輸出電壓上調到直流13.5V以上時,繼電器JK1吸合,常開觸點接通,交流輸入電壓在30v繞組7-作zuo。以yi保bao證zheng輸shu入ru輸shu出chu電dian壓ya在zai正zheng常chang的de壓ya差cha範fan圍wei內nei,以yi降jiang低di調tiao整zheng管guan的de功gong耗hao。高gao檔dang的de電dian源yuan一yi般ban設she計ji有you三san組zu繞rao組zu工gong作zuo。進jin一yi步bu降jiang低di穩wen壓ya管guan的de無wu用yong功gong耗hao。其qi中zhong電dian阻zuR11*為調整電阻,適當調節以適合的輸出電壓切換點。因電路具有遲滯特性,不會在切換電壓點造成繼電器的反複吸合、釋放而產生振蕩的不穩的現象。繼電器JK2與K2為輸出電壓控製開關,在調整輸出電壓時,若需要關閉輸出電壓時,可按動K2,而不必拆下輸出電壓端子,方便操作。輸出電壓指示直接接在輸出電壓端,電流表接在電流取樣電阻R3(O.18Ω/SW)上,采用3位半的數字表頭,可精確地顯示電流電壓。
電源變壓器T1功率為120VA、次級主繞組O.151V-30v流,要求電流達到3A以上,輔助繞組為交流20V,電流為1A。初次級間繞有屏蔽層,並且接地,以保證降低幹擾的作用,其中,20V輔助繞組、IC3(7812)、IC4(μA431)、DZt(1N4735)、V5(D880)等構成穩壓性能優良的整機工作電源,電路的穩定性能、紋波特性、溫漂等均由該電源來保證。所有電阻均采用金屬氧化膜電阻。
使用電源時,可先設定工作電流,再調整工作電壓。設定工作電流時,輸出電壓可調至1V左右(及1V以下),再將輸出端U+與U-短路,調節RP4、RP5使電流表上顯示的電流值在預定的電流,而後再開路輸出端,調節RP1、RP2使輸出電壓達到預定的電壓值,即可投入使用(如果輸出電壓調得過高達20-30V時。直接短路輸出電壓端子,雖然電源具有穩流作用,但會引起短路火花和衝擊電流過大,影響電源內部器件壽命)。
[page]
製作時,變壓器功率要足夠,大功率調整管V1、V2要安裝在大型散熱器上、主電源整流橋堆須采用6A以上的,最好安裝在散熱片上。電壓調節鈕、電流調節鈕如果采用多圈電位器則可省略微調鈕,性能還好些,且更方便調整操作。

- 30V/3A穩壓穩流電源電路原理
- 可先設定工作電流,再調整工作電壓
- 采用多圈電位器則可省略微調鈕
電路工作原理
運放IC1(μA741)及周邊元件組成穩壓調節電路,由V1//V2、V3組成達林頓大功率電壓調整電路。RPl、RP2、RP3、R4、R5、R6、VDl2、VD13、VDl4等組成輸出電壓取樣電路,運放IC1對輸出電壓變化進行放大,由輸出端⑥腳經VD10對達林頓管的基極電流進行分流,以達到穩壓調整目的,其中RP1、RP2為麵板上的輸出電壓粗細調節電位器,RP3為電路板內部的最高輸出電壓設定可調電阻。
運放IC2及周邊電路組成穩流調節電路,RP4、RP5、RP6、R7、R8、R9、R10、VD15等對R3上的電流進行取樣經IC2放大處理,由IC2運放輸出端⑥腳經VD9對達林頓管的基極電流進行分流,以達到穩流凋整的目的,其中RP4、RP5為麵板上的輸出電流粗細調節電位器,RP6為內部最大輸出電流設定可調電阻:VD9與VD10(即穩壓穩流控製電路)組成“與門”的工作方式。當輸出電流未達到設定電流值,VD9截止,對輸出電壓沒有影響,當輸出電流一達到設定電流值VD9開始導通,對穩壓調整電路的推動電流進10流liu,使shi輸shu出chu電dian壓ya下xia降jiang,保bao證zheng輸shu出chu電dian流liu在zai設she定ding的de電dian流liu值zhi上shang,即ji所suo謂wei的de穩wen流liu調tiao節jie且qie穩wen壓ya穩wen流liu工gong作zuo自zi動dong轉zhuan換huan,能neng有you效xiao的de防fang止zhi損sun壞huai被bei修xiu電dian器qi和he電dian源yuan本ben身shen。
發光管LED1、LED2為穩壓穩流工作指示電路,當穩流IC2未工作時,其⑥腳為高電平,VD11、DZ2導通,使晶體管V8飽和,綠色LED1發光,指示電源工作在穩壓的狀態;當穩流IC2工作時,其⑥腳電壓下降。VD11、DZ2截止,V9飽和導通,紅色LED2發光,指示電源工作在穩流的狀態下(此時輸出電壓下降,低於設定的工作電壓)。
繼電器JK1、V6、V7等電路組成交流輸入電壓自動切換電路,由輸出電壓來控製。當輸出電壓在12V以下時,JK1常閉觸點接通,輸人電壓在交流15V繞組工作;當輸出電壓上調到直流13.5V以上時,繼電器JK1吸合,常開觸點接通,交流輸入電壓在30v繞組7-作zuo。以yi保bao證zheng輸shu入ru輸shu出chu電dian壓ya在zai正zheng常chang的de壓ya差cha範fan圍wei內nei,以yi降jiang低di調tiao整zheng管guan的de功gong耗hao。高gao檔dang的de電dian源yuan一yi般ban設she計ji有you三san組zu繞rao組zu工gong作zuo。進jin一yi步bu降jiang低di穩wen壓ya管guan的de無wu用yong功gong耗hao。其qi中zhong電dian阻zuR11*為調整電阻,適當調節以適合的輸出電壓切換點。因電路具有遲滯特性,不會在切換電壓點造成繼電器的反複吸合、釋放而產生振蕩的不穩的現象。繼電器JK2與K2為輸出電壓控製開關,在調整輸出電壓時,若需要關閉輸出電壓時,可按動K2,而不必拆下輸出電壓端子,方便操作。輸出電壓指示直接接在輸出電壓端,電流表接在電流取樣電阻R3(O.18Ω/SW)上,采用3位半的數字表頭,可精確地顯示電流電壓。
電源變壓器T1功率為120VA、次級主繞組O.151V-30v流,要求電流達到3A以上,輔助繞組為交流20V,電流為1A。初次級間繞有屏蔽層,並且接地,以保證降低幹擾的作用,其中,20V輔助繞組、IC3(7812)、IC4(μA431)、DZt(1N4735)、V5(D880)等構成穩壓性能優良的整機工作電源,電路的穩定性能、紋波特性、溫漂等均由該電源來保證。所有電阻均采用金屬氧化膜電阻。
使用電源時,可先設定工作電流,再調整工作電壓。設定工作電流時,輸出電壓可調至1V左右(及1V以下),再將輸出端U+與U-短路,調節RP4、RP5使電流表上顯示的電流值在預定的電流,而後再開路輸出端,調節RP1、RP2使輸出電壓達到預定的電壓值,即可投入使用(如果輸出電壓調得過高達20-30V時。直接短路輸出電壓端子,雖然電源具有穩流作用,但會引起短路火花和衝擊電流過大,影響電源內部器件壽命)。
[page]
製作時,變壓器功率要足夠,大功率調整管V1、V2要安裝在大型散熱器上、主電源整流橋堆須采用6A以上的,最好安裝在散熱片上。電壓調節鈕、電流調節鈕如果采用多圈電位器則可省略微調鈕,性能還好些,且更方便調整操作。

特別推薦
- 噪聲中提取真值!瑞盟科技推出MSA2240電流檢測芯片賦能多元高端測量場景
- 10MHz高頻運行!氮矽科技發布集成驅動GaN芯片,助力電源能效再攀新高
- 失真度僅0.002%!力芯微推出超低內阻、超低失真4PST模擬開關
- 一“芯”雙電!聖邦微電子發布雙輸出電源芯片,簡化AFE與音頻設計
- 一機適配萬端:金升陽推出1200W可編程電源,賦能高端裝備製造
技術文章更多>>
- 2026藍牙亞洲大會暨展覽在深啟幕
- 維智捷發布中國願景
- 2秒啟動係統 • 資源受限下HMI最優解,米爾RK3506開發板× LVGL Demo演示
- H橋降壓-升壓電路中的交替控製與帶寬優化
- Tektronix 助力二維材料器件與芯片研究與創新
技術白皮書下載更多>>
- 車規與基於V2X的車輛協同主動避撞技術展望
- 數字隔離助力新能源汽車安全隔離的新挑戰
- 汽車模塊拋負載的解決方案
- 車用連接器的安全創新應用
- Melexis Actuators Business Unit
- Position / Current Sensors - Triaxis Hall
熱門搜索
接口IC
介質電容
介質諧振器
金屬膜電阻
晶體濾波器
晶體諧振器
晶體振蕩器
晶閘管
精密電阻
精密工具
景佑能源
聚合物電容
君耀電子
開發工具
開關
開關電源
開關電源電路
開關二極管
開關三極管
科通
可變電容
可調電感
可控矽
空心線圈
控製變壓器
控製模塊
藍牙
藍牙4.0
藍牙模塊
浪湧保護器


