加快了故障解決和分析速度的HiFi功率放大器
發布時間:2013-01-05 責任編輯:easonxu
【導讀】HiFi功率放大器設計BOM,對多域信號分析的支持通過在多個域中確定問題的根本原因加快了故障解決和分析速度。
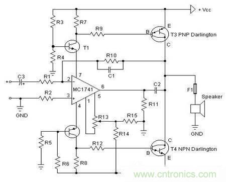
這個簡單的低成功率放大器。可以5種方法完成,就像圖表中所指示的(從20W到80W RMS)。首先要作的是測試末極功率管的放大係數hfe or β.如果差異大於30%,放大器將不會提供一個清晰的聲音,使用MJ3001和 MJ2501晶體管,他們的差異在5%。
在開機之前,必須把輸入端短路,在放大器的輸出端串入一個電流表,然後打開電源,調整R13使電流表電流到微安培級,或許可以達到0,電流表電流在10微安培是很容易做到的。

圖1:功率放大器電路圖

圖2:電源電路

圖3:元件及參數表
對多域信號分析的支持通過在多個域中確定問題的根本原因加快了故障解決和分析速度。使用集成的10.4英寸觸控顯示屏,SPECMON用戶能夠在任何時候使用相互關聯的標記分析在時域、頻域和調製域中捕獲的數據。
與替代解決方案相比,開放數據格式和全套的內置功能有助於降低成本。這使工程師能夠利用諸如MATLAB等第三方軟件分析工具或者將映射結果導出到Google Earth或MapInfo來靈活地分析所捕獲的數據。
特別推薦
- 噪聲中提取真值!瑞盟科技推出MSA2240電流檢測芯片賦能多元高端測量場景
- 10MHz高頻運行!氮矽科技發布集成驅動GaN芯片,助力電源能效再攀新高
- 失真度僅0.002%!力芯微推出超低內阻、超低失真4PST模擬開關
- 一“芯”雙電!聖邦微電子發布雙輸出電源芯片,簡化AFE與音頻設計
- 一機適配萬端:金升陽推出1200W可編程電源,賦能高端裝備製造
技術文章更多>>
- 貿澤EIT係列新一期,探索AI如何重塑日常科技與用戶體驗
- 算力爆發遇上電源革新,大聯大世平集團攜手晶豐明源線上研討會解鎖應用落地
- 創新不止,創芯不已:第六屆ICDIA創芯展8月南京盛大啟幕!
- AI時代,為什麼存儲基礎設施的可靠性決定數據中心的經濟效益
- 矽典微ONELAB開發係列:為毫米波算法開發者打造的全棧工具鏈
技術白皮書下載更多>>
- 車規與基於V2X的車輛協同主動避撞技術展望
- 數字隔離助力新能源汽車安全隔離的新挑戰
- 汽車模塊拋負載的解決方案
- 車用連接器的安全創新應用
- Melexis Actuators Business Unit
- Position / Current Sensors - Triaxis Hall
熱門搜索
Future
GFIVE
GPS
GPU
Harting
HDMI
HDMI連接器
HD監控
HID燈
I/O處理器
IC
IC插座
IDT
IGBT
in-cell
Intersil
IP監控
iWatt
Keithley
Kemet
Knowles
Lattice
LCD
LCD模組
LCR測試儀
lc振蕩器
Lecroy
LED
LED保護元件
LED背光


