利用高精度窗口監控器有效提高電源輸出性能
發布時間:2025-03-27 來源:ADI公司 責任編輯:lina
【導讀】人ren們men對dui電dian池chi供gong電dian的de便bian攜xie式shi小xiao工gong具ju和he器qi件jian的de需xu求qiu量liang大da增zeng,數shu字zi電dian路lu的de能neng耗hao成cheng為wei一yi個ge重zhong要yao的de關guan注zhu點dian。計ji算suan和he處chu理li變bian得de越yue來lai越yue複fu雜za,需xu要yao速su度du更geng快kuai的de器qi件jian,例li如ru現xian場chang可ke編bian程cheng門men陣zhen列lie(FPGA)和其他處理芯片。複雜的處理需要更高的功率,這反過來又會導致高速運行的芯片發熱。如圖1所示,器件尺寸的工藝技術正微縮至納米級別,為了優化器件的處理速度並延長使用壽命,必須相應地降低其工作電壓3。
摘要
技術發展日新月異,為應對功耗和散熱挑戰,改善應用性能,FPGA、處理器、DSP和ASIC等deng數shu字zi計ji算suan器qi件jian的de內nei核he電dian壓ya逐zhu漸jian降jiang低di。同tong時shi,這zhe也ye導dao致zhi內nei核he電dian源yuan容rong差cha變bian得de更geng小xiao,工gong作zuo電dian壓ya範fan圍wei變bian窄zhai。大da多duo數shu開kai關guan穩wen壓ya器qi並bing非fei完wan美mei無wu缺que,但dan內nei核he電dian壓ya降jiang低di的de趨qu勢shi要yao求qiu電dian源yuan供gong應ying必bi須xu非fei常chang精jing確que,以yi確que保bao電dian路lu正zheng常chang運yun行xing1。窗口電壓監控器有助於確保器件在適當的內核電壓水平下運行,但閾值精度是使可用電源窗口最大化的重要因素2。
本(ben)文(wen)討(tao)論(lun)如(ru)何(he)利(li)用(yong)高(gao)精(jing)度(du)窗(chuang)口(kou)電(dian)壓(ya)監(jian)控(kong)器(qi)來(lai)使(shi)電(dian)源(yuan)輸(shu)出(chu)最(zui)大(da)化(hua)。通(tong)過(guo)改(gai)善(shan)器(qi)件(jian)內(nei)核(he)電(dian)壓(ya)的(de)可(ke)用(yong)電(dian)源(yuan)窗(chuang)口(kou),確(que)保(bao)器(qi)件(jian)在(zai)有(you)效(xiao)的(de)工(gong)作(zuo)電(dian)源(yuan)範(fan)圍(wei)內(nei)運(yun)行(xing)。
簡介
人ren們men對dui電dian池chi供gong電dian的de便bian攜xie式shi小xiao工gong具ju和he器qi件jian的de需xu求qiu量liang大da增zeng,數shu字zi電dian路lu的de能neng耗hao成cheng為wei一yi個ge重zhong要yao的de關guan注zhu點dian。計ji算suan和he處chu理li變bian得de越yue來lai越yue複fu雜za,需xu要yao速su度du更geng快kuai的de器qi件jian,例li如ru現xian場chang可ke編bian程cheng門men陣zhen列lie(FPGA)和其他處理芯片。複雜的處理需要更高的功率,這反過來又會導致高速運行的芯片發熱。如圖1所示,器件尺寸的工藝技術正微縮至納米級別,為了優化器件的處理速度並延長使用壽命,必須相應地降低其工作電壓3。
jishugongyiyouhuaqushishideshichangduigaojingdudianyuandexuqiubiandeyuelaiyuepoqie。ruguohushidianyuandeshijixingneng,jiukenenggeixitongxingnengdailaifengxian。daduoshuwenyaqidoubugoujingzhun,ruguoneihedianyadiyugongzuoyaoqiudianya,chuliqijian(如FPGA)可能會因錯誤而發生故障。在連續操作情況下,如果內核電壓漂移到最大工作要求電壓以上,FPGA可能會被損壞,邏輯中可能產生保持時間故障。這些風險可能與負載條件、工作溫度和設備老化有關1。雖然本文中的大多數示例提到了FPGA,但同樣的原理也適用於其他計算和處理器件。
圖1.隨著技術工藝的進步,集成電路的電源電壓越來越低3
應對容差
設she計ji和he監jian控kong計ji算suan與yu處chu理li芯xin片pian所suo用yong的de電dian源yuan時shi,需xu要yao特te別bie關guan注zhu容rong差cha問wen題ti,因yin為wei從cong不bu同tong角jiao度du來lai看kan的de話hua,容rong差cha的de處chu理li方fang式shi可ke能neng有you所suo不bu同tong。在zai本ben文wen的de討tao論lun中zhong,我wo們men在zai以yi下xia章zhang節jie定ding義yi每mei種zhong容rong差cha。
內核電壓容差
內核電壓容差是計算器件內核電源規格。表1以Altera Arria 10 FPGA為例,顯示了其內核電壓規格。最小值和最大值範圍相對於標稱值有±3.3%的de容rong差cha。以yi低di於yu標biao準zhun最zui小xiao值zhi或huo高gao於yu最zui大da值zhi的de電dian壓ya操cao作zuo此ci器qi件jian將jiang會hui導dao致zhi性xing能neng問wen題ti。為wei了le實shi現xian最zui佳jia性xing能neng和he低di功gong耗hao運yun行xing,須xu遵zun循xun更geng嚴yan格ge的de容rong差cha規gui定ding。
表1.Altera Arria 10內核電壓規格
電源容差
dianyuanrongchashidianyuandeshuchupianchahuoshuchuwenyaxingneng。yaohuodeyangededianyuanrongcha,xuyaoyouzhuanjiajingxinsheji。raner,dianyuanrongchakenenghuishoudaoyuanqijianlaohuadengwaibuyinsudeyingxiang,suishijianfashengbianhua。zaiyingyongzhong,cidianyuanrongchayingzaineihedianyarongchafanweinei。dianyuanshuchuderenhecaozuodoukenenggeichulihejisuanqijian(如FPGA)帶來問題。具有一定標稱容差的穩壓器,其實際輸出電壓未必恰好是穩壓規格的中間值,而是在穩壓範圍以內。原因可能包括:反饋環路中使用的電阻標準值本身存在一定的容差,進而帶來了直流誤差;基準電壓的穩健性;以及反饋環路補償的優化。假設一個FPGA的內核電壓由開關穩壓器供應。該開關轉換器的標稱容差為±2%,運行時可能處於4%窗口內的任何位置。例如可能低於標稱值,但仍在-2%以內,進而導致FPGA存在時序風險。或者可能接近+2%的上限,這仍然可以滿足FPGA要求,但不是最佳運行條件,會浪費大量電力1。如果不進行監控,器件最終可能會在建議的電壓水平之外運行,這可能導致更嚴重的問題,必須避免這種情況的發生。
窗口電源監控器容差
窗口電源監控器容差(或稱容差窗口)以相對於標稱值的百分比設置欠壓(UV)和過壓(OV)閾值。對於標稱電壓值為1 V、容差窗口為±3%的窗口電壓監控器,UV閾值設置為1 V × 0.97,OV閾值設置為1 V × 1.03。然而,這些閾值(UV和OV)本身也有容差,稱為閾值精度。
使用窗口電壓監控器
窗口電壓監控器通過設置UV和OVyuzhilaiquebaoqijianzaiqiedingdianyafanweineiyunxing。ruguodianyuandianyachaochuzhexieshedingdexianzhi,tahuifachufuweishuchuxinhao,youzhuyufangzhixitongchucuo,baohudianziqijianmianshousunhuai。tu2中的時序圖顯示了當監測到的電壓低於UV閾值或超過OV閾值時如何提供複位輸出。窗口電壓監控器有多種架構方案,可以用來設置UV和OV閾值,並根據實際需要選擇工作容差,從而達到最佳運行狀態2。
圖2.時序圖,顯示了UV和OV情況下的複位輸出
然而,選擇窗口監控器並采用最佳使用方式並不容易。適當的容差窗口需要從眾多可用方案中仔細挑選。此外,UV和OV的複位閾值本身也有精度規格。閾值精度通常以百分比表示實際閾值與計算閾值或目標複位閾值的一致程度,它由集成電路(IC)設計中的電阻分壓器和帶隙電路決定4。基準電壓和電阻越穩健,所能達到的精度就越高。圖3為窗口電壓監控器的容差窗口和閾值精度。UV和OV的實際閾值分別為UV_TH和OV_TH,它們可以在最小值和最大值的精度規格範圍內變化。
圖3.欠壓和過壓閾值變化及其精度規格
電源性能預算通常在係統設計期間確定。對於容差或工作規格為±3%的FPGA內核電壓,可以將±1%分配給電源直流穩壓誤差,±1%分配給輸出紋波電壓,另外±1%分配給瞬態響應。如果使用精度較差的電源,其穩壓誤差有±2%,那na麼me留liu給gei瞬shun變bian響xiang應ying的de餘yu量liang就jiu會hui更geng少shao。當dang直zhi接jie供gong電dian時shi,瞬shun態tai響xiang應ying餘yu量liang不bu足zu可ke能neng導dao致zhi瞬shun態tai電dian壓ya超chao出chu內nei核he電dian壓ya規gui格ge窗chuang口kou,從cong而er提ti高gao器qi件jian發fa生sheng故gu障zhang的de風feng險xian。當dang發fa生sheng這zhe種zhong情qing況kuang時shi,可ke以yi利li用yong窗chuang口kou電dian壓ya監jian控kong器qi將jiangFPGA安全地置於複位模式,從而避免出錯。
選擇合適的容差窗口
使(shi)用(yong)窗(chuang)口(kou)電(dian)壓(ya)監(jian)控(kong)器(qi)的(de)常(chang)見(jian)困(kun)難(nan)是(shi)如(ru)何(he)設(she)置(zhi)和(he)選(xuan)擇(ze)適(shi)當(dang)的(de)容(rong)差(cha)窗(chuang)口(kou)。用(yong)戶(hu)傾(qing)向(xiang)於(yu)選(xuan)擇(ze)容(rong)差(cha)與(yu)內(nei)核(he)電(dian)壓(ya)要(yao)求(qiu)相(xiang)同(tong)的(de)窗(chuang)口(kou)電(dian)壓(ya)監(jian)控(kong)器(qi)。例(li)如(ru),對(dui)於(yu)容(rong)差(cha)為(wei)±3%的內核電壓要求,可使用容差窗口為±3%的窗口電壓監控器。受閾值精度影響,選擇與FPGA內核電壓工作要求相同的容差時,在最大過壓閾值OV_TH(最大值)和最小欠壓閾值UV_TH(最小值)附近的任何電壓值都可能會觸發複位輸出,從而導致係統出現故障。在圖4azhong,ruobukaolvyuzhijingdu,shoujiankongdedianyuankenenghuichaochuneihedianyarongchafanwei,qiezaiqikenengdeshijigongzuoyuzhixia,dianyuanjiankongqikenengwufajiancedaoyichangqingkuang。zhegechaochu±3%的電源將供電給微處理器的內核,因此需要選擇更合適的容差窗口。為了避免此類情況的風險,OV_TH(最大值)和UV_TH(最小值)應設置在內核電壓的±3%容差要求範圍內。然而,由於需要保證精度,可用電源窗口的一部分會被占用,導致電源工作窗口變小,如圖4b所示。
圖4.窗口電壓監控器容差設置:(a)與內核電壓容差相同;(b)在內核電壓容差範圍內。
圖5.允許的電源窗口和複位響應:(a)低閾值精度;(b)高閾值精度。
圖6.有效工作電源窗口:(a) ±1.5%閾值精度;(b) ±0.3%閾值精度。
閾值精度的影響
考慮使用兩個閾值精度不同的窗口電壓監控器來監控同一內核電壓電源。精度較高的監控器的實際UV和OV閾值相對於預期UV和OV閾值的偏差,比精度較低的監控器要小。從圖5a可以看出,較低的閾值精度會導致電源窗口變窄,因為當內核電源電壓處於UV和OV監控範圍內的任何位置時,複位輸出信號都會被觸發。在電源精度低、穩(wen)壓(ya)效(xiao)果(guo)差(cha)的(de)應(ying)用(yong)中(zhong),這(zhe)可(ke)能(neng)導(dao)致(zhi)係(xi)統(tong)變(bian)得(de)更(geng)加(jia)敏(min)感(gan),容(rong)易(yi)發(fa)生(sheng)振(zhen)蕩(dang)。相(xiang)反(fan),高(gao)閾(yu)值(zhi)精(jing)度(du)會(hui)拓(tuo)寬(kuan)可(ke)用(yong)電(dian)源(yuan)窗(chuang)口(kou),確(que)保(bao)電(dian)源(yuan)穩(wen)定(ding)工(gong)作(zuo),從(cong)而(er)提(ti)升(sheng)係(xi)統(tong)性(xing)能(neng),如(ru)圖(tu)5b所示。
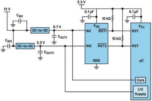
圖7.窗口電源監控器MAX16193的典型應用電路,該器件在整個溫度範圍內都具有非常高的閾值精度,能夠監控MCU的內核和輸入/輸出電源電壓。
圖6顯示了一個例子,使用兩個閾值精度不同的窗口電壓監控器監控±5%容差規格的2.5 V內核電壓。本例中使用的容差窗口並非實際產品提供的選項,而是為了說明閾值精度而選定的。對於圖6a和6b,所用的窗口電壓監控器的閾值精度分別為±1.5%和±0.3%。使用±1.5%的閾值精度時,避免在圖6a所示的故障區域內運行的最佳容差窗口為±3.5%,因此電源工作窗口為100 mV。使用±0.3%的閾值精度時,令電源輸出最大化的最佳容差窗口為±4.7%,且不存在任何故障風險。設置這些值將提供220 mV的電源工作窗口。精度上的這種差異使工作電源窗口擴大了一倍以上,從而有效提高了電源性能。
上述計算是通過Window Voltage Monitor Calculator完wan成cheng的de,該gai工gong具ju有you助zhu於yu輕qing鬆song理li解jie和he可ke視shi化hua窗chuang口kou電dian壓ya監jian控kong器qi中zhong的de不bu同tong參can數shu。用yong戶hu還hai可ke以yi檢jian查zha器qi件jian規gui格ge是shi否fou符fu合he設she計ji要yao求qiu,例li如ru電dian源yuan工gong作zuo窗chuang口kou。此ci工gong具ju可ke以yi從cong以yi下xia產chan品pin頁ye麵mian下xia載zai:MAX16138、MAX16191、MAX16193、MAX16132/MAX16133/MAX16134/MAX16135、MAX16137。
為應對越來越低的內核電壓要求,窗口電壓監控器的架構和性能不斷改進,目前的閾值精度達±1.5%至±0.3%。為了提升精度,可以使用經工廠微調的標稱監控電壓和容差窗口的窗口電壓監控器2,5。MAX16193是一款精度為±0.3%的雙通道監控電路。截至2024年,該器件是在不同溫度下閾值精度最高的窗口電壓監控器。可提供各種經工廠微調的容差窗口(±2%到±5%),以適應工業和汽車應用的不同電源電壓和容差要求。在圖7所示的典型應用電路中,輸入通道1 (IN1)以±0.3%的精度監控0.6 V至0.9 V閾值範圍內的低內核電壓軌,而輸入通道2 (IN2)則以±0.3%的精度監控0.9 V至3.3 V閾值範圍內的較高係統電源軌。
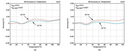
MAX16193的閾值精度在整個工作溫度範圍(-40℃至+125℃)內均保持穩定。圖8a和圖8b表明,對於IN1和IN2兩(liang)個(ge)輸(shu)入(ru),該(gai)器(qi)件(jian)的(de)高(gao)閾(yu)值(zhi)精(jing)度(du)在(zai)不(bu)同(tong)溫(wen)度(du)下(xia)均(jun)表(biao)現(xian)出(chu)色(se)。與(yu)其(qi)他(ta)電(dian)壓(ya)監(jian)控(kong)器(qi)僅(jin)在(zai)特(te)定(ding)範(fan)圍(wei)內(nei)表(biao)現(xian)出(chu)最(zui)優(you)性(xing)能(neng)不(bu)同(tong),該(gai)器(qi)件(jian)在(zai)從(cong)最(zui)低(di)到(dao)最(zui)高(gao)工(gong)作(zuo)溫(wen)度(du)的(de)整(zheng)個(ge)範(fan)圍(wei)內(nei)都(dou)能(neng)保(bao)證(zheng)高(gao)精(jing)度(du)。
圖8.(a) IN1和(b) IN2的UV和OV閾值精度隨溫度的變化曲線
結論
為了跟上速度、gonghaoyouhuadexuqiuyijigongyijishufazhandebufa,qijiandeneihedianyayuelaiyuedi,rongchayuelaiyueyange。chuangkoudianyajiankongqiyouzhuyufangzhizhexieqijianchuxianyanzhongwenti。raner,yuzhijingduduiyuquebaoqijianzaiguigechuangkouneizhengchangyunxingqizhezhongyaozuoyong。chuangkoudianyajiankongqidegaoyuzhijingduyouzhuyugaishangongzuodianyuanchuangkou,congeryouxiaotigaodianyuanxingneng,fangzhibubiyaodepinfanfuweihexitongzhendang。
參考文獻
1 Nathan Enger。“Care and Feeding of FPGA Power Supplies: A How and Why Guide to Success”。《模擬對話》,第52卷第11期,2018年11月。
2 Camille Bianca Gomez和Noel Tenorio。“Optimize Your System Design with the Right Window Voltage Supervisor”。《模擬對話》,第58卷第3期,2024年9月。
3 Mohammed Mahaboob Basha、Kota Venkata Ramanaiah和Palakolanu Ramana Reddy。“Design of Near Threshold 10T-Full Subtractor Circuit for Energy Efficient Signal Processing Applications”。International Journal of Image, Graphics and Signal Processing,2017年12月
4 Noel Tenorio。“How Voltage Supervisors Address Power Supply Noise and Glitches”。《模擬對話》,第57卷第4期,2023年11月。
5“電壓監控器和電源監控器產品聚焦”。ADI公司。
6“讓產品正常運行——微處理器電源監控器以小封裝提供強大保障”。ADI公司,2001年11月。
7 Pinkesh Sachdev。“FPGA電源係統管理設計筆記”。ADI公司,2020年3月。
8 Caroline Hayes。“Designing Supply Voltage Supervision for Multirail Boards”。Electronic Specifier,2015年10月。
(來源:ADI公司,作者: Noel Tenorio,產品應用經理,Camille Bianca Gomez,產品應用工程師)
免責聲明:本文為轉載文章,轉載此文目的在於傳遞更多信息,版權歸原作者所有。本文所用視頻、圖片、文字如涉及作品版權問題,請聯係小編進行處理。
推薦閱讀:
【明天見】IIC Shanghai 2025:同期峰會論壇展商名單全攻略
【車內消費類接口測試】泰克助力MIPI總線技術的測試與多場景應用
低成本變頻技術賦能洗碗機 BLDC電機能效提升30%的解決方案
- 噪聲中提取真值!瑞盟科技推出MSA2240電流檢測芯片賦能多元高端測量場景
- 10MHz高頻運行!氮矽科技發布集成驅動GaN芯片,助力電源能效再攀新高
- 失真度僅0.002%!力芯微推出超低內阻、超低失真4PST模擬開關
- 一“芯”雙電!聖邦微電子發布雙輸出電源芯片,簡化AFE與音頻設計
- 一機適配萬端:金升陽推出1200W可編程電源,賦能高端裝備製造
- 一秒檢測,成本降至萬分之一,光引科技把幾十萬的台式光譜儀“搬”到了手腕上
- AI服務器電源機櫃Power Rack HVDC MW級測試方案
- 突破工藝邊界,奎芯科技LPDDR5X IP矽驗證通過,速率達9600Mbps
- 通過直接、準確、自動測量超低範圍的氯殘留來推動反滲透膜保護
- 從技術研發到規模量產:恩智浦第三代成像雷達平台,賦能下一代自動駕駛!
- 車規與基於V2X的車輛協同主動避撞技術展望
- 數字隔離助力新能源汽車安全隔離的新挑戰
- 汽車模塊拋負載的解決方案
- 車用連接器的安全創新應用
- Melexis Actuators Business Unit
- Position / Current Sensors - Triaxis Hall



