學子專區論壇 - ADALM2000實驗:可變增益放大器
發布時間:2025-03-26 來源:ADI公司 責任編輯:lina
【導讀】大多數運算放大器(op amp)電(dian)路(lu)的(de)增(zeng)益(yi)水(shui)平(ping)是(shi)固(gu)定(ding)的(de)。但(dan)在(zai)很(hen)多(duo)情(qing)況(kuang)下(xia),能(neng)夠(gou)改(gai)變(bian)增(zeng)益(yi)會(hui)更(geng)有(you)優(you)勢(shi)。一(yi)個(ge)簡(jian)單(dan)的(de)辦(ban)法(fa)是(shi)在(zai)固(gu)定(ding)增(zeng)益(yi)的(de)運(yun)放(fang)電(dian)路(lu)輸(shu)出(chu)端(duan)連(lian)接(jie)一(yi)個(ge)電(dian)位(wei)計(ji)來(lai)調(tiao)節(jie)增(zeng)益(yi)。不(bu)過(guo),有(you)時(shi)直(zhi)接(jie)改(gai)變(bian)放(fang)大(da)器(qi)電(dian)路(lu)自(zi)身(shen)的(de)增(zeng)益(yi)可(ke)能(neng)更(geng)加(jia)有(you)用(yong)。
目標
在本次實驗中,我們將繼續討論運算放大器(參見上一次實驗“ADALM2000簡單運算放大器”),並重點關注可變增益/壓控放大器。
大多數運算放大器(op amp)電(dian)路(lu)的(de)增(zeng)益(yi)水(shui)平(ping)是(shi)固(gu)定(ding)的(de)。但(dan)在(zai)很(hen)多(duo)情(qing)況(kuang)下(xia),能(neng)夠(gou)改(gai)變(bian)增(zeng)益(yi)會(hui)更(geng)有(you)優(you)勢(shi)。一(yi)個(ge)簡(jian)單(dan)的(de)辦(ban)法(fa)是(shi)在(zai)固(gu)定(ding)增(zeng)益(yi)的(de)運(yun)放(fang)電(dian)路(lu)輸(shu)出(chu)端(duan)連(lian)接(jie)一(yi)個(ge)電(dian)位(wei)計(ji)來(lai)調(tiao)節(jie)增(zeng)益(yi)。不(bu)過(guo),有(you)時(shi)直(zhi)接(jie)改(gai)變(bian)放(fang)大(da)器(qi)電(dian)路(lu)自(zi)身(shen)的(de)增(zeng)益(yi)可(ke)能(neng)更(geng)加(jia)有(you)用(yong)。
可變增益或壓控放大器是一種根據控製電壓改變其增益的電子放大器。這種電路的應用範圍較廣,包括音頻電平壓縮、頻(pin)率(lv)合(he)成(cheng)器(qi)和(he)幅(fu)度(du)調(tiao)製(zhi)等(deng)。要(yao)實(shi)現(xian)這(zhe)種(zhong)放(fang)大(da)器(qi),可(ke)以(yi)先(xian)創(chuang)建(jian)一(yi)個(ge)壓(ya)控(kong)電(dian)阻(zu),然(ran)後(hou)利(li)用(yong)該(gai)電(dian)阻(zu)設(she)置(zhi)放(fang)大(da)器(qi)增(zeng)益(yi)。壓(ya)控(kong)電(dian)阻(zu)是(shi)通(tong)過(guo)使(shi)用(yong)簡(jian)單(dan)偏(pian)置(zhi)的(de)晶(jing)體(ti)管(guan)可(ke)產(chan)生(sheng)的(de)眾(zhong)多(duo)電(dian)路(lu)元(yuan)件(jian)之(zhi)一(yi)。另(ling)一(yi)種(zhong)方(fang)法(fa)是(shi)使(shi)用(yong)電(dian)位(wei)計(ji)來(lai)調(tiao)整(zheng)設(she)置(zhi)放(fang)大(da)器(qi)增(zeng)益(yi)的(de)電(dian)阻(zu)值(zhi)。
材料
►ADALM2000主動學習模塊
►無焊試驗板和跳線套件
►兩個1 kΩ電阻
►一個4.7 kΩ電阻
►三個10 kΩ電阻
►一個10 kΩ電位計
►一個OP97運算放大器
►一個2N3904 NPN晶體管
使用晶體管的壓控放大器
背景知識
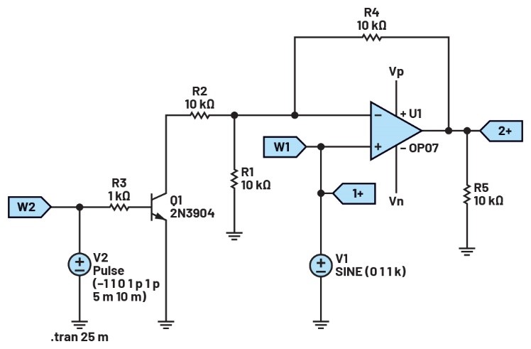
思考圖1所示的電路原理圖。
圖1.使用晶體管的壓控器件
該電路的配置類似於基本的同相放大器,隻增加了一個晶體管和一個與電阻R2並聯的電阻。晶體管起到開關的作用,根據其當前狀態(開/關)選擇兩種增益設置中的一種。
硬件設置
為使用晶體管的壓控放大器構建以下試驗板電路(圖2)。
圖2.使用晶體管的壓控放大器的試驗板電路
程序步驟
將第一個波形發生器用作VIN源,向電路提供幅度為2 V峰峰值的1 kHz正弦波激勵。使用第二個波形發生器控製晶體管,提供幅度為2 V的1 Hz方波激勵。向運算放大器提供±5 V電源電壓。配置示波器,使通道1上顯示輸入信號,通道2上顯示輸出信號。參見圖3。
圖3.使用晶體管的壓控放大器波形
根據受控晶體管的狀態,輸出信號在由兩個增益設置確定的兩個值之間變動。
使用電位計的可變增益反相放大器
背景知識
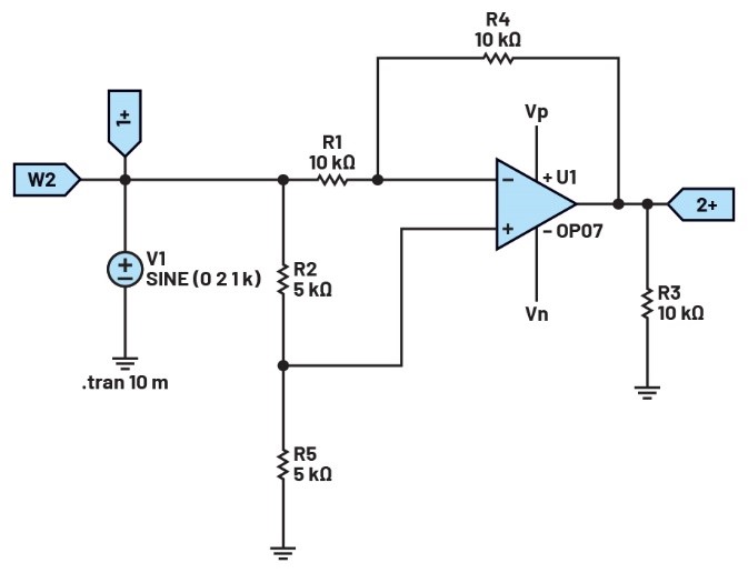
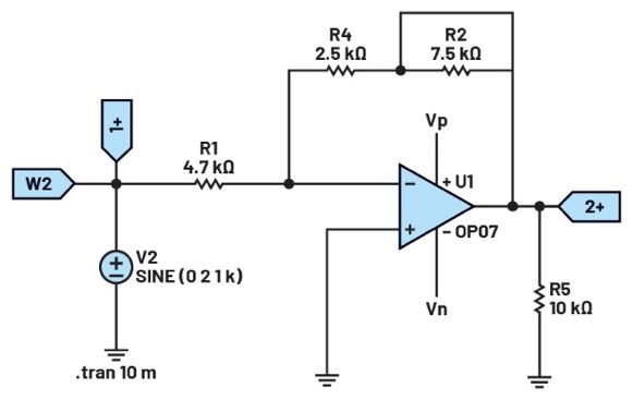
思考圖4所示的電路原理圖。
圖4.使用電位計的可變增益反相放大器
在反相放大器上,用電位計取代標準反饋電阻,手動控製輸出電壓。
硬件設置
為使用晶體管的壓控放大器構建以下試驗板電路(圖5)。
圖5.使用電位計的可變增益反相放大器的試驗板電路
程序步驟
將第一個波形發生器用作VIN源,向電路提供幅度為2 V峰峰值的1 kHz正弦波激勵。向運算放大器提供±5 V電源電壓。配置示波器,使通道1上顯示輸入信號,通道2上顯示輸出信號。參見圖6。
圖6.使用電位計的可變增益反相放大器的波形
采用這種配置時,輸出會反相,並根據反饋電阻值進行放大。
使用電位計的可變增益反相/同相放大器
背景知識
思考圖7所示的電路原理圖。
圖7.使用電位計的可變增益反相/同相放大器
在這種放大器配置中,使用電位計手動控製輸出電壓,通過適當調節電位計來使輸入反相。
硬件設置
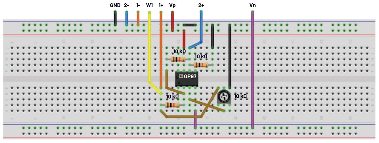
為使用晶體管的壓控放大器構建以下試驗板電路(圖8)。
程序步驟
將第一個波形發生器用作VIN源,向電路提供幅度為2 V峰峰值的1 kHz正弦波激勵。向運算放大器提供±5 V電源電壓。配置示波器,使通道1上顯示輸入信號,通道2上顯示輸出信號。參見圖9。
圖8.使用電位計的可變增益反相/同相放大器的試驗板電路
采用這種配置時,輸出會被放大,並在±VIN之間變動。
問題
能否簡要列舉幾個可變增益放大器的實際應用例子?
您可以在學子專區論壇上找到問題答案。
圖9.使用電位計的可變增益反相/同相放大器波形
(來源:ADI公司,作者:Antoniu Miclaus,係統應用工程師)
免責聲明:本文為轉載文章,轉載此文目的在於傳遞更多信息,版權歸原作者所有。本文所用視頻、圖片、文字如涉及作品版權問題,請聯係小編進行處理。
推薦閱讀:
【車內消費類接口測試】泰克助力MIPI總線技術的測試與多場景應用
低成本變頻技術賦能洗碗機 BLDC電機能效提升30%的解決方案
- 噪聲中提取真值!瑞盟科技推出MSA2240電流檢測芯片賦能多元高端測量場景
- 10MHz高頻運行!氮矽科技發布集成驅動GaN芯片,助力電源能效再攀新高
- 失真度僅0.002%!力芯微推出超低內阻、超低失真4PST模擬開關
- 一“芯”雙電!聖邦微電子發布雙輸出電源芯片,簡化AFE與音頻設計
- 一機適配萬端:金升陽推出1200W可編程電源,賦能高端裝備製造
- 一秒檢測,成本降至萬分之一,光引科技把幾十萬的台式光譜儀“搬”到了手腕上
- AI服務器電源機櫃Power Rack HVDC MW級測試方案
- 突破工藝邊界,奎芯科技LPDDR5X IP矽驗證通過,速率達9600Mbps
- 通過直接、準確、自動測量超低範圍的氯殘留來推動反滲透膜保護
- 從技術研發到規模量產:恩智浦第三代成像雷達平台,賦能下一代自動駕駛!
- 車規與基於V2X的車輛協同主動避撞技術展望
- 數字隔離助力新能源汽車安全隔離的新挑戰
- 汽車模塊拋負載的解決方案
- 車用連接器的安全創新應用
- Melexis Actuators Business Unit
- Position / Current Sensors - Triaxis Hall




