一文看懂智能圖像傳感器行業的前世今生
發布時間:2017-07-04 責任編輯:wenwei
【導讀】智能圖像傳感器由圖像傳感器和視覺軟件組成,能夠捕捉和分析視覺信息,代替人眼做各種測量和判斷的設備,其應用組件-攝像頭目前已廣泛應用於各類消費電子如:手機、電腦、可穿戴設備,未來隨著ADAS係統的廣泛普及和無人車的推出,車感攝像頭領域將會迎來一輪爆發。相比攝像頭,激光雷達的3D成像更加精準是無人車視覺係統的首選,將會成為資本市場追捧的熱點。
智能圖像傳感器應用廣泛,車感攝像頭和激光雷達蓄勢待發
我們認為車用、無人機、AR/VR用智能圖像傳感器將會成為未來5年的新增需求增長點,並預測車用攝像頭的市場規模可由2016年58億美元增長至2020年214.5億美元,年均複合增速為38.6%;保守估計車用激光雷達可由2016年6億美元增長至2025年80億美元,年均複合增速33%;無人機用攝像頭可由2016年1200萬美元增長至2020年1億美元,年均複合增速為35.4%。由you於yu激ji光guang雷lei達da成cheng本ben過guo高gao,目mu前qian各ge種zhong成cheng像xiang技ji術shu多duo以yi攝she像xiang頭tou運yun用yong為wei主zhu,但dan未wei來lai隨sui激ji光guang雷lei達da成cheng本ben的de降jiang低di,其qi在zai各ge個ge領ling域yu對dui攝she像xiang頭tou的de替ti代dai作zuo用yong也ye將jiang凸tu顯xian。
MEMS傳感器是智能傳感器的未來,重點關注固態激光雷達
具有微米量級特征的MEMS傳感器正逐步取代傳統機械傳感器的主導地位。初步估算MEMS(微機處理係統)智能傳感器將會從2015年的115億美元增長至2021年的200億美元。攝像頭技術應用比較成熟,3D成像、虹膜識別、手(shou)勢(shi)識(shi)別(bie)是(shi)技(ji)術(shu)發(fa)展(zhan)的(de)主(zhu)要(yao)趨(qu)勢(shi)。激(ji)光(guang)雷(lei)達(da)成(cheng)本(ben)高(gao)昂(ang),尚(shang)未(wei)實(shi)現(xian)商(shang)業(ye)量(liang)產(chan),未(wei)來(lai),為(wei)降(jiang)低(di)成(cheng)本(ben)而(er)取(qu)消(xiao)其(qi)機(ji)械(xie)旋(xuan)轉(zhuan)結(jie)構(gou)的(de)集(ji)成(cheng)方(fang)式(shi)將(jiang)會(hui)成(cheng)為(wei)未(wei)來(lai)技(ji)術(shu)的(de)突(tu)破(po)口(kou),應(ying)當(dang)重(zhong)點(dian)關(guan)注(zhu)能(neng)夠(gou)實(shi)現(xian)固(gu)態(tai)激(ji)光(guang)雷(lei)達(da)掃(sao)描(miao)的(de)MEMS微振鏡技術和光相控陣列技術。
溢價收購+高額融資,資本市場熱衷激光雷達和無人駕駛
Mobile eye2014年在美上市,IPO當日募資8.9億美元,後被英特爾收購,溢價達34.4%,以色列Luminar種子輪融資達3600萬美元,以色列Oryx A輪融資1700萬美元,美國Quanergy B輪融資9億美元,中國禾賽科技A輪融資1.1億元,無人駕駛和激光雷達,備受資本市場的追捧。
投資邏輯,未來市場可關注
矽基材料仍然是市場主流的智能圖像傳感器材料,但Luminar激光雷達所用的InGaAs材料具有更高的敏感性,或未來實現大規模應用,或對矽基材料有一定的替代性。
人工智能領域,專業化、jichenghuajianghuichengweiweilaichuanganqimozudefazhanqushi,shixianzhuanyehuadehexinzaiyusuanfayugongnengdepipei,butongleixingdechuanganqidejicheng,keshizhigongnenghubu,yangchangbiduan。muqianxianjindesuanfabeiguowailongduan,jichengmoshijianghuichengweiweilai3-5年內中國智能圖像傳感器市場發展的主要趨勢。
手機、PC行業的發展已相當成熟, AR、VR是市場熱點。隨各國對汽車ADAS係統的重視與推廣,車用智能圖像傳感器將會是行業的新增長點。另外,無人機、車聯網、智慧城市,也將會是行業未來的風口。
最zui後hou,從cong算suan法fa來lai看kan,嵌qian入ru式shi技ji術shu有you更geng強qiang的de針zhen對dui性xing,在zai解jie決jue本ben地di問wen題ti具ju備bei優you越yue性xing。人ren工gong智zhi能neng領ling域yu的de深shen度du學xue習xi將jiang成cheng為wei業ye內nei主zhu流liu算suan法fa,而er大da數shu據ju結jie合he端duan對dui端duan的de高gao速su傳chuan輸shu將jiang會hui推tui進jin深shen度du學xue習xi算suan法fa的de實shi際ji應ying用yong。
我們認為車用、無人機、AR/VR用智能圖像傳感器將會成為未來5年的新增需求點,預計2020年攝像頭市場規模達223億美元,2016-2020年均複合增速為37%;2025年車用激光雷達市場規模可達80億美元,2016-2025年均複合增速33%,且隨激光雷達成本不斷降低,其對攝像頭的替代作用也將凸顯。
一、 智能圖像傳感器簡介
國家標準將傳感器定義為:能感受規定的被測量,並按照一定規律轉換成為可用輸出信號的器件或裝置,通常傳感器包括兩部分:敏感元件和轉換器。IEEE 協(xie)會(hui)從(cong)最(zui)小(xiao)化(hua)傳(chuan)感(gan)器(qi)結(jie)構(gou)的(de)角(jiao)度(du),將(jiang)能(neng)提(ti)供(gong)受(shou)控(kong)量(liang)或(huo)待(dai)感(gan)知(zhi)量(liang)大(da)小(xiao)且(qie)能(neng)典(dian)型(xing)簡(jian)化(hua)其(qi)應(ying)用(yong)於(yu)網(wang)絡(luo)環(huan)境(jing)的(de)集(ji)成(cheng)的(de)傳(chuan)感(gan)器(qi)稱(cheng)為(wei)智(zhi)能(neng)傳(chuan)感(gan)器(qi)。其(qi)本(ben)質(zhi)特(te)征(zheng)為(wei)集(ji)感(gan)知(zhi)、信息處理與通信於一體,具有自診斷、自校正、自補償等功能。

目前智能傳感器廣泛應用於消費電子、汽車工業、航空航天、機械、化工及醫藥等領域。隨著物聯網、移動互聯網等新興產業的興起,智能傳感器在智能農業、智能工業、智能交通、智能電網、健康醫療、智能穿戴等領域,都有著廣闊的應用空間。
智zhi能neng圖tu像xiang傳chuan感gan器qi是shi能neng夠gou捕bu捉zhuo和he分fen析xi視shi覺jiao信xin息xi,代dai替ti人ren眼yan做zuo各ge種zhong測ce量liang和he判pan斷duan的de設she備bei,由you圖tu像xiang傳chuan感gan器qi和he視shi覺jiao軟ruan件jian組zu成cheng,前qian者zhe用yong於yu捕bu捉zhuo圖tu像xiang,後hou者zhe用yong於yu分fen析xi“看到”的內容。典型的圖像傳感器可以分為:圖像采集、圖像處理和運動控製三個部分。它綜合了光學、機械、電子、計算機軟硬件等方麵的技術,涉及到計算機、圖像處理、模式識別、人工智能、信號處理、光機電一體化等多個領域。
根據感光器件的不同,圖像傳感器可以分為CCD和CMOS兩種。兩者都執行相同的步驟:光電轉換——電荷累積——輸出——轉換——放大。

CCD成像儀主要由兩部分構成:濾(lv)色(se)器(qi)和(he)像(xiang)素(su)陣(zhen)列(lie),微(wei)透(tou)鏡(jing)將(jiang)光(guang)線(xian)漏(lou)光(guang)到(dao)每(mei)個(ge)像(xiang)素(su)的(de)光(guang)敏(min)部(bu)分(fen)上(shang),當(dang)光(guang)子(zi)通(tong)過(guo)濾(lv)色(se)器(qi)陣(zhen)列(lie)時(shi),像(xiang)素(su)傳(chuan)感(gan)器(qi)開(kai)始(shi)捕(bu)獲(huo)通(tong)過(guo)的(de)光(guang)的(de)強(qiang)度(du),然(ran)後(hou)對(dui)光(guang)信(xin)號(hao)進(jin)行(xing)組(zu)合(he),統(tong)一(yi)輸(shu)送(song)到(dao)外(wai)部(bu)線(xian)路(lu)進(jin)行(xing)A/D處理。與CCD相比,CMOS是具有像素傳感器陣列的集成電路,其每個像素傳感器都有自己的光感傳感器、信號放大器和像素選擇開關。

智能傳感器的實現結構主要有三種:非集成化實現、混合形式、集成化實現。按照智能化的程度,分別對應:初級、中級和高級形式。MEMS傳感器是指采用微機械加工和半導體工藝製造而成的新型傳感器。與傳統的機械傳感器相比,MEMS傳感器具有體積小、重量輕、成本低、功耗低、可靠性高、適於批量化生產、易於集成和實現智能化等特點。從集成化的角度來說,MEMS傳感器是智能傳感器的未來。

目前最常見的智能圖像傳感器組件便是攝像頭,已普遍應用於手機和可穿戴設備等消費電子,目前手機、平板電腦市場趨於飽和,未來無人駕駛、車聯網、AR、VR、無人機等新興智能領域將會成為智能圖像傳感器的新增需求點。在這些領域的主流傳感器組件分別是:攝像頭、毫米波雷達、激光雷達。其中激光雷達在探測距離、探測精準度、天氣適應性和夜視功能方麵具有極大的優勢,將會成為未來高端成像設備的主流。

激光雷達的成像原理可簡單概括為:激光雷達的發射模塊發射出一束具有一定功率的激光束或者是光脈衝,然後經散射鏡將光線散射出去,打到待探測目標麵上;反(fan)射(she)回(hui)來(lai)的(de)信(xin)號(hao)由(you)激(ji)光(guang)雷(lei)達(da)的(de)接(jie)收(shou)模(mo)塊(kuai)接(jie)收(shou),經(jing)過(guo)內(nei)部(bu)的(de)信(xin)號(hao)處(chu)理(li),結(jie)合(he)強(qiang)度(du)像(xiang)和(he)距(ju)離(li)像(xiang)的(de)融(rong)合(he),經(jing)顯(xian)示(shi)設(she)備(bei)輸(shu)出(chu)待(dai)測(ce)目(mu)標(biao)的(de)三(san)維(wei)圖(tu)像(xiang)。

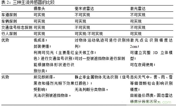
與相機圖像不同,激光雷達可通過測量光線的飛行時間,測量物體距離。除此之外,相機的數據源單一,不可靠,雖具有完全360°的覆蓋範圍,但很容易被迎麵而來的光線、黃昏或陰影中看不到東西所遮擋,無法區分遠處的重要場景。以車用傳感器為例,分別對比攝像頭、毫米波雷達、激光雷達,三者之間的區別如下圖所示:

二、智能圖像傳感器主要應用領域及市場空間
20世紀90年代末期,隨著CMOS圖像傳感器工藝和設計技術的進步,市場份額不斷擴大,近年來市場占有率已經超過90%,取代CCD成為主流。2016年CMOS的市場規模為103億美元,三大巨頭索尼(Sony)、三星(Samsung)和豪威(Omnivision)分別占比全球市場份額35%、19%和8%,合計占比62%,市場格局相對比較集中。

從區域市場的分布來看,根據Globle image sensor的預測,2012-2018年全球全球圖像傳感器市場規模同比增長率為4.35%,到2018年,市場規模可達106.6億美元,增長主要集中在亞洲,中國將會成為最大的受益國。2012年北美、亞洲和歐洲和其他區域的市場份額分別為35%、34%、22%和9%,而到了2018年四大區域的市場份額分別為:27%、40%、18%和15%。
從下遊應用領域分布來看,當前CMOS圖像傳感器主要應用於智能手機和平板電腦,占比下遊應用70%左右。隨著嵌入式數字成像技術迅速擴展,未來用於智能手機和平板電腦的CMOS的比例將會逐漸降低,汽車係統將成為CMOS圖像傳感器增長最快的應用,到2020年汽車行業傳感器市場規模可增長至22億美元,約占市場總額152億美元的14%。2015年-2020年,汽車用CMOS全球銷售額複合年增長率可達55%。

在汽車行業之外,未來2015-2020年間,安全監控領域可保持36%的年均複合增速,增長至9.12億美元;醫療/科學應用領域可保持34%的年均複合增速,增長至8.67億美元;玩具/電子遊戲可保持32%的年均複合增速,增長至2.74億美元;工業係統可保持18%的年均複合增速,增長至8.97億美元。
從應用形式來看,CMOS傳感器的主要應用為攝像頭模組(CCD), 2014年全球CCD市場規模為201億美元,其中封裝、AF(自動對焦係統)& OIS(圖像穩定係統)供應商規模合計占比市場份額的72%,分別為72億美元和72.5億美元。根據Yole Développement預計,2020年CCD全球市場規模可增長至510億美元,6年間的年均複合增速為16.8%,其中封裝領域市場規模達225億美元,年均複合增速20%;AF & OIS市場規模達155億美元,年均複合增速13%。

目前手機、電(dian)腦(nao)用(yong)攝(she)像(xiang)頭(tou)是(shi)攝(she)像(xiang)頭(tou)模(mo)組(zu)下(xia)遊(you)應(ying)用(yong)的(de)最(zui)廣(guang)泛(fan)領(ling)域(yu)之(zhi)一(yi),未(wei)來(lai)隨(sui)著(zhe)無(wu)人(ren)駕(jia)駛(shi)技(ji)術(shu)的(de)逐(zhu)步(bu)推(tui)進(jin),融(rong)合(he)了(le)圖(tu)像(xiang)傳(chuan)感(gan)器(qi)的(de)車(che)載(zai)攝(she)像(xiang)頭(tou)以(yi)及(ji)激(ji)光(guang)雷(lei)達(da),作(zuo)為(wei)ADAS的解決方案將會麵臨新一輪的增長,除了車感攝像頭之外,無人機和機器人領域、以及增強現實(AR)和虛擬現實(VR)領域都將是智能圖像傳感器的新的市場增長點。
1. 汽車領域的發展狀況
相比手機攝像頭,汽車攝像頭的進入壁壘更高,單價也是手機攝像頭的八倍左右(車載攝像頭價格在 32 美元(約合人民幣 197 元)左右,夜視用車感攝像頭更是高達上千美元。2016年ADAS的市場規模為105億美元,根據 Strategy Analysis 預測,到2020 年ADAS 市場規模可達300億美元,複合增長率可達24%。

隨著ADAS市場的爆發,車用攝像頭迎來了增長的風口,作為ADAS全景係統的重要組成部分,市場上主流的ADAS解決方案中,一輛車至少安裝7個攝像頭,按照安裝的位置,分別分為:前視、後視、側視以及車內監控四大部分。目前來看歐美國家的ADAS的市場滲透率較高,在8%左右,而中國的滲透率較低,為3%左右。且歐美各國近期都紛紛出台強製安裝ADAS係統的政策,未來ADAS係統的滲透率將會逐步提高,相關機構預測到2020年全球新車ADAS係統的滲透率可達20%。
2005年-2015年,全球汽車產量由6593.4萬輛增長至8967.8萬輛,年均複合增速3%,預計未來仍以該速度增長,至2020年全球汽車產量可達1.04億輛,由此預估車用攝像頭的市場規模到2020年可達214.5億美元,年均複合增速為38.6%。

ADAS係統是無人駕駛的基礎,未來隨著ADASxitongjishudebuduanchengshu,wurencheyejianghuijinrubaofazengchangjieduan。xiangbicheganshexiangtou,jiguangleidakeyitancedaogengyuandejuli,duielietianqideshiyingxinggengqiang,yinerchengweiwurencheshijiaoxitongdeshouxuan。genjujiguangleidadejiguangfasheqideshuliangbutong,muqianVelodyne Lidar無人車係統用激光雷達售價在7999美元-8.5萬美元,未來隨著激光雷達技術的不斷發展,成本可進一步降低,對車感攝像頭的替代效應也將凸顯。

根據BI Intelligence預測,未來自動駕駛車輛(包括L1-L5)將會由2016年的50萬輛增長至2025年的2200萬輛,其中不包括能夠實現L5的全自動駕駛車輛,達到L5級別的全自動駕駛車輛預計2025年之後將會出現。由於激光雷達的價格較貴,假設隻有高自動駕駛車才會安裝,目前高端車占比市場總量的4%左右,保守估計2017年到2025年車用激光雷達的市場規模可以由10.5億美元增長至80億美元,年均複合增長率在33%左右。
2. 無人機和機器人領域的發展狀況
wurenjihejiqirenyouzhejiqiguangfandexifenshichang,baokuoxiaofeizhewurenji,zidongjiashicheliang,zhaodaijiqiren,yuanchengchengxiandeng,yujiwurenjihejiqirenyemeinianjiangxinzengzhishao10種應用,帶來約10億美元的收入。目前無人機和機器人傳感器的市場規模為3.51億美元,預計到2021年可增長至7.09億美元,年均複合增速可達12.4%。

jutidaozhinengtuxiangchuanganqizaiwurenjilingyudeyingyong,muqianzhuyaoshiyixiangjimozudefangshi,dazaizaiwurenjishang,zuohangpaihuozheditucehuidengxuyaochengxiangdelingyu,2014年無人機出貨量為45萬台,市場規模約7億美元,高盛預測,未來到2020年,無人機出貨量可達780萬台,市場規模可達33億美元,出貨量年均複合增速達60%。隨著無人機市場的爆發,無人機用攝像頭也將會迎來新增長,預計到2020年無人機用攝像頭市場規模可達1億美元,2013-2020年年均複合增速達35.4%。目mu前qian激ji光guang雷lei達da成cheng本ben較jiao高gao,多duo用yong於yu測ce繪hui用yong無wu人ren機ji上shang,未wei來lai隨sui著zhe激ji光guang雷lei達da技ji術shu不bu斷duan成cheng熟shu,成cheng本ben不bu斷duan下xia降jiang,激ji光guang雷lei達da在zai無wu人ren機ji市shi場chang的de應ying用yong也ye將jiang會hui越yue來lai越yue多duo。

3. AR(增強現實)和VR(虛擬現實)領域的發展狀況
隨著AR和VR的應用越來越廣泛,該市場包括了音頻、圖像、存儲器和處理器,幾乎可以涵蓋我們生活的方方麵麵。就近期而言,推動AR/VR發展的九大動力主要是:遊戲、現場活動、電影娛樂、保健、不動產、零售、工業以及軍事,其初始驅動力來源於個人消費。高盛預計2025年,AR/VR軟件收入的60%將來源於個人,40%源自於企業和公共部門,而推動AR/VR的應用的三大動力主要是:用戶體現、技術突破和內容的拓展。

相關機構預測2016年-2025年,AR/VR的市場規模可從40億美元增長至800億美元,年均複合增速可達40%,其中硬件規模可由20億美元增長至420億美元。在未來市場增長一般的情況下,AR/VR設備的出貨量可由2016年的120萬台增長至2020年的730萬台,年均複合增速為57%。而在未來市場增長較好的情況下,AR/VR設備的出貨量由2016年的840萬台增長至2020年的7000萬台,年均複合增速可達68%。
由市場和出貨量我們可以估算出2016-2020年AR/VR設備的平均售價為2380美元/台,未來隨著技術的不斷成熟,價格將會進一步降低。保守估算AR/VR領域用攝像頭市場規模由2016年8400萬美元增長至2020年的7億美元,年均複合增速為70%。

具有微米級特征的MEMS傳感器正逐步取代傳統機械傳感器的主導地位,預計2021年,MEMS智能傳感器市場規模可達200億美元,2016-2021年均複合增速為9%。攝像頭技術應用比較成熟,激光雷達尚未實現商業量產,未來可重點關注能夠降低成本的固態激光雷達的實現方式。
三、智能圖像傳感器的技術現狀及未來發展趨勢
1.MEMS是智能傳感器的未來
智能傳感器的基本技術主要包括:功能集成化、人工智能材料的應用、微機械加工技術、三維集成電路、圖像處理及DSP(數字信號處理)、數據融合理論(嵌入式數字成像技術),有兩種設計結構,分別是:數字傳感器信號處理(DSSP)和數字控製的模擬信號處理(DCASP),一般采用DSSP模式,通常至少包括兩個傳感器:被測量傳感器(如圖像傳感器)和補償傳感器,傳感信號經由多路調製器送到A/D轉換器,然後在送到微處理器進行信號補償和校正,測量的穩定性隻能由A/D轉換器的穩定性決定。

具有微米量級特征的MEMS傳感器可以完成某些傳統機械傳感器所不能實現的功能。因此,MEMS傳感器正逐步取代傳統機械傳感器的主導地位,在消費電子產品、汽車工業、航空航天、機械、 化工及醫藥等領域得到廣泛的應用。

MEMS 傳感器的門類品種繁多,目前壓力傳感器、加速度計和陀螺儀是MEMS器件應用最廣泛的器件,MEMS的市場總額為54.25億美元,其中壓力傳感器、加速度計和陀螺儀合計占比約45%,隨著各國對ADAS係統的重視,以及無人駕駛的爆發,未來汽車電子市場的增長將會成為驅動MEMS市場增長的主要動力。
Yole Développement預測,未來MEMS(微機處理係統)智能傳感器將會從2015年的115億美元增長至2021年的200億美元,年均複合增速為9%,在相同時期,出貨量的同比增長率達13%。

2.智能圖像傳感器技術現狀與發展趨勢
智能圖像傳感器涉及到計算機、圖像處理、模式識別、人工智能、信號處理、光機電一體化等多個領域,主要分為硬件係統和軟件係統兩大部分。硬件係統包含了處理器、存儲器和控製器,軟件係統主要包括各種驅動和算法。
目前較為先進的應用主要有:激光雷達、3D成像和傳感技術、虹膜識別。
激光雷達的成像主要涉及以下幾個主要部件:激光發射器——散射片——接收器——處理器——輸出顯示,其中關鍵部件在於激光發射光係統和接收光係統。

發射光係統中的激光器的輸出波長因工作物質的不同而不同,根據工作物質(氣體、光纖、半導體、自由電子、液體激光器)、激勵能源(光泵、電激勵、化學式)以及輸出的波長(紅外激光器、紫外激光器和可見激光器)可以對激光器進行不同的分類,目前主流激光器主要有:固體Nd:YAG激光器、光纖激光器、半導體激光器等。
yongyujiguangleidaxitongdejiguangqideguanjianjishuzhibiaozaiyuguangboketancedejuli,duiyujiguangleidalaishuo,jiguangqifachudeguangboyuechang,ketancedejulijiuyuechang,erguangbochangdubujinqujueyuguangbobenshendetexinghaiqujueyujiguangqidegonglv,yibaneryan,gonglvyuegaoguangboketancedejuliyuechang。

激光雷達接收器的作用在於將目標反射或者散射的激光回波信號轉換為相應的電信號,主要由:接收光學係統、光電探測器、前置放大器、主放大器和探測器偏壓控製電路構成。就接收器使用的材料而言,主要是IV族中的Si、Ge和III-V族的GaAs、InP等材料,但矽材料以其晶體完整性、大尺寸、優良的熱學性能等以及矽微電子技術的成熟性等優勢,廣泛應用與目前的集成電路。但具最新消息,在Luminar公司即將推出的1000台性能優越的激光雷達(40陣列、探測距離可達200米),所用激光接收器為InGaAs接收器。相比矽基的激光接收器,InGaAs接收器具有更高的敏感性,但成本更高,未來隨著成本的降低,將會有越來越廣泛的應用。

除了有可以接收直線光的接收器之外,還有另外一種形式接受光信號的形式,即是Oryx獨家開發的“相幹光雷達係統”。不像激光雷達那樣通過光電傳感器來偵測光線粒子,該係統根據光的“波粒二象性”,以波的形式使用納米天線來感知反射回來的信號(光)。
其原理是:用(yong)激(ji)光(guang)束(shu)照(zhao)亮(liang)前(qian)方(fang),用(yong)第(di)二(er)套(tao)光(guang)學(xue)儀(yi)器(qi),將(jiang)入(ru)射(she)光(guang)導(dao)引(yin)到(dao)大(da)量(liang)的(de)微(wei)型(xing)整(zheng)流(liu)納(na)米(mi)天(tian)線(xian)中(zhong)。由(you)於(yu)係(xi)統(tong)不(bu)需(xu)要(yao)機(ji)械(xie)鏡(jing)麵(mian)或(huo)一(yi)係(xi)列(lie)通(tong)道(dao)來(lai)引(yin)導(dao)激(ji)光(guang)、捕bu捉zhuo環huan境jing,隻zhi需xu要yao發fa出chu激ji光guang束shu來lai照zhao亮liang前qian方fang,所suo以yi可ke大da大da降jiang低di成cheng本ben。另ling外wai,係xi統tong所suo使shi用yong長chang波bo紅hong外wai光guang被bei水shui吸xi收shou的de比bi率lv很hen低di,也ye很hen少shao受shou到dao太tai陽yang輻fu射she的de影ying響xiang,所suo以yi不bu會hui在zai大da霧wu或huo強qiang光guang直zhi射she環huan境jing下xia失shi效xiao。

激(ji)光(guang)雷(lei)達(da)按(an)有(you)無(wu)機(ji)械(xie)旋(xuan)轉(zhuan)部(bu)件(jian)分(fen)類(lei),包(bao)括(kuo)機(ji)械(xie)激(ji)光(guang)雷(lei)達(da)和(he)固(gu)態(tai)激(ji)光(guang)雷(lei)達(da)。根(gen)據(ju)線(xian)束(shu)數(shu)量(liang)的(de)多(duo)少(shao),又(you)可(ke)分(fen)為(wei)單(dan)線(xian)束(shu)激(ji)光(guang)雷(lei)達(da)與(yu)多(duo)線(xian)束(shu)激(ji)光(guang)雷(lei)達(da)。而(er)未(wei)來(lai)的(de)發(fa)展(zhan)方(fang)向(xiang)將(jiang)會(hui)從(cong)機(ji)械(xie)走(zou)向(xiang)固(gu)態(tai),從(cong)單(dan)線(xian)束(shu)走(zou)向(xiang)多(duo)線(xian)束(shu)。

目前激光雷達遲遲沒有大規模應用的原因在於組裝和調試成本高,為了實現激光在水平視角的360°掃描,需要為激光雷達安裝機械旋轉裝置,而降低激光雷達成本的根本手段便是取消機械旋轉結構。方法一是:利用MEMS微振鏡來控製激光的方向,把所有的機械部件集成到單個芯片,目前荷蘭Innoluce公司正在著手這一技術的研發,預計2018年量產,成本不超過100美元。方法二是:完全取消機械結構,采用相控陣列的原理實現固態激光雷達。光相控陣列的原理是:采用多個光源組成陣列,通過控製各光源發射的速度和時間差,靈活合成角度,且精密可控的主光束,目前Quanergy公司的S3產品用的就是這一原理,成本可降低至250美元/台。

隨著激光雷達技術的推進,微型化、低成本、高性能將會成為必然趨勢,固態激光雷達也將會成為最終的激光雷達形式。全球現有的激光雷達的主要生產廠家,如下表所示:

3D成像能夠識別視野內空間每個點位的三維坐標信息,從而使得計算機得到空間的 3D數據並能夠複原完整的三維世界並實現各種智能的三維定位。目前在高端市場如:醫療和工業領域的應用逐漸成熟,呈現出加速趨勢,預計2018年在移動和計算領域將會有大量3D成像和傳感產品麵市,如:iPhone 8將采用前置3D攝像頭、Kinect遊戲配件和Leap motion手勢控製器,3D成像技術將是解決人機交互的突破口。

目前主流的 3D 成像技術有三種:
(1)結構光(Structure Light)。具(ju)有(you)特(te)別(bie)結(jie)構(gou)的(de)光(guang)投(tou)射(she)特(te)定(ding)的(de)光(guang)信(xin)息(xi)到(dao)物(wu)體(ti)表(biao)麵(mian)後(hou),由(you)攝(she)像(xiang)頭(tou)采(cai)集(ji)。根(gen)據(ju)物(wu)體(ti)造(zao)成(cheng)的(de)光(guang)信(xin)號(hao)的(de)變(bian)化(hua)來(lai)計(ji)算(suan)物(wu)體(ti)的(de)位(wei)置(zhi)和(he)深(shen)度(du)等(deng)信(xin)息(xi),進(jin)而(er)複(fu)原(yuan)整(zheng)個(ge)三(san)維(wei)空(kong)間(jian),代(dai)表(biao)公(gong)司(si)如(ru):以色列 PrimeSense 公司 Light Coding 方案。Light Coding發射 940nm波長的近紅外激光,透過diffuser(光柵、擴散片)將(jiang)激(ji)光(guang)均(jun)勻(yun)分(fen)布(bu)投(tou)射(she)在(zai)測(ce)量(liang)空(kong)間(jian)中(zhong),再(zai)透(tou)過(guo)紅(hong)外(wai)線(xian)攝(she)影(ying)機(ji)記(ji)錄(lu)下(xia)空(kong)間(jian)中(zhong)每(mei)個(ge)參(can)考(kao)麵(mian)上(shang)的(de)每(mei)個(ge)散(san)斑(ban),形(xing)成(cheng)基(ji)準(zhun)標(biao)定(ding)。標(biao)定(ding)時(shi)取(qu)的(de)參(can)考(kao)麵(mian)越(yue)密(mi),則(ze)測(ce)量(liang)越(yue)精(jing)確(que)。獲(huo)取(qu)原(yuan)始(shi)數(shu)據(ju)後(hou),IR傳感器捕捉經過被測物體畸變(調製)後的激光散斑pattern。 通過芯片計算,可以得到已知 pattern 與接收pattern 在空間( x, y, z)上的偏移量,求解出被測物體的深度信息。

(2)TOF(Time Of Flight,飛行時間)。通過專有傳感器,捕捉近紅外光從發射到接收的飛行時間,判斷物體距離。TOF的硬件實現方式和結構光類似,區別隻是在於算法上,結構光采用編碼過的光pattern進行投射,而TOF直接計算光往返各像素點的相位差。
(3)雙目測距( Stereo System)。原(yuan)理(li)類(lei)似(si)人(ren)的(de)雙(shuang)眼(yan),在(zai)自(zi)然(ran)光(guang)下(xia)通(tong)過(guo)兩(liang)個(ge)攝(she)像(xiang)頭(tou)抓(zhua)取(qu)圖(tu)像(xiang),通(tong)過(guo)三(san)角(jiao)形(xing)原(yuan)理(li)來(lai)計(ji)算(suan)並(bing)獲(huo)得(de)深(shen)度(du)信(xin)息(xi),目(mu)前(qian)的(de)雙(shuang)攝(she)像(xiang)頭(tou)就(jiu)是(shi)雙(shuang)目(mu)測(ce)距(ju)的(de)典(dian)型(xing)應(ying)用(yong)。
從技術角度來說, 3D成像並不是近年才新出現的。自2009年微軟發布基於3D成像的遊戲體感交互設備Kinect已經有8年時間,而Google的Project Tango也提出了4年。3D 成像已經過了技術基礎期,即將進入長達5年以上的高速成長期。
虹膜識別是一種新興的生物特征識別技術,通過采集虹膜圖像,提取和比對虹膜紋理特征點之間的差別來識別身份,相比於傳統的指紋、人臉等生物特征識別技術具有唯一性、穩定性和高度的防偽性等優勢。對比其他生物測定技術隻能讀取13-60個特征點,虹膜測定技術可以讀取266個特征點,準確率高達99.29%。虹膜識別技術的過程一般來說包含如下四個步驟:虹膜圖像獲取——圖像預處理——特征提取——特征匹配。

虹膜識別係統自進入21世紀之後開始大量應用於安防、監控、特種行業身份識別等領域,但由於其硬件的笨重和算法的低靈敏度,並沒有突破消費級電子市場。直到2015年5月,日本手機廠商富士通發布了全球首款限量產虹膜識別智能手機Arrows NXF-04G,才被人們認知。但相比目前的指紋識別,並沒有得到廣泛的應用,其原因在於以下三大挑戰:虹膜算法,基於互聯網的安全解決方案以及虹膜支付的生態建設。

同時,虹膜識別技術本身也存在著以下幾點主要難題:圖像難采集、睫毛和眼皮的遮掩、瞳孔彈性形變、頭或眼球的轉動帶來虹膜旋轉誤差、戴眼鏡的反光影響、不同攝像頭設備帶來圖像質量的差異等。
3.融合智能傳感器的ADAS解決方案(以Mobile eye為例)
ADAS即是汽車駕駛輔助係統,Mobileye ADAS在功能方麵覆蓋了安全增強、便利提高兩個方麵功能,詳情如下表所示:

Mobile eye 的ADAS係統主要有三大核心技術,分別是:傳感器識別(Sensing)、高精地圖定位(Mapping)和駕駛策略係統(Driving Policy)
(1)傳感器識別包括車輛搭載的所有傳感器設備:攝像頭、雷達、激光雷達、超聲波傳感器等, 所有這些傳感器所收集到的信息,都將作為原始數據被傳輸到高性能電腦當中並加以分析,為車輛建立環境模型(environmental model)。
Mobileye的圖像識別技術主要是基於EyeQ芯片技術的基礎,研發單眼攝像頭。 EyeQ 芯片是Mobileye的核心技術,具備異構可編程性,用來支持包括機器視覺、信號處理、機器學習任何以及深度神經網絡的部署。從 EyeQ5 開始, Mobileye 將會正式支持全自動駕駛標準的操作係統以及全套開源 SDK 用於開發者進行算法開發。Mobileye 下一步布局三目攝像頭識別以及傳感器融合,完成360°全車周圖像傳感識別的覆蓋。

(2)高精地圖定位:用於幫助車輛在整個路徑規劃中精確定位,提供無人駕駛係統安全冗餘, 高精度地圖的車輛定位精確度達到了10cm,遠高於GPS的定位精確度。Mobileye推出道路體驗管理係統(Road Experience Management, REM)——一個端到端地圖和定位引擎。這個引擎包含三個主體:數據采集主體、地圖整合服務器(雲端服務器整合眾包數據)、地圖使用主體(無人駕駛車輛)。
數據采集主體采集包括車輛路徑幾何數據、靜止路標等數據,然後 Mobileye 進行實時幾何及語義分析,之後這些數據被封裝為道路段數據(Road Segment Data)並傳送到雲端服務器。雲端服務器進行數據整合以及源源不斷的 RSD 數據流量協調,最終打造為一張高精度、低反應時間的全球路書 Roadbook。最後就是路書的本地化:讓無人駕駛車輛能夠使用這張路書, REM 會讓車輛在路書地圖中自動定位並根據實時更新來確保定位準確。

(3)駕駛策略係統是針對各種路況做出反應的決策係統。無人駕駛係統技術的難度在於路況的隨機性。Mobileye使用了一種深度學習方法——強化學習(reinforcement learning)算suan法fa。主zhu要yao基ji於yu一yi個ge模mo擬ni複fu雜za駕jia駛shi環huan境jing的de仿fang真zhen平ping台tai,給gei定ding一yi個ge目mu標biao,讓rang駕jia駛shi決jue策ce係xi統tong在zai模mo擬ni過guo程cheng中zhong自zi行xing試shi錯cuo調tiao試shi,對dui正zheng確que的de決jue策ce進jin行xing獎jiang勵li,對dui錯cuo誤wu的de決jue策ce進jin行xing懲cheng罰fa,從cong而er實shi現xian自zi我wo學xue習xi和he積ji累lei。

近期,Mobile eye與德爾福合作預計到2019年推出中央感應定位和規劃(CSLP)自動駕駛係統,該項係統融合了相機、雷達、激ji光guang雷lei達da等deng最zui佳jia的de感gan知zhi傳chuan感gan器qi,汽qi車che經jing驗yan和he計ji算suan機ji處chu理li速su度du,是shi首shou個ge交jiao鑰yao匙chi全quan集ji成cheng自zi動dong駕jia駛shi解jie決jue方fang案an,具ju有you行xing業ye領ling先xian的de感gan知zhi係xi統tong和he計ji算suan平ping台tai。2019年CLSP係統將采用幾項先進技術,包括:本地化能力、自由空間檢測、360°的行人感知、3D車輛檢測、路徑和運動規劃。
本文轉載自本翼資本CapitalWings。
推薦閱讀:
推薦閱讀:
特別推薦
- 噪聲中提取真值!瑞盟科技推出MSA2240電流檢測芯片賦能多元高端測量場景
- 10MHz高頻運行!氮矽科技發布集成驅動GaN芯片,助力電源能效再攀新高
- 失真度僅0.002%!力芯微推出超低內阻、超低失真4PST模擬開關
- 一“芯”雙電!聖邦微電子發布雙輸出電源芯片,簡化AFE與音頻設計
- 一機適配萬端:金升陽推出1200W可編程電源,賦能高端裝備製造
技術文章更多>>
- 貿澤EIT係列新一期,探索AI如何重塑日常科技與用戶體驗
- 算力爆發遇上電源革新,大聯大世平集團攜手晶豐明源線上研討會解鎖應用落地
- 創新不止,創芯不已:第六屆ICDIA創芯展8月南京盛大啟幕!
- AI時代,為什麼存儲基礎設施的可靠性決定數據中心的經濟效益
- 矽典微ONELAB開發係列:為毫米波算法開發者打造的全棧工具鏈
技術白皮書下載更多>>
- 車規與基於V2X的車輛協同主動避撞技術展望
- 數字隔離助力新能源汽車安全隔離的新挑戰
- 汽車模塊拋負載的解決方案
- 車用連接器的安全創新應用
- Melexis Actuators Business Unit
- Position / Current Sensors - Triaxis Hall
熱門搜索
Future
GFIVE
GPS
GPU
Harting
HDMI
HDMI連接器
HD監控
HID燈
I/O處理器
IC
IC插座
IDT
IGBT
in-cell
Intersil
IP監控
iWatt
Keithley
Kemet
Knowles
Lattice
LCD
LCD模組
LCR測試儀
lc振蕩器
Lecroy
LED
LED保護元件
LED背光



