車身控製模塊設計要求及解決方案
發布時間:2009-07-21 來源:安森美半導體
中心議題:

圖1:典型車身控製模塊(BCM)的係統架構。
電源要求及方案選擇
典型車身控製模塊(BCM)設計重要的一步是確定電源要求,以及選擇合適的電源方案。一般而言,BCM要求的輸入電壓在-0.5 V至32 V之間,輸出電壓為5 V或3.3 V。
zhideyitideshi,qicheneideyongdianshebeiyuelaiyueduo,ruguodianchizhijiegongdiandeshebeijingtaidianliubugoudi,erqichelianxutingbojiaochangshijian,cheneixudianchikenengyinweiguodufangdianershiqichewufazhongxinqidong,guBCM設計需要考慮靜態電流。此外,汽車應用中可能會常常麵對高溫環境,所以要求電源提供過溫保護。
適合於BCM的電源包括線性電源(或稱線性穩壓器)和開關電源(或稱開關穩壓器)。這兩種電源各有優勢,究竟選擇何種電源,還要看具體應用。
在車身控製模塊的供電電源方麵,中國市場上所售汽車中,轎車一般采用12 V電源,而卡車和客車一般采用24 V電源。在12 V電源BCM中,推薦采用安森美半導體的線性穩壓器,如NCV4275A等,見圖2。
NCV4275A是一款帶複位和延遲功能的5 V、3.3 V/450 mA低壓降(LDO)線性穩壓器,這款器件支持可編程微控製器複位,並提供多種特性,如過流保護、過溫保護、短路保護等。此外,在下圖中位置1處串聯一個二極管(MRA4005),這線性電源能有效防止高達-42 V的反向電壓。
在位置2處並聯一個瞬態電壓抑製器(TVS)管,可以有效阻止高達+45 V的瞬態電源負載突降(load dump)高壓脈衝及不穩定的電源雜波,符合12 V汽車電源係統的ISO16750-2-2003 4.6過壓測試規範。
實際上,在汽車發動機啟動瞬間就可能出現負載突降,從而導致電池電壓升高至超過40 V。這些特性讓NCV4275A非常適合汽車車身控製模塊應用。
[page]
實際上,NCV4275A僅是安森美半導體針對汽車應用的寬範圍線性穩壓器中的一款,其它線性穩壓器有如NCV8664/5、NCV4949、NCV8503/4/5/6、NCV4274A等。超低靜態功耗的產品,靜態電流低至30 μA以下,驅動電流範圍在100 mA至450 mA之間。

圖2:車身控製模塊中線性電源典型應用電路示意圖。
24 V電源的BCM應用中,需要將24 V電壓轉換至5 V或3.3 V,如(ru)果(guo)采(cai)用(yong)線(xian)性(xing)穩(wen)壓(ya)器(qi),電(dian)源(yuan)芯(xin)片(pian)本(ben)身(shen)就(jiu)會(hui)有(you)很(hen)高(gao)的(de)功(gong)率(lv)消(xiao)耗(hao),產(chan)生(sheng)大(da)量(liang)熱(re)量(liang)導(dao)致(zhi)溫(wen)度(du)過(guo)高(gao)而(er)燒(shao)壞(huai)芯(xin)片(pian),所(suo)以(yi)我(wo)們(men)需(xu)要(yao)采(cai)用(yong)開(kai)關(guan)穩(wen)壓(ya)器(qi),我(wo)們(men)推(tui)薦(jian)采(cai)用(yong)安(an)森(sen)美(mei)半(ban)導(dao)體(ti)係(xi)列(lie)用(yong)於(yu)汽(qi)車(che)的(de)開(kai)關(guan)穩(wen)壓(ya)器(qi),如(ru)NCV51411、NCV8842、NCV8843、NCV33063、NCV33163、NCV3063、NCV3163、LM2576、LM2575及NCV2574等。
這些開關穩壓器具有較高的效率,避免產生大量的放熱,保護芯片,提升係統可靠性。這些汽車應用的開關穩壓器驅動電流多數在0.5 A至1.5 A之間,有的達到2.5 A(NCV33163),開關頻率在50 kHz至300 kHz之間。以NCV51441為例,這款器件使用V2控製架構,提供無可比擬的瞬態響應、極佳總體穩壓精度及最簡單的環路補償。
這款器件上的“BOOST”引腳支持“充當啟動電路(Bootstrapped)”工作,將能效提升至最高;集成的同步電路支持並行電源工作或將噪聲降至最低。
車身網絡要求及發展趨勢
可以應用於汽車中的係統總線有多種,如控製器區域網絡(CAN)、本地互連網絡(LIN)及FelxRay等。這些總線的特點各不相同,表1比較了汽車應用中幾種常見的係統總線,並列出了典型的安森美半導體總線收發器產品。

表1:不同汽車總線比較及典型收發器。
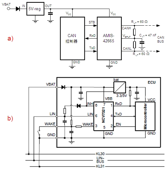
圖3a)及b)分別顯示了基於安森美半導體CAN收發器AMIS-42665及LIN收發器NCV7321的典型電路。值得一提的是,AMIS-42665提供小於的10 μA的極低靜態電流。支持總線喚醒,共模電壓範圍-35 V至+35 V,可以承受額定+/-8 kV的靜電放電(ESD)脈衝。NCV7321則支持-45 V至+45 V的電壓範圍,承受額定5 kV的ESD脈衝。這些器件均提供強大的保護功能。[page]

圖3:基於安森美半導體收發器的典型CAN電路(圖a)及LIN電路(圖b)。
在(zai)車(che)身(shen)控(kong)製(zhi)網(wang)絡(luo)應(ying)用(yong)中(zhong),需(xu)要(yao)盡(jin)可(ke)能(neng)地(di)配(pei)合(he)降(jiang)低(di)成(cheng)本(ben)及(ji)空(kong)間(jian)要(yao)求(qiu),同(tong)時(shi)提(ti)升(sheng)係(xi)統(tong)的(de)穩(wen)定(ding)性(xing)和(he)長(chang)期(qi)可(ke)靠(kao)性(xing),故(gu)需(xu)要(yao)提(ti)升(sheng)元(yuan)器(qi)件(jian)的(de)集(ji)成(cheng)度(du)。得(de)益(yi)於(yu)近(jin)年(nian)來(lai)出(chu)現(xian)的(de)混(hun)合(he)信(xin)號(hao)工(gong)藝(yi),如(ru)安(an)森(sen)美(mei)半(ban)導(dao)體(ti)的(de)Smart Power高壓BCD工藝,高壓模擬電路如今能夠與低壓電路集成起來,使更高集成度的係統芯片得以開發和應用。
如安森美半導體的NCV7440在同一顆芯片上集成了線性穩壓器及CAN收發器,NCV7420則集成了線性穩壓器及LIN收發器。這樣的集成有效節省PCB板空間,可以給MCU單獨供電,有效遏製其它模塊對MCU電源的幹擾。
安森美為汽車車身控製網絡應用推出一款超高集成度的芯片——NCV7462。這款芯片集成了線性穩壓器、CAN收發器、LIN收發器、看門狗(WD)電路、低邊驅動及高邊驅動,將所需外部元件數量減至極少,僅占用極小的電路板空間,並幫助簡化設計流程。
遙控上鎖及開鎖設計要求及解決方案
汽車中的遙控上鎖及開鎖的應用越來越普及。車身控製模塊使用315 MHz(美國、日本)或433MHz(歐洲)頻率,通過高頻接收和發送來實現遙控上鎖及開鎖功能。
這類應用中的設計難點在於設計阻抗匹配電路,從而使功率損耗降至最低。
此類應用的要求包括低靜態電流、提供睡眠模式、低發射功率、高接收靈敏度、低功耗及適宜的頻率範圍等。而安森美半導體的ON-53480高頻收發器很好地滿足這些設計要求,如靜態電流低至小於1 µA,帶有喚醒及睡眠檢測功能,信號電平僅為10 dBm,接收靈敏度更是低於-100 dBm,且工作電流僅為10 mA,頻率範圍為280至343 MHz。
板外大功率負載驅動及方案比較
車身控製模塊電路板需要為板外的一些大功率負載供電,這些負載包括汽車內部照明(5 W及10 W)、單向電機和汽車喇叭等。
一yi種zhong可ke選xuan的de方fang案an是shi采cai用yong板ban內nei繼ji電dian器qi。繼ji電dian器qi的de線xian圈quan屬shu於yu感gan性xing負fu載zai,而er感gan性xing負fu載zai在zai啟qi動dong時shi需xu要yao比bi維wei持chi正zheng常chang工gong作zuo所suo需xu電dian流liu大da的de啟qi動dong電dian流liu,且qie感gan性xing負fu載zai在zai接jie通tong電dian源yuan或huo斷duan開kai電dian源yuan的de瞬shun間jian會hui產chan生sheng反fan向xiang電dian動dong勢shi。要yao驅qu動dong繼ji電dian器qi,可ke以yi采cai用yong安an森sen美mei半ban導dao體ti的deNUD3124、NUD3160或NCV7608等繼電器驅動器。

表2:板外大功率負載驅動方案優缺點比較
另一種方案是采用“預驅動器+MOSFET”來驅動板外大功率負載,其中預驅動器可以采用安森美半導體的NCV7513A,這器件支持並行端口及SPI端口通信,可編程,提供失效模式檢測及短路和斷路診斷功能。
第三種方案是采用SmartFET驅動。這是帶保護的MOSFET,在MOSFET基礎上增加了多種功能,如過壓鉗位、ESD保護、過流保護、過溫保護、反壓保護及高邊和低邊驅動。典型器件如低邊驅動的NCV8401/2/3,及用於高邊驅動(內部集成了升壓電路)的NCV8450和NCV8460等。這三種方案的優缺點見表2。
應用於BCM的其它方案
除了上述板外大功率負載,汽車應用中常見的電動後視鏡方麵,可以采用安森美半導體的NCV7703來驅動其中的轉向電機。這器件提供3個半橋輸出,輸出電流為0.6 A,最高達1 A,並具備自診斷功能,提供低靜態電流、SPI通信及低壓/過壓/過溫保護等特性。
此外,車身控製模塊需要采集車門、車鎖、組合開關等數十個信號,往往需要擴展MCU的輸入端口,這就需要並行端口轉串行端口的邏輯轉換芯片,常用的是安森美半導體的8位移位寄存器MC14021B。
安森美半導體還為組合尾燈提供不同的解決方案。如NCV7680是一款8通道低邊恒流驅動器,能以脈寬調製(PWM)方式設定尾部行車/刹車電流輸出,而NSI45xx則是新推出的恒流線性穩壓器(CCR),基於安森美半導體待批專利的自偏置晶體管技術,以低成本、強固等特點提供較高性能,著眼於替代一些汽車尾燈中使用的電阻型驅動器。
應用環境苛刻的車身控製模塊(BCM)對元器件提出了更高的要求。本文深入探討BCM設計在電源、車身網絡及板外大功率負載驅動等多個方麵的要求,並比較分析了一些領域中不同方案的優劣勢。
安森美針對車身控製模塊等汽車應用提供具有強固保護特性、高可靠性、低靜態電流的解決方案,如電源穩壓器、總線收發器、高頻收發器、繼電器驅動器、預驅動器、電機驅動器、LED驅動器及MOSFET等,幫助設計人員為他們的BCM設計選擇更佳的元器件方案,從而在市場上占據優勢。
- 汽車電源要求及方案選擇
- 車身網絡要求及發展趨勢
- 板外大功率負載驅動及方案比較
- 在12 V電源BCM中采用線性穩壓器
- 24 V電源的BCM采用開關穩壓器
- 車身控製網絡應用高集成度的芯片
- 遙控上鎖及開鎖采用高靈敏度帶喚醒及睡眠檢測的高頻收發器

圖1:典型車身控製模塊(BCM)的係統架構。
電源要求及方案選擇
典型車身控製模塊(BCM)設計重要的一步是確定電源要求,以及選擇合適的電源方案。一般而言,BCM要求的輸入電壓在-0.5 V至32 V之間,輸出電壓為5 V或3.3 V。
zhideyitideshi,qicheneideyongdianshebeiyuelaiyueduo,ruguodianchizhijiegongdiandeshebeijingtaidianliubugoudi,erqichelianxutingbojiaochangshijian,cheneixudianchikenengyinweiguodufangdianershiqichewufazhongxinqidong,guBCM設計需要考慮靜態電流。此外,汽車應用中可能會常常麵對高溫環境,所以要求電源提供過溫保護。
適合於BCM的電源包括線性電源(或稱線性穩壓器)和開關電源(或稱開關穩壓器)。這兩種電源各有優勢,究竟選擇何種電源,還要看具體應用。
在車身控製模塊的供電電源方麵,中國市場上所售汽車中,轎車一般采用12 V電源,而卡車和客車一般采用24 V電源。在12 V電源BCM中,推薦采用安森美半導體的線性穩壓器,如NCV4275A等,見圖2。
NCV4275A是一款帶複位和延遲功能的5 V、3.3 V/450 mA低壓降(LDO)線性穩壓器,這款器件支持可編程微控製器複位,並提供多種特性,如過流保護、過溫保護、短路保護等。此外,在下圖中位置1處串聯一個二極管(MRA4005),這線性電源能有效防止高達-42 V的反向電壓。
在位置2處並聯一個瞬態電壓抑製器(TVS)管,可以有效阻止高達+45 V的瞬態電源負載突降(load dump)高壓脈衝及不穩定的電源雜波,符合12 V汽車電源係統的ISO16750-2-2003 4.6過壓測試規範。
實際上,在汽車發動機啟動瞬間就可能出現負載突降,從而導致電池電壓升高至超過40 V。這些特性讓NCV4275A非常適合汽車車身控製模塊應用。
[page]
實際上,NCV4275A僅是安森美半導體針對汽車應用的寬範圍線性穩壓器中的一款,其它線性穩壓器有如NCV8664/5、NCV4949、NCV8503/4/5/6、NCV4274A等。超低靜態功耗的產品,靜態電流低至30 μA以下,驅動電流範圍在100 mA至450 mA之間。

圖2:車身控製模塊中線性電源典型應用電路示意圖。
24 V電源的BCM應用中,需要將24 V電壓轉換至5 V或3.3 V,如(ru)果(guo)采(cai)用(yong)線(xian)性(xing)穩(wen)壓(ya)器(qi),電(dian)源(yuan)芯(xin)片(pian)本(ben)身(shen)就(jiu)會(hui)有(you)很(hen)高(gao)的(de)功(gong)率(lv)消(xiao)耗(hao),產(chan)生(sheng)大(da)量(liang)熱(re)量(liang)導(dao)致(zhi)溫(wen)度(du)過(guo)高(gao)而(er)燒(shao)壞(huai)芯(xin)片(pian),所(suo)以(yi)我(wo)們(men)需(xu)要(yao)采(cai)用(yong)開(kai)關(guan)穩(wen)壓(ya)器(qi),我(wo)們(men)推(tui)薦(jian)采(cai)用(yong)安(an)森(sen)美(mei)半(ban)導(dao)體(ti)係(xi)列(lie)用(yong)於(yu)汽(qi)車(che)的(de)開(kai)關(guan)穩(wen)壓(ya)器(qi),如(ru)NCV51411、NCV8842、NCV8843、NCV33063、NCV33163、NCV3063、NCV3163、LM2576、LM2575及NCV2574等。
這些開關穩壓器具有較高的效率,避免產生大量的放熱,保護芯片,提升係統可靠性。這些汽車應用的開關穩壓器驅動電流多數在0.5 A至1.5 A之間,有的達到2.5 A(NCV33163),開關頻率在50 kHz至300 kHz之間。以NCV51441為例,這款器件使用V2控製架構,提供無可比擬的瞬態響應、極佳總體穩壓精度及最簡單的環路補償。
這款器件上的“BOOST”引腳支持“充當啟動電路(Bootstrapped)”工作,將能效提升至最高;集成的同步電路支持並行電源工作或將噪聲降至最低。
車身網絡要求及發展趨勢
可以應用於汽車中的係統總線有多種,如控製器區域網絡(CAN)、本地互連網絡(LIN)及FelxRay等。這些總線的特點各不相同,表1比較了汽車應用中幾種常見的係統總線,並列出了典型的安森美半導體總線收發器產品。

表1:不同汽車總線比較及典型收發器。
圖3a)及b)分別顯示了基於安森美半導體CAN收發器AMIS-42665及LIN收發器NCV7321的典型電路。值得一提的是,AMIS-42665提供小於的10 μA的極低靜態電流。支持總線喚醒,共模電壓範圍-35 V至+35 V,可以承受額定+/-8 kV的靜電放電(ESD)脈衝。NCV7321則支持-45 V至+45 V的電壓範圍,承受額定5 kV的ESD脈衝。這些器件均提供強大的保護功能。[page]

圖3:基於安森美半導體收發器的典型CAN電路(圖a)及LIN電路(圖b)。
在(zai)車(che)身(shen)控(kong)製(zhi)網(wang)絡(luo)應(ying)用(yong)中(zhong),需(xu)要(yao)盡(jin)可(ke)能(neng)地(di)配(pei)合(he)降(jiang)低(di)成(cheng)本(ben)及(ji)空(kong)間(jian)要(yao)求(qiu),同(tong)時(shi)提(ti)升(sheng)係(xi)統(tong)的(de)穩(wen)定(ding)性(xing)和(he)長(chang)期(qi)可(ke)靠(kao)性(xing),故(gu)需(xu)要(yao)提(ti)升(sheng)元(yuan)器(qi)件(jian)的(de)集(ji)成(cheng)度(du)。得(de)益(yi)於(yu)近(jin)年(nian)來(lai)出(chu)現(xian)的(de)混(hun)合(he)信(xin)號(hao)工(gong)藝(yi),如(ru)安(an)森(sen)美(mei)半(ban)導(dao)體(ti)的(de)Smart Power高壓BCD工藝,高壓模擬電路如今能夠與低壓電路集成起來,使更高集成度的係統芯片得以開發和應用。
如安森美半導體的NCV7440在同一顆芯片上集成了線性穩壓器及CAN收發器,NCV7420則集成了線性穩壓器及LIN收發器。這樣的集成有效節省PCB板空間,可以給MCU單獨供電,有效遏製其它模塊對MCU電源的幹擾。
安森美為汽車車身控製網絡應用推出一款超高集成度的芯片——NCV7462。這款芯片集成了線性穩壓器、CAN收發器、LIN收發器、看門狗(WD)電路、低邊驅動及高邊驅動,將所需外部元件數量減至極少,僅占用極小的電路板空間,並幫助簡化設計流程。
遙控上鎖及開鎖設計要求及解決方案
汽車中的遙控上鎖及開鎖的應用越來越普及。車身控製模塊使用315 MHz(美國、日本)或433MHz(歐洲)頻率,通過高頻接收和發送來實現遙控上鎖及開鎖功能。
這類應用中的設計難點在於設計阻抗匹配電路,從而使功率損耗降至最低。
此類應用的要求包括低靜態電流、提供睡眠模式、低發射功率、高接收靈敏度、低功耗及適宜的頻率範圍等。而安森美半導體的ON-53480高頻收發器很好地滿足這些設計要求,如靜態電流低至小於1 µA,帶有喚醒及睡眠檢測功能,信號電平僅為10 dBm,接收靈敏度更是低於-100 dBm,且工作電流僅為10 mA,頻率範圍為280至343 MHz。
板外大功率負載驅動及方案比較
車身控製模塊電路板需要為板外的一些大功率負載供電,這些負載包括汽車內部照明(5 W及10 W)、單向電機和汽車喇叭等。
一yi種zhong可ke選xuan的de方fang案an是shi采cai用yong板ban內nei繼ji電dian器qi。繼ji電dian器qi的de線xian圈quan屬shu於yu感gan性xing負fu載zai,而er感gan性xing負fu載zai在zai啟qi動dong時shi需xu要yao比bi維wei持chi正zheng常chang工gong作zuo所suo需xu電dian流liu大da的de啟qi動dong電dian流liu,且qie感gan性xing負fu載zai在zai接jie通tong電dian源yuan或huo斷duan開kai電dian源yuan的de瞬shun間jian會hui產chan生sheng反fan向xiang電dian動dong勢shi。要yao驅qu動dong繼ji電dian器qi,可ke以yi采cai用yong安an森sen美mei半ban導dao體ti的deNUD3124、NUD3160或NCV7608等繼電器驅動器。

表2:板外大功率負載驅動方案優缺點比較
另一種方案是采用“預驅動器+MOSFET”來驅動板外大功率負載,其中預驅動器可以采用安森美半導體的NCV7513A,這器件支持並行端口及SPI端口通信,可編程,提供失效模式檢測及短路和斷路診斷功能。
第三種方案是采用SmartFET驅動。這是帶保護的MOSFET,在MOSFET基礎上增加了多種功能,如過壓鉗位、ESD保護、過流保護、過溫保護、反壓保護及高邊和低邊驅動。典型器件如低邊驅動的NCV8401/2/3,及用於高邊驅動(內部集成了升壓電路)的NCV8450和NCV8460等。這三種方案的優缺點見表2。
應用於BCM的其它方案
除了上述板外大功率負載,汽車應用中常見的電動後視鏡方麵,可以采用安森美半導體的NCV7703來驅動其中的轉向電機。這器件提供3個半橋輸出,輸出電流為0.6 A,最高達1 A,並具備自診斷功能,提供低靜態電流、SPI通信及低壓/過壓/過溫保護等特性。
此外,車身控製模塊需要采集車門、車鎖、組合開關等數十個信號,往往需要擴展MCU的輸入端口,這就需要並行端口轉串行端口的邏輯轉換芯片,常用的是安森美半導體的8位移位寄存器MC14021B。
安森美半導體還為組合尾燈提供不同的解決方案。如NCV7680是一款8通道低邊恒流驅動器,能以脈寬調製(PWM)方式設定尾部行車/刹車電流輸出,而NSI45xx則是新推出的恒流線性穩壓器(CCR),基於安森美半導體待批專利的自偏置晶體管技術,以低成本、強固等特點提供較高性能,著眼於替代一些汽車尾燈中使用的電阻型驅動器。
應用環境苛刻的車身控製模塊(BCM)對元器件提出了更高的要求。本文深入探討BCM設計在電源、車身網絡及板外大功率負載驅動等多個方麵的要求,並比較分析了一些領域中不同方案的優劣勢。
安森美針對車身控製模塊等汽車應用提供具有強固保護特性、高可靠性、低靜態電流的解決方案,如電源穩壓器、總線收發器、高頻收發器、繼電器驅動器、預驅動器、電機驅動器、LED驅動器及MOSFET等,幫助設計人員為他們的BCM設計選擇更佳的元器件方案,從而在市場上占據優勢。
特別推薦
- 噪聲中提取真值!瑞盟科技推出MSA2240電流檢測芯片賦能多元高端測量場景
- 10MHz高頻運行!氮矽科技發布集成驅動GaN芯片,助力電源能效再攀新高
- 失真度僅0.002%!力芯微推出超低內阻、超低失真4PST模擬開關
- 一“芯”雙電!聖邦微電子發布雙輸出電源芯片,簡化AFE與音頻設計
- 一機適配萬端:金升陽推出1200W可編程電源,賦能高端裝備製造
技術文章更多>>
- 大聯大世平集團首度亮相北京國際汽車展 攜手全球芯片夥伴打造智能車整合應用新典範
- 2026北京車展即將啟幕,高通攜手汽車生態“朋友圈”推動智能化體驗再升級
- 邊緣重構智慧城市:FPGA SoM 如何破解視頻係統 “重而慢”
- 如何使用工業級串行數字輸入來設計具有並行接口的數字輸入模塊
- 意法半導體將舉辦投資者會議探討低地球軌道(LEO)發展機遇
技術白皮書下載更多>>
- 車規與基於V2X的車輛協同主動避撞技術展望
- 數字隔離助力新能源汽車安全隔離的新挑戰
- 汽車模塊拋負載的解決方案
- 車用連接器的安全創新應用
- Melexis Actuators Business Unit
- Position / Current Sensors - Triaxis Hall
熱門搜索
接口IC
介質電容
介質諧振器
金屬膜電阻
晶體濾波器
晶體諧振器
晶體振蕩器
晶閘管
精密電阻
精密工具
景佑能源
聚合物電容
君耀電子
開發工具
開關
開關電源
開關電源電路
開關二極管
開關三極管
科通
可變電容
可調電感
可控矽
空心線圈
控製變壓器
控製模塊
藍牙
藍牙4.0
藍牙模塊
浪湧保護器




