PCB 布局挑戰——改進您的開關模式電源設計
發布時間:2023-06-08 責任編輯:lina
【導讀】這裏發揮作用的機製和風險是不需要的能量以電容 (dv/dt) 和電感 (di/dt) 耦合到係統的其他部分,或者更糟的是,以輻射和傳導發射的形式耦合到係統之外。
隱藏的 PCB 布局威脅——PCB 耦合
與 SMPS 相關的 EMC 原則通常要求設計人員密切注意 SMPS 布局中的兩個耦合因素,如圖 1 所示:
具有高 dv/dt 的電壓開關節點
“熱電流回路”,其中包含子係統中的 di/dt
圖 1.顯示降壓轉換器 di/dt 和 dv/dt 位置的示意圖。圖片(修改後)由Analog Devices提供
這裏發揮作用的機製和風險是不需要的能量以電容 (dv/dt) 和電感 (di/dt) 耦合到係統的其他部分,或者更糟的是,以輻射和傳導發射的形式耦合到係統之外。
PCB 設計後期製作審查
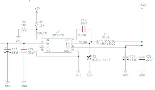
深入研究該項目,我們將檢查LM22678 5A 轉換器(圖 2)的 PCB 布局,其中V輸入為 12 V(未顯示),V輸出為 5 V。這是一個非同步降壓轉換器,使用用於其低側開關元件的 B130L-13-F 肖特基二極管(是的,在您檢查之前 - 係統消耗的電流小於二極管的 1 A 額定值! )。
圖 2.非同步 LM22678 降壓轉換器 12 V 至 5 V 的原理圖。
限度地減少電容和電感耦合通常並不複雜,但很容易被忽視,從而導致排放測試失敗和上市延遲。在下麵的圖 3 中,我們看到了用於非同步降壓穩壓器的 TO-263 封裝布局,其中標識了電壓節點(紅色輪廓)和熱電流環路(黃色輪廓)。
圖 3.具有低側功率二極管的非同步降壓穩壓器設計。
為清楚起見,電路板上的銅填充已被隱藏。總的來說,這種設計存在三個明顯的問題:
高 di/dt 環路比需要的大得多
沒有過孔連接 C IN 或 C OUT的 GND 節點(它們被地麵澆注覆蓋)
交換節點可以更小
這些設計選擇的終效果意味著電流環路沒有得到很好的控製,並且由於平麵之間沒有過孔,電流沒有明確的路徑返回源頭。
對於 EMC——(電氣)沉默是金
應用從 Hubing 博士的討論中收集的原則,可以在下麵的圖 4 中看到改進後的布局。它具有優化的電壓節點、更小的熱環路以及通過訪問每個無源組件的第 2 層參考平麵。此外,初級 C OUT電容器也相對於原始設計旋轉了 90 度,從而降低了輸出軌上的噪聲風險。
圖 4.改進後的布局考慮了耦合機製。
通過在開關引腳和電感器之間移動低側二極管,我們可以更好地限製由高 dv/dt 耦合效應產生的潛在串擾噪聲。此外,通過減小熱回路幾何形狀,高 di/dt 磁場耦合的影響會降低。
盡管這些變化很小,但它們不需要額外的電路板空間或改組其他子係統。然而,通過將電流環路減少約 50% 並優化電壓節點,無疑提高了係統合規性。
當您設計符合CISPR EMC 標準的商業產品時,每個 dBμV 都很重要,設計階段的微小變化可能意味著成功發布或錯過市場窗口之間的差異。
免責聲明:本文為轉載文章,轉載此文目的在於傳遞更多信息,版權歸原作者所有。本文所用視頻、圖片、文字如涉及作品版權問題,請聯係小編進行處理。
推薦閱讀:
- 噪聲中提取真值!瑞盟科技推出MSA2240電流檢測芯片賦能多元高端測量場景
- 10MHz高頻運行!氮矽科技發布集成驅動GaN芯片,助力電源能效再攀新高
- 失真度僅0.002%!力芯微推出超低內阻、超低失真4PST模擬開關
- 一“芯”雙電!聖邦微電子發布雙輸出電源芯片,簡化AFE與音頻設計
- 一機適配萬端:金升陽推出1200W可編程電源,賦能高端裝備製造
- 築基AI4S:摩爾線程全功能GPU加速中國生命科學自主生態
- 一秒檢測,成本降至萬分之一,光引科技把幾十萬的台式光譜儀“搬”到了手腕上
- AI服務器電源機櫃Power Rack HVDC MW級測試方案
- 突破工藝邊界,奎芯科技LPDDR5X IP矽驗證通過,速率達9600Mbps
- 通過直接、準確、自動測量超低範圍的氯殘留來推動反滲透膜保護
- 車規與基於V2X的車輛協同主動避撞技術展望
- 數字隔離助力新能源汽車安全隔離的新挑戰
- 汽車模塊拋負載的解決方案
- 車用連接器的安全創新應用
- Melexis Actuators Business Unit
- Position / Current Sensors - Triaxis Hall




