智能家居中紅外遙控模塊的設計方案
發布時間:2016-04-06 責任編輯:wenwei
【導讀】本(ben)文(wen)通(tong)過(guo)遙(yao)控(kong)技(ji)術(shu)和(he)單(dan)片(pian)機(ji)的(de)相(xiang)互(hu)結(jie)合(he)設(she)計(ji)在(zai)智(zhi)能(neng)家(jia)居(ju)應(ying)用(yong)的(de)燈(deng)光(guang)控(kong)製(zhi)係(xi)統(tong),該(gai)係(xi)統(tong)是(shi)基(ji)於(yu)單(dan)片(pian)機(ji)的(de)控(kong)製(zhi)係(xi)統(tong),用(yong)遙(yao)控(kong)的(de)方(fang)式(shi)對(dui)係(xi)統(tong)燈(deng)光(guang)進(jin)行(xing)控(kong)製(zhi)。本(ben)方(fang)案(an)主(zhu)要(yao)解(jie)決(jue)信(xin)號(hao)的(de)發(fa)射(she)和(he)接(jie)收(shou),在(zai)信(xin)號(hao)的(de)處(chu)理(li)接(jie)收(shou)之(zhi)後(hou)對(dui)不(bu)同(tong)信(xin)號(hao)的(de)程(cheng)序(xu)處(chu)理(li),通(tong)過(guo)軟(ruan)件(jian)編(bian)程(cheng)實(shi)現(xian)對(dui)燈(deng)泡(pao)的(de)開(kai)關(guan)和(he)亮(liang)度(du)調(tiao)節(jie)。
引言
智能家居是指利用先進的計算機技術、網絡通信技術、綜合布線技術 ,將與家居生活有關的各種子係統有機地結合在一起 ,通過統籌管理 ,讓家居生活更加舒適、安全、有效。
隨sui著zhe人ren們men生sheng活huo水shui平ping的de提ti高gao和he電dian子zi技ji術shu的de發fa展zhan,家jia居ju智zhi能neng化hua已yi經jing開kai始shi走zou進jin了le我wo們men日ri常chang的de生sheng活huo。人ren們men已yi經jing不bu滿man足zu於yu按an鍵jian式shi的de手shou動dong開kai關guan來lai控kong製zhi燈deng具ju,從cong而er開kai發fa出chu了le智zhi能neng化hua水shui平ping更geng高gao的de專zhuan業ye照zhao明ming控kong製zhi的de遙yao控kong係xi統tong,其qi成cheng本ben低di,質zhi量liang高gao,應ying用yong靈ling活huo方fang便bian。而er由you於yu具ju有you體ti積ji小xiao、功耗低、功能強、成本低的特點,紅外線遙控已經是目前應用最廣泛的一種通信和遙控手段。
1 紅外線遙控基本原理
紅外線遙控就是利用紅外線(又稱紅外光)來(lai)傳(chuan)遞(di)控(kong)製(zhi)信(xin)號(hao),實(shi)現(xian)對(dui)控(kong)製(zhi)對(dui)象(xiang)的(de)遠(yuan)距(ju)離(li)控(kong)製(zhi)。具(ju)體(ti)來(lai)講(jiang),就(jiu)是(shi)由(you)發(fa)射(she)器(qi)發(fa)出(chu)紅(hong)外(wai)線(xian)指(zhi)令(ling)信(xin)號(hao),由(you)接(jie)收(shou)器(qi)接(jie)收(shou)下(xia)來(lai)並(bing)對(dui)信(xin)號(hao)進(jin)行(xing)處(chu)理(li)並(bing)識(shi)別(bie),再(zai)通(tong)過(guo)相(xiang)應(ying)的(de)控(kong)製(zhi)芯(xin)片(pian),最(zui)後(hou)根(gen)據(ju)接(jie)收(shou)到(dao)的(de)不(bu)同(tong)信(xin)號(hao)實(shi)現(xian)對(dui)控(kong)製(zhi)對(dui)象(xiang)的(de)各(ge)種(zhong)功(gong)能(neng)的(de)遠(yuan)距(ju)離(li)控(kong)製(zhi)。
紅外線發射器由指令按鍵、信號產生電路、頻率調製電路、驅動電路及紅外線發射器件組成,如圖1 所示。當指令鍵按下時,指令信號產生電路便產生所需要的控製指令信號。
這zhe裏li的de控kong製zhi指zhi令ling信xin號hao是shi以yi某mou些xie不bu同tong的de特te征zheng來lai區qu分fen的de。常chang用yong的de區qu分fen指zhi令ling信xin號hao的de特te征zheng是shi頻pin率lv特te征zheng和he碼ma組zu特te征zheng,即ji用yong不bu同tong的de頻pin率lv或huo不bu同tong的de編bian碼ma的de電dian信xin代dai號hao代dai表biao不bu同tong的de指zhi令ling。這zhe些xie不bu同tong的de指zhi令ling信xin號hao經jing過guo頻pin率lv調tiao製zhi,最zui後hou由you驅qu動dong電dian路lu驅qu動dong紅hong外wai線xian發fa射she器qi件jian,發fa出chu紅hong外wai線xian遙yao控kong指zhi令ling信xin號hao。

圖1 紅外線發射的組成
紅外接收器由紅外線接收器件、前置放大電路、信號解調電路、指令檢測電路組成,如圖2。當(dang)紅(hong)外(wai)線(xian)接(jie)收(shou)器(qi)件(jian)接(jie)收(shou)到(dao)發(fa)射(she)器(qi)的(de)紅(hong)外(wai)線(xian)指(zhi)令(ling)信(xin)號(hao)時(shi),它(ta)將(jiang)紅(hong)外(wai)光(guang)信(xin)號(hao)變(bian)為(wei)電(dian)信(xin)號(hao)並(bing)送(song)入(ru)前(qian)置(zhi)放(fang)大(da)器(qi)進(jin)行(xing)放(fang)大(da),再(zai)經(jing)解(jie)調(tiao)器(qi)解(jie)調(tiao)後(hou)由(you)指(zhi)令(ling)信(xin)號(hao)檢(jian)出(chu)電(dian)路(lu)將(jiang)指(zhi)令(ling)信(xin)號(hao)檢(jian)出(chu),實(shi)現(xian)各(ge)種(zhong)操(cao)作(zuo)。

圖2紅外線接收器的組成
要(yao)實(shi)現(xian)係(xi)統(tong)的(de)遙(yao)控(kong)功(gong)能(neng),就(jiu)必(bi)須(xu)先(xian)選(xuan)擇(ze)信(xin)號(hao)指(zhi)令(ling)傳(chuan)送(song)的(de)方(fang)式(shi)。根(gen)據(ju)遙(yao)控(kong)的(de)方(fang)式(shi)和(he)使(shi)用(yong)者(zhe)場(chang)合(he)不(bu)同(tong),可(ke)以(yi)把(ba)這(zhe)些(xie)控(kong)製(zhi)信(xin)號(hao)特(te)征(zheng)進(jin)行(xing)各(ge)種(zhong)組(zu)合(he)編(bian)碼(ma)。如(ru)電(dian)壓(ya)極(ji)性(xing)的(de)組(zu)合(he)方(fang)式(shi),電(dian)信(xin)號(hao)相(xiang)位(wei)的(de)組(zu)合(he)方(fang)式(shi),電(dian)信(xin)號(hao)幅(fu)值(zhi)的(de)組(zu)合(he)方(fang)式(shi),頻(pin)率(lv)的(de)組(zu)合(he)方(fang)式(shi),脈(mai)衝(chong)的(de)寬(kuan)度(du)、相位、幅fu度du等deng參can數shu的de組zu合he方fang式shi及ji脈mai衝chong編bian碼ma組zu合he方fang式shi等deng。脈mai衝chong編bian碼ma組zu合he方fang式shi具ju有you指zhi令ling容rong量liang大da,抗kang幹gan擾rao能neng力li強qiang,保bao密mi性xing好hao及ji便bian於yu用yong邏luo輯ji電dian路lu來lai實shi現xian等deng優you點dian,得de到dao了le廣guang泛fan的de應ying用yong。
2 係統硬件電路設計方案
紅外遙控電路由發射電路和接收電路組成,發射部分由按鍵開關電路、控kong製zhi芯xin片pian和he紅hong外wai發fa射she電dian路lu三san部bu分fen組zu成cheng。當dang按an下xia遙yao控kong按an鈕niu時shi,單dan片pian機ji產chan生sheng相xiang應ying的de控kong製zhi信xin號hao,經jing紅hong外wai發fa射she二er極ji管guan發fa射she出chu去qu。接jie收shou部bu分fen由you紅hong外wai接jie收shou頭tou、控製芯片、調(tiao)光(guang)電(dian)路(lu)組(zu)成(cheng),當(dang)紅(hong)外(wai)接(jie)收(shou)器(qi)接(jie)收(shou)到(dao)控(kong)製(zhi)脈(mai)衝(chong)後(hou),經(jing)單(dan)片(pian)機(ji)處(chu)理(li),判(pan)斷(duan)是(shi)否(fou)對(dui)電(dian)燈(deng)進(jin)行(xing)調(tiao)光(guang)或(huo)開(kai)關(guan),根(gen)據(ju)需(xu)要(yao)執(zhi)行(xing)相(xiang)應(ying)的(de)操(cao)作(zuo),接(jie)收(shou)係(xi)統(tong)采(cai)用(yong)的(de)是(shi)5 伏單電源電壓供電。如下圖所示:

圖3 係統設計框圖
2.1 遙控係統主控芯片
在本係統中選擇的是51 係列的AT89C51($3.7500)芯片,AT89C51是一種帶4k字節閃爍可編程可擦除隻讀存儲器(FPEROM—Flash Programmable and Erasable Read Only Memory)的低電壓,高性能CMOS 8 位微處理器,俗稱單片機。該器件采用ATMEL 高密度非易失存儲器製造技術製造,與工業標準的MCS-51 指令集和輸出管腳相兼容。由於將多功能8 位CPU 和閃爍存儲器組合在單個芯片中,ATMEL 的AT89C51 是一種高效微控製器,為很多嵌入式控製係統提供了一種靈活性高且價廉的方案。AT89C51 是一個低功耗高性能單片機,40 個引腳,32 個外部雙向輸入/輸出(I/O)端口,同時內含2 個外中斷口,2 個16 位可編程定時計數器,2 個全雙工串行通信口,AT89C51 可以按照常規方法進行編程,也可以在線編程。
其將通用的微處理器和Flash 存儲器結合在一起,特別是可反複擦寫的Flash 存儲器可有效地降低開發成本。
2.2 紅外發射電路模塊
在本係統設計中,單片機發出的信號如何被紅外發射管識別,發射管能否正常發射紅外信號是發射電路要解決的關鍵問題。
yaofashehongwaixinhao,bixuyaoyouhongwaifasheqijian。hongwaifaguangerjiguanshiyizhongnengchanshenghongwaiguangdefaguangerjiguan,muqiandaliangshiyongdehongwaifaguangerjiguanfachudehongwaixianbochangwei940nm zuoyou,waixingyuputongfaguangerjiguanxiangtong,zhishiyansebutong。changjiandehongwaifasheerjiguanyouheise,toumingse,tayuputongfaguangerjiguandezuidaqubiezaiyusuofachudeguangweibukejianguang,erputongfaguangerjiguanfachudeshigezhongyansedekejianguang[5],通常,紅外發光二極管分為兩種結構形式:一種是遙控發射型紅外發光二極管(即最常用的手持遙控器所用的紅外發射二極管);一yi種zhong是shi近jin距ju離li發fa射she型xing紅hong外wai發fa光guang二er極ji管guan,這zhe種zhong二er極ji管guan把ba紅hong外wai光guang的de發fa射she與yu接jie收shou共gong集ji為wei一yi體ti。由you於yu本ben設she計ji實shi現xian的de是shi家jia居ju遙yao控kong,因yin此ci采cai用yong第di一yi種zhong即ji可ke。
如圖4 所示為係統遙控發射原理圖,P1.0 口為按鍵輸入口;P2.0 口為紅外發射端口,用於輸出38kHz 載波編碼,脈衝經9013(NPN)放大然後由紅外發射管輸出;第9 腳為單片機的複位腳,采用RC 手動複位電路;18、19 腳接晶振。

圖4紅外發射電路圖
2.3 紅外接收電路模塊
1). 紅外接收器件介紹。
一(yi)般(ban)的(de)紅(hong)外(wai)接(jie)收(shou)頭(tou)主(zhu)要(yao)由(you)集(ji)成(cheng)電(dian)路(lu)外(wai)加(jia)阻(zu)容(rong)元(yuan)件(jian),紅(hong)外(wai)線(xian)接(jie)收(shou)管(guan)及(ji)濾(lv)波(bo)光(guang)片(pian)等(deng)組(zu)成(cheng),電(dian)路(lu)設(she)計(ji)相(xiang)對(dui)繁(fan)瑣(suo),在(zai)實(shi)際(ji)應(ying)用(yong)中(zhong)不(bu)方(fang)便(bian)。而(er)紅(hong)外(wai)遙(yao)控(kong)接(jie)收(shou)頭(tou)SM0038 jihongwaijieshouguan,qianzhifangdajietiaodengyuyiti,wuwaibudianlu,tijixiao,mifengxinghao,lingmindugao,yingyongjiandan,yongxiaogonglvhongwaifasheguanfashexinhaojieshoujulida35 米,並且價格低廉。它僅有三條管腳,分別是電源正極、電源負極以及信號輸出端,其工作電壓在5V 左右,接收頻率為38kHz,它ta的de主zhu要yao功gong能neng包bao括kuo放fang大da,選xuan頻pin,解jie調tiao幾ji大da部bu分fen,要yao求qiu輸shu入ru信xin號hao需xu是shi已yi經jing被bei調tiao製zhi的de信xin號hao。從cong而er使shi電dian路lu達da到dao最zui簡jian化hua,靈ling敏min度du和he抗kang幹gan擾rao性xing都dou非fei常chang好hao,是shi一yi個ge接jie收shou紅hong外wai信xin號hao的de理li想xiang裝zhuang置zhi。如ru圖tu5 所示:

圖 5 SM0038
2). 接收電路及調光電路設計。
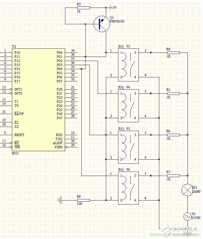
接收電路和調光電路的實現均是通過繼電器實現的,給每一個繼電器串聯一個電阻,構成一個回路,本電路將四個繼電器回路並聯,連接在P0 口(kou)上(shang),當(dang)四(si)個(ge)繼(ji)電(dian)器(qi)均(jun)閉(bi)合(he)時(shi),燈(deng)最(zui)亮(liang),當(dang)三(san)個(ge)繼(ji)電(dian)器(qi)工(gong)作(zuo)時(shi),燈(deng)較(jiao)亮(liang),當(dang)兩(liang)個(ge)繼(ji)電(dian)器(qi)工(gong)作(zuo)時(shi)燈(deng)次(ci)亮(liang),當(dang)一(yi)個(ge)繼(ji)電(dian)器(qi)工(gong)作(zuo)時(shi),燈(deng)最(zui)暗(an),當(dang)四(si)個(ge)繼(ji)電(dian)器(qi)都(dou)不(bu)工(gong)作(zuo)時(shi),燈(deng)泡(pao)處(chu)於(yu)關(guan)閉(bi)狀(zhuang)態(tai)。接(jie)收(shou)電(dian)路(lu)圖(tu)如(ru)圖(tu)6 所示:

圖 6 接收電路圖
3 係統軟件設計
本係統所用的紅外線接收器SM0038 的解調中心頻率為38KHz,故發射頻率也采用38kHz,本電路采用一路按鍵,一種編碼方式實現對家居燈的控製,接收端根據接收到的不同編碼個數實現燈的不同亮度的調節控製。每一次P1.0 口為低電平時,則確定鍵被按下,由P2.0 口發射一個編碼。接收端接收編碼時進行判斷,首個低電平是否大於2ms,如果是,再判斷是否是正確的編碼,如果是,num加1,亮度調暗一檔。
3.1、遙控發射程序控製流程圖

圖 7 發射程序流程圖
初始化程序後,開定時器產生38kHz 脈衝,再判斷有無按鍵按下,當有按鍵按下時,根據定時器設定的時間發一幀脈衝,首先發3ms 高電平,再發1ms 低電平,1ms 高電平,接著停發10ms。
3.2. 遙控接收程序控製流程圖

圖8 接收部分調光程序流程圖
接收端采用查詢方式接收,當查詢到P1.0 口為低電平時,累加器工作,通過累加器中變量個數判斷控製燈的亮度及開關。當num為0 時,燈最亮,加1則調暗一個檔次,當num等於4 時,繼電器全部斷開,燈滅。
4 結論
weilejianshaodianludefansuo,woshiyongdanpianjilaishixianruanjianbianmajiema,dadatigaoledianludelinghuoxing,jiangdilechengben,jinjinshiyongyigejianjiunengshixianduiyigedengjudekaiguanheliangdutiaojie,ruoshibayigeanjiankaiguangaishechengyigejuzhenjianpan,jiukeyishixianduizhenggejialidedengjudekaiguanheliangdukongzhi,shiyongxinghenqiang。
【推薦閱讀】
特別推薦
- 噪聲中提取真值!瑞盟科技推出MSA2240電流檢測芯片賦能多元高端測量場景
- 10MHz高頻運行!氮矽科技發布集成驅動GaN芯片,助力電源能效再攀新高
- 失真度僅0.002%!力芯微推出超低內阻、超低失真4PST模擬開關
- 一“芯”雙電!聖邦微電子發布雙輸出電源芯片,簡化AFE與音頻設計
- 一機適配萬端:金升陽推出1200W可編程電源,賦能高端裝備製造
技術文章更多>>
- 貿澤EIT係列新一期,探索AI如何重塑日常科技與用戶體驗
- 算力爆發遇上電源革新,大聯大世平集團攜手晶豐明源線上研討會解鎖應用落地
- 創新不止,創芯不已:第六屆ICDIA創芯展8月南京盛大啟幕!
- AI時代,為什麼存儲基礎設施的可靠性決定數據中心的經濟效益
- 矽典微ONELAB開發係列:為毫米波算法開發者打造的全棧工具鏈
技術白皮書下載更多>>
- 車規與基於V2X的車輛協同主動避撞技術展望
- 數字隔離助力新能源汽車安全隔離的新挑戰
- 汽車模塊拋負載的解決方案
- 車用連接器的安全創新應用
- Melexis Actuators Business Unit
- Position / Current Sensors - Triaxis Hall
熱門搜索






