如何最大程度降低開關電源中的寄生參數
發布時間:2024-03-20 責任編輯:lina
【導讀】開關模式電源(開關電源)yinqigaoxiaoxinghelinghuoxingerguangshouhuanying。dantamenyedailailetiaozhan,yinweiqiyingyongyijingyanshendaoxindelingyu。zuimingxiandeshi,qigaopinqiehuanhuiduixitongdeqitabufenchanshengdianciganrao (EMI)。此外,導致 EMI 的因素同樣也會降低效率,從而削弱開關電源關鍵的能效優勢。
開關模式電源(開關電源)yinqigaoxiaoxinghelinghuoxingerguangshouhuanying。dantamenyedailailetiaozhan,yinweiqiyingyongyijingyanshendaoxindelingyu。zuimingxiandeshi,qigaopinqiehuanhuiduixitongdeqitabufenchanshengdianciganrao (EMI)。此外,導致 EMI 的因素同樣也會降低效率,從而削弱開關電源關鍵的能效優勢。
為了避免這些問題,設計人員在配置“熱回路”(電源電路中發生快速開關的部分)時必須特別小心。將等效串聯電阻 (ESR) 和等效串聯電感 (ESL) 造成的熱回路寄生損耗降至最低至關重要。這可以通過選擇高度集成的電源元件和精心設計的印刷電路板(PC 板)布局來實現。
本文將介紹熱回路和寄生損耗來源,具體包括耦合電容器、功率場效應晶體管 (FET) 和電路板過孔等。然後會展示 Analog Devices 的高集成度電源轉換器實例,並介紹各種電路板布局及其對寄生參數的影響。最後還介紹了降低 ESR 和 ESL 的實用技巧。
開關電源熱回路基本原理
任何涉及快速開關電流的電源設計,如升壓、降壓升壓和反激式轉換器,都會出現高頻開關電流熱回路。這個概念可以通過一個簡化的降壓轉換器來說明(圖 1)。左側的回路(紅色)包含所有開關元件;電路產生的高頻電流包含在其中,並形成熱回路。
圖 1:一個簡化的降壓轉換器說明了熱回路(紅框)的原理。(圖片來源:Analog Devices)
“熱”是shi因yin為wei電dian路lu的de這zhe一yi區qu域yu進jin行xing著zhe大da量liang的de能neng量liang轉zhuan換huan和he開kai關guan活huo動dong,而er這zhe些xie活huo動dong往wang往wang伴ban隨sui著zhe熱re量liang的de產chan生sheng。對dui這zhe些xie熱re回hui路lu進jin行xing合he理li布bu局ju和he設she計ji對dui於yu最zui大da限xian度du地di減jian少shao EMI 和確保電源的高效運行至關重要。
圖 2 中更為現實的電路是一個 DC-DC 同步降壓轉換器。在這個熱回路中,物理元件(標為黑色)是輸入電容器 (CIN) 和開關金屬氧化物半導體場效應晶體管 (MOSFET)(M1 和 M2)。
圖 2:真實世界的熱回路不可避免地包含寄生參數(以紅色顯示)。(圖片來源:Analog Devices)
熱回路中的寄生參數用紅色標出。ESL 通常在納亨 (nH) 範圍內,而 ESR 則在毫歐 (mΩ) 範圍內。高頻開關會導致 ESL 內產生瞬時振蕩,從而產生電磁幹擾。儲存在 ESL 中的能量會被 ESR 消散,從而導致功率損耗。
利用集成元件可將寄生參數降至最低
這些寄生阻抗(ESR、ESL)會出現在元件內部和熱回路電路板印製線上。為了盡量減少這些參數,設計人員必須仔細選擇元件並優化電路板布局。
shixianzhelianggemubiaodefangfazhiyijiushishiyongjichengyuanjian。zhexiejichengyuanjianxiaochulelianjiefenliyuanjiansuoxudedianlubanyinzhixian,tongshijianshaolerehuiludezongmianji。liangzhedouyouzhuyujianshaojishengzukang。
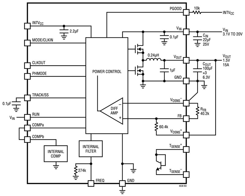
Analog Devices 的 LTM4638 降壓型 µModule 穩壓器就是高集成度元件的一個極佳實例。如圖 3 所示,這款 15 安培 (A) 開關穩壓器集成了開關控製器、功率 FET、電感器和支持元件,全部封裝在一個 6.25 × 6.25 × 5.02 毫米的微型封裝內。
圖 3:LTM4638 µModule 穩壓器集成了降壓轉換器所需的許多元件。(圖片來源:Analog Devices)
LTM4638 還具有其他幾項功能,可減少寄生損耗。具體包括:
· 快速瞬態響應:這zhe可ke以yi使shi穩wen壓ya器qi根gen據ju負fu載zai或huo輸shu入ru的de變bian化hua快kuai速su調tiao整zheng輸shu出chu電dian壓ya,並bing通tong過guo快kuai速su過guo渡du到dao次ci優you工gong作zuo狀zhuang態tai,最zui大da限xian度du地di縮suo短duan寄ji生sheng損sun耗hao的de持chi續xu時shi間jian並bing降jiang低di其qi影ying響xiang。
· 斷續模式運行:zheyunxudianganqidianliuzaixiayigekaiguanzhouqikaishiqianjiangzhiling。zhezhongmoshitongchangzaiqingfuzaitiaojianxiashiyong,tongguozaibufenzhouqineishidianganqiduandian,congerjianshaodianganqidekaiguanhetiesun。
· 輸出電壓跟蹤:這能夠讓轉換器輸出跟蹤參考輸入電壓。該功能通過精確控製輸出電壓的升降,降低了可能加劇寄生損耗的過衝或欠衝的可能性。
通過元件布局將寄生參數降至最低
使用 LTM4638 構建同步降壓轉換器需要分別添加散裝的輸入和輸出電容器 CIN 和 COUT。這些電容器的位置選擇會對寄生參數產生重大影響。
Analog Devices 使用針對 LTM4638 的 DC2665A-B 評估板進行的實驗說明了 CIN 位置選擇的影響。後來,DC2665B-B 取代了該評估板,但原理仍適用。圖 4 至圖 6 展示了 CIN 的三種不同布局和相應的熱回路。垂直熱回路 1(圖 4)和 2(圖 5)分別將 CIN 放在底層穩壓器的正下方或側麵。水平熱回路(圖 6)將電容器置於頂層。
圖 4:垂直熱回路 1 底視圖和側視圖。CIN 位於穩壓器正下方,通過過孔連接。(圖片來源:Analog Devices)
圖 5:垂直熱回路 2 底視圖和側視圖。CIN 位於穩壓器下方,但在穩壓器旁邊,需要電路板印製線和過孔。(圖片來源:Analog Devices)
圖 6:水平熱回路俯視圖和側視圖。CIN 位於頂層,通過印製線與穩壓器相連。(圖片來源:Analog Devices)
垂直熱回路 1 的路徑最短,可避免使用電路板印製線。因此,預計它的寄生參數最低。使用 FastHenry 以 600 kHz 和 200 兆赫茲 (MHz) 的頻率分析每個熱回路,結果顯示情況確實如此(圖 7)。
圖 7:不出所料,最短路徑的寄生阻抗最低。(圖片來源:Analog Devices,由作者修改)
雖然我們無法直接測量這些寄生參數,但可以預測和測試它們的影響。具體來說,ESR 越低,效率越高,ESL 越低,紋波越小。實驗驗證證實了這些預測,垂直熱回路 1 在這兩項指標上都有更好的表現(圖 8)。
圖 8:實驗結果證實,垂直熱回路 1 實現了更好的效率和紋波。(圖片來源:Analog Devices)
最小化分立元件的寄生參數
雖sui然ran集ji成cheng器qi件jian具ju有you許xu多duo優you勢shi,但dan某mou些xie開kai關guan電dian源yuan仍reng需xu要yao分fen立li元yuan件jian。例li如ru,大da功gong率lv應ying用yong可ke能neng會hui超chao出chu集ji成cheng設she備bei的de能neng力li。在zai這zhe種zhong情qing況kuang下xia,分fen立li功gong率lv FET 的位置和封裝尺寸都會對熱回路 ESR 和 ESL 產生重大影響。如圖 9 所示,通過測試兩塊評估板可以看出這些影響,這兩塊評估板都采用了高效的 4 開關同步降壓升壓控製器:
· DC2825A 評估板基於 LT8390 降壓升壓穩壓器。其 MOSFET 平行放置,方向相同。
· DC2626A 評估板基於 LT8392 降壓升壓穩壓器。兩對 MOSFET 成 90˚ 角放置。
圖 9:DC2825A(左)將 MOSFET 平行放置,而 DC2626A(右)將 MOSFET 以 90˚ 角垂直放置。(圖片來源:Analog Devices)
這兩塊電路板使用相同的 MOSFET 和電容器進行測試,在 10 A 和 300 千赫茲 (kHz) 頻率下進行 36 至 12 伏的降壓操作。結果表明,90˚ 放置的電壓紋波更低,諧振頻率更高,表示由於熱回路徑更短,PC 板 ESL 更小(圖 10)。
圖 10:采用 90˚ MOSFET 布局的 DC2626A 具有更低的紋波和更高的諧振頻率。(圖片來源:Analog Devices)
其他布局考慮因素
在熱回路中采用頂部 FormVVia 布置也會影響回路 ESR 和 ESL。一般來說,增加過孔可以降低電路板的寄生阻抗。不過,這種減少與過孔數量並不成正比。過孔靠端子焊盤近一些可顯著降低 ESR 和 ESL。因此,應在靠近關鍵元件(CIN 和 µModule 或 MOSFET)焊盤的地方放置多個過孔,以盡量減小熱回路阻抗。
還有許多其他方法可以對電氣和熱性能產生積極影響。優化熱回路的最佳做法包括:
· 在大電流通路(包括VIN、VOUT 和接地)上使用大麵積的電路板銅,以盡量減少電路板傳導損耗和熱應力。
· 在單元下方放置專用的電源接地層。
· 在頂層和其他功率層之間使用多個過孔進行互連,以盡量減少傳導損耗,並降低模塊熱應力。
· 不要將過孔直接放在焊盤上,除非對其進行封蓋或電鍍。
· 對於連接到信號引腳的組件,應使用獨立的信號接地銅區,將信號接地連接到單元下方的主接地引腳。
· 在信號引腳上引入測試點進行監測。
· 保持時鍾信號與頻率輸入印製線之間的距離,以盡量減少串擾造成噪聲的可能性。
結語
熱回路中的寄生參數會嚴重影響開關電源的性能。盡量減少這些參數對於實現高效率和低 EMI 至關重要。
shixianzhexiemubiaodezuijiandanfangfazhiyijiushishiyongjichengwenyaqimokuai。buguo,kaiguandianyuantongchangxuyaoshiyongdianrongqidengsanzhuangyuanjian,yincibixulejierehuilubujudeyingxiang。
(作者:Kenton Williston)
免責聲明:本文為轉載文章,轉載此文目的在於傳遞更多信息,版權歸原作者所有。本文所用視頻、圖片、文字如涉及作品版權問題,請聯係小編進行處理。
推薦閱讀:
【第三代半導體、汽車半導體等四場熱門盛會6月齊聚深圳,論壇議程搶先看!】
- 噪聲中提取真值!瑞盟科技推出MSA2240電流檢測芯片賦能多元高端測量場景
- 10MHz高頻運行!氮矽科技發布集成驅動GaN芯片,助力電源能效再攀新高
- 失真度僅0.002%!力芯微推出超低內阻、超低失真4PST模擬開關
- 一“芯”雙電!聖邦微電子發布雙輸出電源芯片,簡化AFE與音頻設計
- 一機適配萬端:金升陽推出1200W可編程電源,賦能高端裝備製造
- 貿澤EIT係列新一期,探索AI如何重塑日常科技與用戶體驗
- 算力爆發遇上電源革新,大聯大世平集團攜手晶豐明源線上研討會解鎖應用落地
- 創新不止,創芯不已:第六屆ICDIA創芯展8月南京盛大啟幕!
- AI時代,為什麼存儲基礎設施的可靠性決定數據中心的經濟效益
- 矽典微ONELAB開發係列:為毫米波算法開發者打造的全棧工具鏈
- 車規與基於V2X的車輛協同主動避撞技術展望
- 數字隔離助力新能源汽車安全隔離的新挑戰
- 汽車模塊拋負載的解決方案
- 車用連接器的安全創新應用
- Melexis Actuators Business Unit
- Position / Current Sensors - Triaxis Hall


