電源監視器的設計方法
發布時間:2022-11-17 責任編輯:lina
【導讀】隨(sui)著(zhe)當(dang)今(jin)電(dian)子(zi)產(chan)品(pin)設(she)計(ji)複(fu)雜(za)程(cheng)度(du)的(de)不(bu)斷(duan)增(zeng)加(jia),管(guan)理(li)功(gong)耗(hao)及(ji)優(you)化(hua)整(zheng)體(ti)效(xiao)率(lv)變(bian)得(de)愈(yu)加(jia)重(zhong)要(yao)。從(cong)工(gong)業(ye)和(he)電(dian)信(xin)應(ying)用(yong)到(dao)汽(qi)車(che)和(he)醫(yi)療(liao)設(she)備(bei),準(zhun)確(que)的(de)電(dian)源(yuan)電(dian)壓(ya)和(he)電(dian)流(liu)監(jian)視(shi)對(dui)於(yu)其(qi)中(zhong)的(de)節(jie)能(neng)和(he)可(ke)靠(kao)性(xing)保(bao)證(zheng)都(dou)是(shi)十(shi)分(fen)關(guan)鍵(jian)的(de)。電(dian)路(lu)板(ban)級(ji)的(de)電(dian)源(yuan)監(jian)視(shi)不(bu)再(zai)僅(jin)見(jian)於(yu)機(ji)架(jia)和(he)服(fu)務(wu)器(qi),許(xu)多(duo)非(fei)傳(chuan)統(tong)的(de)應(ying)用(yong)也(ye)迅(xun)速(su)成(cheng)為(wei)了(le)電(dian)源(yuan)監(jian)視(shi)的(de)用(yong)武(wu)之(zhi)地(di),太(tai)陽(yang)能(neng)充(chong)電(dian)器(qi)、軍事武器及先進的汽車電子產品等隻是其中為數不多的幾種而已。
隨(sui)著(zhe)當(dang)今(jin)電(dian)子(zi)產(chan)品(pin)設(she)計(ji)複(fu)雜(za)程(cheng)度(du)的(de)不(bu)斷(duan)增(zeng)加(jia),管(guan)理(li)功(gong)耗(hao)及(ji)優(you)化(hua)整(zheng)體(ti)效(xiao)率(lv)變(bian)得(de)愈(yu)加(jia)重(zhong)要(yao)。從(cong)工(gong)業(ye)和(he)電(dian)信(xin)應(ying)用(yong)到(dao)汽(qi)車(che)和(he)醫(yi)療(liao)設(she)備(bei),準(zhun)確(que)的(de)電(dian)源(yuan)電(dian)壓(ya)和(he)電(dian)流(liu)監(jian)視(shi)對(dui)於(yu)其(qi)中(zhong)的(de)節(jie)能(neng)和(he)可(ke)靠(kao)性(xing)保(bao)證(zheng)都(dou)是(shi)十(shi)分(fen)關(guan)鍵(jian)的(de)。電(dian)路(lu)板(ban)級(ji)的(de)電(dian)源(yuan)監(jian)視(shi)不(bu)再(zai)僅(jin)見(jian)於(yu)機(ji)架(jia)和(he)服(fu)務(wu)器(qi),許(xu)多(duo)非(fei)傳(chuan)統(tong)的(de)應(ying)用(yong)也(ye)迅(xun)速(su)成(cheng)為(wei)了(le)電(dian)源(yuan)監(jian)視(shi)的(de)用(yong)武(wu)之(zhi)地(di),太(tai)陽(yang)能(neng)充(chong)電(dian)器(qi)、junshiwuqijixianjindeqichedianzichanpindengzhishiqizhongweishubuduodejizhongeryi。gengweizhinengdegaoxiaoxitongyijiyigexianghuguanliandugenggaodeshijiechixujiqizhongyonghuduiyukongzhihezhangwodianqicanshudexuqiu,zhizaishizhongjianchilvsehuanbaobingjieyuebaoguideziyuan。
雖然分立式電源監視解決方案可以使用一個微處理器和少量的其他組件來設計,但是係統開銷包括數據輪詢、參數乘法或數據分析,上佳的電源監視 IC可提供一種能緩解諸多此類繁重任務的簡單解決方案。如果獲知了電壓、dianliuhuogonglvjibie,jiunengjishilejiexitongdejiankangzhuangkuang。kenengzhixumouzhongcanshujingbaojiunengtigongguzhangdezaoqijiance,congernenggouzaizainanxingshijianfashengzhiqiancaiquyufangxingcuoshi。huozhe,yekeyitongguozhangwoshiyongmoshi (例如:吸收電流隨時間的變化情況) 來優化係統。利用此類信息便可相應地進行資源的轉用,即把過度使用的部件之工作任務卸載至那些未充分使用的部件。
電源監視器角色模型
dianyuanjianshiqiyouxuduobutongdeshejifangfa,kaolvdaojianshixitongdianyuanshuruxuyaoduozhongzujian,yincizheyidianbingbulingrenjingya。weiceliangdianliu,xuyaocaiyongjiancedianzuqihefangdaqi,erqie,ruguofangdaqigongmofanweikuozhanzhizhengdianyuanguibingjiangqishuchuzhuanyizhidi,zeshibianlide。celiangdianyaxuyaogaojingdudezuxingfenyaqi,qietangruoxuyaojianshidedianyabuzhiyige,namehaibixuzaicailiaoqingdanzhongtianjiayigeduolufuyongqi。jiexialaishiyigeduotongdaomoshuzhuanhuanqi (ADC),以及一個高精度基準和某種與微處理器實現接口的工具,同時還可能與相鄰的 IC共享 I/O 線xian。假jia如ru需xu要yao檢jian測ce值zhi和he值zhi或huo警jing報bao,則ze必bi需xu編bian寫xie並bing持chi續xu不bu斷duan地di執zhi行xing代dai碼ma。由you於yu整zheng體ti複fu雜za性xing很hen高gao且qie不bu容rong易yi找zhao到dao合he適shi的de組zu件jian,因yin此ci不bu難nan看kan出chu電dian源yuan監jian視shi適shi合he采cai用yong集ji成cheng型xing解jie決jue方fang案an。
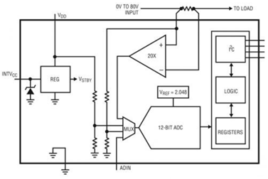
通過把所有必要的功能部件集成在一個小型 3mm x 3mm QFN 或 MS12 封裝中,淩力爾特的 LTC2945 非常適用於眾多由於空間、複雜性或成本原因而無法采用分立式解決方案的應用。LTC2945 的工作電壓雖低至 2.7V,但能監視任何 0V 至 80V 電源軌的電壓和電流,及其自身特有的電源電壓和一個附加的電壓輸入。一個內置的並聯穩壓器可為高於 80V 的電源提供支持。為實現靈活性,將檢測電阻器外置,從而允許 LTC2945 準確地監視從 mA 級至 A 級甚至更大的電流。該 ADC 具有 12 位分辨率、一個對於電壓為 0.75% 以及對於電流為 0.75% 的總未調整誤差 (TUE)。而且,附加 ADC 輸入 (ADIN 引腳) TUE 也僅為 0.75%。此外,LTC2945 還集成了一個數字乘法器,該乘法器可計算一個 24 位功率結果,並把該數值與測量、狀態和用戶配置一起存儲在可通過 I2C 訪問的寄存器中。
圖 1:LTC2945 的簡化方框圖
LTC2945 正設法進入許多複雜和空間受限的應用,包括 RAID 係統、電信、交通運輸、太陽能監視係統和工業計算機 / 控製係統。幸運的是:該器件隻需要進行幾個簡單的連接。圖 2 示出了 LTC2945 監視一個 3.3V 微處理器的輸入電壓和電流以及由 12V 電源供電的情形。僅需的外部組件是一個檢測電阻器和 3 個上拉電阻器。
圖 2:采用 12V VDD 輸入的 LTC2945 輸入電源監視器
由於具有很寬的軌至軌工作範圍,因此 LTC2945 適用於許多不同的低電壓和高電壓係統。不僅額定值為 100V 的電源和檢測引腳提供了很大的裕量 (例如:在 48V 或 -48V 應用中),而er且qie零ling電dian壓ya檢jian測ce監jian視shi能neng力li在zai監jian視shi短duan路lu或huo斷duan電dian情qing況kuang下xia的de電dian流liu水shui平ping方fang麵mian完wan全quan同tong樣yang適shi用yong。零ling電dian壓ya時shi的de故gu障zhang電dian流liu水shui平ping能neng立li即ji指zhi示shi電dian源yuan或huo負fu載zai是shi否fou出chu現xian故gu障zhang,而er不bu需xu要yao借jie助zhu額e外wai的de電dian路lu。內nei部bu 12 位 ΔΣ ADC 本質上在測量窗口內對輸入噪聲求平均,因此在噪聲環境中工作並不是問題。在掃描模式中,該 ADC 分別以 25μV、25mV 和 0.5mV 的分辨率按順序連續地監視差分檢測電壓、電源或正檢測電壓、以及備用 ADC 輸入電壓。在連續掃描模式中,轉換操作具有一個 7.5Hz 的有效刷新率,不過用戶也可進入一種瞬像模式以進行單個可選輸入的測量。在那些以節能為目標的應用中,通常高電壓監視 IC 會預料有高靜態電流,但在此類應用中並不合用;LTC2945 在監視 48V 電源軌時僅消耗 0.8mA 電流,並可關斷以將功耗減低至僅 20μA。
免責聲明:本文為轉載文章,轉載此文目的在於傳遞更多信息,版權歸原作者所有。本文所用視頻、圖片、文字如涉及作品版權問題,請聯係小編進行處理。
推薦閱讀:
安森美的碳化矽技術賦能純電動汽車VISION EQXX單次充電續航更遠
意法半導體嵌入式 AI 解決方案增加簡化機器學習開發的高級功能
- 噪聲中提取真值!瑞盟科技推出MSA2240電流檢測芯片賦能多元高端測量場景
- 10MHz高頻運行!氮矽科技發布集成驅動GaN芯片,助力電源能效再攀新高
- 失真度僅0.002%!力芯微推出超低內阻、超低失真4PST模擬開關
- 一“芯”雙電!聖邦微電子發布雙輸出電源芯片,簡化AFE與音頻設計
- 一機適配萬端:金升陽推出1200W可編程電源,賦能高端裝備製造
- 貿澤EIT係列新一期,探索AI如何重塑日常科技與用戶體驗
- 算力爆發遇上電源革新,大聯大世平集團攜手晶豐明源線上研討會解鎖應用落地
- 創新不止,創芯不已:第六屆ICDIA創芯展8月南京盛大啟幕!
- AI時代,為什麼存儲基礎設施的可靠性決定數據中心的經濟效益
- 築基AI4S:摩爾線程全功能GPU加速中國生命科學自主生態
- 車規與基於V2X的車輛協同主動避撞技術展望
- 數字隔離助力新能源汽車安全隔離的新挑戰
- 汽車模塊拋負載的解決方案
- 車用連接器的安全創新應用
- Melexis Actuators Business Unit
- Position / Current Sensors - Triaxis Hall



