鋰離子動力電池組的監測係統設計與實現
發布時間:2017-08-23 責任編輯:susan
【導讀】為了實現鋰離子動力電池參數的監測,首選需要設計參數采集模塊,將鋰離子動力電池的電壓、電流、溫度等參數采集出來,同時上傳到帶有A/D 轉換模塊的單片機中,對這些數據進行記錄和顯示。
一.引言
蓄電池是一種以放電方式輸出電能,以充電方式吸收、恢hui複fu電dian能neng的de電dian源yuan。由you鋰li離li子zi動dong力li電dian池chi構gou成cheng的de低di壓ya電dian源yuan,是shi水shui下xia機ji器qi人ren係xi統tong中zhong的de關guan鍵jian設she備bei。對dui鋰li離li子zi電dian池chi的de維wei護hu管guan理li不bu當dang將jiang直zhi接jie影ying響xiang鋰li離li子zi電dian池chi的de使shi用yong效xiao益yi和he壽shou命ming,甚shen至zhi直zhi接jie損sun壞huai鋰li電dian池chi,從cong而er影ying響xiang水shui下xia機ji器qi人ren整zheng體ti性xing能neng,嚴yan重zhong情qing況kuang下xia還hai會hui導dao致zhi機ji器qi人ren的de安an全quan事shi故gu。通tong過guo在zai線xian測ce量liang鋰li離li子zi動dong力li電池組的參數,可以及時了解鋰離子電池的工作狀態、工作特性及鋰離子電池需要維護情況,因而鋰離子動力電池的在線監測係統的研製勢在必行。
為了實現鋰離子動力電池參數的監測,首選需要設計參數采集模塊,將鋰離子動力電池的電壓、電流、溫度等參數采集出來,同時上傳到帶有A/D 轉換模塊的單片機中,對這些數據進行記錄和顯示。
二.鋰離子動力電池組的監測係統概述
本係統采用分散數據采集和集中數據處理,分別設計電壓采集電路、電流采集電路、溫度采集電路,然後把數據都輸送到單片機進行集中處理。係統結構圖如圖2-1所示。

圖2-1.係統結構圖
本係統監測的對象是國家863 項目水下機器人係統的鋰離子動力電池組,用的是深圳雷天科技生產的TS-LFP160AHA 型號的鋰離子動力電池,電池組由8 塊單體電池組成。需要監測每塊單體電池的端電壓,並做出過壓、欠壓判斷;需要多點測溫度,監測每塊電池的溫度以及電池組所處環境的溫度、濕度;由於8 塊單體電池串聯,所以隻需要測出串聯電流,並做出過流判斷。
本文采用了TMS320LF2407A 芯片。采用此芯片作為電池監測係統的CPU 還體現在以下幾個方麵:
1.節(jie)能(neng),節(jie)能(neng)已(yi)經(jing)成(cheng)為(wei)現(xian)代(dai)電(dian)子(zi)設(she)備(bei)設(she)計(ji)的(de)一(yi)個(ge)熱(re)點(dian)問(wen)題(ti)。當(dang)設(she)備(bei)由(you)二(er)次(ci)電(dian)池(chi)來(lai)作(zuo)為(wei)電(dian)源(yuan)的(de)時(shi)候(hou),節(jie)能(neng)問(wen)題(ti)則(ze)變(bian)得(de)更(geng)加(jia)突(tu)出(chu)和(he)重(zhong)要(yao)。本(ben)設(she)計(ji)使(shi)用(yong)的(de)DSP 由3.3V 電源供電,減小了控製器的損耗。芯片電源管理包括低功耗模式,能獨立將外設器件轉入低功耗模式。
2.16 通道輸入的A/D 轉換器。這一點對於多路采集子電路很有意義。可以直接將采集電路的輸出接到DSP 的A/D 轉換通道。而不必在DSP 外麵再設A/D 轉換電路。
3.40 個可單獨編程或複用的輸入輸出引腳。可用於安全開關及其它外設電路的控製。
4.串行通信接口(SCI)和16 位串行外設接口模塊(SPI)可以接監測係統的顯示部分。
三.係統的硬件設計
係統的硬件設計主要包括電壓采集電路、電流采集電路和溫度采集電路設計。采集電路以TMS320LF2407A 為CPU。TMS320LF2407A 是TI 公司專為實時控製而設計的高性能16 位定點DSP 器件,指令周期為33ns,其內部集成了前端采樣A/D 轉換器和後端PWM 輸出硬件,在滿足係統實時性要求的同時可簡化硬件電路設計。
3.1 電壓采集電路設計
本設計以鋰離子動力電池為管理對象。電池組由8 塊3.6V 鋰電池組成。每個電池單體的額定電壓為3.6V 充滿時端電壓為4.25V。要求電壓采集精度控製在1.5%以內。電池管理係統要求的最低采樣頻率為20ms。
係xi統tong采cai用yong線xian性xing光guang耦ou作zuo為wei隔ge離li和he數shu據ju采cai集ji係xi統tong的de信xin號hao傳chuan遞di采cai樣yang器qi件jian,這zhe樣yang就jiu將jiang前qian端duan的de每mei一yi節jie電dian池chi的de電dian壓ya隔ge離li出chu來lai。將jiang電dian池chi的de大da電dian壓ya按an一yi定ding比bi例li縮suo小xiao,以yi便bian將jiang電dian池chi變bian化hua的de電dian壓ya值zhi如ru實shi地di反fan映ying給geiDSP。其後需經過多路開關進入微處理器進行計算。光耦隔離的優點是速度快(光耦的速度是微秒級,遠小於繼電器的毫秒級),實(shi)時(shi)性(xing)要(yao)好(hao)。另(ling)外(wai)光(guang)耦(ou)兩(liang)端(duan)的(de)信(xin)號(hao)在(zai)電(dian)氣(qi)連(lian)接(jie)上(shang)完(wan)全(quan)隔(ge)離(li),不(bu)存(cun)在(zai)任(ren)何(he)關(guan)係(xi),所(suo)以(yi)即(ji)使(shi)在(zai)光(guang)耦(ou)的(de)輸(shu)出(chu)端(duan)發(fa)生(sheng)短(duan)路(lu)也(ye)不(bu)會(hui)給(gei)電(dian)池(chi)的(de)使(shi)用(yong)造(zao)成(cheng)任(ren)何(he)影(ying)響(xiang)。光(guang)耦(ou)將(jiang)電(dian)壓(ya)信(xin)號(hao)轉(zhuan)換(huan)為(wei)電(dian)流(liu)信(xin)號(hao)進(jin)行(xing)采(cai)集(ji),解(jie)決(jue)了(le)共(gong)地(di)問(wen)題(ti)。與(yu)電(dian)壓(ya)傳(chuan)感(gan)器(qi)相(xiang)比(bi),光(guang)耦(ou)的(de)性(xing)價(jia)比(bi)更(geng)高(gao)。
在選擇器件的時候,我們考慮到經濟性和實用性,光電禍合器選擇了日本東芝公司生產的TLP521,運算放大器選擇的雙運算放大器TL082。
電池單體的電壓測量電路如下圖3-1 所示。

圖3-1.單體電池電壓采集電路
VIN 即電池單體電壓,經過R1與光耦中的發光二極管形成回路,將電壓信號(VIN)轉換為電流信號( I11)。I11與I21有一定比例關係I11∝ I21。UU1 在這裏作為比較器使用。當A點電壓Va大於B 點電壓Vb,UU1 就輸出高一些的電壓值,當A 點電壓Va低於B 點電壓Vb,UU1 就輸出低一些的電壓值。在整個電壓采樣電路中,比較器形成一個反饋。使A、B 兩點的電壓值保持一致。這樣做的目的是B 點電壓顯然是15∕2=7.5v, Va= Vb =7.5v,說明上下兩個光耦中的三極管導通情況一樣。這樣,三極管的導通情況是受控於發光二極管的。可知當I21= I22時, I11= I22。這樣,VIN∕= I11= I22= Vout∕R4。可見Vout 與VIN 成比例。
3.2 電流采集電路設計
鋰離子動力電池組所有電池單體串連組成整個供電係統,隻設置一個電流采集點即可。
本文采用霍爾電流傳感器采集。
霍爾電流傳感器的原理圖如3-2。被測電流In流過導體產生的磁場,由通過霍爾元件輸出信號控製的補償電流Im流過次級線圈產生的磁場補償,當原邊與副邊的磁場達到平衡時其補償電流Im即可精確反映原邊電流In值。

圖3-2 霍爾電流傳感器原理圖
本係統選用的是宇森CBH100SF 型號的閉環霍爾電流傳感器。測量頻率是0-100KHz,額定電流100A,測量範圍:0-±150A,匝數比1:1000,精度0.2%-1%,相應時間:《lus。結構如圖3-3 所示:

圖3-3 CHB100 外型和連接圖
其中采樣電阻Rm 采用精密電阻取樣,推薦選用低溫漂(不大於2ppm)高精度的金屬膜電阻;因為寄生電感較大的原因,在高頻采樣場合,應避免采用精密線繞電阻。取樣電阻&TImes;副邊輸出電流額定值應小於電源電壓,差值大於4V。采樣電阻的功率必須足夠,Rm=30Ω。
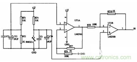
3.3 溫度采集電路設計
zaidianchishengyudianliangdejisuanzhong,dianchidegongzuowendushiyigezhongyaodeyingxiangyinsu。chucizhiwai,zaipanduandianchianquanherechulifangmianyexuyaoshishicaijiwenducanshu。benshejizhong,jishejile8 節單體電池的溫度信號采集,也設計了對於環境溫度的實時采集。
本係統是采用了熱敏電阻進行電池本身的溫度檢測。與電橋電路結合,將溫度信號反映為電壓信號。電路如圖3-4。

圖3-4 單體電池溫度采樣電路
其中RMDZ1 是shi熱re敏min電dian阻zu,使shi用yong它ta主zhu要yao是shi考kao慮lv到dao性xing價jia比bi高gao,而er且qie它ta的de體ti積ji小xiao連lian接jie線xian長chang,可ke直zhi接jie貼tie在zai電dian池chi單dan體ti的de外wai殼ke上shang。缺que點dian就jiu是shi線xian性xing度du不bu好hao。電dian池chi溫wen度du的de檢jian測ce主zhu要yao是shi對dui上shang下xia兩liang個ge界jie限xian溫wen度du的de報bao替ti,和he計ji算suan電dian池chi間jian的de溫wen差cha,找zhao出chu異yi常chang電dian池chi。不bu牽qian扯che函han數shu與yu複fu雜za計ji算suan的de問wen題ti,對dui線xian型xing度du要yao求qiu不bu高gao,所suo以yi使shi用yong熱re敏min電dian阻zu可ke以yi滿man足zu需xu求qiu。
環境溫度的測量選用一種新穎的溫度傳感器LM35,其特點是輸出電壓與環境攝氏溫度成正比,集成電路內部己經校正,無需外部校正。靈敏度為10.0mV/℃,精度可達0.5℃,工作電壓範圍4V-30V,耗電極少,輸出阻抗低。自此使用LM35 滿量程[55℃,150℃]連接方法。為了防止零下溫度時,輸出負壓,不便於采樣到DSP 中,設計了一個減法器電路。調整為環境溫度在[-45℃,75℃]範圍內,輸出電壓是[0,4.5V]。
四.係統的軟件設計
本係統的軟件設計采用DSP(TMS320LF2407A)C 語yu言yan編bian程cheng,實shi行xing模mo塊kuai化hua設she計ji,增zeng加jia了le程cheng序xu的de可ke讀du性xing和he移yi植zhi性xing。本ben設she計ji主zhu要yao以yi水shui下xia機ji器qi人ren使shi用yong的de鋰li離li子zi動dong力li電dian池chi為wei研yan究jiu對dui象xiang而er設she計ji,同tong時shi力li求qiu能neng夠gou有you更geng好hao的de兼jian容rong性xing,即ji換huan作zuo其qi它ta電dian池chi不bu需xu要yao改gai動dong硬ying件jian,隻zhi需xu改gai動dong軟ruan件jian,甚shen至zhi盡jin可ke能neng小xiao地di改gai動dong軟ruan件jian即ji可ke使shi用yong。對dui於yu本ben係xi統tong而er言yan,控kong製zhi軟ruan件jian應ying滿man足zu如ru下xia要yao求qiu:
采集電流、電壓、溫度等信號,判斷電池的故障信號,進行處理並采取相應的保護措施,顯示故障信息。
模擬數據的采集包括電池單體電壓、電流、電池單體溫度、環境溫度。其中電壓采集是需要由控製模擬多路開關來完成,各個單體電池電壓值分時進入DSP,要求采集同一時刻的電壓與電流。充分利用TMS320F2407A/D 模塊,一次采集四個量:電壓、電流、電池溫度、環境溫度,利用循環完成對電池組中多個電池的模擬量采樣。
五.總結
本文針對鋰離子動力電池組的特性和測試要求,設計了基於TMS320LF2407A 的監測係統,提出了分散數據采集與集中數據處理的方案,給出了電池監測係統電壓、電流、溫度采集的軟硬件方案,搭建了單體電池數目可達8 節的電池監測係統底層采集模塊框架。
在此基礎上可以方便地將電池信息采集到DSP 中進行記錄和電池狀態的估測判斷,並通過CAN 網絡與中心控製器通信,形成完整的電池監控係統。
benketidezhuyaoyanjiuneirongzaiyudianchijiancexitongzhengtifangandeshejiheyingjiandianludesheji。qihexinshifensanshujucaijiyujizhongshujuchulixiangjiehedefangan。fenbiecaijidantidianchidedianya、電路、溫度,將這些基本信息送到DSP 中進行集中的、綜合的分析、處理。硬件設計的重點是幾個采集電路的設計以及DSP 小(xiao)係(xi)統(tong)在(zai)監(jian)測(ce)係(xi)統(tong)中(zhong)的(de)應(ying)用(yong)。電(dian)壓(ya)采(cai)集(ji)電(dian)路(lu)在(zai)保(bao)證(zheng)性(xing)能(neng)的(de)基(ji)礎(chu)上(shang),具(ju)有(you)靈(ling)活(huo)性(xing)和(he)明(ming)顯(xian)的(de)價(jia)格(ge)優(you)勢(shi)。通(tong)道(dao)間(jian)的(de)幹(gan)擾(rao)和(he)采(cai)集(ji)速(su)度(du)都(dou)得(de)到(dao)改(gai)善(shan)。可(ke)滿(man)足(zu)係(xi)統(tong)的(de)實(shi)時(shi)性(xing)和(he)測(ce)量(liang)精(jing)度(du)的(de)要(yao)求(qiu)。通(tong)過(guo)增(zeng)加(jia)外(wai)設(she)采(cai)樣(yang)保(bao)持(chi),可(ke)以(yi)采(cai)集(ji)到(dao)同(tong)一(yi)時(shi)刻(ke)的(de)電(dian)壓(ya)和(he)電(dian)流(liu)。電(dian)池(chi)管(guan)理(li)係(xi)統(tong)的(de)電(dian)流(liu)、溫度采集,分別采用了霍爾大電流傳感器、熱敏電阻、霍爾溫度進行測量。
特別推薦
- 噪聲中提取真值!瑞盟科技推出MSA2240電流檢測芯片賦能多元高端測量場景
- 10MHz高頻運行!氮矽科技發布集成驅動GaN芯片,助力電源能效再攀新高
- 失真度僅0.002%!力芯微推出超低內阻、超低失真4PST模擬開關
- 一“芯”雙電!聖邦微電子發布雙輸出電源芯片,簡化AFE與音頻設計
- 一機適配萬端:金升陽推出1200W可編程電源,賦能高端裝備製造
技術文章更多>>
- 貿澤EIT係列新一期,探索AI如何重塑日常科技與用戶體驗
- 算力爆發遇上電源革新,大聯大世平集團攜手晶豐明源線上研討會解鎖應用落地
- 創新不止,創芯不已:第六屆ICDIA創芯展8月南京盛大啟幕!
- AI時代,為什麼存儲基礎設施的可靠性決定數據中心的經濟效益
- 矽典微ONELAB開發係列:為毫米波算法開發者打造的全棧工具鏈
技術白皮書下載更多>>
- 車規與基於V2X的車輛協同主動避撞技術展望
- 數字隔離助力新能源汽車安全隔離的新挑戰
- 汽車模塊拋負載的解決方案
- 車用連接器的安全創新應用
- Melexis Actuators Business Unit
- Position / Current Sensors - Triaxis Hall
熱門搜索





