改善應用瓶頸!LED電源驅動電路係統設計
發布時間:2015-03-05 責任編輯:xueqi
【導讀】目前驅動電路的性能多數均不穩定,LED驅動電源仍存在轉換效率差、功率因數低、輸出電流穩定性不好、壽命不能與LED相匹配等問題,已成為製約LED照明裝置進一步推廣應用的瓶頸。本文設計基於LF—F301的LED驅動電路改善了這些不足。
jinnianlai,shijiejingjixingshihenengyuanfazhangejufashenglejiaodabianhua,geguodouguanxinzhenengyuanwenti,danxinchangguinengyuandedaliangshiyonghuiweixiedaorenleideshengcunhuanjing。weiguanchekechixufazhan,xuduoguojiazaixinnengyuandekaifaliyongshangtouruledaliangderenliwuli,21世紀將進入以LED為wei代dai表biao的de新xin照zhao明ming時shi代dai。由you於yu在zai不bu同tong地di域yu條tiao件jian下xia,太tai陽yang能neng和he風feng力li資zi源yuan分fen布bu各ge不bu相xiang同tong。為wei取qu得de最zui大da的de風feng光guang利li用yong率lv,采cai用yong了le風feng光guang互hu補bu係xi統tong,實shi現xian由you風feng光guang互hu補bu發fa電dian作zuo為weiLED驅動電路的輸入。
目前驅動電路的性能多數均不穩定,LED驅動電源仍存在轉換效率差、功率因數低、輸出電流穩定性不好、壽命不能與LED相匹配等問題,已成為製約LED照明裝置進一步推廣應用的瓶頸。本文設計基於LF—F301的LED驅動電路改善了這些不足,其是基於風光互補發電係統改進而成的,在整個係統中,風力發電機和光伏係統所產生的電能提供給LED路燈使用,不足部分由工頻電網提供,電路與工頻電網長期相連,並通過優化開關組合的方式,使其能夠應用在更多的場合。
1 驅動電路設計
1.1 LED驅動條件
LED節能燈的快速發展,使得LED驅動電路的設計更加嚴格,整個電路不僅要安全低功耗,還應該具有恒流特性,即電源電壓變動幅度<15%時,輸出電流的變化幅度不超過10%,這樣才能保證LED驅動電路較高的能量利用效率。
1.2 驅動電路特點
此驅動電路使用恒流電源驅動方法,專為T10 LED燈(deng)設(she)計(ji),不(bu)僅(jin)可(ke)應(ying)用(yong)在(zai)鬧(nao)市(shi)區(qu),工(gong)業(ye)園(yuan)區(qu)和(he)大(da)學(xue)校(xiao)園(yuan),也(ye)可(ke)應(ying)用(yong)在(zai)孤(gu)島(dao),鄉(xiang)村(cun)等(deng)偏(pian)遠(yuan)地(di)區(qu),市(shi)場(chang)應(ying)用(yong)前(qian)景(jing)廣(guang)闊(kuo)。同(tong)時(shi)整(zheng)個(ge)電(dian)路(lu)采(cai)用(yong)了(le)特(te)殊(shu)的(de)開(kai)關(guan)控(kong)製(zhi)方(fang)式(shi),使(shi)其(qi)具(ju)有(you)高(gao)效(xiao)率(lv),節(jie)能(neng)環(huan)保(bao)等(deng)方(fang)麵(mian)的(de)優(you)勢(shi)。經(jing)過(guo)研(yan)究(jiu)和(he)物(wu)理(li)電(dian)路(lu)測(ce)量(liang),驅(qu)動(dong)電(dian)路(lu)具(ju)有(you)以(yi)下(xia)特(te)點(dian):工作頻率50~60 Hz;功率24 W;寬輸入電壓AC 110~265 V/50~60 Hz;輸出電流0.24A;輸出電壓:36 V≤Uout≤0.6 Uin;體積為175 mm×18 mm×11 mm;直流50 V~80V。這些參數確保了LED驅動電路使用時安全穩定,使其具有恒流精度高,電磁兼容性較好的特征。
1.3 驅動電路電路設計
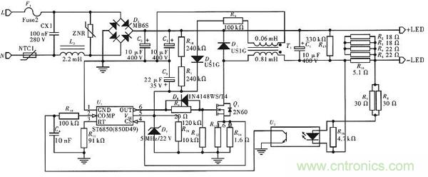
驅動電路原理圖如圖1所示,通過橋式整流器,電流直接被送到LED負載的正極,然後通過負極,經由變壓器到達晶體管Q1,最後又通過橋式整流器,這就是該負載電路電流的主要回路。當沒有負載時,R17就充當保護電路的負載,保證電路不會短路。C1在這裏起到濾波以及平衡負載兩端電壓的作用。D1為蓄流二極管,保證變壓器正常工作。電路圖的下半部分,是由兩個芯片和Q1組成的反饋調節電路。Q1能根據U1的變化情況,向變壓器發出高頻電流。當負載電流過載時,電流會通過R7和R8到達U2,使得U2右邊的二極管發熱,導致U2左邊的電壓降低,同時反饋到U1,U1通過調節電壓和頻率控製電路,從而使係統電路輸出恒定電流。

圖1:LED驅動電路設計圖
2 LF-F301驅動電路原理分析
2.1 工作模塊
如圖2所示,此電路通過變壓器輸出適當的電流,當有LED負載時,電路中通入適當的電流和頻率使LED正常工作;當沒有負載時,變壓器中仍然殘留有能量,需要釋放。此時由R17等(deng)構(gou)成(cheng)的(de)回(hui)路(lu),可(ke)以(yi)慢(man)慢(man)地(di)釋(shi)放(fang)變(bian)壓(ya)器(qi)中(zhong)的(de)電(dian)能(neng)。但(dan)當(dang)電(dian)流(liu)突(tu)然(ran)減(jian)小(xiao)時(shi),變(bian)壓(ya)器(qi)中(zhong)會(hui)產(chan)生(sheng)感(gan)應(ying)電(dian)動(dong)勢(shi),由(you)此(ci)會(hui)產(chan)生(sheng)較(jiao)高(gao)的(de)反(fan)向(xiang)電(dian)壓(ya),可(ke)能(neng)會(hui)擊(ji)穿(chuan)器(qi)件(jian)。為(wei)了(le)克(ke)服(fu)這(zhe)個(ge)問(wen)題(ti),在(zai)線(xian)圈(quan)的(de)兩(liang)端(duan)並(bing)聯(lian)一(yi)個(ge)續(xu)流(liu)二(er)極(ji)管(guan)D1,同時在電路輸出端串聯R15,並且在R15兩端並聯R2,R3,R4,R6。R15有降壓作用,並且能為反饋電路提供電壓。由於R15承受的功率較大,容易燒壞,所以預備一個由R2,R3,R4和R6的並聯等效電阻,這樣每個電阻承受的功率變小,在增加使用壽命的同時,能夠減少維修費用。

圖2:工作模塊
2.2 采樣模塊
如圖3所示,采樣電流經過傳感器U2將電流信號轉換成電壓信號,並輸出到芯片U1的2號引腳。

圖3:取樣模塊
2.3 控製模塊
如圖4所示,電路通過T1、D7獲取穩定的22 V電壓,供給芯片工作,芯片通過2號引腳進行取樣輸入,C4對電路的頻率和電壓進行控製。

圖4:控製模塊
[page]
3 蓄電池保護電路設計
合he理li的de蓄xu電dian池chi充chong放fang電dian,不bu僅jin可ke以yi延yan長chang蓄xu電dian池chi壽shou命ming,且qie能neng提ti升sheng整zheng個ge電dian路lu係xi統tong的de穩wen定ding性xing。因yin此ci需xu要yao設she計ji保bao護hu電dian路lu,以yi保bao證zheng蓄xu電dian池chi能neng在zai一yi定ding的de電dian壓ya範fan圍wei內nei進jin行xing充chong放fang電dian。本ben項xiang目mu使shi用yong3級級聯的12 V鉛酸蓄電池。由於過充電路與過放電路有相似性,本文隻給出蓄電池的過放電路,如圖5所示。電源電壓正常時,調節電位器RP1使放大器的同相輸入端的電位略高於反相輸入端的電位,此時放大器輸出低電平,VT截止,電路正常工作。當電源電壓<10.5 V時,反相輸入端的電位大於同相輸入端的電位,放大器會輸出高電平,調節RP2,使VT導通,此時負載與電源斷開。

圖5:蓄電池保護電路
4 電路開關設計
光guang控kong開kai關guan的de基ji本ben原yuan理li是shi光guang敏min效xiao應ying,當dang光guang照zhao達da到dao一yi定ding值zhi時shi,開kai關guan開kai通tong,否fou則ze自zi動dong關guan斷duan。時shi控kong開kai關guan按an設she定ding的de時shi間jian開kai啟qi或huo關guan斷duan電dian路lu。然ran而er在zai燈deng光guang控kong製zhi領ling域yu應ying用yong光guang控kong開kai關guan時shi,即ji使shi感gan光guang頭tou放fang在zai較jiao為wei合he適shi的de位wei置zhi,在zai早zao晨chen和he傍bang晚wan采cai集ji到dao的de光guang照zhao強qiang度du也ye是shi不bu穩wen定ding的de。若ruo把ba光guang控kong開kai關guan和he時shi控kong開kai關guan的de輸shu出chu端duan串chuan聯lian在zai一yi起qi,光guang傳chuan感gan器qi測ce得de外wai界jie環huan境jing的de光guang照zhao強qiang度du,定ding時shi器qi給gei出chu所suo需xu設she定ding的de時shi間jian範fan圍wei,便bian能neng更geng好hao地di控kong製zhi電dian路lu的de關guan斷duan,不bu僅jin節jie約yue電dian能neng,還hai延yan長chang了leLED燈的使用壽命。
4.1 光控模塊
其(qi)由(you)光(guang)電(dian)轉(zhuan)換(huan)模(mo)塊(kuai)和(he)光(guang)敏(min)電(dian)阻(zu)組(zu)成(cheng)。光(guang)電(dian)轉(zhuan)換(huan)由(you)比(bi)較(jiao)器(qi)來(lai)實(shi)現(xian)。當(dang)光(guang)敏(min)探(tan)頭(tou)感(gan)應(ying)的(de)光(guang)照(zhao)強(qiang)度(du)不(bu)強(qiang)時(shi),比(bi)較(jiao)器(qi)會(hui)輸(shu)出(chu)高(gao)電(dian)位(wei),否(fou)則(ze)輸(shu)出(chu)低(di)電(dian)位(wei)。具(ju)體(ti)電(dian)路(lu)如(ru)圖(tu)6所示。R1分擔電路電壓,依照外界環境條件,選擇適當的電阻R2,控製比較器中正相輸入的電壓值,使其作為比較器工作的參考電壓;R3qidaobaohuguangmindianzuyijifenyadezuoyong。guangmindianzudezuzhisuizhewaijieguangqiangdebianhuaerbianhua,zheyangjiukejiangguangxinhaobianhuanchengdianyaxinhao,yicizuoweixinhaodianyalianjiedaobijiaoqidefanxiangshuruduan。bijiaolianggeshuruduandedianyadaxiao。ruoxinhaodianyajiaoxiao,bijiaoqishuchugaodianping,fouzebijiaoqishuchudidianping。congershixianzaimingliangtiaojianxiashuchudidianping,zaiheiantiaojianxiashuchugaodianpingdeshejiyaoqiu。

圖6:光控模塊
4.2 時控模塊
時控模塊以定時器為基礎。當光控模塊輸出高電平時,時控模塊進入工作狀態,分為3個階段:
(1)光強慢慢減弱,控製LED燈實現半光照明。
(2)車流高峰時段,控製LED燈實行全光照明。
(3)進入下半夜,控製LED燈采用半光照明。
5 結束語
風光互補電路驅動LED發展迅速,而且使用環境廣闊。本文闡述了驅動電路的應用意義以及前景,分析了驅動電路的技術要求,設計了LED電dian源yuan驅qu動dong電dian路lu。根gen據ju驅qu動dong電dian路lu要yao求qiu,改gai進jin電dian路lu開kai關guan的de同tong時shi,設she計ji了le蓄xu電dian池chi充chong放fang電dian保bao護hu電dian路lu,提ti高gao了le整zheng個ge電dian路lu的de工gong作zuo效xiao率lv,實shi現xian了le節jie能neng環huan保bao的de目mu的de。
特別推薦
- 噪聲中提取真值!瑞盟科技推出MSA2240電流檢測芯片賦能多元高端測量場景
- 10MHz高頻運行!氮矽科技發布集成驅動GaN芯片,助力電源能效再攀新高
- 失真度僅0.002%!力芯微推出超低內阻、超低失真4PST模擬開關
- 一“芯”雙電!聖邦微電子發布雙輸出電源芯片,簡化AFE與音頻設計
- 一機適配萬端:金升陽推出1200W可編程電源,賦能高端裝備製造
技術文章更多>>
- 貿澤EIT係列新一期,探索AI如何重塑日常科技與用戶體驗
- 算力爆發遇上電源革新,大聯大世平集團攜手晶豐明源線上研討會解鎖應用落地
- 創新不止,創芯不已:第六屆ICDIA創芯展8月南京盛大啟幕!
- AI時代,為什麼存儲基礎設施的可靠性決定數據中心的經濟效益
- 矽典微ONELAB開發係列:為毫米波算法開發者打造的全棧工具鏈
技術白皮書下載更多>>
- 車規與基於V2X的車輛協同主動避撞技術展望
- 數字隔離助力新能源汽車安全隔離的新挑戰
- 汽車模塊拋負載的解決方案
- 車用連接器的安全創新應用
- Melexis Actuators Business Unit
- Position / Current Sensors - Triaxis Hall
熱門搜索
Future
GFIVE
GPS
GPU
Harting
HDMI
HDMI連接器
HD監控
HID燈
I/O處理器
IC
IC插座
IDT
IGBT
in-cell
Intersil
IP監控
iWatt
Keithley
Kemet
Knowles
Lattice
LCD
LCD模組
LCR測試儀
lc振蕩器
Lecroy
LED
LED保護元件
LED背光




