典型的電動剃須刀電機驅動電路設計
發布時間:2014-11-24 責任編輯:sherryyu
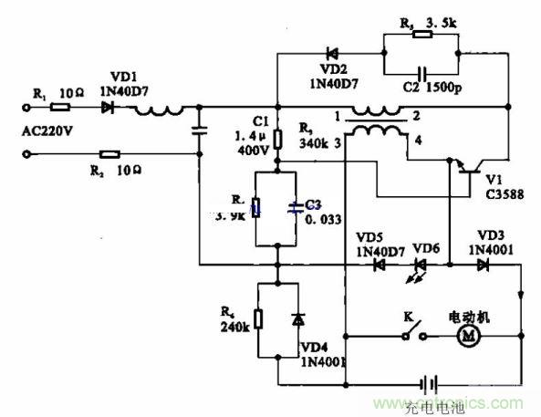
【導讀】本文為大家講解的是一款電動剃須刀電動機驅動電路圖設計,該電路為交流220V經充電電路為電池充電,也可為電動機供電。充電後接通開關K,電動機即可進行工作。
福利到啦,為大家大家講解一種典型的電動剃須刀電動機驅動電路,學會了可以自己去DIY製作一款屬於自己的電動剃須刀哦。

上圖所示為一種典型的電動剃須刀電動機驅動電路。交流220V經充電電路為電池充電,也可為電動機供電。充電後接通開關K,電動機即可進行工作。
相關閱讀:
http://www.0-fzl.cn/motor-art/80024046
http://www.0-fzl.cn/motor-art/80023839
http://www.0-fzl.cn/gptech-art/80022092
特別推薦
- 噪聲中提取真值!瑞盟科技推出MSA2240電流檢測芯片賦能多元高端測量場景
- 10MHz高頻運行!氮矽科技發布集成驅動GaN芯片,助力電源能效再攀新高
- 失真度僅0.002%!力芯微推出超低內阻、超低失真4PST模擬開關
- 一“芯”雙電!聖邦微電子發布雙輸出電源芯片,簡化AFE與音頻設計
- 一機適配萬端:金升陽推出1200W可編程電源,賦能高端裝備製造
技術文章更多>>
- 貿澤EIT係列新一期,探索AI如何重塑日常科技與用戶體驗
- 算力爆發遇上電源革新,大聯大世平集團攜手晶豐明源線上研討會解鎖應用落地
- 創新不止,創芯不已:第六屆ICDIA創芯展8月南京盛大啟幕!
- AI時代,為什麼存儲基礎設施的可靠性決定數據中心的經濟效益
- 矽典微ONELAB開發係列:為毫米波算法開發者打造的全棧工具鏈
技術白皮書下載更多>>
- 車規與基於V2X的車輛協同主動避撞技術展望
- 數字隔離助力新能源汽車安全隔離的新挑戰
- 汽車模塊拋負載的解決方案
- 車用連接器的安全創新應用
- Melexis Actuators Business Unit
- Position / Current Sensors - Triaxis Hall
熱門搜索
Future
GFIVE
GPS
GPU
Harting
HDMI
HDMI連接器
HD監控
HID燈
I/O處理器
IC
IC插座
IDT
IGBT
in-cell
Intersil
IP監控
iWatt
Keithley
Kemet
Knowles
Lattice
LCD
LCD模組
LCR測試儀
lc振蕩器
Lecroy
LED
LED保護元件
LED背光



