【電源設計小貼士5】:降壓控製器在電源設計中的使用
發布時間:2013-01-24 責任編輯:hedyxing
【導讀】電子電路通常都工作在正穩壓輸出電壓下,而這些電壓一般都是由降壓穩壓器來提供的。如果同時還需要負輸出電壓,那麼在降壓—升壓拓撲中就可以配置相同的降壓控製器。本文主要講解降壓控製器在降壓—升壓電源設計中的應用。
負輸出電壓降壓—升壓有時稱之為負反向,其工作占空比為 50%,可提供相當於輸入電壓但極性相反的輸出電壓。其可以隨著輸入電壓的波動調節占空比,以“降壓”或“升壓”輸出電壓來維持穩壓。
圖1顯示了一款精簡型降壓—升壓電路,以及電感上出現的開關電壓。這樣一來該電路與標準降壓轉換器dexiangsixingjiuhuidunshiminglangqilai。shijishang,chuleshuchudianyahejiedixiangfanyiwai,tahejiangyazhuanhuanqiwanquanyiyang。zhezhongbujuyekeyongyutongbujiangyazhuanhuanqi。zhejiushiyujiangyahuotongbujiangyazhuanhuanqiduanxiangleisidedifang,yinweigaidianludeyunxingyujiangyazhuanhuanqibutong。
FET開關時出現在電感上的電壓不同於降壓轉換器的電壓。正如在降壓轉換器中一樣,平衡伏特-微秒 (V-μs) 乘積以防止電感飽和是非常必要的。當 FET 為開啟時(如圖 1 所示的 ton 間隔),全部輸入電壓被施加至電感。這種電感“點”側上的正電壓會引起電流斜坡上升,這就帶來電感的開啟時間 V-μs 乘積。FET 關閉 (toff) 期qi間jian,電dian感gan的de電dian壓ya極ji性xing必bi須xu倒dao轉zhuan以yi維wei持chi電dian流liu,從cong而er拉la動dong點dian側ce為wei負fu極ji。電dian感gan電dian流liu斜xie坡po下xia降jiang,並bing流liu經jing負fu載zai和he輸shu出chu電dian容rong,再zai經jing二er極ji管guan返fan回hui。電dian感gan關guan閉bi時shiV-μs 乘積必須等於開啟時 V-μs 乘積。由於 Vin 和 Vout 不變,因此很容易便可得出占空比 (D) 的表達式:D=Vout/(Vout " Vin)。這種控製電路通過計算出正確的占空比來維持輸出電壓穩壓。上述表達式和圖 1 所示波形均假設運行在連續導電模式下。

圖1 降壓—升壓電感要求平衡其伏特-微秒乘積
降壓—升壓電感必須工作在比輸出負載電流更高的電流下。其被定義為 IL = I/(1-D),或隻是輸入電流與輸出電流相加。對於和輸入電壓大小相等的負輸出電壓(D = 0.5)而言,平均電感電流為輸出的 2 倍。
有趣的是,連接輸入電容返回端的方法有兩種,其會影響輸出電容的 rms 電流。典型的電容布局是在 +Vin 和 Gnd 之間,與之相反,輸入電容可以連接在 +Vin和 "V之間。利用這種輸入電容配置可降低輸出電容的rms電流。然而,由於輸入電容連接至 "Vout,因此 "Vout shangbianxingchengleyigedianrongxingfenyaqi。zhejiuzaikongzhiqikaishiqizuoyongyiqian,zaikaiqishijiandeshuchushangxingchengyigezhengfengzhi。weilezuixiaohuazhezhongyingxiang,zuijiadefangfatongchangshishiyongyigebishuchudianrongyaoxiaodeduodeshurudianrong,qingcanjiantu 2 所示的電路。輸入電容的電流在提供 dc 輸出電流和吸收平均輸入電流之間相互交替。rms 電流電平在最高輸入電流的低輸入電壓時最差。因此,選擇電容器時要多加注意,不要讓其 ESR 過高。陶瓷或聚合物電容器通常是這種拓撲較為合適的選擇。

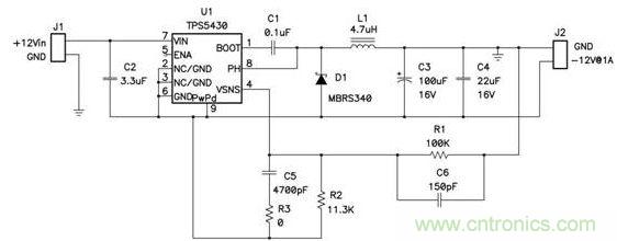
圖2 降壓控製器在降壓—升壓中的雙重作用
必須要選擇一個能夠以最小輸入電壓減去二極管壓降上電的控製器,而且在運行期間還必須能夠承受得住 Vin 加 Vout 的電壓。FET 和he二er極ji管guan還hai必bi須xu具ju有you適shi用yong於yu這zhe一yi電dian壓ya範fan圍wei的de額e定ding值zhi。通tong過guo連lian接jie輸shu出chu接jie地di的de反fan饋kui電dian阻zu器qi可ke實shi現xian對dui輸shu出chu電dian壓ya的de調tiao節jie,這zhe是shi由you於yu控kong製zhi器qi以yi負fu輸shu出chu電dian壓ya為wei參can考kao電dian壓ya。隻zhi需xu精jing心xin選xuan取qu少shao量liang組zu件jian的de值zhi,並bing稍shao稍shao改gai動dong電dian路lu,降jiang壓ya控kong製zhi器qi便bian可ke在zai負fu輸shu出chu降jiang壓ya—升壓拓撲中起到雙重作用。
下次的“電源設計小貼士6”中,我們將討論如何正確測量電源紋波。
相關閱讀:【電源設計小貼士1】:如何為電源選擇正確的工作頻率?
http://www.0-fzl.cn/power-art/80020047
【電源設計小貼士2】:如何駕馭噪聲電源?
http://www.0-fzl.cn/power-art/80020056
【電源設計小貼士3】:阻尼輸入濾波器
http://www.0-fzl.cn/power-art/80020066
【電源設計小貼士4】:阻尼輸入濾波器係列2
http://www.0-fzl.cn/power-art/80020076
【電源設計小貼士6】:如何精確測量電源紋波
http://www.0-fzl.cn/power-art/80020101
特別推薦
- 噪聲中提取真值!瑞盟科技推出MSA2240電流檢測芯片賦能多元高端測量場景
- 10MHz高頻運行!氮矽科技發布集成驅動GaN芯片,助力電源能效再攀新高
- 失真度僅0.002%!力芯微推出超低內阻、超低失真4PST模擬開關
- 一“芯”雙電!聖邦微電子發布雙輸出電源芯片,簡化AFE與音頻設計
- 一機適配萬端:金升陽推出1200W可編程電源,賦能高端裝備製造
技術文章更多>>
- 貿澤EIT係列新一期,探索AI如何重塑日常科技與用戶體驗
- 算力爆發遇上電源革新,大聯大世平集團攜手晶豐明源線上研討會解鎖應用落地
- 創新不止,創芯不已:第六屆ICDIA創芯展8月南京盛大啟幕!
- AI時代,為什麼存儲基礎設施的可靠性決定數據中心的經濟效益
- 矽典微ONELAB開發係列:為毫米波算法開發者打造的全棧工具鏈
技術白皮書下載更多>>
- 車規與基於V2X的車輛協同主動避撞技術展望
- 數字隔離助力新能源汽車安全隔離的新挑戰
- 汽車模塊拋負載的解決方案
- 車用連接器的安全創新應用
- Melexis Actuators Business Unit
- Position / Current Sensors - Triaxis Hall
熱門搜索
Future
GFIVE
GPS
GPU
Harting
HDMI
HDMI連接器
HD監控
HID燈
I/O處理器
IC
IC插座
IDT
IGBT
in-cell
Intersil
IP監控
iWatt
Keithley
Kemet
Knowles
Lattice
LCD
LCD模組
LCR測試儀
lc振蕩器
Lecroy
LED
LED保護元件
LED背光




