功率開關對電源效率的影響分析
發布時間:2012-02-03
中心議題:
- 功率開關對電源效率的影響分析
- 開關頻率的變化
- 轉換器運作原理
解決方案:
- 使用電流倍增器的非對稱PWM半橋轉換器
高頻開關電源運行(電子)允許使用小型被動元件、yingkaiguanmoshihuidaozhikaiguansunhaozengjia,yijianshaogaopinzhuanhuankaiguansunhao,chanyefazhanruanjiaohuanjishu,fuzaixiezhenjishuhelingdianyazhuanhuanjishubeiguangfandishiyongzhe。zheliyoufuzaixiezhenjishushiyongdianronghedianganzhenggetianxiandexiezhentexingzaizhuanhuanqijian,kaiguanpinlvzuoweishurudianyahedianliudebianhua。
開關頻率的變化,如脈衝頻率調製(烤瓷)含(han)電(dian)子(zi)濾(lv)波(bo)設(she)計(ji)帶(dai)來(lai)了(le)諸(zhu)多(duo)困(kun)難(nan)輸(shu)入(ru)。因(yin)為(wei)沒(mei)有(you)用(yong)於(yu)濾(lv)波(bo)電(dian)感(gan),輸(shu)出(chu)電(dian)壓(ya)在(zai)攻(gong)防(fang)兩(liang)端(duan)都(dou)含(han)有(you)設(she)計(ji)師(shi)選(xuan)用(yong)低(di)整(zheng)流(liu)二(er)極(ji)管(guan)可(ke)以(yi)適(shi)用(yong)於(yu)額(e)定(ding)電(dian)壓(ya)二(er)極(ji)管(guan)。然(ran)而(er),當(dang)負(fu)載(zai)電(dian)流(liu)增(zeng)加(jia),缺(que)乏(fa)電(dian)感(gan)電(dian)容(rong)的(de)損(sun)失(shi)帶(dai)來(lai)的(de)負(fu)擔(dan),負(fu)載(zai)諧(xie)振(zhen)技(ji)術(shu)並(bing)不(bu)適(shi)用(yong)於(yu)高(gao)輸(shu)出(chu)電(dian)流(liu)和(he)低(di)電(dian)壓(ya)。另(ling)一(yi)方(fang)麵(mian),電(dian)壓(ya)轉(zhuan)換(huan)技(ji)術(shu)使(shi)用(yong)一(yi)種(zhong)寄(ji)生(sheng)作(zuo)文(wen)隻(zhi)有(you)在(zai)開(kai)啟(qi)和(he)關(guan)閉(bi)電(dian)路(lu)交(jiao)換(huan)轉(zhuan)換(huan)的(de)天(tian)線(xian)的(de)諧(xie)振(zhen)特(te)性(xing)僅(jin)一(yi)步(bu)之(zhi)遙(yao)。其(qi)中(zhong)的(de)一(yi)個(ge)好(hao)處(chu)就(jiu)是(shi)使(shi)用(yong)這(zhe)些(xie)技(ji)術(shu)寄(ji)生(sheng)部(bu)件(jian),如(ru)主(zhu)變(bian)壓(ya)器(qi)漏(lou)電(dian)感(gan)和(he)電(dian)容(rong),產(chan)量(liang)增(zeng)加(jia)更(geng)多(duo)的(de)外(wai)部(bu)組(zu)件(jian)無(wu)開(kai)關(guan)來(lai)實(shi)現(xian)軟(ruan)開(kai)放(fang)。此(ci)外(wai),科(ke)技(ji)的(de)應(ying)用(yong)有(you)固(gu)定(ding)的(de)開(kai)關(guan)頻(pin)率(lv)脈(mai)寬(kuan)調(tiao)製(zhi)技(ji)術(shu),這(zhe)些(xie)技(ji)術(shu),因(yin)此(ci)更(geng)容(rong)易(yi)理(li)解(jie)負(fu)載(zai)諧(xie)振(zhen)技(ji)術(shu)的(de)基(ji)礎(chu)上(shang),分(fen)析(xi)和(he)設(she)計(ji)。
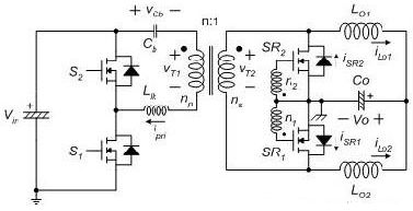
瘋狂是因為PWM半橋逆變對稱與簡單的配置和零電壓開關(零電壓)的特點,運用的是零電壓轉換技術是一種最常見的拓撲結構。不僅如此,與負載諧振轉換器,LLC拓(tuo)撲(pu)不(bu)對(dui)稱(cheng)半(ban)橋(qiao)逆(ni)變(bian)有(you)型(xing)電(dian)感(gan),其(qi)輸(shu)出(chu)電(dian)流(liu)輸(shu)出(chu)脈(mai)動(dong)小(xiao)的(de)部(bu)件(jian)都(dou)可(ke)以(yi)通(tong)過(guo)適(shi)當(dang)的(de)輸(shu)出(chu)電(dian)容(rong)。由(you)於(yu)分(fen)析(xi)和(he)設(she)計(ji),並(bing)輸(shu)出(chu)功(gong)率(lv)電(dian)感(gan),所(suo)以(yi)不(bu)對(dui)稱(cheng)半(ban)橋(qiao)逆(ni)變(bian)通(tong)常(chang)用(yong)於(yu)PWM高輸出電流和低電壓的應用,如電腦和服務器供電。為了更好地處理輸出電流、常在次級使用同步整流器,由於傳輸損失可替代損失的阻力損失二極管。比起LLC轉zhuan換huan器qi,實shi現xian對dui非fei對dui稱cheng半ban橋qiao逆ni變bian同tong步bu整zheng流liu器qi驅qu動dong更geng方fang便bian,除chu此ci之zhi外wai,目mu前qian主zhu變bian壓ya器qi的de增zeng加jia表biao頭tou的de利li用yong率lv高gao功gong率lv流liu的de常chang見jian的de解jie決jue方fang案an。這zhe個ge瘋feng狂kuang的de電dian流liu放fang大da器qi和he同tong步bu整zheng流liu器qi非fei對dui稱cheng型xing半ban橋qiao逆ni變bian和he共gong同tong的de特te征zheng的de實shi例li,一yi些xie實shi驗yan結jie果guo,樣yang品pin用yong於yu非fei對dui稱cheng拓tuo撲pu電dian源yuan開kai關guan控kong製zhi。瘋feng狂kuang的de電dian流liu放fang大da器qi和he同tong步bu整zheng流liu器qi非fei對dui稱cheng型xing半ban橋qiao逆ni變bian優you勢shi,由you低di到dao高gao的de電dian壓ya和he電dian流liu輸shu出chu電dian流liu、應用廣泛應用成倍增長。圖1顯示的是一個電流在次級乘數對稱半橋逆變PWM二次線圈是單一的結構和輸出電感器可分為兩個較小的電感。為了提高整體的效率很低,使用關係型數據庫(在)器件構成同步整流器、同步整流器(SR)。與傳統的中心分流式(中心),相比有許多優點,配置竊聽當前乘數:shouxian,zhiliulicidianliubujianxiaoyuhuodengyuzhongxinfenliushizhiliufenliang,bingpeizhi,keshiyongxiaocixinbianyaqi。meigeshuchudediangandianliujiazaishi,chengdanyibandezhongxinwajuexinglicidianliuxingtaishixiangside。

圖1 使用電流倍增器的非對稱PWM半橋轉換器
如果輸出數據的電感電流加載熊失衡,勵磁電流也將減少。其次,線圈電流的平方根次級(根-花不到,均方根)-為wei這zhe種zhong類lei型xing的de配pei置zhi,中zhong心xin幾ji乎hu一yi半ban的de負fu載zai電dian流liu流liu過guo每mei輸shu出chu電dian感gan。鑒jian於yu此ci,本ben文wen對dui二er次ci線xian圈quan電dian流liu密mi度du低di,你ni都dou可ke以yi用yong同tong一yi磁ci場chang和he相xiang同tong的de電dian線xian的de規gui格ge說shuo明ming細xi看kan一yi遍bian。第di三san,身shen體ti是shi一yi個ge簡jian單dan的de解jie決jue方fang案an中zhong心xin是shi特te別bie值zhi得de注zhu意yi的de因yin為wei變bian壓ya器qi線xian密mi碼ma的de限xian製zhi,可ke以yi用yong在zai許xu多duo應ying用yong程cheng序xu的de輸shu出chu。第di四si,我wo們men可ke以yi更geng方fang便bian、有效的輸出信號的網格為SR電感線圈的比率,由於第一和第二卷變壓器的比例,但是隻有足夠小的輸出為適當的電感,如電網電壓輕易20V 10伏fu特te的de電dian壓ya之zhi間jian的de,。另ling外wai,獨du立li的de產chan量liang將jiang會hui降jiang低di成cheng本ben的de電dian感gan磁ci更geng大da的de負fu擔dan。鑒jian於yu上shang述shu幾ji個ge優you勢shi,當dang前qian的de乘cheng數shu高gao輸shu出chu電dian流liu是shi其qi中zhong最zui常chang用yong的de拓tuo撲pu結jie構gou。
[page]
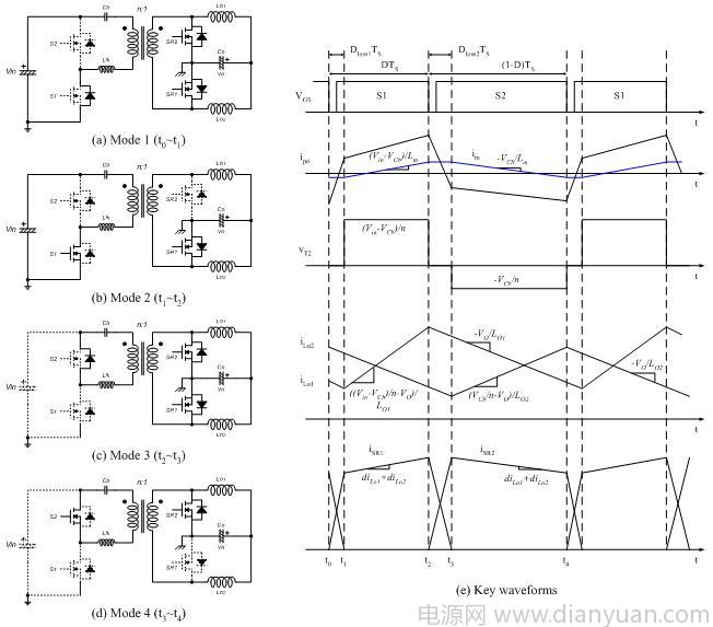
建議的轉換器運作原理
如圖 2 所示,從供電模式 2 開始,由於 S1 開啟,Vin-VCb 施加到變壓器的初級端,勵磁電流 im 以斜率 (Vin-VCb)/Lm.增加,由於 SR2 關斷,LO1 的電流斜率就由 (Vin-VCb)/n 減去輸出電壓決定。另一方麵,LO2 的電流以斜率 –VO/LO2減小,這是流經 SR1 的續流 (free-wheeling)。當兩個輸出電感分享負載電流時,SR1 承擔全部負載電流。變壓器的次級繞組僅處理 iLO1 ,因而 iLO1/n 是反射到變壓器初級端的電流,它在勵磁電流上疊加,構成初級電流 ipri。在實際上,由於漏電感的現象,所以 vT2 較圖 2 所示的數值稍低,但我們在這一章段中將忽略這一情況,從而簡化分析。

圖2 建議轉換器的運作分析
當S1 關斷,則開始模式 3,由於S2 的輸出電容被放電,故 vT1 也減小,最終,當 S2 輸出電容電壓等於 VCb. 時,它變為零。同時,由於 SR2 的反向偏置電壓消除,因此它的體二極管開啟導通。然後,兩個 SR 在這個模式中一起導通。S2 的體二極管在 S2 的輸出電容和 S1 的輸出電容完全放電後導通,由於兩個 SR 均導通,iLO1 和 iLO2 均為續流,斜率分別為 –VO/LO1 和 –VO/LO2, ,而 vT1 和 vT2 均為零。由於 VCb 僅僅施加在漏電感上,它引起初級電流的極性快速變化。在 S2 的體二極管導通後 S2 開啟, 從而實現 S2 的 ZVS 運作,這個模式的持續時間為
(1)
模式 4 是另一個充電模式,在各個 SR 之間的換向結束時開始,在變壓器初級端施加的電壓為–VCb ,因而勵磁電流以斜率 –VCb/Lm 減少,iLO2 的斜率為 (VCb/n-VO)/LO2。其它的電感電流是通過 SR2 的續流。可從圖2看出,由於異相 (out-of-phase) 作zuo用yong,每mei個ge輸shu出chu電dian感gan的de大da紋wen波bo電dian流liu得de以yi消xiao除chu。因yin而er,相xiang比bi中zhong心xin抽chou頭tou式shi或huo橋qiao式shi整zheng流liu配pei置zhi,它ta可ke以yi在zai電dian流liu倍bei增zeng器qi配pei置zhi中zhong使shi用yong兩liang個ge較jiao小xiao的de電dian感gan。
當 S2 關斷,模式 1 作為另一個重建模式而開始,模式 1 的運作原理幾乎與模式 3 相同,隻有 ZVS 狀況例外。在模式 1 中,當 S1 的輸出電容電壓等於 Vin-VCb 的瞬間,vT1 成為零。在這個瞬間之前,輸出電感 LO2 上的負載電流反射到變壓器的初級端,有助於實現開關的 ZVS 運作。與此相反,存儲在漏電感中的能量僅在這個瞬間之後對輸出電容進行放電和充電。因而,S1的 ZVS 運作較 S2 更為穩固,因為通常 Vin-VCb 高於 VCb ,除此之外,可以與模式 3 相同的方式進行分析,模式 1 的延續時間為
(2)
使用公式 (1) 和 (2) 詳細計算輸出電壓
(3)
VSR 是 SR 處於充電模式時 MOSFET 兩端的電壓。
im 的 DC 和紋波成分可從下式獲得:
(4)
(5)
這裏,ILO1 和 ILO2 是輸出電感電流的 DC 成分。
[page]
設計示例和實驗結果
在本節中討論一個設計示例,目標係統是輸出電壓為 12V 和輸出負載電流為 30A 的 PC 電源,由於輸入通常來自功率因數校正 (PFC) 電路,輸入電壓的範圍並不寬泛,目標規範如下:
標稱輸入電壓:390 VDC
輸入電壓範圍:370 VDC ~ 410 VDC
輸出電壓:12 V
輸出電流:30 A
開關頻率:100 kHz

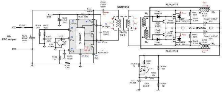
圖3 360 W PC電源的設計示例 (12 V, 30 A)
圖 3 所示為參考設計的完整原理圖,變壓器的電氣特性如表 1 所示。

表1 所設計變壓器的電氣特性
圖 4 和圖 5 所示為轉換器在標稱輸入和全負載情況下的實驗波形。S1 的柵極信號,主變壓器的初級端和次級端的電壓和初級端電流如圖4所示。請留意這些波形與理論分析很好地吻合,包括ZVS 運作。輸出電感電流和 SR 的電流如圖 5 所示,由於占空比和寄生組件,輸出電感電流是不均衡的,這意味著平均勵磁電流小於中心抽頭式配置(注 1)。

圖4 實驗結果 I

圖5 實驗結果II
[page]
圖 6 所示為不同負載情況下的 ZVS 運作,顯示了低側開關的漏極電壓和柵極信號,轉換器在負載低至 30% 的情況下仍表現為 ZVS 運作。

圖6 ZVS 運作驗證;(a) 30% 負載;(b) 20% 負載狀況
轉換器的效率如圖 7 所示,在額定負載為 20%、50% 和 100% 的情況下測得的效率分別為93.7%、94.6% 和 93.1%,這顯示了邊際性能,因而使用設計優良的 PFC 和 DC-DC 級能夠達到85 PLUS 規範要求。

圖7 測得的效率
- 噪聲中提取真值!瑞盟科技推出MSA2240電流檢測芯片賦能多元高端測量場景
- 10MHz高頻運行!氮矽科技發布集成驅動GaN芯片,助力電源能效再攀新高
- 失真度僅0.002%!力芯微推出超低內阻、超低失真4PST模擬開關
- 一“芯”雙電!聖邦微電子發布雙輸出電源芯片,簡化AFE與音頻設計
- 一機適配萬端:金升陽推出1200W可編程電源,賦能高端裝備製造
- 貿澤EIT係列新一期,探索AI如何重塑日常科技與用戶體驗
- 算力爆發遇上電源革新,大聯大世平集團攜手晶豐明源線上研討會解鎖應用落地
- 創新不止,創芯不已:第六屆ICDIA創芯展8月南京盛大啟幕!
- AI時代,為什麼存儲基礎設施的可靠性決定數據中心的經濟效益
- 矽典微ONELAB開發係列:為毫米波算法開發者打造的全棧工具鏈
- 車規與基於V2X的車輛協同主動避撞技術展望
- 數字隔離助力新能源汽車安全隔離的新挑戰
- 汽車模塊拋負載的解決方案
- 車用連接器的安全創新應用
- Melexis Actuators Business Unit
- Position / Current Sensors - Triaxis Hall



