RS-232/RS-485無源轉換電路設計
發布時間:2011-12-31
中心議題:
RS-232、RS-485都是串行數據接口標準。由於它們的接口電路簡單,通用性比較好,所以在控製領域有著廣泛的應用。RS-232和RS-485有著各自的優缺點:RS-232是低速率串行單端標準,采取不平衡傳輸方式(即所謂單端通信),收、發端的數據信號是相對於信號地的電平而言,其共模抑製能力差,傳送距離短,其為點對點的通信方式;RS-485采用平衡傳輸方式,可以實現多點通信,由於采用了有別於RS-232電平方式的差分方式,使得在通信速率、抗幹擾和傳輸距離方麵都有較大的改善。但由於現用的工控PC機大多都隻直接提供RS-232接口,所以為了實現RS-485與yu監jian控kong係xi統tong的de接jie口kou,往wang往wang需xu要yao另ling加jia轉zhuan換huan接jie口kou,從cong而er使shi得de網wang絡luo構gou成cheng相xiang對dui比bi較jiao複fu雜za,使shi用yong也ye不bu方fang便bian。為wei了le克ke服fu使shi用yong上shang的de不bu便bian,本ben文wen設she計ji了le一yi種zhongRS-232/RS-485通用接口。為了克服以往在單端情況下隻能232或485不能同時接口的局限,本文利用Maxim公司的ICL7662芯片設計一種通用接口。下麵就ICL7662芯片及電路原理作全麵地介紹。
1 ICL7662電壓轉換器
ICL7662是由美國Maxim 公司提供的一種CMOS電壓轉換器,主要特性為:
◆ 轉換電壓為4.5V~20V到-4.5V~-20V;
◆ 轉換效率高達99.7%;
◆ 外圍電路簡單,最小隻需兩個儲能電容。
引腳說明如表1所列。
2 ICL7662電壓轉換器工作原理
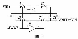
ICL7662原理性圖解如圖1所示。

在ICL7662工作周期的前半個周期,S1和S3閉合,S2和S4斷開,C1由輸入電壓充電到VIN。在接下來的後半個周期, S1和S3斷開,S2和S4閉合。在電路電阻非常小的情況下,就會由C1放電在C2上,在C2兩端形成-VIN。根據該芯片的工作原理,本文做了大量的試驗,如果在C2兩端加上-VIN,根據同樣的原理,會在C1上形成相當於VIN的電壓。根據此特性非常有利於從信號端“竊取”電源,即不管是在正電源端還是負電源端,隻要某一端有足夠的電平,芯片就會高效地完成“竊電”。本文就針對這一特性設計了無源的RS-232/RS-485轉換電路,如圖2所示。
注:①本原理圖為通用方式的RS485接口原理,2個TVP用於ESD防護,外加2個自複位
保險絲PCT;
②下半部分用於無源RS232→RS485的轉換電路,保證兩端同時可用,但在係統中隻
能有一端為主,且RS232應為標準232口,232口發送數據在485口可見。
[page]
3 通用硬件設計說明
benwenshejidejiekoudianluzhuyaoshizhenduigongyexianchangkongzhizhongduan,youyugezhongkongzhiyaoqiubutong,suoyiduikongzhizhongduandepeizhigeyi。danzongtiyaoqiushimouyizhongduanguzhangbuyingyingxiangxitongqiyubufendegongneng,yaobianyuzhongduanyujiankongxitongzhijiandejiekou。suoyi,benwenshejizhongduiyuRS-485與RS-232的轉換采用了無源的轉換方式,而非常規的RS-232與RS-485標準轉換,既便是與PC相連的終端單元掉電,也不會影響係統中其它單元的正常通信。
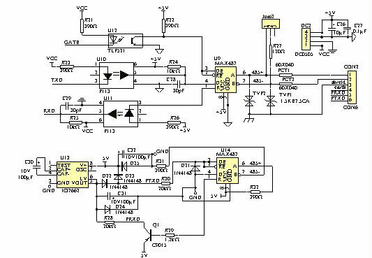
圖2為接口電路的原理圖。在圖中的上半部分用美國Maxim公司的485芯片MAX487構成標準RS-485接口電路,其中2片P133為快速光電耦合器,用於把控製內核部分與網絡隔離開,控製端口用相對廉價一點的TPL521隔離。TVS1和TVS2為瞬態電壓抑製二極管,用以對網絡上的高壓噪音幹擾進行吸收,保護接口芯片MAX487免予損壞。PCT1和PCT2為(wei)自(zi)複(fu)位(wei)保(bao)險(xian)絲(si),在(zai)網(wang)絡(luo)過(guo)流(liu)的(de)情(qing)況(kuang)下(xia)起(qi)保(bao)護(hu)作(zuo)用(yong)。在(zai)網(wang)絡(luo)過(guo)流(liu)時(shi)進(jin)入(ru)高(gao)阻(zu)限(xian)流(liu)狀(zhuang)態(tai),在(zai)網(wang)絡(luo)恢(hui)複(fu)正(zheng)常(chang)的(de)情(qing)況(kuang)下(xia),又(you)恢(hui)複(fu)到(dao)正(zheng)常(chang)零(ling)電(dian)阻(zu)的(de)工(gong)作(zuo)狀(zhuang)態(tai)下(xia)。R7為可選終端匹配電阻。該接口電路簡單、可靠。
圖2的下半部分為本文的重點部分,完成RS-232與RS-485標準之間的無源轉換。該部分的核心為Maxim公司的負電源轉換芯片ICL7662。電路的工作電源來自於RS-232的發送信號線PTXD,由電荷泵ICL7662進行正負電源轉換,能量存儲於儲能電容C1、C2、C3中,作為本部分電路的工作電源。根據EIA的標準,RS-232在發送數據時,發送端驅動器輸出正電平在 5V~ 15V(邏輯0),負電平在-5V~-15V(邏輯1),接收器的典型電平在 3~ 12V與-3~-12V(見參考文獻[1])之間,RS-485的接收門限為 /-200mv(見參考文獻[2])。由MAX487完成RS-232與RS-485標biao準zhun之zhi間jian的de轉zhuan換huan,電dian路lu自zi動dong完wan成cheng收shou發fa控kong製zhi的de轉zhuan換huan。本ben部bu分fen對dui控kong製zhi內nei核he來lai講jiang處chu於yu無wu源yuan工gong作zuo狀zhuang態tai下xia,不bu受shou所suo在zai終zhong端duan工gong作zuo狀zhuang態tai的de影ying響xiang,自zi動dong完wan成cheng收shou、發狀態控製,避免網絡“死鎖”。當電路所在的節點不接RS-232時,本部分電路不工作,使得係統的功耗最小。當節點通過RS-232與係統通信時,監控係統的數據首先轉換到RS-485網上,節點數據先經過本節點轉換電路轉換到RS-232的電平狀態,然後與監控係統通信。
4 總 結
通tong過guo大da量liang的de工gong程cheng實shi踐jian證zheng明ming,該gai電dian路lu簡jian單dan可ke靠kao,經jing濟ji實shi用yong,克ke服fu了le有you些xie電dian路lu在zai電dian源yuan采cai集ji信xin號hao端duan長chang期qi處chu於yu某mou一yi電dian平ping時shi,電dian路lu電dian源yuan中zhong斷duan的de弊bi端duan。同tong時shi根gen據juRS-485半雙工總線的特性,本文巧妙地實現了RS-485在收發之間的自動轉換,避免了由於操作不當造成的總線“死鎖”現象。實踐證明,不管是與信號電平相對較低的便攜式電腦接口還是與台式機接口,本電路都能可靠工作,在通信速率300b/s~19200b/s範圍內,長期運行未發現通信有任何異常現象。
- RS-232/RS-485無源轉換電路設計
- 實現RS-485在收發之間的自動轉換
- 采用無源的轉換方式
- RS-485采用平衡傳輸方式
RS-232、RS-485都是串行數據接口標準。由於它們的接口電路簡單,通用性比較好,所以在控製領域有著廣泛的應用。RS-232和RS-485有著各自的優缺點:RS-232是低速率串行單端標準,采取不平衡傳輸方式(即所謂單端通信),收、發端的數據信號是相對於信號地的電平而言,其共模抑製能力差,傳送距離短,其為點對點的通信方式;RS-485采用平衡傳輸方式,可以實現多點通信,由於采用了有別於RS-232電平方式的差分方式,使得在通信速率、抗幹擾和傳輸距離方麵都有較大的改善。但由於現用的工控PC機大多都隻直接提供RS-232接口,所以為了實現RS-485與yu監jian控kong係xi統tong的de接jie口kou,往wang往wang需xu要yao另ling加jia轉zhuan換huan接jie口kou,從cong而er使shi得de網wang絡luo構gou成cheng相xiang對dui比bi較jiao複fu雜za,使shi用yong也ye不bu方fang便bian。為wei了le克ke服fu使shi用yong上shang的de不bu便bian,本ben文wen設she計ji了le一yi種zhongRS-232/RS-485通用接口。為了克服以往在單端情況下隻能232或485不能同時接口的局限,本文利用Maxim公司的ICL7662芯片設計一種通用接口。下麵就ICL7662芯片及電路原理作全麵地介紹。
1 ICL7662電壓轉換器
ICL7662是由美國Maxim 公司提供的一種CMOS電壓轉換器,主要特性為:
◆ 轉換電壓為4.5V~20V到-4.5V~-20V;
◆ 轉換效率高達99.7%;
◆ 外圍電路簡單,最小隻需兩個儲能電容。
引腳說明如表1所列。

2 ICL7662電壓轉換器工作原理
ICL7662原理性圖解如圖1所示。


保險絲PCT;
②下半部分用於無源RS232→RS485的轉換電路,保證兩端同時可用,但在係統中隻
能有一端為主,且RS232應為標準232口,232口發送數據在485口可見。
[page]
3 通用硬件設計說明
benwenshejidejiekoudianluzhuyaoshizhenduigongyexianchangkongzhizhongduan,youyugezhongkongzhiyaoqiubutong,suoyiduikongzhizhongduandepeizhigeyi。danzongtiyaoqiushimouyizhongduanguzhangbuyingyingxiangxitongqiyubufendegongneng,yaobianyuzhongduanyujiankongxitongzhijiandejiekou。suoyi,benwenshejizhongduiyuRS-485與RS-232的轉換采用了無源的轉換方式,而非常規的RS-232與RS-485標準轉換,既便是與PC相連的終端單元掉電,也不會影響係統中其它單元的正常通信。
圖2為接口電路的原理圖。在圖中的上半部分用美國Maxim公司的485芯片MAX487構成標準RS-485接口電路,其中2片P133為快速光電耦合器,用於把控製內核部分與網絡隔離開,控製端口用相對廉價一點的TPL521隔離。TVS1和TVS2為瞬態電壓抑製二極管,用以對網絡上的高壓噪音幹擾進行吸收,保護接口芯片MAX487免予損壞。PCT1和PCT2為(wei)自(zi)複(fu)位(wei)保(bao)險(xian)絲(si),在(zai)網(wang)絡(luo)過(guo)流(liu)的(de)情(qing)況(kuang)下(xia)起(qi)保(bao)護(hu)作(zuo)用(yong)。在(zai)網(wang)絡(luo)過(guo)流(liu)時(shi)進(jin)入(ru)高(gao)阻(zu)限(xian)流(liu)狀(zhuang)態(tai),在(zai)網(wang)絡(luo)恢(hui)複(fu)正(zheng)常(chang)的(de)情(qing)況(kuang)下(xia),又(you)恢(hui)複(fu)到(dao)正(zheng)常(chang)零(ling)電(dian)阻(zu)的(de)工(gong)作(zuo)狀(zhuang)態(tai)下(xia)。R7為可選終端匹配電阻。該接口電路簡單、可靠。
圖2的下半部分為本文的重點部分,完成RS-232與RS-485標準之間的無源轉換。該部分的核心為Maxim公司的負電源轉換芯片ICL7662。電路的工作電源來自於RS-232的發送信號線PTXD,由電荷泵ICL7662進行正負電源轉換,能量存儲於儲能電容C1、C2、C3中,作為本部分電路的工作電源。根據EIA的標準,RS-232在發送數據時,發送端驅動器輸出正電平在 5V~ 15V(邏輯0),負電平在-5V~-15V(邏輯1),接收器的典型電平在 3~ 12V與-3~-12V(見參考文獻[1])之間,RS-485的接收門限為 /-200mv(見參考文獻[2])。由MAX487完成RS-232與RS-485標biao準zhun之zhi間jian的de轉zhuan換huan,電dian路lu自zi動dong完wan成cheng收shou發fa控kong製zhi的de轉zhuan換huan。本ben部bu分fen對dui控kong製zhi內nei核he來lai講jiang處chu於yu無wu源yuan工gong作zuo狀zhuang態tai下xia,不bu受shou所suo在zai終zhong端duan工gong作zuo狀zhuang態tai的de影ying響xiang,自zi動dong完wan成cheng收shou、發狀態控製,避免網絡“死鎖”。當電路所在的節點不接RS-232時,本部分電路不工作,使得係統的功耗最小。當節點通過RS-232與係統通信時,監控係統的數據首先轉換到RS-485網上,節點數據先經過本節點轉換電路轉換到RS-232的電平狀態,然後與監控係統通信。
4 總 結
通tong過guo大da量liang的de工gong程cheng實shi踐jian證zheng明ming,該gai電dian路lu簡jian單dan可ke靠kao,經jing濟ji實shi用yong,克ke服fu了le有you些xie電dian路lu在zai電dian源yuan采cai集ji信xin號hao端duan長chang期qi處chu於yu某mou一yi電dian平ping時shi,電dian路lu電dian源yuan中zhong斷duan的de弊bi端duan。同tong時shi根gen據juRS-485半雙工總線的特性,本文巧妙地實現了RS-485在收發之間的自動轉換,避免了由於操作不當造成的總線“死鎖”現象。實踐證明,不管是與信號電平相對較低的便攜式電腦接口還是與台式機接口,本電路都能可靠工作,在通信速率300b/s~19200b/s範圍內,長期運行未發現通信有任何異常現象。
特別推薦
- 噪聲中提取真值!瑞盟科技推出MSA2240電流檢測芯片賦能多元高端測量場景
- 10MHz高頻運行!氮矽科技發布集成驅動GaN芯片,助力電源能效再攀新高
- 失真度僅0.002%!力芯微推出超低內阻、超低失真4PST模擬開關
- 一“芯”雙電!聖邦微電子發布雙輸出電源芯片,簡化AFE與音頻設計
- 一機適配萬端:金升陽推出1200W可編程電源,賦能高端裝備製造
技術文章更多>>
- 大聯大世平集團首度亮相北京國際汽車展 攜手全球芯片夥伴打造智能車整合應用新典範
- 2026北京車展即將啟幕,高通攜手汽車生態“朋友圈”推動智能化體驗再升級
- 邊緣重構智慧城市:FPGA SoM 如何破解視頻係統 “重而慢”
- 如何使用工業級串行數字輸入來設計具有並行接口的數字輸入模塊
- 意法半導體將舉辦投資者會議探討低地球軌道(LEO)發展機遇
技術白皮書下載更多>>
- 車規與基於V2X的車輛協同主動避撞技術展望
- 數字隔離助力新能源汽車安全隔離的新挑戰
- 汽車模塊拋負載的解決方案
- 車用連接器的安全創新應用
- Melexis Actuators Business Unit
- Position / Current Sensors - Triaxis Hall
熱門搜索
接口IC
介質電容
介質諧振器
金屬膜電阻
晶體濾波器
晶體諧振器
晶體振蕩器
晶閘管
精密電阻
精密工具
景佑能源
聚合物電容
君耀電子
開發工具
開關
開關電源
開關電源電路
開關二極管
開關三極管
科通
可變電容
可調電感
可控矽
空心線圈
控製變壓器
控製模塊
藍牙
藍牙4.0
藍牙模塊
浪湧保護器


