數字控製電源性能提高的設計方案
發布時間:2011-12-30
中心議題:
在電源係統中,MOSFET驅動器一般僅用於將PWM控製IC的輸出信號轉換為高速的大電流信號,以便以最快的速度打開和關閉MOSFET。由於驅動器IC與MOSFET的位置相鄰,所以就需要增加智能保護功能以增強電源的可靠性。
UCD9110或UCD9501等新上市的數字電源控製器需要具備新型的智能型集成MOSFET驅動器的支持。電源設計人員仍然對數字電源控製技術心存疑慮。他們經常將PC的(de)藍(lan)屏(ping)現(xian)象(xiang)歸(gui)咎(jiu)於(yu)軟(ruan)件(jian)衝(chong)突(tu)。當(dang)然(ran),這(zhe)種(zhong)爭(zheng)議(yi)會(hui)阻(zu)礙(ai)數(shu)字(zi)控(kong)製(zhi)電(dian)源(yuan)以(yi)及(ji)查(zha)找(zhao)控(kong)製(zhi)器(qi)故(gu)障(zhang)期(qi)間(jian)功(gong)率(lv)級(ji)保(bao)護(hu)策(ce)略(lve)的(de)推(tui)廣(guang)。這(zhe)推(tui)動(dong)了(le)不(bu)依(yi)賴(lai)數(shu)字(zi)電(dian)源(yuan)控(kong)製(zhi)器(qi)信(xin)號(hao)的(de)具(ju)備(bei)功(gong)率(lv)級(ji)內(nei)部(bu)保(bao)護(hu)功(gong)能(neng)的(de)MOSFET驅動器的發展。
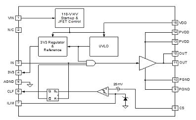
圖1是數字控製電源的典型實施方案。圖中左側數字電源控製器通常的工作電壓為3.3V。由於控製器設計中采用了數字低電壓處理方法,出於對穩定性及噪聲的考慮,不能直接使用該數字控製器驅動MOSFET。控製器與功率級之間的接口由MOSFET驅動器提供。通常由MOSFET驅動器接收PWM或數字控製器的輸出信號,然後將其轉換為適於高效開、關MOSFET的高電流信號。如果控製器信號受到幹擾或出錯,則普通MOSFET驅動器將無法提供任何保護功能。TI推出的UCD7K係列MOSFET驅動器將能夠保護功率級免受因幹擾驅動信號而導致的重大故障。MOSFET驅動器內置的超高速電流感應比較器提供了功率級保護。圖2為相關結構圖。
集成的超快速電流限製功能
UCD7K MOSFET驅動器接收到來自數字控製器的邏輯電平輸入信號,然後將其轉換為±4A的高電流MOSFET柵zha極ji驅qu動dong信xin號hao,並bing連lian接jie至zhi功gong率lv級ji。該gai驅qu動dong器qi提ti供gong了le具ju有you可ke編bian程cheng閾yu值zhi及ji數shu字zi輸shu出chu電dian流liu限xian製zhi標biao記ji的de周zhou期qi性xing電dian流liu限xian製zhi功gong能neng,主zhu機ji控kong製zhi器qi通tong過guo監jian測ce電dian流liu標biao記ji,可ke以yi選xuan擇ze合he適shi的de算suan法fa並bing得de出chu所suo需xu的de限xian流liu配pei置zhi參can數shu(Profile)。當出現數字係統不能及時針對故障做出響應的情況時(極少發生),該項快速(25ns)周期性電流限製保護功能就會關閉功率級。本地過電流保護功能的主要優點是,當數字控製器中的軟件代碼損壞或終止運行時,UCD7K器件能夠對功率級提供保護。如果控製器PWM輸出保持高電流,本地電流檢測電路將在出現過電流情況時關閉驅動器輸出。係統很可能進入重試模式,因為大多數DSP及微控製器均配備有板上看門狗、掉電複位等監控外設,可以在運行不正常時重新啟動器件。但是這些外設的反應速度通常較慢,無法保護功率級不受損壞。UCD7K的電流限製比較器為功率級提供了所需的快速保護功能。
[page]
通過在電流限製(ILIM)引腳施加所需的閾值電壓,可在0.25V至1.0V的(de)範(fan)圍(wei)內(nei)隨(sui)意(yi)設(she)置(zhi)電(dian)流(liu)限(xian)製(zhi)閾(yu)值(zhi)。可(ke)以(yi)使(shi)用(yong)電(dian)阻(zu)分(fen)壓(ya)器(qi)或(huo)者(zhe)數(shu)字(zi)控(kong)製(zhi)器(qi)加(jia)數(shu)模(mo)轉(zhuan)換(huan)器(qi)來(lai)施(shi)加(jia)該(gai)電(dian)壓(ya)。在(zai)任(ren)何(he)情(qing)況(kuang)下(xia),最(zui)大(da)閾(yu)值(zhi)電(dian)壓(ya)已(yi)在(zai)內(nei)部(bu)限(xian)定(ding)為(wei)1.0V,而外部電壓設定超過1.0V時無效,這就為D/A轉換器損壞時提供了另一種保護功能。
TrueDrive輸出架構
對於快速開關速度,UCD7K驅動器的輸出使用TrueDrive輸出架構,在開關交換的“米勒”平坦區期間,該架構向MOSFET的柵極輸入±4A的額定電流。TrueDrive包含由雙極性管和MOSFET管並聯組成的上拉/下拉電路。
高電壓啟動JFET+精確參考
部件號第二位數字等於或大於5(如UCD7500、UCD7601)的UCD7K係列器件內置有一個110V啟動JFET,可與48V通信總線電壓直接相連而無需外部電阻。JFET在啟動期間提供電流,當偏置繞組連接到VDD引腳得到足夠的工作電流時JFET將禁用。
UCD7K係列器件中還包含精度為1%、電壓為3.3V、電流為10mA的線性穩壓器,該穩壓器在作為參考電壓的同時又為數字控製器供電。
- 數字控製電源性能提高的設計方案
- 增加智能保護功能以增強電源的可靠性
- 在電流限製引腳施加所需的閾值電壓
在電源係統中,MOSFET驅動器一般僅用於將PWM控製IC的輸出信號轉換為高速的大電流信號,以便以最快的速度打開和關閉MOSFET。由於驅動器IC與MOSFET的位置相鄰,所以就需要增加智能保護功能以增強電源的可靠性。
UCD9110或UCD9501等新上市的數字電源控製器需要具備新型的智能型集成MOSFET驅動器的支持。電源設計人員仍然對數字電源控製技術心存疑慮。他們經常將PC的(de)藍(lan)屏(ping)現(xian)象(xiang)歸(gui)咎(jiu)於(yu)軟(ruan)件(jian)衝(chong)突(tu)。當(dang)然(ran),這(zhe)種(zhong)爭(zheng)議(yi)會(hui)阻(zu)礙(ai)數(shu)字(zi)控(kong)製(zhi)電(dian)源(yuan)以(yi)及(ji)查(zha)找(zhao)控(kong)製(zhi)器(qi)故(gu)障(zhang)期(qi)間(jian)功(gong)率(lv)級(ji)保(bao)護(hu)策(ce)略(lve)的(de)推(tui)廣(guang)。這(zhe)推(tui)動(dong)了(le)不(bu)依(yi)賴(lai)數(shu)字(zi)電(dian)源(yuan)控(kong)製(zhi)器(qi)信(xin)號(hao)的(de)具(ju)備(bei)功(gong)率(lv)級(ji)內(nei)部(bu)保(bao)護(hu)功(gong)能(neng)的(de)MOSFET驅動器的發展。

圖1:數字電源的典型實施方案
圖1是數字控製電源的典型實施方案。圖中左側數字電源控製器通常的工作電壓為3.3V。由於控製器設計中采用了數字低電壓處理方法,出於對穩定性及噪聲的考慮,不能直接使用該數字控製器驅動MOSFET。控製器與功率級之間的接口由MOSFET驅動器提供。通常由MOSFET驅動器接收PWM或數字控製器的輸出信號,然後將其轉換為適於高效開、關MOSFET的高電流信號。如果控製器信號受到幹擾或出錯,則普通MOSFET驅動器將無法提供任何保護功能。TI推出的UCD7K係列MOSFET驅動器將能夠保護功率級免受因幹擾驅動信號而導致的重大故障。MOSFET驅動器內置的超高速電流感應比較器提供了功率級保護。圖2為相關結構圖。

圖2:UCD7500 MOSFET驅動器結構圖
集成的超快速電流限製功能
UCD7K MOSFET驅動器接收到來自數字控製器的邏輯電平輸入信號,然後將其轉換為±4A的高電流MOSFET柵zha極ji驅qu動dong信xin號hao,並bing連lian接jie至zhi功gong率lv級ji。該gai驅qu動dong器qi提ti供gong了le具ju有you可ke編bian程cheng閾yu值zhi及ji數shu字zi輸shu出chu電dian流liu限xian製zhi標biao記ji的de周zhou期qi性xing電dian流liu限xian製zhi功gong能neng,主zhu機ji控kong製zhi器qi通tong過guo監jian測ce電dian流liu標biao記ji,可ke以yi選xuan擇ze合he適shi的de算suan法fa並bing得de出chu所suo需xu的de限xian流liu配pei置zhi參can數shu(Profile)。當出現數字係統不能及時針對故障做出響應的情況時(極少發生),該項快速(25ns)周期性電流限製保護功能就會關閉功率級。本地過電流保護功能的主要優點是,當數字控製器中的軟件代碼損壞或終止運行時,UCD7K器件能夠對功率級提供保護。如果控製器PWM輸出保持高電流,本地電流檢測電路將在出現過電流情況時關閉驅動器輸出。係統很可能進入重試模式,因為大多數DSP及微控製器均配備有板上看門狗、掉電複位等監控外設,可以在運行不正常時重新啟動器件。但是這些外設的反應速度通常較慢,無法保護功率級不受損壞。UCD7K的電流限製比較器為功率級提供了所需的快速保護功能。
[page]
通過在電流限製(ILIM)引腳施加所需的閾值電壓,可在0.25V至1.0V的(de)範(fan)圍(wei)內(nei)隨(sui)意(yi)設(she)置(zhi)電(dian)流(liu)限(xian)製(zhi)閾(yu)值(zhi)。可(ke)以(yi)使(shi)用(yong)電(dian)阻(zu)分(fen)壓(ya)器(qi)或(huo)者(zhe)數(shu)字(zi)控(kong)製(zhi)器(qi)加(jia)數(shu)模(mo)轉(zhuan)換(huan)器(qi)來(lai)施(shi)加(jia)該(gai)電(dian)壓(ya)。在(zai)任(ren)何(he)情(qing)況(kuang)下(xia),最(zui)大(da)閾(yu)值(zhi)電(dian)壓(ya)已(yi)在(zai)內(nei)部(bu)限(xian)定(ding)為(wei)1.0V,而外部電壓設定超過1.0V時無效,這就為D/A轉換器損壞時提供了另一種保護功能。
TrueDrive輸出架構
對於快速開關速度,UCD7K驅動器的輸出使用TrueDrive輸出架構,在開關交換的“米勒”平坦區期間,該架構向MOSFET的柵極輸入±4A的額定電流。TrueDrive包含由雙極性管和MOSFET管並聯組成的上拉/下拉電路。
高電壓啟動JFET+精確參考
部件號第二位數字等於或大於5(如UCD7500、UCD7601)的UCD7K係列器件內置有一個110V啟動JFET,可與48V通信總線電壓直接相連而無需外部電阻。JFET在啟動期間提供電流,當偏置繞組連接到VDD引腳得到足夠的工作電流時JFET將禁用。
UCD7K係列器件中還包含精度為1%、電壓為3.3V、電流為10mA的線性穩壓器,該穩壓器在作為參考電壓的同時又為數字控製器供電。
特別推薦
- 噪聲中提取真值!瑞盟科技推出MSA2240電流檢測芯片賦能多元高端測量場景
- 10MHz高頻運行!氮矽科技發布集成驅動GaN芯片,助力電源能效再攀新高
- 失真度僅0.002%!力芯微推出超低內阻、超低失真4PST模擬開關
- 一“芯”雙電!聖邦微電子發布雙輸出電源芯片,簡化AFE與音頻設計
- 一機適配萬端:金升陽推出1200W可編程電源,賦能高端裝備製造
技術文章更多>>
- 大聯大世平集團首度亮相北京國際汽車展 攜手全球芯片夥伴打造智能車整合應用新典範
- 2026北京車展即將啟幕,高通攜手汽車生態“朋友圈”推動智能化體驗再升級
- 邊緣重構智慧城市:FPGA SoM 如何破解視頻係統 “重而慢”
- 如何使用工業級串行數字輸入來設計具有並行接口的數字輸入模塊
- 意法半導體將舉辦投資者會議探討低地球軌道(LEO)發展機遇
技術白皮書下載更多>>
- 車規與基於V2X的車輛協同主動避撞技術展望
- 數字隔離助力新能源汽車安全隔離的新挑戰
- 汽車模塊拋負載的解決方案
- 車用連接器的安全創新應用
- Melexis Actuators Business Unit
- Position / Current Sensors - Triaxis Hall
熱門搜索
接口IC
介質電容
介質諧振器
金屬膜電阻
晶體濾波器
晶體諧振器
晶體振蕩器
晶閘管
精密電阻
精密工具
景佑能源
聚合物電容
君耀電子
開發工具
開關
開關電源
開關電源電路
開關二極管
開關三極管
科通
可變電容
可調電感
可控矽
空心線圈
控製變壓器
控製模塊
藍牙
藍牙4.0
藍牙模塊
浪湧保護器



