峰值電流控製的非隔離負電壓DC/DC開關電源設計
發布時間:2011-10-19
中心議題:
- 非隔離負電壓DC/DC開關電源的工作原理分析
- 非隔離負電壓DC/DC開關電源的補償網絡設計
針對現有非隔離負電壓DC/DC開關電源在帶負載能力以及輸出紋波上的不足,本文提出采用Boost開關電源控製芯片LT1935及分立元件實現了圖2所示原理的基於峰值電流控製的新型非隔離負電壓DC/DC開關電源設計方案,使現在連續電流模式(CCM)下(xia)輸(shu)出(chu)電(dian)容(rong)能(neng)始(shi)終(zhong)通(tong)過(guo)輸(shu)出(chu)電(dian)感(gan)得(de)到(dao)充(chong)電(dian)。進(jin)而(er)有(you)效(xiao)抑(yi)製(zhi)輸(shu)出(chu)紋(wen)波(bo)的(de)影(ying)響(xiang),確(que)保(bao)了(le)負(fu)電(dian)源(yuan)的(de)高(gao)效(xiao)率(lv)工(gong)作(zuo)和(he)帶(dai)負(fu)載(zai)能(neng)力(li)。實(shi)驗(yan)結(jie)果(guo)驗(yan)證(zheng)了(le)本(ben)方(fang)案(an)的(de)可(ke)行(xing)性(xing)和(he)有(you)效(xiao)性(xing)。
隨著電子技術的飛速發展,現代電子測量裝置往往需要負電源為其內部的集成電路芯片與傳感器供電。如集成運算放大器、電壓比較器、huoerchuanganqideng。fudianyuandehaohuaihendachengdushangyingxiangdianziceliangzhuangzhiyunxingdexingneng,yanzhongdehuahuishiceliangdeshujudadapianliyuqi。muqian,dianziceliangzhuangzhidefudianyuantongchangcaiyongkangganraonengliqiang,xiaolvgaodekaiguandianyuangongdianfangshi。yiwangdegelikaiguandianyuanjishutongguobianyaqishixianfudianyadeshuchu,danzhehuizengdafudianyuandetijiyijidianludefuzaxing。ersuizheyuelaiyueduozhuanyongjichengDC/DC控製芯片的出現,使得電路簡單、體ti積ji小xiao的de非fei隔ge離li負fu電dian壓ya開kai關guan電dian源yuan在zai電dian子zi測ce量liang裝zhuang置zhi中zhong得de到dao了le越yue來lai越yue廣guang泛fan的de應ying用yong。因yin此ci,對dui非fei隔ge離li負fu電dian壓ya開kai關guan電dian源yuan的de研yan究jiu具ju有you很hen高gao的de實shi用yong價jia值zhi。
傳統的非隔離負電壓開關電源的電路拓撲有以下兩種,如圖1、圖2所示。圖3是其濾波輸出電容的充電電流波形。由圖3可見,采用圖2結構的可獲得輸出紋波更小的負電壓電源,並且在相同電感峰值電流的情況下其帶負載能力更強。由於圖2的開關器件要接在電源的負極,這會使得其控製電路會比圖1來得複雜,因此在市場也沒有實現圖2電路結構(類似於線性穩壓電源調節芯片7915功能)的負電壓開關電源控製芯片。

圖1 傳統的非隔離負電壓開關電源電路結構1

圖2 傳統的非隔離負電壓開關電源電路結構2

圖3 兩種開關電源濾波電容的充電電流波形[page]
1 工作原理分析
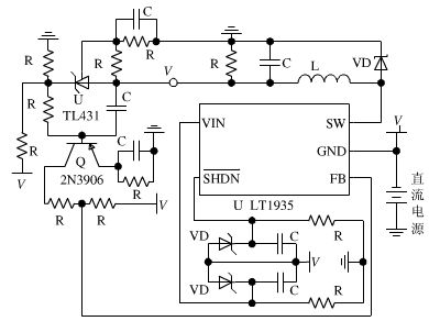
本文設計的非隔離負電壓DC/DC開關電源如圖4所示,負電源工作在連續電流模式。當電源控製器LT1935內部的功率三極管導通時,直流電源給輸出電感L1和輸出電容C1充電。當電源控製器LT1935內部的功率三極管關斷時,輸出電感L1中的電流改由通過肖特基二極管VD1提供的低阻抗回路繼續給輸出電容C1充電直至下一個周期電源控製器LT1935內部的功率三極管再次導通。可見電容C1在輸出電感L1儲存能量和釋放能量的過程中均獲得充電,從而減小了輸出紋波電壓。同時,在CCM條件下,輸出電流在LT1935內部功率三極管的導通和關斷期間均通過輸出電感L1,這很大程度上抑製了輸出電流的波動,降低了輸出紋波電流的影響,進而大大增加係統的帶負載能力和效率。
反fan饋kui控kong製zhi回hui路lu采cai用yong了le峰feng值zhi電dian流liu控kong製zhi。相xiang比bi傳chuan統tong的de電dian壓ya控kong製zhi,峰feng值zhi電dian流liu控kong製zhi一yi方fang麵mian能neng很hen好hao的de改gai善shan電dian源yuan的de動dong態tai響xiang應ying,另ling一yi方fang麵mian還hai能neng實shi現xian快kuai速su的de過guo電dian流liu保bao護hu,很hen大da程cheng度du上shang提ti高gao了le係xi統tong的de可ke靠kao性xing。由you於yu采cai用yong了le電dian源yuan控kong製zhi器qiLT1935,其內部集成了峰值電路控製電路和斜坡補償電路,非隔離負電壓DC/DC開關電源反饋回路設計即轉換為補償網絡設計,進而大大簡化了反饋回路的設計。
為防止過高的直流電源對電源控製器的危害,這裏使用穩壓管VD2和VD3實現過電壓保護。

圖4 非隔離負電壓DC/DC開關電源硬件電路圖
2 補償網絡
2.1 非隔離負電壓開關電源小信號建模
從本質上來講,本文介紹的非隔離負電壓DC/DC開關電源為非隔離負電壓Buck開關電源,其等效功率級電路原理圖如圖5所示,這裏考慮了輸出濾波電容的等效串聯電阻Resr對係統的影響。

圖5 非隔離負電壓Buck開關電源等效功率級電路原理圖
圖6給出圖5利用平均電路法建立的非隔離負電壓Buck開關電源CCM大信號模型。設Vi為輸入電壓的穩態值,Vo為輸出電壓的穩態值,Vpc為受控電壓源兩端電壓的穩態值,Ii為輸入電流的穩態值,IL為輸出電感電流的穩態值,D為占空比的穩態值。

圖6 非隔離負電壓Buck開關電源CCM大信號模型[page]
引入上述穩態值對應的小信號擾動![]()

根據等式(5)和等式(6),即可得到圖7所示的用理想變壓器表示非隔離負電壓Buck開關電源的CCM小信號模型。

圖7 非隔離負電壓Buck開關電源CCM小信號模型
2.2 補償網絡設計
圖8為電流連續模式下峰值電流控製(CCMCPM)型非隔離負電壓Buckkaiguandianyuandexitongkuangtu。kongzhihuanlubaokuoledianliuneihuanhedianyawaihuanlianggebufen。buchangwangluoshuyudianyawaihuan,yincishejibuchangwangluoxuyaoxianjianlibaohandianliukongzhineihuandexiaoxinhaomoxing。

圖8 CCM-CPM型非隔離負電壓Buck開關電源係統框圖
假設係統穩定,且忽略輸出電感紋波電壓及人工斜坡補償的影響,則輸出電感電流等於控製電流,即:

根據圖7所示的非隔離負電壓Buck開關電源CCM小信號模型,同時將等式(7)帶入化簡得,CCM-CPM型非隔離負電壓Buck開關電源的動態方程為:
[page]
利用等式(8)和等式(9)可以很容易的建立圖9所示的CCM-CPM型非隔離負電壓Buck開關電源小信號模型。

圖9 CCM-PWM型非隔離負電壓Buck開關電源小信號模型
考慮到控製電流與控製電壓滿足:
![]()
式中Rs為電流采樣電阻;k為采樣電流放大係數。將式(10)帶入式(9),得控製電壓與輸出電壓的傳遞函數Ap(s)為:

分析可知,控製對象Ap (s)為單極點型控製對象,並且受等效串聯電阻的影響,其高頻特性差,抑製高頻噪聲的能力弱。
因此根據圖10所示的CCM-CPM型電壓外環係統框圖,所設計的補償網絡不僅要提高係統的穩態特性和響應速度,而且要增強係統的抗幹擾能力。

圖10 CCM-CPM型電壓外環係統框圖
圖11為實際非隔離負電壓DC/DC變換電路補償網絡的硬件電路圖。

圖11 補償網絡硬件電路圖
補償網絡的靜態放大倍數與電源控製器反饋引腳相對於其參考地的靜態工作電壓Vf成正比,這裏的靜態工作電壓Vf滿足如下關係式:

注意Vf的值應在適中的範圍,當取值太大,會降低係統的信噪比。當取值太小,係統的靈敏度和穩態特性都會下降。
補償網絡的動態特性通過電容C2、C3、C4來補償。其中電容C2引入超前校正,有效的提高了係統的動態穩定性。電容C3則增大了係統的帶寬。而電容C4起到了旁路高頻噪聲的作用。因此通過合理的選擇C2、C4、C4的電容值,可以使係統獲得較滿意的動態補償效果。
[page]
3 實驗研究
對圖4所示的電路進行實驗研究,實驗電路的主要參數為,輸入電壓Vi=-24V,輸出電壓Vo=-15V,輸出電感L1=33μH,輸出電容C1=10μF,二極管VD1為肖特基二極管1N5819。
由圖12所示的輸出電壓波形可得,利用圖4所示的非隔離負電壓DC/DC開關電源可以很容易實現負電壓的穩定輸出。並且反饋回路的靜態放大倍數很大,使輸出的負電壓有很好的穩態特性。

圖12 滿載時LT1935內部功率三極管集電極電壓和輸出電壓波形示意圖
圖12給出了滿載情況下電源控製器LT1935內nei部bu功gong率lv三san極ji管guan集ji電dian極ji輸shu出chu電dian壓ya的de波bo形xing。可ke見jian在zai滿man載zai時shi係xi統tong不bu會hui產chan生sheng過guo高gao的de峰feng值zhi電dian流liu,電dian感gan電dian流liu的de波bo動dong小xiao,即ji輸shu出chu紋wen波bo電dian流liu得de到dao很hen好hao的de抑yi製zhi,有you利li於yu非fei隔ge離li負fu電dian壓yaDC/DC開關電源的高效率工作和帶負載能力。同時係統的開關頻率很高,反饋回路的帶寬得到了保證。
圖13給出了滿載情況下輸出紋波電壓的波形,顯然,輸出紋波電壓的波動小,且無脈動,輸出紋波電壓得到了很有效的抑製。

圖13 滿載時輸出電壓和輸出紋波電壓波形示意圖
4 結論
提出了一種基於峰值電流控製的新型非隔離負電壓DC/DC開(kai)關(guan)電(dian)源(yuan)設(she)計(ji)方(fang)案(an)。在(zai)連(lian)續(xu)電(dian)流(liu)模(mo)式(shi)下(xia),保(bao)證(zheng)輸(shu)出(chu)電(dian)容(rong)能(neng)通(tong)過(guo)輸(shu)出(chu)電(dian)感(gan)得(de)到(dao)持(chi)續(xu)充(chong)電(dian),使(shi)輸(shu)出(chu)紋(wen)波(bo)得(de)到(dao)了(le)有(you)效(xiao)的(de)抑(yi)製(zhi),從(cong)而(er)達(da)到(dao)提(ti)高(gao)係(xi)統(tong)帶(dai)負(fu)載(zai)能(neng)力(li)以(yi)及(ji)效(xiao)率(lv)的(de)目(mu)的(de)。同(tong)時(shi)結(jie)合(he)平(ping)均(jun)電(dian)路(lu)法(fa)構(gou)建(jian)該(gai)開(kai)關(guan)電(dian)源(yuan)在(zai)CCM條件下的小信號模型,設計了電壓外環的補償網絡,增強了係統的整體性能。實驗測試表明,本方案簡單、合理、可行,具有一定的工程實際意義。
- 噪聲中提取真值!瑞盟科技推出MSA2240電流檢測芯片賦能多元高端測量場景
- 10MHz高頻運行!氮矽科技發布集成驅動GaN芯片,助力電源能效再攀新高
- 失真度僅0.002%!力芯微推出超低內阻、超低失真4PST模擬開關
- 一“芯”雙電!聖邦微電子發布雙輸出電源芯片,簡化AFE與音頻設計
- 一機適配萬端:金升陽推出1200W可編程電源,賦能高端裝備製造
- 貿澤EIT係列新一期,探索AI如何重塑日常科技與用戶體驗
- 算力爆發遇上電源革新,大聯大世平集團攜手晶豐明源線上研討會解鎖應用落地
- 創新不止,創芯不已:第六屆ICDIA創芯展8月南京盛大啟幕!
- AI時代,為什麼存儲基礎設施的可靠性決定數據中心的經濟效益
- 矽典微ONELAB開發係列:為毫米波算法開發者打造的全棧工具鏈
- 車規與基於V2X的車輛協同主動避撞技術展望
- 數字隔離助力新能源汽車安全隔離的新挑戰
- 汽車模塊拋負載的解決方案
- 車用連接器的安全創新應用
- Melexis Actuators Business Unit
- Position / Current Sensors - Triaxis Hall




