大功率直流電機測試電源電路設計
發布時間:2011-09-05
中心議題:
- 大功率直流電動機測試電源設計
解決方案:
- 主電路設計
- 控製電路設計
- 驅動電路設計
直流電機相對交流電機有調速性能優良、調速方便、平滑、調速範圍廣等優點,因此仍然廣泛應用於很多工業場合。直流調速主要有以下幾種方式:電樞串電阻調速、改變電樞電壓調速、PWM直流調整係統、雙閉環直流調速係統、數字式直流調速係統和改變勵磁的恒功率調速。
直流電動機測試電源要根據直流電動機的試驗要求進行調壓試驗、輕載試驗、負載試驗和過載試驗,還要進行動態過程試驗等。這就要求其具有連續調壓、過流功能,並要求響應速度快。本篇文章將介紹大功率直流電動機測試電源設計。
一、主電路設計
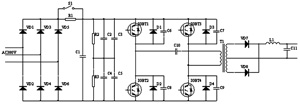
1整流電路計算
整流電路選用的是三相不控整流。這個電路的特點是簡單、快速,而且輸出波形能夠滿足逆變電路的要求。輸入整流濾波電路的主要作用是將交流電壓變為直流電壓;此外,還要具有一定的輸出電壓保持能力,既能防止來自電網的幹擾進入電源,又能防止電源產生的幹擾。
二極管應當按照有效值選取,如下是計算過程。
整流輸出電壓Ud的波形在一個周期內波動6次,且脈動波形相同,因此:
(1)
U2為相電壓有效值,其值為220V。
Ud=2.34×220=514V (2)
P0為50kW,效率η取0.8,所以P0=Ud×Id×0.8,Id=P0/Ud×0.8=122A。
流過整流二極管電流的有效值為:
(3)
而每隻整流二極管承受的最大反壓為:
(4)
考慮到電網電壓的波動-10%~+10%,二極管最小參數應取:IA(VT)=I(VT)×1.1=78A;UFM=URM×1.1=593V,所以,二極管額定參數為:200A、1200V。因此選擇的二極管型號為ZP200-ZL20螺栓型普通整流二極管。

圖1 主電路圖[page]
2 濾波電容計算
電(dian)源(yuan)中(zhong)工(gong)頻(pin)濾(lv)波(bo)器(qi)接(jie)在(zai)工(gong)頻(pin)整(zheng)流(liu)與(yu)逆(ni)變(bian)電(dian)路(lu)之(zhi)間(jian),既(ji)能(neng)將(jiang)脈(mai)動(dong)電(dian)流(liu)變(bian)為(wei)平(ping)滑(hua)的(de)直(zhi)流(liu),還(hai)能(neng)抑(yi)製(zhi)高(gao)頻(pin)幹(gan)擾(rao),尤(you)其(qi)是(shi)變(bian)換(huan)中(zhong)產(chan)生(sheng)的(de)高(gao)頻(pin)幹(gan)擾(rao)。
濾(lv)波(bo)電(dian)容(rong)最(zui)好(hao)選(xuan)用(yong)等(deng)效(xiao)串(chuan)聯(lian)電(dian)阻(zu)低(di)且(qie)電(dian)容(rong)量(liang)大(da)的(de)電(dian)解(jie)電(dian)容(rong),因(yin)為(wei)等(deng)效(xiao)串(chuan)聯(lian)電(dian)阻(zu)值(zhi)對(dui)輸(shu)出(chu)脈(mai)動(dong)電(dian)壓(ya)值(zhi)有(you)直(zhi)接(jie)影(ying)響(xiang)。因(yin)此(ci),為(wei)了(le)減(jian)少(shao)等(deng)效(xiao)串(chuan)聯(lian)電(dian)阻(zu),用(yong)4個電容串並聯,獲得所需的電容量電路。
電網電壓為380V,不考慮波動,空載直流電壓Ud0約為線電壓峰值540V。在帶負載時,電壓有所下降,電容電壓:
Ud=1.35×380=513V (5)
輸入電流Id,即高頻變壓器輸入電流125A。直流側電壓在帶負載時是脈動的,如圖2所示。最大電壓降△U按10%考慮。在T1區間內,電容C向負載放電,在T/6區間完成一個充放電周期。

圖2 濾波電容濾波過程分析
假定在電容放電期間放電電流恒定,則:
Id=C△U/T1 (6)
(7)
由式(7)得
(8)
(9)
式中,Id為輸入電流125A;△U為電壓變化量(△U =Ud0×10%=54V);T1為電容放電時間; Ud0為空載直流電壓540V;T為工頻交流電周期20ms;為工頻交流電角頻率),可得:
(10)
電容承受的線電壓峰值540V。實際中,采用4個5600μF/400V的電解電容和2個大電阻並聯為一組,用2組串聯在一起組成濾波電容組。其電容量為5600μF。大於計算值,濾波效果滿足小於10%的要求。因此,選擇DCMCE 1669型電解電容,其規格為5600μF/400V。
由(you)於(yu)電(dian)解(jie)電(dian)容(rong)不(bu)是(shi)理(li)想(xiang)的(de)電(dian)容(rong),它(ta)本(ben)身(shen)的(de)阻(zu)抗(kang)對(dui)電(dian)容(rong)兩(liang)端(duan)的(de)電(dian)壓(ya)會(hui)有(you)影(ying)響(xiang),而(er)且(qie)電(dian)壓(ya)是(shi)脈(mai)動(dong)的(de),所(suo)以(yi)為(wei)了(le)穩(wen)定(ding)其(qi)兩(liang)端(duan)電(dian)壓(ya),使(shi)每(mei)組(zu)電(dian)容(rong)的(de)兩(liang)端(duan)電(dian)壓(ya)相(xiang)等(deng),分(fen)別(bie)在(zai)每(mei)組(zu)電(dian)容(rong)兩(liang)端(duan)並(bing)聯(lian)了(le)一(yi)個(ge)均(jun)壓(ya)電(dian)阻(zu)R2、R3,選擇R2=R3=30kΩ。
至於濾波前麵的去高頻幹擾的電容C1,其電容量是很難確定的,因為高頻幹擾包括電網的幹擾,也包括電源的幹擾,所以可試選取C1=(2.5±5%)μF或該數量級其他電容,隻要電容C1的耐壓峰值滿足即可以,耐壓峰值Up=600V。
電容輸入式整流濾波電路在接通交流電壓時,由於電容充電,往往引起較大的浪湧電流。在此,選擇的限流電阻R1為20Ω/20W。起動後,延時一段時間後,開關S1合上,把R1從主電路中去除。
3 逆變電路計算
對於逆變電路選取的是全橋逆變電路,采用IGBT作為開關器件。IGBT集MOSFET和GTR的優點於一體,具有功率MOSFET高輸入阻抗,熱穩定性好,驅動功率小的特點,又具有GTR通態電壓低,導電損耗小而耐壓高的優點。對主電路進行計算,並根據設計目標的需要對IGBT進行選型。IGBT的作用是通過它的周期性開和關作用,把直流電壓變換成方波電壓,它是逆變電路的關鍵核心元件。由於它比較脆弱,對它的設計、選擇直接關係到整個係統的安全、可靠。所以,選擇的參數必須在其正向偏置安全區(FBSOA)。計算參數時留有的裕量較大。
① 額定電壓
輸入電網電壓整流濾波後,直流輸出的電壓最大值:
(11)
其中,Ud為IGBT承受的穩態最大電壓,U為電網電壓有效值為380V;1.1為波動係數;α安全係數取1.1。關斷時的峰值電壓Uce為988V,額定電壓應向上取,實際電壓等級值取1200V。
[page]
② 額定電流Ic
高頻變壓器一次側電流
I1=I2×N2/N1=125A
其中,I1為高頻變壓器一次側電流,I2為測試電源輸出電流,N1、N2為高頻變壓器一次側和二次側匝數。
每隻IGBT管上的平均電流I為63A。額定電流Ic是IGBT手冊上給出的在結溫25℃條件下的額定值,Ics=186A。其中,Ics為IGBT額定電流計算值;I為每隻IGBT管上的平均電流;1.414為峰值係數;1.5為Imin過載容量係數;1.4為Ic減小係數。額定電流Ic是根據管子電流等級按200A取。綜上所述,IGBT管的額定電壓為1200V,額定電流為200A。因此,IGBT選擇西門子大功率IGBT模塊BSM200GB120DLC。
4 輸出整流電路設計
開kai關guan整zheng流liu二er極ji管guan不bu僅jin應ying有you短duan的de反fan向xiang恢hui複fu時shi間jian和he小xiao的de反fan向xiang恢hui複fu電dian流liu,而er且qie反fan向xiang電dian流liu的de恢hui複fu速su度du以yi緩huan慢man為wei好hao,便bian於yu減jian小xiao噪zao聲sheng。常chang用yong的de有you摻chan金jin擴kuo散san型xing、外延型、肖特基型和快恢複型(PIN)。其中,快恢複型的特點是正向壓降低,常溫時0.85V,隨結溫升高,正向電壓降會更低,150℃時隻有0.6V,和肖特基管接近;反向時間短,不大於200ns;反向漏電流在150℃時和額定電壓下隻有1mA,接近普通整流二極管。故選用快恢複型二極管。
對於單相全波整流電路,整流二極管額定電流:
IN=0.5×I2=500A
式中,IN為整流二極管額定電流;I2為電源輸出電流1000A
管上承受最大反壓:
Um=2×U2=136V
其中,U2為測試電源輸出電壓幅值68V。考慮到留有一定的裕量,因此,二極管按電壓300V,電流2000A選取。最終選擇的是ZK300-35ZT3平板型快恢複二極管。
二、控製電路設計
本設計中控製電路選用移相控製。移相式PWM控kong製zhi器qi通tong過guo移yi相xiang,使shi全quan橋qiao的de四si個ge開kai關guan輪lun流liu導dao通tong。在zai同tong一yi橋qiao臂bi的de兩liang個ge開kai關guan管guan輪lun流liu導dao通tong過guo程cheng中zhong,通tong過guo變bian壓ya器qi的de漏lou感gan與yu開kai關guan管guan的de輸shu出chu寄ji生sheng電dian容rong組zu成cheng諧xie振zhen腔qiang使shi電dian容rong上shang的de電dian壓ya以yi最zui快kuai的de速su度du放fang電dian,保bao證zheng開kai關guan管guan處chu於yu零ling電dian壓ya開kai關guan狀zhuang態tai(ZVS),從而避免了開關工作過程中電壓電流的重疊。
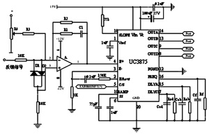
PWM移相控製是通過UC3875的誤差放大器來實現的,在UC3875的4角上接PI調節器,利用電壓傳感器將輸出電壓與給定基準電壓相比較,從而控製A、B與C、D之間的相位,最終調整波形占空比,使電源穩定在預定值上。A/B、D/C兩個半橋,可單獨進行導通延時(即死區時間)的控製,在該死區時間內確保下一個功率開關器件的輸出電容放電完畢,為即將導通的開關器件提供電壓開通條件。圖3所示是本設計的控製電路圖。

圖3 控製電路
三、驅動電路設計
隨著IGBT在各類變流裝置中的廣泛應用,IGBT驅動模塊的選擇及其性能越來越引起使用者的重視。理想的驅動模塊除了應為IGBT提供足夠的開通和關斷柵壓外,還應具備迅速、可靠的保護功能,同時力求電路簡單、穩定。IGBT的常用驅動模塊有許多種,其中EXB係列應用最廣。EXB841驅動模塊廣泛應用於開關電源、UPS、電力傳動及電力補償等領域。圖4所示是本設的IGBT的驅動電路圖。

圖4 驅動電路
IGBT在開關過程中需要一個+15V電壓以獲得低開啟電壓,還需要一個5V關柵電壓以防止關斷時的誤動作。這兩種電壓均可由20V供電的驅動器內部電路產生。
- 噪聲中提取真值!瑞盟科技推出MSA2240電流檢測芯片賦能多元高端測量場景
- 10MHz高頻運行!氮矽科技發布集成驅動GaN芯片,助力電源能效再攀新高
- 失真度僅0.002%!力芯微推出超低內阻、超低失真4PST模擬開關
- 一“芯”雙電!聖邦微電子發布雙輸出電源芯片,簡化AFE與音頻設計
- 一機適配萬端:金升陽推出1200W可編程電源,賦能高端裝備製造
- 貿澤EIT係列新一期,探索AI如何重塑日常科技與用戶體驗
- 算力爆發遇上電源革新,大聯大世平集團攜手晶豐明源線上研討會解鎖應用落地
- 創新不止,創芯不已:第六屆ICDIA創芯展8月南京盛大啟幕!
- AI時代,為什麼存儲基礎設施的可靠性決定數據中心的經濟效益
- 矽典微ONELAB開發係列:為毫米波算法開發者打造的全棧工具鏈
- 車規與基於V2X的車輛協同主動避撞技術展望
- 數字隔離助力新能源汽車安全隔離的新挑戰
- 汽車模塊拋負載的解決方案
- 車用連接器的安全創新應用
- Melexis Actuators Business Unit
- Position / Current Sensors - Triaxis Hall



