IGBT模塊驅動及保護技術
發布時間:2008-11-05
中心論題:
- 深入了解IGBT的柵極特性,對設計模塊的驅動保護技術是十分重要的
- 柵極串聯電阻和驅動電路內阻抗對IGBT的開通過程影響較大,對驅動脈衝的波形也有影響
- IGBT驅動電路必須具備控製電路-柵極的電隔離和提供合適的柵極驅動脈衝的功能
- 采用慢降壓柵技術實現IGBT的過流保護電路
解決方案:
- 設計時應讓柵極電路的阻抗足夠低以盡量消除集電極-柵極寄生電容密勒效應的負麵影響
- 設計時綜合考慮柵極串聯電阻和驅動電路內阻抗對IGBT的開通過程及驅動脈衝的波形的影響
- 采用慢降柵壓技術來控製故障電流的下降速率,達到短路保護的目的。
- 盡量減小主電路的布線電感,采用低感型吸收電容器以減小關斷過電壓
引言
IGBT是MOSFET與雙極晶體管的複合器件。它既有MOSFET易驅動的特點,又具有功率晶體管電壓、電流容量大等優點。其頻率特性介於MOSFET與功率晶體管之間,可正常工作於幾十kHz頻率範圍內,故在較高頻率的大、中功率應用中占據了主導地位。
IGBT是電壓控製型器件,在它的柵極-發射極間施加十幾V的直流電壓,隻有μA級的漏電流流過,基本上不消耗功率。但IGBT的柵極-發射極間存在著較大的寄生電容(幾千至上萬pF),在驅動脈衝電壓的上升及下降沿需要提供數A的充放電電流,才能滿足開通和關斷的動態要求,這使得它的驅動電路也必須輸出一定的峰值電流。
IGBT作zuo為wei一yi種zhong大da功gong率lv的de複fu合he器qi件jian,存cun在zai著zhe過guo流liu時shi可ke能neng發fa生sheng鎖suo定ding現xian象xiang而er造zao成cheng損sun壞huai的de問wen題ti。在zai過guo流liu時shi如ru采cai用yong一yi般ban的de速su度du封feng鎖suo柵zha極ji電dian壓ya,過guo高gao的de電dian流liu變bian化hua率lv會hui引yin起qi過guo電dian壓ya,為wei此ci需xu要yao采cai用yong軟ruan關guan斷duan技ji術shu,因yin而er掌zhang握wo好haoIGBT的驅動和保護特性是十分必要的。
柵極特性
IGBT的柵極通過一層氧化膜與發射極實現電隔離。由於此氧化膜很薄,其擊穿電壓一般隻能達到20~30V,因此柵極擊穿是IGBT失效的常見原因之一。在應用中有時雖然保證了柵極驅動電壓沒有超過柵極最大額定電壓,但柵極連線的寄生電感和柵極-jidianjijiandedianrongouhe,yehuichanshengshiyanghuacengsunhuaidezhendangdianya。weici。tongchangcaiyongjiaoxianlaichuansongqudongxinhao,yijianxiaojishengdiangan。zaizhajilianxianzhongchuanlianxiaodianzuyekeyiyizhizhendangdianya。
由於IGBT的柵極-發射極和柵極-集電極間存在著分布電容Cge和Cgc,以及發射極驅動電路中存在有分布電感Le,這些分布參數的影響,使得IGBT的實際驅動波形與理想驅動波形不完全相同,並產生了不利於IGBT開通和關斷的因素。這可以用帶續流二極管的電感負載電路(見圖1)得到驗證。

圖1 IGBT開關等效電路和開通波形
在t0時刻,柵極驅動電壓開始上升,此時影響柵極電壓uge上升斜率的主要因素隻有Rg和Cge,柵極電壓上升較快。在t1時刻達到IGBT的柵極門檻值,集電極電流開始上升。從此時開始有2個原因導致uge波形偏離原有的軌跡。
首先,發射極電路中的分布電感Le上的感應電壓隨著集電極電流ic的增加而加大,從而削弱了柵極驅動電壓,並且降低了柵極-發射極間的uge的上升率,減緩了集電極電流的增長。
其次,另一個影響柵極驅動電路電壓的因素是柵極-集電極電容Cgc的密勒效應。t2時刻,集電極電流達到最大值,進而柵極-集電極間電容Cgc開始放電,在驅動電路中增加了Cgc的(de)容(rong)性(xing)電(dian)流(liu),使(shi)得(de)在(zai)驅(qu)動(dong)電(dian)路(lu)內(nei)阻(zu)抗(kang)上(shang)的(de)壓(ya)降(jiang)增(zeng)加(jia),也(ye)削(xue)弱(ruo)了(le)柵(zha)極(ji)驅(qu)動(dong)電(dian)壓(ya)。顯(xian)然(ran),柵(zha)極(ji)驅(qu)動(dong)電(dian)路(lu)的(de)阻(zu)抗(kang)越(yue)低(di),這(zhe)種(zhong)效(xiao)應(ying)越(yue)弱(ruo),此(ci)效(xiao)應(ying)一(yi)直(zhi)維(wei)持(chi)到(dao)t3時刻,uce降到零為止。它的影響同樣減緩了IGBT的開通過程。在t3時刻後,ic達到穩態值,影響柵極電壓uge的因素消失後,uge以較快的上升率達到最大值。
由圖1波形可看出,由於Le和Cgc的存在,在IGBT的實際運行中uge的上升速率減緩了許多,這種阻礙驅動電壓上升的效應,表現為對集電極電流上升及開通過程的阻礙。為了減緩此效應,應使IGBT模塊的Le和Cgc及柵極驅動電路的內阻盡量小,以獲得較快的開通速度。
IGBT關斷時的波形如圖2所示。t0時刻柵極驅動電壓開始下降,在t1時刻達到剛能維持集電極正常工作電流的水平,IGBT進入線性工作區,uce開始上升,此時,柵極-集電極間電容Cgc的密勒效應支配著uce的上升,因Cgc耦合充電作用,uge在t1-t2期間基本不變,在t2時刻uge和ic開始以柵極-發射極間固有阻抗所決定的速度下降,在t3時,uge及ic均降為零,關斷結束。

圖2 IGBT關斷時的波形
由圖2可看出,由於電容Cgc的存在,使得IGBT的關斷過程也延長了許多。為了減小此影響,一方麵應選擇Cgc較小的IGBT器件;另一方麵應減小驅動電路的內阻抗,使流入Cgc的充電電流增加,加快了uce的上升速度。
在實際應用中,IGBT的uge幅值也影響著飽和導通壓降:uge增加,飽和導通電壓將減小。由於飽和導通電壓是IGBT發熱的主要原因之一,因此必須盡量減小。通常uge為15~18V,若過高,容易造成柵極擊穿。一般取15V。IGBT關斷時給其柵極-發射極加一定的負偏壓有利於提高IGBT的抗騷擾能力,通常取5~10V。
柵極串聯電阻對柵極驅動波形的影響
柵極驅動電壓的上升、下降速率對IGBT開通關斷過程有著較大的影響。IGBT的MOS溝道受柵極電壓的直接控製,而MOSFET部分的漏極電流控製著雙極部分的柵極電流,使得IGBT的開通特性主要決定於它的MOSFET部分,所以IGBT的開通受柵極驅動波形的影響較大。IGBT的關斷特性主要取決於內部少子的複合速率,少子的複合受MOSFET的關斷影響,所以柵極驅動對IGBT的關斷也有影響。
在高頻應用時,驅動電壓的上升、下降速率應快一些,以提高IGBT開關速率降低損耗。
在正常狀態下IGBT開通越快,損耗越小。但在開通過程中如有續流二極管的反向恢複電流和吸收電容的放電電流,則開通越快,IGBT承受的峰值電流越大,越容易導致IGBT損(sun)害(hai)。此(ci)時(shi)應(ying)降(jiang)低(di)柵(zha)極(ji)驅(qu)動(dong)電(dian)壓(ya)的(de)上(shang)升(sheng)速(su)率(lv),即(ji)增(zeng)加(jia)柵(zha)極(ji)串(chuan)聯(lian)電(dian)阻(zu)的(de)阻(zu)值(zhi),抑(yi)製(zhi)該(gai)電(dian)流(liu)的(de)峰(feng)值(zhi)。其(qi)代(dai)價(jia)是(shi)較(jiao)大(da)的(de)開(kai)通(tong)損(sun)耗(hao)。利(li)用(yong)此(ci)技(ji)術(shu),開(kai)通(tong)過(guo)程(cheng)的(de)電(dian)流(liu)峰(feng)值(zhi)可(ke)以(yi)控(kong)製(zhi)在(zai)任(ren)意(yi)值(zhi)。
由以上分析可知,柵極串聯電阻和驅動電路內阻抗對IGBT的開通過程影響較大,而對關斷過程影響小一些,串聯電阻小有利於加快關斷速率,減小關斷損耗,但過小會造成di/dt過大,產生較大的集電極電壓尖峰。因此對串聯電阻要根據具體設計要求進行全麵綜合的考慮。
柵極電阻對驅動脈衝的波形也有影響。電阻值過小時會造成脈衝振蕩,過大時脈衝波形的前後沿會發生延遲和變緩。IGBT的柵極輸入電容Cge隨著其額定電流容量的增加而增大。為了保持相同的驅動脈衝前後沿速率,對於電流容量大的IGBT器件,應提供較大的前後沿充電電流。為此,柵極串聯電阻的電阻值應隨著IGBT電流容量的增加而減小。
IGBT的驅動電路
IGBT的驅動電路必須具備2個功能:
1. 是實現控製電路與被驅動IGBT柵極的電隔離;
2. 是提供合適的柵極驅動脈衝。實現電隔離可采用脈衝變壓器、微分變壓器及光電耦合器。

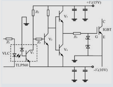
圖3 由分立元器件構成的IGBT驅動電路
圖3為采用光耦合器等分立元器件構成的IGBT驅動電路。當輸入控製信號時,光耦VLC導通,晶體管V2截止,V3導通輸出+15V驅動電壓。當輸入控製信號為零時,VLC截止,V2、V4導通,輸出-10V電壓。+15V和-10V電源需靠近驅動電路,驅動電路輸出端及電源地端至IGBT柵極和發射極的引線應采用雙絞線,長度最好不超過0.5m。

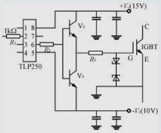
圖4 由集成電路TLP250構成的驅動器
圖4為由集成電路TLP250構成的驅動器。TLP250內置光耦的隔離電壓可達2500V,上升和下降時間均小於0.5μs,輸出電流達0.5A,可直接驅動50A/1200V以內的IGBT。外加推挽放大晶體管後,可驅動電流容量更大的IGBT。TLP250構成的驅動器體積小,價格便宜,是不帶過流保護的IGBT驅動器中較理想的選擇。
IGBT的過流保護
IGBT的過流保護電路可分為2類:一類是低倍數的(1.2~1.5倍)的過載保護;一類是高倍數(可達8~10倍)的短路保護。
對於過載保護不必快速響應,可采用集中式保護,即檢測輸入端或直流環節的總電流,當此電流超過設定值後比較器翻轉,封鎖所有IGBT驅動器的輸入脈衝,使輸出電流降為零。這種過載電流保護,一旦動作後,要通過複位才能恢複正常工作。
IGBT能承受很短時間的短路電流,能承受短路電流的時間與該IGBT的導通飽和壓降有關,隨著飽和導通壓降的增加而延長。如飽和壓降小於2V的IGBT允許承受的短路時間小於5μs,而飽和壓降3V的IGBT允許承受的短路時間可達15μs,4~5V時可達30μs以上。存在以上關係是由於隨著飽和導通壓降的降低,IGBT的阻抗也降低,短路電流同時增大,短路時的功耗隨著電流的平方加大,造成承受短路的時間迅速減小。
通常采取的保護措施有軟關斷和降柵壓2種。軟關斷指在過流和短路時,直接關斷IGBT。但dan是shi,軟ruan關guan斷duan抗kang騷sao擾rao能neng力li差cha,一yi旦dan檢jian測ce到dao過guo流liu信xin號hao就jiu關guan斷duan,很hen容rong易yi發fa生sheng誤wu動dong作zuo。為wei增zeng加jia保bao護hu電dian路lu的de抗kang騷sao擾rao能neng力li,可ke在zai故gu障zhang信xin號hao與yu啟qi動dong保bao護hu電dian路lu之zhi間jian加jia一yi延yan時shi,不bu過guo故gu障zhang電dian流liu會hui在zai這zhe個ge延yan時shi內nei急ji劇ju上shang升sheng,大da大da增zeng加jia了le功gong率lv損sun耗hao,同tong時shi還hai會hui導dao致zhi器qi件jian的dedi/dt增大。所以往往是保護電路啟動了,器件仍然壞了。
jiangzhayazhizaijiancedaoqijianguoliushi,mashangjiangdizhaya,danqijianrengweichidaotong。jiangzhayahousheyougudingyanshi,guzhangdianliuzaizheyiyanshiqineibeixianzhizaiyijiaoxiaozhi,zejiangdileguzhangshiqijiandegonghao,yanchangleqijiankangduanludeshijian,erqienenggoujiangdiqijianguanduanshidedi/dt,對dui器qi件jian保bao護hu十shi分fen有you利li。若ruo延yan時shi後hou故gu障zhang信xin號hao依yi然ran存cun在zai,則ze關guan斷duan器qi件jian,若ruo故gu障zhang信xin號hao消xiao失shi,驅qu動dong電dian路lu可ke自zi動dong恢hui複fu正zheng常chang的de工gong作zuo狀zhuang態tai,因yin而er大da大da增zeng強qiang了le抗kang騷sao擾rao能neng力li。
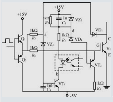
上(shang)述(shu)降(jiang)柵(zha)壓(ya)的(de)方(fang)法(fa)隻(zhi)考(kao)慮(lv)了(le)柵(zha)壓(ya)與(yu)短(duan)路(lu)電(dian)流(liu)大(da)小(xiao)的(de)關(guan)係(xi),而(er)在(zai)實(shi)際(ji)過(guo)程(cheng)中(zhong),降(jiang)柵(zha)壓(ya)的(de)速(su)度(du)也(ye)是(shi)一(yi)個(ge)重(zhong)要(yao)因(yin)素(su),它(ta)直(zhi)接(jie)決(jue)定(ding)了(le)故(gu)障(zhang)電(dian)流(liu)下(xia)降(jiang)的(de)di/dt。慢降柵壓技術就是通過限製降柵壓的速度來控製故障電流的下降速率,從而抑製器件的dv/dt和uce的峰值。圖5給出了實現慢降柵壓的具體電路。

圖5 實現慢降柵壓的電路
正常工作時,因故障檢測二極管VD1的導通,將a點的電壓鉗位在穩壓二極管VZ1的擊穿電壓以下,晶體管VT1始終保持截止狀態。V1通過驅動電阻Rg正常開通和關斷。電容C2為硬開關應用場合提供一很小的延時,使得V1開通時uce有一定的時間從高電壓降到通態壓降,而不使保護電路動作。
當電路發生過流和短路故障時,V1上的uce上升,a點電壓隨之上升,到一定值時,VZ1擊穿,VT1開通,b點電壓下降,電容C1通過電阻R1充電,電容電壓從零開始上升,當電容電壓上升到約1.4V時,晶體管VT2開通,柵極電壓uge隨電容電壓的上升而下降,通過調節C1的數值,可控製電容的充電速度,進而控製uge的下降速度;當電容電壓上升到穩壓二極管VZ2的擊穿電壓時,VZ2擊穿,uge被鉗位在一固定的數值上,慢降柵壓過程結束,同時驅動電路通過光耦輸出過流信號。如果在延時過程中,故障信號消失了,則a點電壓降低,VT1恢複截止,C1通過R2放電,d點電壓升高,VT2也恢複截止,uge上升,電路恢複正常工作狀態。
IGBT開關過程中的過電壓
關斷IGBT時,它的集電極電流的下降率較高,尤其是在短路故障的情況下,如不采取軟關斷措施,它的臨界電流下降率將達到數kA/μs。極高的電流下降率將會在主電路的分布電感上感應出較高的過電壓,導致IGBT關guan斷duan時shi將jiang會hui使shi其qi電dian流liu電dian壓ya的de運yun行xing軌gui跡ji超chao出chu它ta的de安an全quan工gong作zuo區qu而er損sun壞huai。所suo以yi從cong關guan斷duan的de角jiao度du考kao慮lv,希xi望wang主zhu電dian路lu的de電dian感gan和he電dian流liu下xia降jiang率lv越yue小xiao越yue好hao。但dan對dui於yuIGBT的de開kai通tong來lai說shuo,集ji電dian極ji電dian路lu的de電dian感gan有you利li於yu抑yi製zhi續xu流liu二er極ji管guan的de反fan向xiang恢hui複fu電dian流liu和he電dian容rong器qi充chong放fang電dian造zao成cheng的de峰feng值zhi電dian流liu,能neng減jian小xiao開kai通tong損sun耗hao,承cheng受shou較jiao高gao的de開kai通tong電dian流liu上shang升sheng率lv。一yi般ban情qing況kuang下xiaIGBT開關電路的集電極不需要串聯電感,其開通損耗可以通過改善柵極驅動條件來加以控製。
IGBT的關斷緩衝吸收電路
為了使IGBT關斷過電壓能得到有效的抑製並減小關斷損耗,通常都需要給IGBT主電路設置關斷緩衝吸收電路。IGBT的關斷緩衝吸收電路分為充放電型和放電阻止型。充放電型有RC吸收和RCD吸收2種。如圖6所示。

圖6 充放電型IGBT緩衝吸收電路
RC吸收電路因電容C的充電電流在電阻R上產生壓降,還會造成過衝電壓。RCD電路因用二極管旁路了電阻上的充電電流,從而克服了過衝電壓。

圖7 三種放電阻止型吸收電路
圖7是三種放電阻止型吸收電路。放電阻止型緩衝電路中吸收電容Cs的放電電壓為電源電壓,每次關斷前,Cs僅將上次關斷電壓的過衝部分能量回饋到電源,減小了吸收電路的功耗。因電容電壓在IGBT關斷時從電源電壓開始上升,它的過電壓吸收能力不如RCD型充放電型。
從吸收過電壓的能力來說,放電阻止型吸收效果稍差,但能量損耗較小。對緩衝吸收電路的要求是:
1. 盡量減小主電路的布線電感La;
2. 吸收電容應采用低感吸收電容,它的引線應盡量短,最好直接接在IGBT的端子上;
3. 吸收二極管應選用快開通和快軟恢複二極管,以免產生開通過電壓和反向恢複引起較大的振蕩過電壓。
結語
本文對IGBT的驅動和保護技術進行了詳細的分析,得出了設計時應注意幾點事項:
1. IGBT由於有集電極-柵極寄生電容的密勒效應影響,能引起意外的電壓尖峰損害,所以設計時應讓柵極電路的阻抗足夠低以盡量消除其負麵影響。
2. 柵極串聯電阻和驅動電路內阻抗對IGBT的開通過程及驅動脈衝的波形都有很大影響。所以設計時應綜合考慮。
3. 應采用慢降柵壓技術來控製故障電流的下降速率,從而抑製器件的dv/dt和uce的峰值,達到短路保護的目的。
4. 在工作電流較大的情況下,為了減小關斷過電壓,應盡量減小主電路的布線電感,吸收電容器應采用低感型。
- 噪聲中提取真值!瑞盟科技推出MSA2240電流檢測芯片賦能多元高端測量場景
- 10MHz高頻運行!氮矽科技發布集成驅動GaN芯片,助力電源能效再攀新高
- 失真度僅0.002%!力芯微推出超低內阻、超低失真4PST模擬開關
- 一“芯”雙電!聖邦微電子發布雙輸出電源芯片,簡化AFE與音頻設計
- 一機適配萬端:金升陽推出1200W可編程電源,賦能高端裝備製造
- 貿澤EIT係列新一期,探索AI如何重塑日常科技與用戶體驗
- 算力爆發遇上電源革新,大聯大世平集團攜手晶豐明源線上研討會解鎖應用落地
- 創新不止,創芯不已:第六屆ICDIA創芯展8月南京盛大啟幕!
- AI時代,為什麼存儲基礎設施的可靠性決定數據中心的經濟效益
- 矽典微ONELAB開發係列:為毫米波算法開發者打造的全棧工具鏈
- 車規與基於V2X的車輛協同主動避撞技術展望
- 數字隔離助力新能源汽車安全隔離的新挑戰
- 汽車模塊拋負載的解決方案
- 車用連接器的安全創新應用
- Melexis Actuators Business Unit
- Position / Current Sensors - Triaxis Hall





