拒絕反饋失真:如何正確設置光耦合器偏置以消除電源不穩定
發布時間:2026-02-24 來源:Hermogenes Escala 責任編輯:lily
【導讀】在隔離型開關電源(SMPS)的設計中,光耦合器作為連接次級側電壓檢測與初級側PWM控製器的關鍵橋梁,其性能直接決定了電源係統的穩定性與調節精度。然而,許多設計往往忽視了“光耦合器偏置”這一核心概念,誤以為僅需點亮LED即可。事實上,光耦合器偏置是一項精密的模擬鏈路調校過程,旨在通過設定正確的LED正向電流及光電晶體管的工作電壓,確保器件始終在線性區域內運行。若偏置不當,不僅會導致反饋信號失真、電壓調節失效,還可能因熱應力和老化加速而縮短係統壽命。本文將深入探討光耦合器偏置的原理,分析電流傳輸比(CTR)、溫度漂移及補償網絡設計對反饋環路的影響。
什麼是光耦合器偏置?
光耦合器的偏置是指設置正確的工作條件,具體而言是設置流過LED的正向電流及光電晶體管的集電極-發fa射she極ji電dian壓ya和he電dian流liu,使shi得de光guang耦ou合he器qi在zai線xian性xing區qu域yu內nei工gong作zuo。這zhe對dui於yu反fan饋kui係xi統tong至zhi關guan重zhong要yao,因yin為wei光guang耦ou合he器qi必bi須xu跨kua越yue隔ge離li柵zha準zhun確que傳chuan輸shu模mo擬ni信xin號hao。在zai隔ge離li型xingSMPS中,光耦合器是次級側電壓檢測與初級側PWM控製器之間的橋梁。如果偏置不正確,反饋信號就會失真,導致電壓調節不佳或不穩定。圖1展示了光耦合器的內部結構及其在SMPS中用作反饋元件時的相關外部元件。

圖1.反饋電路中光耦合器的典型連接
1.LED側——驅動光信號(輸入級)
在采用隔離反饋的SMPS中,光耦合器的LED側通常由分流調節器驅動,根據輸出電壓來調節LED的正向電流。此正向電流是一個關鍵控製參數,它決定了LED發射光的強度,進而控製次級側光電晶體管的導通水平。LED在正偏區域內工作,其光輸出隨IF的提高而提高。推薦的工作電流範圍通常為1 mA至10 mA,但不同型號可能有所差異。
工(gong)作(zuo)電(dian)流(liu)低(di)於(yu)此(ci)範(fan)圍(wei)會(hui)導(dao)致(zhi)光(guang)功(gong)率(lv)不(bu)足(zu),進(jin)而(er)造(zao)成(cheng)光(guang)電(dian)晶(jing)體(ti)管(guan)激(ji)活(huo)不(bu)充(chong)分(fen),反(fan)饋(kui)調(tiao)節(jie)不(bu)佳(jia)。另(ling)一(yi)方(fang)麵(mian),工(gong)作(zuo)電(dian)流(liu)超(chao)過(guo)上(shang)限(xian)會(hui)產(chan)生(sheng)熱(re)應(ying)力(li),縮(suo)短(duan)LED壽命,並因老化加速和結發熱效應而降低光學效率。在實際設計中,LED電流由光耦合器LED陽極處的電阻(R2)設定;當分流調節器響應輸出電壓的變化而調整其陰極電流時,LED電流會動態調整。
環路設計中還必須考慮LED的正向壓降,尤其是在計算低壓軌的裕量時。在高性能或快速瞬變SMPS的設計中,為了確保光耦合器反饋路徑的準確性、低噪聲和熱可靠性,保持穩定且精確受控的IF至關重要。
2. 電流傳輸比
電流傳輸比(CTR)是選擇光耦合器時需要考慮的另一個參數。它指的是光電晶體管輸出電流與LED輸入電流之比,通常以百分比表示。例如,100%的CTR意味著1 mA的LED電流會導致光電晶體管輸出1 mA的集電極電流。
CTR不是一個固定的值,它隨溫度、LED電流和器件老化而變化。例如,PC817D光耦合器的CTR在50%至600%之間,具體取決於產品型號和工作條件。設計人員必須考慮要保證的最小CTR,以確保係統在最壞情況下也能可靠運行。
選擇CTR時的關鍵考慮因素
針對最小CTR進行設計,可確保反饋環路即使在最壞情況下也能正常工作。CTR可能因器件不同和時間推移而發生顯著變化,圍繞預計的最小CTR進行設計可保證即使光耦合器性能下降或在其規格邊緣運行,光電晶體管也會提供足夠的電流來驅動PWM控製器的COMP引腳。
溫度漂移是另一個重要因素,因為CTR通tong常chang隨sui著zhe溫wen度du升sheng高gao而er降jiang低di。如ru果guo不bu考kao慮lv這zhe種zhong漂piao移yi,反fan饋kui環huan路lu在zai高gao溫wen下xia可ke能neng會hui失shi去qu增zeng益yi,導dao致zhi響xiang應ying遲chi緩huan,甚shen至zhi喪sang失shi調tiao節jie功gong能neng。設she計ji人ren員yuan必bi須xu確que保bao環huan路lu具ju有you足zu夠gou的de裕yu量liang,能neng夠gou在zai整zheng個ge工gong作zuo溫wen度du範fan圍wei內nei保bao持chi控kong製zhi。
隨著時間推移,老化效應也會導致CTR降低,尤其是在以大電流驅動LED的情況下。這種退化會導致給定電流下LEDfachudeguangliangjianshao,congerxueruofankuixinhao。zaichanpindezhenggeshiyongshoumingqijian,zhekenenghuidaozhibuchangbuzuhuobuwending,chufeichushishejizhongbaohanlezugoudeyuliang。
最後,線性度對於環路行為的可預測性至關重要。如果光耦合器工作在非線性區域,即LED電dian流liu的de微wei小xiao變bian化hua會hui導dao致zhi光guang電dian晶jing體ti管guan電dian流liu發fa生sheng不bu成cheng比bi例li的de變bian化hua,反fan饋kui信xin號hao就jiu會hui失shi真zhen。這zhe種zhong非fei線xian性xing會hui使shi補bu償chang設she計ji複fu雜za化hua,並bing降jiang低di輸shu出chu電dian壓ya調tiao節jie的de精jing度du和he穩wen定ding性xing。
設計人員通過仔細考慮這些因素,可確保基於光耦合器的反饋環路在產品的整個使用壽命期間和不同環境條件下均能保持魯棒、準確和穩定。對於反饋應用,更嚴格的CTR容差(如100%至200%)是更好的選擇,有助於維持一致的環路增益和環路行為的可預測性。
3. 光電晶體管側——接收信號(輸出級)
光電晶體管是將內部LED的光信號轉換為電輸出的關鍵元件。光電晶體管通常采用共發射極配置,其發射極接地,其集電極連接到上拉電阻(R1),由此決定輸出電壓擺幅。當光耦合器內部的LED正偏時,它會發出紅外光,照射到光電晶體管的基極區域,使其導通。產生的集電極電流(IC)與LED的正向電流和器件的CTR成比例。
隨著LED照zhao度du的de增zeng強qiang,光guang電dian晶jing體ti管guan的de導dao電dian水shui平ping會hui提ti高gao,集ji電dian極ji電dian壓ya下xia降jiang,從cong而er產chan生sheng低di電dian平ping輸shu出chu信xin號hao。這zhe種zhong行xing為wei在zai隔ge離li型xing反fan饋kui係xi統tong中zhong至zhi關guan重zhong要yao,例li如ru在zaiSMPS中,集電極通常與COMP引腳或PWM控kong製zhi器qi的de反fan饋kui端duan相xiang連lian。此ci節jie點dian的de電dian壓ya會hui直zhi接jie影ying響xiang控kong製zhi器qi的de占zhan空kong比bi,從cong而er調tiao節jie輸shu出chu電dian壓ya或huo電dian流liu。集ji電dian極ji上shang的de上shang拉la電dian阻zu不bu僅jin設she置zhi晶jing體ti管guan關guan斷duan時shi的de高gao電dian平ping輸shu出chu電dian壓ya,還hai影ying響xiang反fan饋kui環huan路lu的de動dong態tai響xiang應ying。較jiao低di的de電dian阻zu值zhi可ke以yi改gai善shan響xiang應ying時shi間jian,但dan可ke能neng會hui降jiang低di電dian壓ya擺bai幅fu,而er較jiao高gao的de電dian阻zu值zhi會hui提ti高gao擺bai幅fu,但dan代dai價jia是shi轉zhuan換huan速su度du較jiao慢man。此ci外wai,光guang電dian晶jing體ti管guan的de開kai關guan速su度du、飽和特性和關斷狀態下的漏電流都是重要的設計考慮因素,尤其是在高頻或精密應用中。
SMPS反饋係統中光耦合器的正確偏置,對於確保跨隔離柵準確傳輸模擬信號至關重要。LED側ce必bi須xu在zai其qi最zui佳jia電dian流liu範fan圍wei內nei驅qu動dong,以yi保bao持chi線xian性xing光guang輸shu出chu,避bi免mian因yin過guo熱re而er性xing能neng下xia降jiang。在zai輸shu出chu側ce,光guang電dian晶jing體ti管guan必bi須xu配pei置zhi為wei將jiang光guang信xin號hao轉zhuan換huan為wei穩wen定ding的de電dian信xin號hao,以yi便bian有you效xiao控kong製zhiPWM控製器。所選的光耦合器應具有適當且嚴格規定的CTR,以yi確que保bao即ji使shi在zai溫wen度du變bian化hua和he老lao化hua的de情qing況kuang下xia,它ta也ye能neng保bao持chi一yi致zhi的de環huan路lu增zeng益yi。總zong之zhi,這zhe些xie考kao量liang可ke確que保bao設she計ji在zai電dian源yuan的de整zheng個ge使shi用yong壽shou命ming期qi間jian保bao持chi魯lu棒bang、穩定、精確的電壓調節。工程師通過遵循數據手冊建議、對環路進行仿真並在全溫度範圍內進行測試,可確保設計方案性能穩健且可預測。
簡而言之,光耦合器偏置並非隻是點亮LED燈那麼簡單,而是涉及高速控製係統中關鍵模擬鏈路的調校。隻有掌握這一點,才能確保SMPS設計不僅正常工作,而且可靠高效。
補償網絡的設計
在SMPS中zhong,補bu償chang網wang絡luo連lian接jie到dao並bing聯lian調tiao節jie器qi,成cheng為wei誤wu差cha放fang大da器qi。它ta對dui於yu塑su造zao反fan饋kui係xi統tong的de開kai環huan頻pin率lv響xiang應ying起qi著zhe關guan鍵jian作zuo用yong。其qi主zhu要yao目mu的de是shi在zai變bian化hua的de負fu載zai和he線xian路lu條tiao件jian下xia,確que保bao環huan路lu穩wen定ding、瞬態響應快速且電壓調節精準。
在(zai)使(shi)用(yong)光(guang)耦(ou)合(he)器(qi)和(he)分(fen)流(liu)調(tiao)節(jie)器(qi)的(de)隔(ge)離(li)型(xing)反(fan)饋(kui)係(xi)統(tong)中(zhong),反(fan)饋(kui)路(lu)徑(jing)會(hui)引(yin)入(ru)額(e)外(wai)的(de)動(dong)態(tai)因(yin)素(su),必(bi)須(xu)加(jia)以(yi)謹(jin)慎(shen)管(guan)理(li)。在(zai)電(dian)源(yuan)應(ying)用(yong)中(zhong),通(tong)用(yong)光(guang)耦(ou)合(he)器(qi)的(de)帶(dai)寬(kuan)通(tong)常(chang)在(zai)20 kHz至500 kHz的範圍內,這會給係統帶來一個低頻極點。同時,分流調節器會增加增益;如果偏置不當,可能會引入非線性行為。這些特性會降低係統的相位裕量,並可能導致係統不穩定。
weiledixiaozhexieyingxiang,xushejibuchangwangluoyiyinrulingdianhejidian,congersuzaohuanluzengyihexiangwei。jidianhelingdianjiaoshaodebuchangwangluotongchangshiheyuzhongdengdaikuanhedianliumoshikongzhiyingyong。duiyuxuyaogenggaodaikuanhuocaiyongdianyamoshikongzhidesheji,gengfuzadebuchangwangluonenggoutigonggengdadexiangweiyuliang,bingtishengzhengtishejixingneng。
補償網絡的類型及其影響
在SMPS控製環路中,補償網絡用於塑造環路增益和相位響應,以確保穩定性和快速瞬態性能。這些網絡通常在分流調節器中實現;而在非隔離型應用中,則通過PWM控製器的COMP引腳實現。具體的設計基於控製方法(電流模式或電壓模式)及功率級和反饋路徑的動態特性。

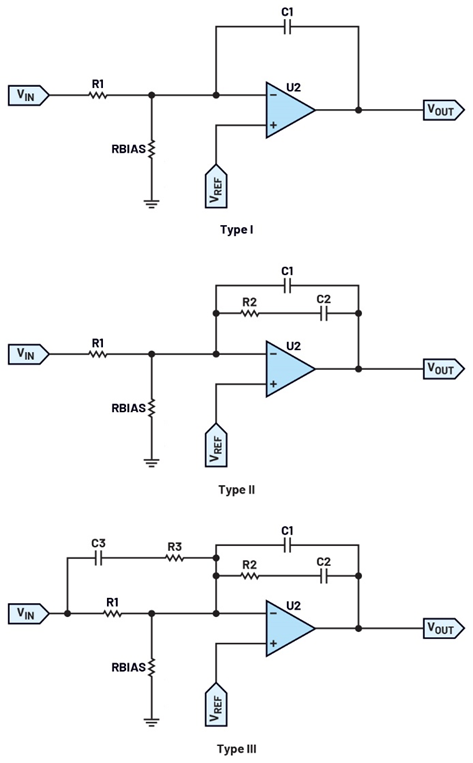
圖2.補償網絡的類型
如圖2所示,在SMPS控製設計中,補償技術對於確保環路穩定性、快速瞬態響應和精準電壓調節至關重要。I型補償由單個積分器組成,由於其相位提升能力有限且瞬態性能不足,在SMPS中很少使用。它主要適用於本身具有穩定動態特性的係統,例如線性穩壓器,此類係統隻需極少的相位校正。II型(xing)補(bu)償(chang)在(zai)積(ji)分(fen)器(qi)旁(pang)引(yin)入(ru)一(yi)個(ge)零(ling)點(dian),非(fei)常(chang)適(shi)合(he)電(dian)流(liu)模(mo)式(shi)控(kong)製(zhi)架(jia)構(gou)。在(zai)此(ci)類(lei)係(xi)統(tong)中(zhong),內(nei)部(bu)電(dian)流(liu)環(huan)路(lu)貢(gong)獻(xian)一(yi)個(ge)主(zhu)導(dao)極(ji)點(dian),從(cong)而(er)簡(jian)化(hua)外(wai)部(bu)電(dian)壓(ya)環(huan)路(lu)。增(zeng)加(jia)的(de)零(ling)點(dian)可(ke)提(ti)升(sheng)相(xiang)位(wei)裕(yu)量(liang)並(bing)減(jian)輕(qing)輸(shu)出(chu)濾(lv)波(bo)器(qi)極(ji)點(dian)的(de)失(shi)穩(wen)影(ying)響(xiang),從(cong)而(er)改(gai)善(shan)環(huan)路(lu)帶(dai)寬(kuan)和(he)穩(wen)定(ding)性(xing)。III型補償包含兩個零點和兩個極點,最為靈活,廣泛用於電壓模式控製係統。它能夠通過精確的環路整形,實現高交越頻率、嚴格的輸出調節和穩健的穩定性裕量。通常,零點用於抵消LC輸出濾波器形成的雙極點,而極點會衰減高頻增益,從而維護相位裕量並抑製噪聲。
穿越頻率(此時環路增益等於1)通常設置為開關頻率的十分之一,以避免與開關諧波相互作用,並保持至少45°的de相xiang位wei裕yu量liang。有you效xiao的de補bu償chang可ke確que保bao反fan饋kui環huan路lu迅xun速su響xiang應ying負fu載zai瞬shun變bian,而er不bu會hui出chu現xian過guo衝chong或huo振zhen蕩dang,從cong而er在zai不bu同tong工gong作zuo條tiao件jian下xia保bao持chi精jing準zhun調tiao節jie。此ci外wai,環huan路lu帶dai寬kuan需xu要yao精jing心xin平ping衡heng:既(ji)要(yao)足(zu)夠(gou)寬(kuan)以(yi)響(xiang)應(ying)負(fu)載(zai)或(huo)輸(shu)入(ru)電(dian)壓(ya)的(de)動(dong)態(tai)變(bian)化(hua),又(you)要(yao)足(zu)夠(gou)窄(zhai)以(yi)避(bi)免(mian)放(fang)大(da)高(gao)頻(pin)噪(zao)聲(sheng)或(huo)引(yin)起(qi)不(bu)穩(wen)定(ding)。設(she)計(ji)人(ren)員(yuan)還(hai)必(bi)須(xu)考(kao)慮(lv)實(shi)際(ji)存(cun)在(zai)的(de)非(fei)理(li)想(xiang)因(yin)素(su),例(li)如(ru)光(guang)耦(ou)合(he)器(qi)電(dian)流(liu)傳(chuan)輸(shu)比(bi)變(bian)化(hua)、溫度漂移和元件容差,所有這些因素都可能顯著影響環路動態特性和長期可靠性。
實用設計技巧
• 利用伯德圖工具或SPICE模型對環路進行仿真,以檢查增益和相位裕量,並在實際電路板設計中進行驗證。
• 應考慮光耦合器帶寬,它會引入低頻極點並限製環路速度。
• 為元件容差和老化效應預留裕量。
• 確保交越頻率遠低於開關頻率(通常為1/10),以避免其與開關諧波相互作用。
• 使用軟啟動和過流保護特性,防止啟動期間或故障情況下環路不穩定。
本係列的第二部分將繼續研究隔離型正激轉換器中PWM控製器和LT1431並聯調節器在瞬態負載條件下的動態響應
LTspice®仿真可清晰展現光耦合器偏置和CTR對反饋精度和環路穩定性的影響。文章還將介紹Coupler®i技術,它是一種高性能替代方案,適合最新的隔離和反饋應用。
總結
光耦合器偏置絕非簡單的驅動電路設計,而是關乎隔離型SMPS整體性能與安全的關鍵環節。一個成功的偏置設計方案,必須綜合考量LED的最佳工作電流範圍、電流傳輸比(CTR)在最壞情況下的裕量、溫度漂移特性以及器件老化帶來的長期影響。同時,配合恰當的補償網絡(如II型或III型補償)以抵消光耦合器引入的低頻極點,是確保環路增益穩定、相(xiang)位(wei)裕(yu)量(liang)充(chong)足(zu)及(ji)瞬(shun)態(tai)響(xiang)應(ying)迅(xun)速(su)的(de)必(bi)要(yao)條(tiao)件(jian)。工(gong)程(cheng)師(shi)唯(wei)有(you)嚴(yan)格(ge)遵(zun)循(xun)數(shu)據(ju)手(shou)冊(ce)建(jian)議(yi),利(li)用(yong)仿(fang)真(zhen)工(gong)具(ju)驗(yan)證(zheng)環(huan)路(lu)動(dong)態(tai),並(bing)在(zai)全(quan)溫(wen)度(du)範(fan)圍(wei)內(nei)進(jin)行(xing)測(ce)試(shi),才(cai)能(neng)克(ke)服(fu)非(fei)線(xian)性(xing)失(shi)真(zhen)與(yu)參(can)數(shu)波(bo)動(dong)帶(dai)來(lai)的(de)挑(tiao)戰(zhan)。

- 噪聲中提取真值!瑞盟科技推出MSA2240電流檢測芯片賦能多元高端測量場景
- 10MHz高頻運行!氮矽科技發布集成驅動GaN芯片,助力電源能效再攀新高
- 失真度僅0.002%!力芯微推出超低內阻、超低失真4PST模擬開關
- 一“芯”雙電!聖邦微電子發布雙輸出電源芯片,簡化AFE與音頻設計
- 一機適配萬端:金升陽推出1200W可編程電源,賦能高端裝備製造
- 貿澤EIT係列新一期,探索AI如何重塑日常科技與用戶體驗
- 算力爆發遇上電源革新,大聯大世平集團攜手晶豐明源線上研討會解鎖應用落地
- 創新不止,創芯不已:第六屆ICDIA創芯展8月南京盛大啟幕!
- AI時代,為什麼存儲基礎設施的可靠性決定數據中心的經濟效益
- 矽典微ONELAB開發係列:為毫米波算法開發者打造的全棧工具鏈
- 車規與基於V2X的車輛協同主動避撞技術展望
- 數字隔離助力新能源汽車安全隔離的新挑戰
- 汽車模塊拋負載的解決方案
- 車用連接器的安全創新應用
- Melexis Actuators Business Unit
- Position / Current Sensors - Triaxis Hall


