深度報告:中國成為全球機器人強勁增長引擎
發布時間:2017-02-24 責任編輯:wenwei
【導讀】工業機器人可以按照程序輸入方式、運動坐標形式、驅動方式、應用領域 等四個方麵進行分類。按程序輸入方式區分有編程輸入型和示教輸入型兩類;按運動坐標形式分 為關節式機器、圓柱坐標機器人、直角坐標機器人、並聯機器人、SCARA(平麵關節型)機器人 等五種;按驅動方式分為液壓驅動、氣壓驅動、電氣驅動等;從應用領域來看,主要有焊接、裝 配、搬運碼垛、上下料、打磨噴塗、切割加工機器人等。

工業機器人分類
工業機器人可以按照程序輸入方式、運動坐標形式、驅動方式、應用領域 等四個方麵進行分類。按程序輸入方式區分有編程輸入型和示教輸入型兩類;按運動坐標形式分 為關節式機器、圓柱坐標機器人、直角坐標機器人、並聯機器人、SCARA(平麵關節型)機器人 等五種;按驅動方式分為液壓驅動、氣壓驅動、電氣驅動等;從應用領域來看,主要有焊接、裝 配、搬運碼垛、上下料、打磨噴塗、切割加工機器人等。

下遊應用行業主要有汽車、電子電氣、 橡膠塑料、冶金、食品、藥品化妝品等。


工業機器人產業鏈構成
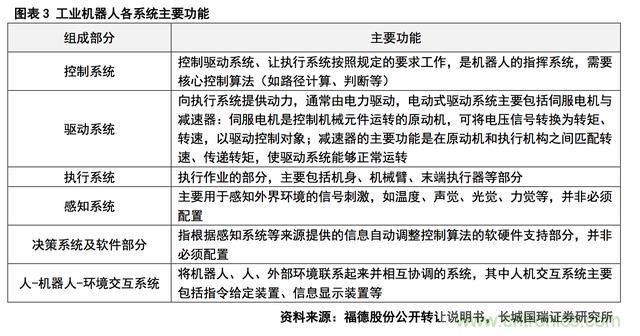
工業機器人通常由控製係統、驅動係統、執行係統、感知係統、決策係統及軟件部分、人-機器人-環境交互係統組成。


機器人自動化行業按產業鏈分為上遊、中遊和下遊。
上遊核心零部件:包括減速器、伺服係統、控製器;中遊本體生產商:包括工業機器人本體、服務機器人本體;下遊係統集成商:包括單項係統集成商、綜合係統集成商。

工業機器人成本結構大致如下:本體 22%、伺服係統 25%、減速器 38%、控製係統 10%以及其 他 5%。在所有核心零部件中,減速器的毛利率最高,達到 40%,伺服電機和控製器毛利率分別為35%和 25%。
從市場規模來看,2015 年,減速器、伺服係統、控製器國內市場規模分別為 11.5 億元、10.6億元、3.5 億元,中投顧問預測,到 2020 年市場規模有望分別達到 40 億元、47 億元、12 億元。


在工業機器人產業鏈中,控製器在國內大部分知名機器人本體製造公司均已實現自主生產, 但和國際水平仍有差距;而另兩個關鍵基礎部件——伺服電機和減速器,目前國內公司與國外競爭對手相比尚缺乏競爭力,技術差距較為明顯,國產化率很低。

機器人本體製造這一環節對公司 技術水平也有較高要求,但整體技術難度低於核心零部件製造,目前在這一環節,國內公司的技 術水平與競爭力正在逐漸接近國外競爭對手。關鍵零部件大量依靠進口,導致國內本體生產公司 成本壓力大,比之於外企,國內公司要以高出近 4 倍的價格購買減速器,以近 2 倍的價格購買伺 服驅動器(數據來源:賽迪研究院),嚴重壓縮國內機器人公司的盈利空間,進而削弱了國內機器人公司的國際競爭力。
在(zai)機(ji)器(qi)人(ren)功(gong)能(neng)應(ying)用(yong)實(shi)現(xian)與(yu)係(xi)統(tong)集(ji)成(cheng)環(huan)節(jie),國(guo)內(nei)公(gong)司(si)因(yin)具(ju)備(bei)工(gong)程(cheng)師(shi)紅(hong)利(li)等(deng)成(cheng)本(ben)優(you)勢(shi),競(jing)爭(zheng)力(li)較(jiao)強(qiang)。因(yin)此(ci),目(mu)前(qian)我(wo)國(guo)的(de)工(gong)業(ye)機(ji)器(qi)人(ren)行(xing)業(ye)普(pu)遍(bian)采(cai)取(qu)製(zhi)造(zao)與(yu)成(cheng)套(tao)設(she)計(ji)相(xiang)結(jie)合(he)的(de)經(jing)營(ying)模(mo)式(shi),在(zai)自(zi)行(xing)進(jin)行(xing)機(ji)器(qi)人(ren)製(zhi)造(zao)的(de)同(tong)時(shi),也(ye)大(da)量(liang)外(wai)購(gou)機(ji)器(qi)人(ren)本(ben)體(ti)及(ji)關(guan)鍵(jian)零(ling)部(bu)件(jian)產(chan)品(pin),並(bing)按(an)照(zhao)客(ke)戶(hu)需(xu)求(qiu)進(jin)行(xing)方(fang)案(an)設(she)計(ji)與(yu)係(xi)統(tong)集(ji)成(cheng),最(zui)終(zhong)向(xiang)客(ke)戶(hu)提(ti)供(gong)非(fei)標(biao)準(zhun)的(de)解(jie)決(jue)方(fang)案(an)。
全球高精度機器人減速器絕大多數市場份額被日本企業占據,具備絕對領先優勢。納博特斯 克(NABTESCO)產品的全球市場占有率達 60%,特別在中/重負荷機器人上,其 RV 減速器市場占 有率高達 90%,哈默納科(HARMONIC DRIVE)的諧波減速器約占 15%。其他的生產企業中,也有 住友重機械株式會社(Sumitomo Drive)等日本公司及 SPINEA 等歐洲公司也各占有約 5%的市場 份額。

國內公司在機器人精密減速器國產化方麵取得了一定的突破
如蘇州綠諧波減速器的 2015年出貨量達到 3 萬台,其諧波減速器價格比進口品牌要便宜 30%-40%,用戶數量已經超過 500 家。 在中國市場上,已經對哈默納科造成了較大的衝擊;華恒股份 RV 減速器已應用於公司自主研發 的焊接、搬運等機器人設備上達 2000 套,最長工作時間超過 4 年;南京振康 RV 減速器 2015 年 在手訂單超過 5000 台。
涉足減速器的上市公司有上海機電、秦川發展、雙環傳動、巨龍智能等 公司,非上市公司有浙江恒豐泰、洛陽奧森軸承、北京中技克美、武漢市精華減速器製造等。蘇 州綠的等國產減速器產業化進程的加快,將有利於國產本體廠商加強成本控製,提升市場競爭力。

本體低端產品過熱,高端產品供給嚴重不足
機器人本體是機器人機體結構和機械傳動係統,也是機器人的支撐基礎和執行機構,由傳動部件、機身及行走機構、臂部、腕部和手部構成。
歐洲和日本是工業機器人本體主要供應商,ABB、庫卡、發那科、安川電機四大機器人巨頭 占據全球工業機器人本體約 50%的市場份額,中國市場也以四大巨頭為代表的外資企業占據。國 產工業機器人行業仍處在起步階段,代表性企業有新鬆機器人、埃夫特、廣州數控、埃斯頓、博 實股份、巨星科技、新時達等。根據 IFR 及中國機器人產業聯盟統計,2015 年我國機器人的新增 量為 6.6 萬台,其中國產自主品牌工業機器人銷量為 2.2 萬台,占比僅為 33%。
從應用領域看,2015 年有超過六成的國產工業機器人應用在搬運與上下料領域,焊接和釺焊 是國內產機器人應用的第二大領域,約占總銷量的 17%,其中主要以釺焊機器人為主(數據來源: 中國機器人產業聯盟)。
從應用行業看,通用設備製造業與電子產品製造業是國內產機器人的主要市場。以物料搬運 設備製造、金屬加工機械製造為代表的通用設備製造業和以電子器件、視聽設備、通信設備為代 表的電子產品製造業,在國產工業機器人銷售總量中的占比最高,分別占 18.9%和 17.1%(數據 來源:中國機器人產業聯盟)。
本文來源於樂晴智庫。
推薦閱讀:
特別推薦
- 噪聲中提取真值!瑞盟科技推出MSA2240電流檢測芯片賦能多元高端測量場景
- 10MHz高頻運行!氮矽科技發布集成驅動GaN芯片,助力電源能效再攀新高
- 失真度僅0.002%!力芯微推出超低內阻、超低失真4PST模擬開關
- 一“芯”雙電!聖邦微電子發布雙輸出電源芯片,簡化AFE與音頻設計
- 一機適配萬端:金升陽推出1200W可編程電源,賦能高端裝備製造
技術文章更多>>
- 貿澤EIT係列新一期,探索AI如何重塑日常科技與用戶體驗
- 算力爆發遇上電源革新,大聯大世平集團攜手晶豐明源線上研討會解鎖應用落地
- 創新不止,創芯不已:第六屆ICDIA創芯展8月南京盛大啟幕!
- AI時代,為什麼存儲基礎設施的可靠性決定數據中心的經濟效益
- 矽典微ONELAB開發係列:為毫米波算法開發者打造的全棧工具鏈
技術白皮書下載更多>>
- 車規與基於V2X的車輛協同主動避撞技術展望
- 數字隔離助力新能源汽車安全隔離的新挑戰
- 汽車模塊拋負載的解決方案
- 車用連接器的安全創新應用
- Melexis Actuators Business Unit
- Position / Current Sensors - Triaxis Hall
熱門搜索





