超簡單設計一個二極管更靈敏的AM檢波器方法
發布時間:2017-01-06 責任編輯:sherry
【導讀】音(yin)量(liang)控(kong)製(zhi)會(hui)給(gei)檢(jian)波(bo)器(qi)施(shi)加(jia)交(jiao)流(liu)負(fu)載(zai),造(zao)成(cheng)音(yin)頻(pin)的(de)失(shi)真(zhen)。所(suo)用(yong)的(de)二(er)極(ji)管(guan)必(bi)須(xu)是(shi)具(ju)有(you)較(jiao)低(di)正(zheng)向(xiang)導(dao)通(tong)電(dian)壓(ya)的(de)鍺(zhe)類(lei)型(xing)二(er)極(ji)管(guan)或(huo)熱(re)載(zai)流(liu)子(zi)二(er)極(ji)管(guan)。那(na)你(ni)知(zhi)道(dao)如(ru)何(he)用(yong)簡(jian)單(dan)方(fang)法(fa)設(she)計(ji)一(yi)個(ge)二(er)極(ji)管(guan)更(geng)靈(ling)敏(min)的(de)AM檢波器嗎?
圖1是傳統的二極管調幅檢波器。這種檢波器必須工作在零直流電位,因此如果信號源具有直流分量,需要使用R-Czuhedianlulaigelixinhaozhongdezhiliufenliang。zhezhongjianboqijiazaileyuanji,kenengzengjiayuandianludedaikuan。jianboqideshuchuzukangxiangduijiaogao,zheshibuhaodeyimian。yinliangkongzhihuigeijianboqishijiajiaoliufuzai,zaochengyinpindeshizhen。suoyongdeerjiguanbixushijuyoujiaodizhengxiangdaotongdianyadezheleixingerjiguanhuorezailiuzierjiguan。

圖1:傳統的調幅檢波器。
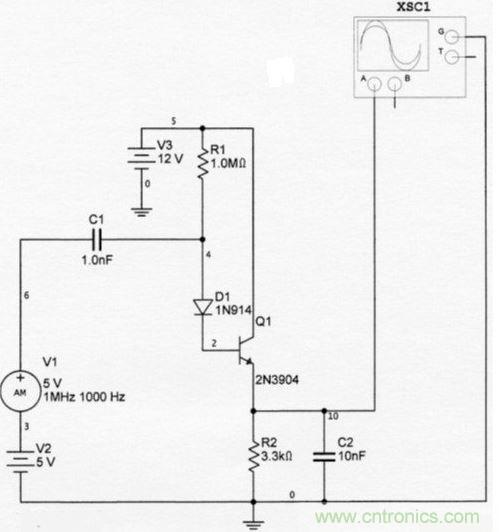
圖2所示的電路方案可以立馬解決所有這些問題。信號源是一個5V調幅調製信號串聯一個5V直流源(可忽略)。調幅信號是一個采用100% 1kHz 調製的1MHz載波。檢波器的輸入阻抗大約是300kΩ,對信號源來說負載不是很重。二極管工作在輕微的正向偏置狀態,因此可以使用普通的矽信號二極管(如1N914)。這種電路的輸出阻抗較低,負載對失真幾乎沒有影響。

圖2:改進的調幅檢波器。
圖3給出了仿真輸入和輸出圖形。圖中所示的輸出音頻波形具有相對於0V中心線合適的直流電平。注意,即使是100%調製,輸出電壓也不會到0V。輸出信號沒有可察覺到的失真, 這對100%調製來說是不同尋常的。

圖3:改進型調幅檢波器的仿真信號。
該電路不僅通過了SPICE的仿真分析,還被實際應用於一種曾被作者和多位讀者共同搭建過的短波接收機中。
如果需要將AGC與檢波器一起使用,情況要複雜一些。輸出的直流電平是+4V,沒有信號,它隨著輸入信號的增加而增加。通常我們需要給帶零電壓輸出和零載波電壓輸入的AGC 提供一個負電壓。要做到這一點,我們需要使用運放反轉電壓,在零信號輸入時將電平變換為0,並提供一定的直流增益。運放需要正負供電電壓。原理圖如圖4所示。

圖4:帶AGC輸出的改進型調幅檢波器。
AGC和音頻的仿真輸出如圖5所示。音頻和AGC線都是以中心線為直流基準。檢波器的輸入是5V信號時,AGC輸出約-4V。

圖5:音頻和AGC信號。
特別推薦
- 噪聲中提取真值!瑞盟科技推出MSA2240電流檢測芯片賦能多元高端測量場景
- 10MHz高頻運行!氮矽科技發布集成驅動GaN芯片,助力電源能效再攀新高
- 失真度僅0.002%!力芯微推出超低內阻、超低失真4PST模擬開關
- 一“芯”雙電!聖邦微電子發布雙輸出電源芯片,簡化AFE與音頻設計
- 一機適配萬端:金升陽推出1200W可編程電源,賦能高端裝備製造
技術文章更多>>
- 貿澤EIT係列新一期,探索AI如何重塑日常科技與用戶體驗
- 算力爆發遇上電源革新,大聯大世平集團攜手晶豐明源線上研討會解鎖應用落地
- 創新不止,創芯不已:第六屆ICDIA創芯展8月南京盛大啟幕!
- AI時代,為什麼存儲基礎設施的可靠性決定數據中心的經濟效益
- 矽典微ONELAB開發係列:為毫米波算法開發者打造的全棧工具鏈
技術白皮書下載更多>>
- 車規與基於V2X的車輛協同主動避撞技術展望
- 數字隔離助力新能源汽車安全隔離的新挑戰
- 汽車模塊拋負載的解決方案
- 車用連接器的安全創新應用
- Melexis Actuators Business Unit
- Position / Current Sensors - Triaxis Hall
熱門搜索
Future
GFIVE
GPS
GPU
Harting
HDMI
HDMI連接器
HD監控
HID燈
I/O處理器
IC
IC插座
IDT
IGBT
in-cell
Intersil
IP監控
iWatt
Keithley
Kemet
Knowles
Lattice
LCD
LCD模組
LCR測試儀
lc振蕩器
Lecroy
LED
LED保護元件
LED背光





