重磅推薦:黑白循跡小車的電路設計
發布時間:2015-01-10 責任編輯:echolady
【導讀】按(an)照(zhao)規(gui)定(ding)黑(hei)色(se)路(lu)線(xian)走(zou)的(de)普(pu)通(tong)循(xun)跡(ji)小(xiao)車(che)已(yi)經(jing)並(bing)不(bu)稀(xi)奇(qi),本(ben)文(wen)要(yao)介(jie)紹(shao)的(de)是(shi)一(yi)種(zhong)新(xin)奇(qi)的(de)黑(hei)白(bai)循(xun)跡(ji)小(xiao)車(che)的(de)電(dian)路(lu)設(she)計(ji)。其(qi)原(yuan)理(li)就(jiu)是(shi)發(fa)射(she)端(duan)發(fa)送(song)的(de)光(guang)如(ru)果(guo)遇(yu)到(dao)了(le)白(bai)色(se)的(de)地(di)區(qu),會(hui)把(ba)光(guang)反(fan)射(she)回(hui)來(lai),被(bei)接(jie)收(shou)端(duan)接(jie)受(shou),如(ru)果(guo)遇(yu)到(dao)黑(hei)色(se)則(ze)被(bei)吸(xi)收(shou)了(le)。下(xia)麵(mian)請(qing)看(kan)詳(xiang)細(xi)電(dian)路(lu)設(she)計(ji)。
大da部bu分fen光guang就jiu不bu會hui反fan射she回hui來lai,接jie收shou端duan接jie受shou到dao的de光guang較jiao少shao,在zai通tong過guo比bi較jiao器qi所suo以yi輸shu出chu的de電dian平ping不bu一yi樣yang,被bei單dan片pian機ji識shi別bie的de電dian平ping不bu一yi樣yang。從cong來lai後hou期qi靠kao程cheng序xu改gai變bian點dian擊ji讓rang車che一yi直zhi沿yan著zhe黑hei線xian走zou。這zhe大da概gai就jiu是shi循xun跡ji的de大da致zhi過guo程cheng。算suan法fa裏li麵mian有you需xu要yao處chu理li誤wu判pan斷duan,比bi如ru剛gang好hao遇yu到dao黑hei白bai交jiao界jie的de地di方fang,比bi較jiao不bu好hao判pan斷duan。需xu要yao多duo讀du取qu幾ji次ci,從cong而er判pan斷duan更geng具ju體ti的de到dao時shi此ci地di區qu是shi黑hei還hai是shi白bai。另ling外wai區qu域yu分fen很hen多duo歌ge段duan,所suo以yi一yi個ge接jie受shou和he發fa射she的de模mo塊kuai可ke不bu行xing。一yi般ban都dou要yao6個左右。因為如果遇到十字架的地區可能較難判斷一點。需要程序裏麵去改動。
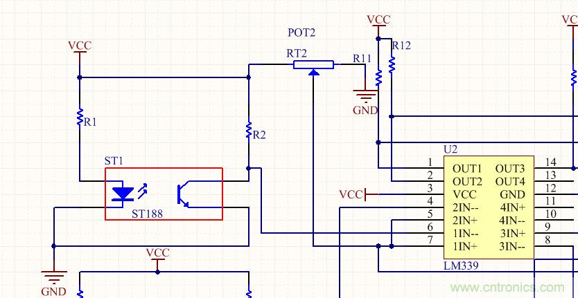
普通的采用ST188 ST186之類的集成了發射和接受的管子就行。內部原理也大概如圖所示。

圖1
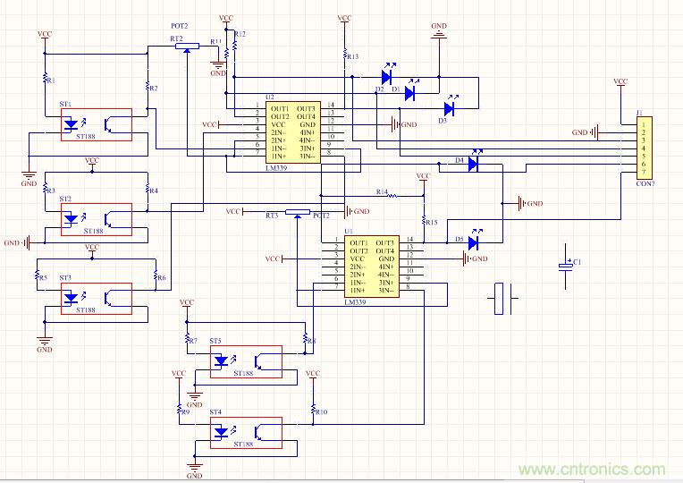
畫的5個接受發射模塊。

圖2
特別推薦
- 噪聲中提取真值!瑞盟科技推出MSA2240電流檢測芯片賦能多元高端測量場景
- 10MHz高頻運行!氮矽科技發布集成驅動GaN芯片,助力電源能效再攀新高
- 失真度僅0.002%!力芯微推出超低內阻、超低失真4PST模擬開關
- 一“芯”雙電!聖邦微電子發布雙輸出電源芯片,簡化AFE與音頻設計
- 一機適配萬端:金升陽推出1200W可編程電源,賦能高端裝備製造
技術文章更多>>
- 邊緣AI的發展為更智能、更可持續的技術鋪平道路
- 每台智能體PC,都是AI時代的新入口
- IAR作為Qt Group獨立BU攜兩項重磅汽車電子應用開發方案首秀北京車展
- 構建具有網絡彈性的嵌入式係統:來自行業領袖的洞見
- 數字化的線性穩壓器
技術白皮書下載更多>>
- 車規與基於V2X的車輛協同主動避撞技術展望
- 數字隔離助力新能源汽車安全隔離的新挑戰
- 汽車模塊拋負載的解決方案
- 車用連接器的安全創新應用
- Melexis Actuators Business Unit
- Position / Current Sensors - Triaxis Hall
熱門搜索
SATA連接器
SD連接器
SII
SIM卡連接器
SMT設備
SMU
SOC
SPANSION
SRAM
SSD
ST
ST-ERICSSON
Sunlord
SynQor
s端子線
Taiyo Yuden
TDK-EPC
TD-SCDMA功放
TD-SCDMA基帶
TE
Tektronix
Thunderbolt
TI
TOREX
TTI
TVS
UPS電源
USB3.0
USB 3.0主控芯片
USB傳輸速度



