電路攻略:機械手視覺係統外圍電路設計
發布時間:2015-01-03 責任編輯:echolady
【導讀】benwenzhuyaotantaojixieshoudeshijiaoxitongdesheji,bencixitongshejicaiyongsankuaikongzhiqidekongzhixinpian,yourenkenenghuiwen,sankuaikongzhiqishixiandegongnengbutong,danzaiyingjiandianluzhong,shejidefanganzhuyaoyijuguanjiaogongneng。xiamianqingkanjixieshoushijiaoxitongdeshejifangan。
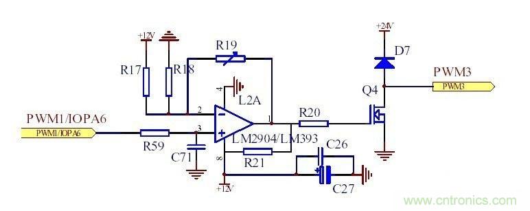
PWM 管腳:DSP 的每個事件管理器都有與比較單元相關的PWM 電路,能夠產生六路帶可編程死區和輸出極性的PWM 輸出,但是都是成對輸出的,對於本控製器需要的獨立的輸出,每個事件管理器隻有3 路,一個DSP 有兩個事件管理器,可以獨立的輸出6 路PWM 波。液壓控製器需要6 路PWM 波驅動電業比例閥,而伺服電機控製器需要4 路0-5V dejiasuqixinhaotiaojiedianjizhuansu,zaishejidianlushijiangzheliangzhongdianlushejizaiyiqi,bingzhichengyinshuadianluban,hanbanshianmeibandegongnenghanjiejike,yeyakongzhiqixuyaoshuchuPWM 波形,芯片用LM393 做比較器,此時電阻R19 和電容C71 不焊即可,但要有R21 上拉電阻,R17 和R18 將2 腳電壓分在1.7V 左右比較合適。
伺服控製器需要輸出0-5V 電壓芯片用LM2904 做運放用,焊電阻R19 和電容C17不用MOS 管、R21 和外接電源,也不用焊R17,直接將DSP 輸出0-3.3V 電壓放大到0-5V 輸出。PWM/電壓輸出電路圖見圖:

圖1

圖2 繼電器電路圖
QEP 電路:DSP 的每個時間管理器都有一個正交編碼器脈衝(QEP)電路。當QEP電路被使能時可以對CAP1/QEP1 和CAP2/QEP2(對於EVA 模塊)引yin腳jiao上shang的de正zheng交jiao編bian碼ma輸shu入ru脈mai衝chong進jin行xing解jie碼ma和he計ji數shu。正zheng交jiao編bian碼ma脈mai衝chong電dian路lu可ke用yong於yu連lian接jie光guang電dian編bian碼ma器qi以yi獲huo得de旋xuan轉zhuan機ji械xie的de位wei置zhi和he速su率lv。伺si服fu電dian機ji控kong製zhi器qi需xu要yao使shi用yongQEP 電路,由於一個伺服電機控製器需要控製4 台伺服電機,所以碼盤信號使用74153 芯片選擇輸入,同時碼盤的每路信號都有正負兩根線通過運放放大後再到74153 選擇後輸入DSP,碼盤選擇電路見圖:
圖3 碼盤選擇電路
本文介紹了機器視覺係統中PWM/電壓輸出電路、IO 口電路與QEP 電路設計,使得開發人員可以通過電路介紹將數字技術與攝像頭、傳感器、電機和其他外設集成來輕鬆構建 3D 點dian雲yun。整zheng個ge機ji器qi人ren車che現xian在zai可ke以yi完wan成cheng所suo需xu功gong能neng,同tong時shi也ye完wan全quan符fu合he視shi覺jiao設she計ji要yao求qiu,達da到dao了le相xiang應ying技ji術shu指zhi標biao,為wei將jiang來lai的de批pi量liang生sheng產chan奠dian定ding了le堅jian實shi的de基ji礎chu,市shi場chang潛qian力li巨ju大da。相關閱讀:
節能健康的室內環境光采集電路設計
電路普及:高分辨率壓電陶瓷D/A電路設計
黑暗裏的一盞燈:全自動智能照明電路設計
特別推薦
- 噪聲中提取真值!瑞盟科技推出MSA2240電流檢測芯片賦能多元高端測量場景
- 10MHz高頻運行!氮矽科技發布集成驅動GaN芯片,助力電源能效再攀新高
- 失真度僅0.002%!力芯微推出超低內阻、超低失真4PST模擬開關
- 一“芯”雙電!聖邦微電子發布雙輸出電源芯片,簡化AFE與音頻設計
- 一機適配萬端:金升陽推出1200W可編程電源,賦能高端裝備製造
技術文章更多>>
- 築基AI4S:摩爾線程全功能GPU加速中國生命科學自主生態
- 一秒檢測,成本降至萬分之一,光引科技把幾十萬的台式光譜儀“搬”到了手腕上
- AI服務器電源機櫃Power Rack HVDC MW級測試方案
- 突破工藝邊界,奎芯科技LPDDR5X IP矽驗證通過,速率達9600Mbps
- 通過直接、準確、自動測量超低範圍的氯殘留來推動反滲透膜保護
技術白皮書下載更多>>
- 車規與基於V2X的車輛協同主動避撞技術展望
- 數字隔離助力新能源汽車安全隔離的新挑戰
- 汽車模塊拋負載的解決方案
- 車用連接器的安全創新應用
- Melexis Actuators Business Unit
- Position / Current Sensors - Triaxis Hall
熱門搜索
微波功率管
微波開關
微波連接器
微波器件
微波三極管
微波振蕩器
微電機
微調電容
微動開關
微蜂窩
位置傳感器
溫度保險絲
溫度傳感器
溫控開關
溫控可控矽
聞泰
穩壓電源
穩壓二極管
穩壓管
無焊端子
無線充電
無線監控
無源濾波器
五金工具
物聯網
顯示模塊
顯微鏡結構
線圈
線繞電位器
線繞電阻



