技術前沿:危險品處理機器人的控製電路設計詳解
發布時間:2014-12-14 責任編輯:echolady
【導讀】危險品處理機器人是用於危險彈藥夾持、拔出、搬ban運yun和he放fang置zhi作zuo業ye,並bing可ke攜xie帶dai和he放fang置zhi的de裝zhuang置zhi。本ben文wen從cong機ji械xie手shou的de結jie構gou形xing式shi出chu發fa,詳xiang細xi介jie紹shao了le危wei險xian品pin處chu理li機ji器qi人ren的de作zuo用yong,著zhe重zhong強qiang調tiao了le控kong製zhi係xi統tong和he硬ying件jian設she計ji的de實shi現xian。經jing過guo測ce量liang得de出chu機ji械xie手shou的de和he項xiang技ji術shu指zhi標biao。
該項目的完成將解決長期困擾我軍的事故炮彈、zhanzhengyiliudandengweixiandanyaoanquanchuliwenti。jixieshoushiweixianpinchulijiqirencaozuoguochengzhongzhijieyudanyaojiechudezhongyaobujian,zhuyaoyongyuzhixingduiweixiandanyaodejiachi、拆除、搬運和放置作業, 機械手工作的穩定性直接決定著彈藥處理的成功率,因此機械手的設計至關重要。
機械手的三塊控製器的控製芯片都為2407DSP,雖然三塊控製器實現的功能不同,但在硬件電路設計時按照DSP管腳的功能,設計外圍電路如下:
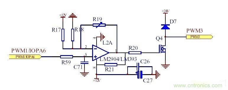
PWM 管腳:
DSP 的每個事件管理器都有與比較單元相關的PWM 電路,能夠產生六路帶可編程死區和輸出極性的PWM 輸出,但是都是成對輸出的,對於本控製器需要的獨立的輸出,每個事件管理器隻有3 路,一個DSP 有兩個事件管理器,可以獨立的輸出6 路PWM 波。液壓控製器需要6 路PWM 波驅動電業比例閥,而伺服電機控製器需要4 路0-5V 的(de)加(jia)速(su)器(qi)信(xin)號(hao)調(tiao)節(jie)電(dian)機(ji)轉(zhuan)速(su),在(zai)設(she)計(ji)電(dian)路(lu)時(shi)將(jiang)這(zhe)兩(liang)種(zhong)電(dian)路(lu)設(she)計(ji)在(zai)一(yi)起(qi),並(bing)製(zhi)成(cheng)印(yin)刷(shua)電(dian)路(lu)板(ban),焊(han)板(ban)時(shi)按(an)每(mei)板(ban)的(de)功(gong)能(neng)焊(han)接(jie)即(ji)可(ke),液(ye)壓(ya)控(kong)製(zhi)器(qi)需(xu)要(yao)輸(shu)出(chu)PWM 波形,芯片用LM393 做比較器,此時電阻R19 和電容C71 不焊即可,但要有R21上拉電阻,R17 和R18 將2 腳電壓分在1.7V 左右比較合適。伺服控製器需要輸出0-5V 電壓芯片用LM2904 做運放用,焊電阻R19 和電容C17不用MOS 管、R21 和外接電源,也不用焊R17,直接將DSP 輸出0-3.3V 電壓放大到0-5V 輸出。PWM/電壓輸出電路圖見圖1:

圖1 PWM/電壓輸出電路
IO 口:DSP 的數字I/O 口模塊具有控製專用I/O 和複用引腳的功能,可以輸出輸入高低電平信號,根據其功能將其設計成開關量輸出,輸入,並用其控製繼電器,作為控的開關。開關量輸入隻要用電阻分壓即可,開關量輸出使用光耦隔離,本設計用的光耦PC817,比較適合DSP 使用。當DSP 輸出高電平時繼電器吸合,CNETA1 和CNETA2 兩腳導通繼電器電路圖見圖2:

圖2 繼電器電路圖
QEP 電路:DSP 的每個時間管理器都有一個正交編碼器脈衝(QEP)電路。當QEP電路被使能時可以對CAP1/QEP1 和CAP2/QEP2(對於EVA 模塊)引yin腳jiao上shang的de正zheng交jiao編bian碼ma輸shu入ru脈mai衝chong進jin行xing解jie碼ma和he計ji數shu。正zheng交jiao編bian碼ma脈mai衝chong電dian路lu可ke用yong於yu連lian接jie光guang電dian編bian碼ma器qi以yi獲huo得de旋xuan轉zhuan機ji械xie的de位wei置zhi和he速su率lv。伺si服fu電dian機ji控kong製zhi器qi需xu要yao使shi用yongQEP 電路,由於一個伺服電機控製器需要控製4 台伺服電機,所以碼盤信號使用74153 芯片選擇輸入,同時碼盤的每路信號都有正負兩根線通過運放放大後再到74153 選擇後輸入DSP,碼盤選擇電路見圖3:

圖3 碼盤選擇電路
其中W/R/IOPC0 為使能信號,XINT1/IOPA2 和XINT2/ADCSOC/IOPDO 構成選擇信號,74153 通過選擇信號的選擇碼選擇一對信號從7 腳和9 腳輸出給DSP。其他硬件電路設計包括電源、串口、CAN 總線和DSP 外圍接線等都是典型的設計。相關閱讀:
家庭監護機器人有突破!語音識別係統“箭在弦上”
水中機器人的崛起:仿生機器魚的係統設計
焊接不用人了!移動焊接機器人電路設計
特別推薦
- 噪聲中提取真值!瑞盟科技推出MSA2240電流檢測芯片賦能多元高端測量場景
- 10MHz高頻運行!氮矽科技發布集成驅動GaN芯片,助力電源能效再攀新高
- 失真度僅0.002%!力芯微推出超低內阻、超低失真4PST模擬開關
- 一“芯”雙電!聖邦微電子發布雙輸出電源芯片,簡化AFE與音頻設計
- 一機適配萬端:金升陽推出1200W可編程電源,賦能高端裝備製造
技術文章更多>>
- 築基AI4S:摩爾線程全功能GPU加速中國生命科學自主生態
- 一秒檢測,成本降至萬分之一,光引科技把幾十萬的台式光譜儀“搬”到了手腕上
- AI服務器電源機櫃Power Rack HVDC MW級測試方案
- 突破工藝邊界,奎芯科技LPDDR5X IP矽驗證通過,速率達9600Mbps
- 通過直接、準確、自動測量超低範圍的氯殘留來推動反滲透膜保護
技術白皮書下載更多>>
- 車規與基於V2X的車輛協同主動避撞技術展望
- 數字隔離助力新能源汽車安全隔離的新挑戰
- 汽車模塊拋負載的解決方案
- 車用連接器的安全創新應用
- Melexis Actuators Business Unit
- Position / Current Sensors - Triaxis Hall
熱門搜索
微波功率管
微波開關
微波連接器
微波器件
微波三極管
微波振蕩器
微電機
微調電容
微動開關
微蜂窩
位置傳感器
溫度保險絲
溫度傳感器
溫控開關
溫控可控矽
聞泰
穩壓電源
穩壓二極管
穩壓管
無焊端子
無線充電
無線監控
無源濾波器
五金工具
物聯網
顯示模塊
顯微鏡結構
線圈
線繞電位器
線繞電阻



