超級電容:大電容充電技術解決方案
發布時間:2014-09-24 責任編輯:stone
【導讀】超(chao)級(ji)電(dian)容(rong)的(de)優(you)勢(shi)在(zai)於(yu)其(qi)充(chong)放(fang)電(dian)次(ci)數(shu)顯(xian)著(zhu)多(duo)於(yu)傳(chuan)統(tong)鉛(qian)酸(suan)電(dian)池(chi),同(tong)時(shi)能(neng)夠(gou)更(geng)迅(xun)速(su)地(di)吸(xi)收(shou)能(neng)量(liang)而(er)不(bu)減(jian)少(shao)其(qi)預(yu)期(qi)壽(shou)命(ming)。這(zhe)些(xie)特(te)點(dian)還(hai)使(shi)超(chao)級(ji)電(dian)容(rong)對(dui)工(gong)業(ye)後(hou)備(bei)電(dian)源(yuan)係(xi)統(tong)、快速充電無繩電動工具和遠程傳感器具有吸引力,因為對這些應用來說,頻繁更換電池是不切實際的。
超級電容(Supercapacitor [SC] 或ultracapacitor)亦稱雙電層電容(electric double-layer capacitor),目前越來越廣泛地用於各種電源管理係統。在汽車應用(如具有再生製動功能的起停係統)中,超級電容能夠提供使起動器齧合所需的能量,以重啟燃燒發動機,並接收在製動期間回收的動能。
超(chao)級(ji)電(dian)容(rong)的(de)優(you)勢(shi)在(zai)於(yu)其(qi)充(chong)放(fang)電(dian)次(ci)數(shu)顯(xian)著(zhu)多(duo)於(yu)傳(chuan)統(tong)鉛(qian)酸(suan)電(dian)池(chi),同(tong)時(shi)能(neng)夠(gou)更(geng)迅(xun)速(su)地(di)吸(xi)收(shou)能(neng)量(liang)而(er)不(bu)減(jian)少(shao)其(qi)預(yu)期(qi)壽(shou)命(ming)。這(zhe)些(xie)特(te)點(dian)還(hai)使(shi)超(chao)級(ji)電(dian)容(rong)對(dui)工(gong)業(ye)後(hou)備(bei)電(dian)源(yuan)係(xi)統(tong)、快速充電無繩電動工具和遠程傳感器具有吸引力,因為對這些應用來說,頻繁更換電池是不切實際的。
benwentaolunleyouguanweizhexiedadianrongchongdiandetiaozhan,bingxiangdianyuanxitongshejigongchengshijieshaoleruhepingguhexuanzeshihehoubeinengliangcunchuyingyongdezuijiaxitongpeizhi。wenzhongjieshaoleyizhongchaojidianrongchongdianqijiejuefanganfanli,bingtigongleboxinghexiangxijieshi。
係統詳述
許xu多duo係xi統tong配pei置zhi都dou使shi用yong超chao級ji電dian容rong組zu作zuo為wei後hou備bei能neng量liang存cun儲chu組zu件jian。一yi開kai始shi,設she計ji工gong程cheng師shi需xu要yao確que定ding其qi能neng量liang存cun儲chu配pei置zhi目mu標biao,然ran後hou決jue定ding可ke用yong多duo大da電dian壓ya來lai存cun儲chu能neng量liang。解jie決jue方fang案an選xuan擇ze取qu決jue於yu負fu載zai的de功gong率lv和he電dian壓ya要yao求qiu,以yi及ji超chao級ji電dian容rong的de能neng量liang和he電dian壓ya能neng力li。在zai確que定ding了le最zui佳jia解jie決jue方fang案an後hou,還hai必bi須xu對dui整zheng體ti性xing能neng與yu成cheng本ben進jin行xing平ping衡heng。
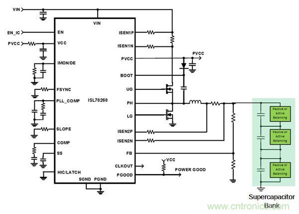
圖1顯示了一種高效率解決方案的框圖,其中的負載是需要穩定輸入電壓(3.3V、5V、12V等)的器件。48V主電源為正常工作的開關穩壓器2(SW2)供電,同時通過開關穩壓器1(SW1)為超級電容組充電,使其電壓達到25V。當主電源斷開時,超級電容組向SW2供電,以維持負載的連續運行。

圖1.一種使用超級電容組的電池後備係統的框圖
係統設計和挑戰選(xuan)定(ding)超(chao)級(ji)電(dian)容(rong)後(hou),係(xi)統(tong)工(gong)程(cheng)師(shi)還(hai)必(bi)須(xu)選(xuan)擇(ze)為(wei)超(chao)級(ji)電(dian)容(rong)充(chong)電(dian)的(de)目(mu)標(biao)電(dian)壓(ya),其(qi)根(gen)據(ju)是(shi)超(chao)級(ji)電(dian)容(rong)的(de)定(ding)額(e)曲(qu)線(xian)。大(da)多(duo)數(shu)超(chao)級(ji)電(dian)容(rong)單(dan)元(yuan)的(de)額(e)定(ding)電(dian)壓(ya)範(fan)圍(wei)為(wei)室(shi)溫(wen)下(xia)2.5V-3.3V,ciedingzhizaigenggaowendushixiajiang,suizhidailaigengchangdeyuqishouming。tongchang,chongdianmubiaodianyashezhizhiyingdiyuzuidaedingdianya,yiyanchangchaojidianrongdegongzuoshouming。
接下來需要選擇超級電容組的預期電壓和SW2拓撲。超級電容組配置可為並聯、串聯或者並聯的串聯電容串組合。因為單元電容電壓額定值通常低於3.3V,且負載常常需要相等或更高的供電電壓,所以針對電容單元配置和SW2的選項是,使用一個電容單元與一個升壓轉換器,或串聯的多個電容單元與一個降壓或降壓-升壓穩壓器。若使用升壓配置,我們必須確保在超級電容放電時,電壓不會下降至低於SW2dezuixiaogongzuoshurudianya。gaidianyaxiajiangkenengduodachaojidianrongchongdiandianyadeyibanzhiduo,weici,womenjuyigeyouchuanlianchaojidianrongzuheheyigejiandanjiangyawenyaqi(SW1)組成的超級電容組的例子。然後,如果能量要求需要的話,將並聯多個串聯電容串。
如(ru)果(guo)選(xuan)擇(ze)超(chao)級(ji)電(dian)容(rong)的(de)串(chuan)聯(lian)組(zu)合(he),則(ze)必(bi)須(xu)根(gen)據(ju)電(dian)容(rong)串(chuan)頂(ding)端(duan)的(de)最(zui)大(da)預(yu)期(qi)電(dian)壓(ya)來(lai)選(xuan)擇(ze)所(suo)用(yong)電(dian)容(rong)單(dan)元(yuan)的(de)數(shu)目(mu)。更(geng)多(duo)的(de)串(chuan)聯(lian)電(dian)容(rong)意(yi)味(wei)著(zhe)超(chao)級(ji)電(dian)容(rong)串(chuan)的(de)電(dian)容(rong)值(zhi)更(geng)小(xiao)而(er)電(dian)壓(ya)更(geng)高(gao)。例(li)如(ru),假(jia)設(she)選(xuan)擇(ze)使(shi)用(yong)兩(liang)串(chuan)由(you)四(si)個(ge)2.7V 10F電容組成的電容串和由八個相同電容(串聯)組zu成cheng的de一yi個ge電dian容rong串chuan。雖sui然ran兩liang種zhong配pei置zhi可ke存cun儲chu總zong電dian荷he和he能neng量liang是shi相xiang同tong的de,但dan電dian容rong串chuan的de可ke用yong電dian壓ya範fan圍wei使shi單dan個ge串chuan聯lian串chuan具ju有you優you勢shi。例li如ru,如ru果guo有you一yi個ge需xu要yao5V偏壓的負載,則SW2需要的電壓為6V左右(考慮到其最大占空比和其他壓差因素)。
●電容中的能量W=CV2/2,可用能量W= C/2(Vcharge2 - Vdicharge2)
●對於每串4個電容的兩個電容串,可用能量W = 2*[(10F/4)/2*((2.7V*4)2-6V2)] = 201.6J
●對於包含8個電容(串聯)的單個電容串,可用能量W = 1*[(10F/8)/2*((2.7V*8)2-6V2)] = 269.1J
因為兩個電容組可存儲相同的總能量,所以電壓較低的電容串的充電浪費/不可用百分比更大。在本例中,優先選擇更高的電容串電壓,以充分利用超級電容。
第三個係統挑戰來自如何為超級電容組充電。一開始,當超級電容電壓為0時,由於高電容值,SW1 需要在類似輸出短路的條件下工作相當長時間。常規 SW1 可能陷於打嗝模式而無法為超級電容充電。為了保護超級電容和 SW1,在充電階段開始時需要附加的電流限製功能。一種令人滿意的解決方案是讓 SW1 在幾乎無輸出電壓的條件下提供加長時間的連續充電電流。
為超級電容充電有許多方法。恒定電流/恒定電壓(CICV)是常用的首選方法,如圖2(CIVE曲線)所示。在充電周期開始時,充電器件(SW1)在(zai)恒(heng)定(ding)電(dian)流(liu)模(mo)式(shi)下(xia)工(gong)作(zuo),向(xiang)超(chao)級(ji)電(dian)容(rong)提(ti)供(gong)恒(heng)定(ding)電(dian)流(liu),使(shi)得(de)其(qi)電(dian)壓(ya)呈(cheng)線(xian)性(xing)增(zeng)加(jia)。在(zai)超(chao)級(ji)電(dian)容(rong)充(chong)電(dian)至(zhi)目(mu)標(biao)電(dian)壓(ya)時(shi),恒(heng)定(ding)電(dian)壓(ya)回(hui)路(lu)激(ji)活(huo)並(bing)準(zhun)確(que)地(di)控(kong)製(zhi)超(chao)級(ji)電(dian)容(rong)充(chong)電(dian)電(dian)平(ping),使(shi)之(zhi)保(bao)持(chi)恒(heng)定(ding),以(yi)避(bi)免(mian)過(guo)度(du)充(chong)電(dian)。同(tong)樣(yang),該(gai)優(you)先(xian)解(jie)決(jue)方(fang)案(an)也(ye)提(ti)出(chu)了(le)對(dui)電(dian)源(yuan)管(guan)理(li)功(gong)能(neng)的(de)要(yao)求(qiu),需(xu)要(yao)在(zai)設(she)計(ji)中(zhong)加(jia)以(yi)考(kao)慮(lv)。

圖2.CICV超級電容充電控製
再以圖1為例,在48V主電源、25V超級電容組電壓以及3.3V、5V、12V等負載電壓的情況下,為SW1和SW2選擇同步降壓功能是合適的。由於主要挑戰與超級電容充電有關,所以針對SW1的選擇非常重要。針對SW1的理想解決方案對電源管理功能的要求是能夠在高輸入(48V)和輸出(25V)電壓下工作,同時提供CICV調製功能。
[page]
超級電容充電器解決方案範例
為說明超級電容充電行為,我們以同步降壓穩壓器為例。說明其關鍵問題和解決技術,並使用實驗波形來幫助理解。

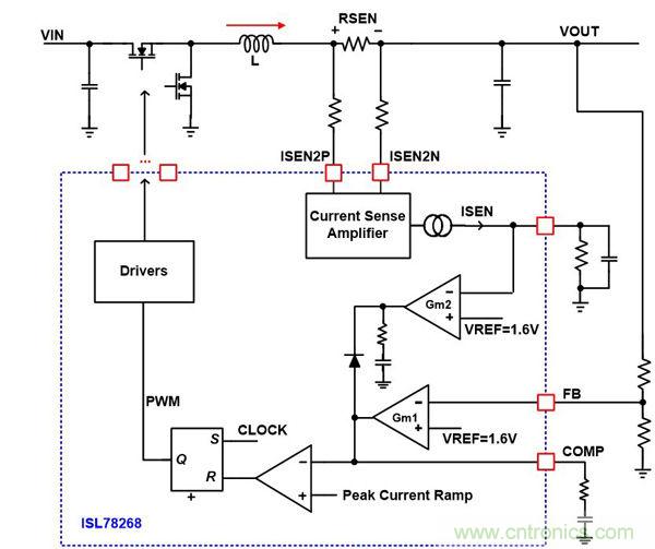
圖3.實現CICV超級電容充電控製的同步降壓穩壓器簡化原理圖
圖3顯示了用Intersil的ISL78268控製的實現CICV模式的同步降壓穩壓器的簡化原理圖。為了在CICV控製下將超級電容組充電到25V,在選擇控製器時考慮了以下功能:1. 能在VIN>= 48V和VOUT>= 25V條件下工作的同步降壓控製器。
2. 恒定電流和恒定電壓調節能力,可自動切換調節模式。
3. 在係統供電電壓範圍實現準確的電流感測輸入以實現CI模式。參考圖3,控製器可感測電感器的連續電流,即充電電流。控製器的電流感測放大器必須能夠承受共模電壓,在本例中為25V。
圖4顯示了ISL78268同步降壓控製器的一小部分功能框圖。如圖所示,有兩個獨立的誤差放大器,分別標記為Gm1和Gm2,用於實現恒定電壓(Gm1)和恒定電流(Gm2)。
誤差放大器Gm1用於CV閉環控製。它比較FB的反饋電壓與內部1.6V參考電壓,並在COMP引腳產生誤差電壓。FB引腳從輸出電壓連接至一個電阻分壓器,並設置為當輸出電壓為預期電壓水平時FB電壓為1.6V。於是COMP電壓即代表預期輸出電壓與實際輸出電壓之差。然後比較COMP與電感電流相比較,以生成PWM信號,來控製輸出電壓,使之保持恒定。
誤差放大器Gm2用於CI閉環控製。它比較IMON/DE引腳電壓與內部1.6V參考電壓,並在COMP引腳產生誤差電壓。IMON/DE引腳電壓是內部產生的,代表平均輸出電感電流負載值。因此,COMP電壓在Gm2回路激活時(Gm1和Gm2的輸出之間的二極管有效地選擇哪個回路是激活的)代表預期輸出電流與實際輸出電流之差。然後COMP與電感電流相比較,以生成PWM信號,來控製輸出電壓,使之保持恒定。
在超級電容電壓達到目標電壓之前的充電階段,由Gm2的輸出來驅動COMP引腳,產生PWM輸出,以實現CI控製。當超級電容電壓達到目標值時,充電電流減小,引起IMON/DE引腳電壓降低和CI回路斷開(當IMON/DE<1.6V時),於是CV回路自然地接管對COMP的控製,從而保持輸出電壓恒定。
ISL78268降壓控製器既有峰值電流模式的PWM控製器(可靠的逐周期峰值電流調製器),也有非常適用於超級電容充電的外部恒定平均電流回路。

圖4.ISL78268 CICV回路簡化框圖
[page]現在,我們可以重點介紹已實現的超級電容充電實現方案。圖5、6和7顯示了由ISL78268控製,來為超級電容組(12節50F/2.7V串聯電容)充電的同步降壓控製器的實驗波形。超級電容將通過主電源充電至25V。

圖5.超級電容充電的實驗波形
圖5顯示超級電容充電有多個階段。開始時,在第1階段,Vo幾乎為0。ISL78268的IMON/DE引腳上的平均電流信號還未達到1.6V(期望充電電流的參考值),所以CI回路還未接通(engage)。在此階段,電感器的峰值電流被逐周期限製於固定的OC閾值。在VOUT處於低水平(FB<0.4V)的充電階段開始時,開關頻率最大值被限製在50kHz,以預防所提到的因為低VOUT時的峰值電流限製而引起的電感器失控問題。
圖6顯示了第1階段的波形的放大圖。第2階段從IMON/DE引腳電壓(黃色跡線)達到1.6V時開始。在此階段,CI回路接通並拉低COMP信號(青色跡線),從而開始穩定輸出電流並使IMON/DE引腳電壓保持恒定。IMON/DE引腳電壓代表所感測的平均輸出電流信號。IL波形(綠色跡線)顯示平均電流在第2階段被控製為恒定水平。輸出電壓波形(粉色跡線)顯示超級電容被恒定充電電流以線性方式充電。

圖6.超級電容充電第1階段的實驗波形放大
第3階段從FB引腳檢測到0.4V電壓開始(圖7)。該觸發之後恒定電流穩定回路將完全接通,所以開關頻率可自動調節至預編程的300kHz。在更高的開關頻率下,電感電流紋波(綠色跡線)顯著減小。輸出電壓(粉色跡線)繼續呈線性增加,表示超級電容被線性充電。

圖7.超級電容充電的實驗波形
回到圖5,第3階段一直到Vo達到25V的目標電壓時結束。此時,CV回路接通並穩定輸出電壓。平均電流回路斷開。圖5顯示輸出電壓(粉色跡線)趨平且電感電流降低。代表平均充電電流的IMON/DE引腳電流也下降,表示恒定電流穩定過程結束。
結束語
超級電容由於其固有物理特征對比傳統電池具有的優勢在汽車、工(gong)業(ye)和(he)消(xiao)費(fei)產(chan)品(pin)中(zhong)被(bei)用(yong)作(zuo)能(neng)量(liang)存(cun)儲(chu)解(jie)決(jue)方(fang)案(an)。為(wei)使(shi)超(chao)級(ji)電(dian)容(rong)組(zu)的(de)可(ke)存(cun)儲(chu)能(neng)量(liang)最(zui)大(da)化(hua),最(zui)佳(jia)方(fang)案(an)常(chang)常(chang)是(shi)串(chuan)聯(lian)多(duo)個(ge)超(chao)級(ji)電(dian)容(rong)單(dan)元(yuan)來(lai)實(shi)現(xian)高(gao)電(dian)容(rong)組(zu)電(dian)壓(ya)。充(chong)電(dian)時(shi),最(zui)好(hao)使(shi)用(yong)CICV方法來限製由於超級電容充電到恒定電壓期間的低ESRerchanshengdegaodianliu。hengdingdianliuhaikeyishichongdiansunhaokekongzhi,zhekeyijianshaosuoshengchengdereliangbingyanchangchaojidianrongdeshouming。yinci,rangchongdiandianlurongrengaodianyabingtigongCICV控製功能是有益的。
相關閱讀:
高性能石墨烯微型超級電容器麵世
選型必讀:透徹理解超級電容的11個參數
新型小型超級電容器誕生,更小手機將有望
特別推薦
- 噪聲中提取真值!瑞盟科技推出MSA2240電流檢測芯片賦能多元高端測量場景
- 10MHz高頻運行!氮矽科技發布集成驅動GaN芯片,助力電源能效再攀新高
- 失真度僅0.002%!力芯微推出超低內阻、超低失真4PST模擬開關
- 一“芯”雙電!聖邦微電子發布雙輸出電源芯片,簡化AFE與音頻設計
- 一機適配萬端:金升陽推出1200W可編程電源,賦能高端裝備製造
技術文章更多>>
- 貿澤EIT係列新一期,探索AI如何重塑日常科技與用戶體驗
- 算力爆發遇上電源革新,大聯大世平集團攜手晶豐明源線上研討會解鎖應用落地
- 創新不止,創芯不已:第六屆ICDIA創芯展8月南京盛大啟幕!
- AI時代,為什麼存儲基礎設施的可靠性決定數據中心的經濟效益
- 矽典微ONELAB開發係列:為毫米波算法開發者打造的全棧工具鏈
技術白皮書下載更多>>
- 車規與基於V2X的車輛協同主動避撞技術展望
- 數字隔離助力新能源汽車安全隔離的新挑戰
- 汽車模塊拋負載的解決方案
- 車用連接器的安全創新應用
- Melexis Actuators Business Unit
- Position / Current Sensors - Triaxis Hall
熱門搜索
Future
GFIVE
GPS
GPU
Harting
HDMI
HDMI連接器
HD監控
HID燈
I/O處理器
IC
IC插座
IDT
IGBT
in-cell
Intersil
IP監控
iWatt
Keithley
Kemet
Knowles
Lattice
LCD
LCD模組
LCR測試儀
lc振蕩器
Lecroy
LED
LED保護元件
LED背光




