我們都是節約高手!巧用安森美半導體降低待機能耗方案!
發布時間:2013-12-21 責任編輯:mikeliu
【導讀】womenmeitiandeshenghuodoulibukaidianqi,danshidangwomenbuzenmeyongshiyongtamenquebudebuweitamensuoyongdedianliangmaidandeshihou,nazhongganjiaoyidinghenchouchang。suoyijiangdinenghaocaishiweiyidexuanze,womenmeigerendouyaonulizuoyigejienenggaoshou,buweilangfeimaidan!
但凡使用筆記本,液晶顯示器及打印機等產品的人都知道,這些產品都是用AD-DC電源適配器作為供電源,而當這些適配器長期待機的時候,消耗的電量也是較高,造成巨大浪費。如何成為節約高手,請拭目以待。
高壓固定頻率電流模式反激控製器的特性及應用
安森美半導體針對高壓固定頻率電流模式反激控製器包含NCP1246、NCP1247、NCP1248和NCP1240等器件。NCP1246/7/8均可通過光耦觸發低功耗關閉模式。在正常工作期間,20 kΩ上拉電阻在FB引腳上提供250 μA偏置電流;在關閉模式期間,VFB(reg)為0 V,FB引腳另由小得多的5 μA電流源偏置。這些器件隻需要極小的光耦電流來維持關閉模式。由於光耦的低電流傳輸比(CTR),NCP4353/4使用150 μA電流來確保關閉模式可靠,見圖1。

圖1:通過光耦觸發低功耗關閉模式
NCP1247/48均為低待機功耗高壓啟動定頻控製器,重要應用是筆記本電腦和打印機AC電源適配器,以及DVD、STB的開放式電源。NCP1247基於NCP1246,具有NCP1246的全部特性及更多特性,如延長維持時間(52ms)、更好的X2放電序列;延長連續門極驅動,改善高壓引腳高低壓OCP補償,更適合於同步整流(SR)應用,為PLD測試提供新的輸入欠壓(BO)檢測選擇;還增加了70 Vac。NCP1248基於NCP1247,可提供NCP1247的全部特性及更多特性,消除了輕載期間的固定電流設定點,減小了FB引腳上的跳周期模式閾值。
[page]
NCP1240是一個低待機能耗高壓啟動定頻控製器,即將於2014年第二季度提供樣品,可用於英特爾Haswell CPU電源應用。這器件基於NCP1248,提NCP1248的全部特性及更多特性,如雙OCP、快速OCP定時器,以及2 ms軟OCP定時器。
NCP124x係列是為空載和輕負載條件下最大限度地降低能耗而專門優化的。器件可動態自供電,內置了有源X2電容放電;可以進入省電休眠狀態,提供輸出電壓打嗝模式;在輕負載條件下降低頻率,並采用跳周期模式;省去了放電電阻,從而節省了電力及元件;在空載條件下顯著降低了功耗,保持整個線路/負載範圍內的高效率。
此外,在嚴重故障情況下,NCP124x可閉鎖輸入,允許直接連接NTC;基於定時器的保護可自動恢複或鎖定;具有高壓啟動電路;在整個負載範圍內軟化EMI幹擾的頻率抖動;實現高達30 V的Vcc 操作。
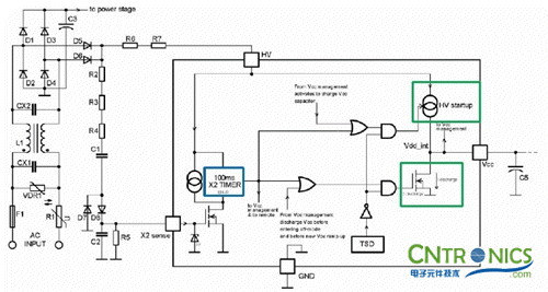
值得一提的是,為了符合安規標準,AC-DC電源必須具備在撥出交流插頭後不到1秒時間內將電磁幹擾(EMI)濾波器X2輸入電容放電的能力。為了符合此要求,常使用與電容並聯的一串高阻抗電阻,但是,電阻型消耗源(drain)消耗約25 mW輸入能耗,當考慮到空載輸入能耗時,此25 mW能耗相對較大。安森美半導體的方案采用有源X2電容放電來檢測斷開交流連接狀況,並通過開關觸發電容放電。NCP124x的HV引腳包含了交流線路撥出檢測器,如果定時器定時到期,輸入即為直流,放電電路被觸發,X2電容放電,見圖2。

圖2:NCP124x交流線路斷開檢測器
次級端控製器的特性及應用
安森美半導體的NCP4353/4是專為與NCP1246配合使用而設計的一款低待機能耗次級端恒流恒壓 (CCCV) 控製器。NCP4354帶有LED驅動器(圖3),而NCP4353不帶LED驅動器。NCP4353/4可檢測空載條件,並使初級端控製器(如NCP1246)進入低能耗關閉模式;在(zai)關(guan)閉(bi)模(mo)式(shi)期(qi)間(jian),初(chu)級(ji)端(duan)控(kong)製(zhi)器(qi)關(guan)閉(bi),由(you)輸(shu)出(chu)電(dian)容(rong)提(ti)供(gong)電(dian)能(neng),因(yin)而(er)省(sheng)去(qu)維(wei)持(chi)穩(wen)壓(ya)所(suo)要(yao)求(qiu)的(de)能(neng)耗(hao)。在(zai)關(guan)閉(bi)模(mo)式(shi)期(qi)間(jian),輸(shu)出(chu)電(dian)壓(ya)減(jian)小(xiao),並(bing)可(ke)減(jian)小(xiao)至(zhi)可(ke)調(tiao)節(jie)電(dian)平(ping)。一(yi)旦(dan)要(yao)求(qiu)更(geng)多(duo)電(dian)能(neng),NCP4353/4就會自動重啟初級端控製器。
NCP4353/4使用“有源關閉”信號來控製初級端控製器,這表示它在關閉模式期間驅動光耦來下拉初級端控製器的FB引腳。
NCP1246/7/8初級端控製器與NCP4353/4次級端控製器結合在一起使用,可提供低於16 mW的空載輸入能耗,在筆記本電腦適配器及其他外部電源適配器等應用。
[page]

圖3:NCP4353/4與NCP1246/7/8一起構成極低待機能耗電源方案
峰值功率擴充電流模式PWM控製器的特性及應用
帶峰值功率擴充的電流模式PWM控製器是安森美半導體新推出的幾款產品,包括NCP1254、NCP1255和NCP1249。NCP1254是無高壓版本,具有頻率抖動、峰值功率擴充、頻率反走、雙OCP、固定故障定時器、內部OPC、通過Vcc或閂鎖引腳提供OVP、雙Vcc 待機期間斷續模式等功能;NCP1255是基於NCP1254的版本,功能包括可調節故障定時器、輸入欠壓(BO)檢測、待機能耗< 30 mW;NCP1249則是NCP1255的高壓版本,功能包括有源X2電容放電、待機能耗< 10 mW。
NCP1254/55/49無需使用大型變壓器即可實現峰值功率能力,改進了輕載能效和保護能力,其峰值功率擴充是這樣實現的:當反饋(FB)電壓大於3.2 V時,開關頻率線性增加;當反饋電壓 FB=4.0 V,開關頻率增加為原來頻率的2倍,峰值電流設定值保持不變,見圖4。這種方式允許不用增大變壓器的規格就能輸出更大的功率。

圖4:峰值功率擴充的實現
這些器件的峰值功率持續時間均由過載定時器決定,峰值功率持續時間可達0.2秒;根據FB電壓,過載定時器有2種工作方式;當檢測到輸出短路時,定時器時間縮小4倍。
以下以NCP1249峰值功率擴充高壓啟動定頻控製器為例,介紹這些器件的一些重要功能。NCP1249是專為需要<10mW空載功耗的應用開發的產品。為了實現輸入欠壓保護功能,IC內部集成的輸入欠壓檢測電路采用高阻值電阻分壓(圖5),可減小功率損耗;對噪聲電壓和PCB的泄漏電流有更高的抗幹擾性。

圖5:IC內部集成了輸入欠壓檢測電路
該器件的X2電容有源放電是通過IC的X2檢測引腳和外置的充放電電路協同檢測交流輸入線掉電,並通過檢測X2定時器關斷模式實現的,可有效降低IC的功率消耗。圖6中藍色部分的為避免AC掉電誤觸發,檢測電路采用的100 ms延時電路;綠色是X2電容由高壓啟動電流源放電的部分。

圖6:X2電容有源放電
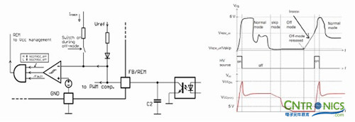
NCP1249 A/B 版本的關斷模式單獨采用一個REM引腳,用戶可以控製REM引腳電壓,當VREM >VREM_off,IC 就進入超低功率消耗的睡眠模式;當VREM < VREM_off時,NCP1249恢複正常工作。推薦次級采用NCP4355來控製初級NCP1249的FB電壓和關閉模式,見圖7。

圖7:NCP1249 A/B 版本的關斷模式
C/D 版本則是REM 引腳與FB 共用一個引腳.。當VFB/REM < 400 mV,激活關閉模式;反饋和關閉模式的控製隻需要1個光耦;在關斷模式下,由於光耦偏置電流的消耗,NCP1249C/D的功率消耗大於NCP1249A/B;推薦次級使用NCP4353/4來控製NCP1249C/D的反饋和關閉模式,見圖8。

圖8:NCP1249 C/D 版本的關斷模式
安森美半導體的演示板能效顯示,NCP1249平均能效大於 90%,峰值功率擴充表現十分令人滿意,在過載區域35 W持續時間為100 ms;短路區域41 W持續時間為<50 ms。
總結
NVP124X及JCP4353/4,前者集成了帶X電容放電和輸出久電壓保護功能的啟動電路,從而帶到頻率抖動,無損過功率補償,輕載時頻率反走、跳周期及休眠等功能。配合NCP4354X,輕鬆滿足了降低能耗的要求。
相關閱讀:
如何通過能量反饋實現電源轉換器的節能
小家電智能化需求助推節能家電發展
微封裝晶體管和二極管:安森美半導體便攜應用產品
特別推薦
- 噪聲中提取真值!瑞盟科技推出MSA2240電流檢測芯片賦能多元高端測量場景
- 10MHz高頻運行!氮矽科技發布集成驅動GaN芯片,助力電源能效再攀新高
- 失真度僅0.002%!力芯微推出超低內阻、超低失真4PST模擬開關
- 一“芯”雙電!聖邦微電子發布雙輸出電源芯片,簡化AFE與音頻設計
- 一機適配萬端:金升陽推出1200W可編程電源,賦能高端裝備製造
技術文章更多>>
- 貿澤EIT係列新一期,探索AI如何重塑日常科技與用戶體驗
- 算力爆發遇上電源革新,大聯大世平集團攜手晶豐明源線上研討會解鎖應用落地
- 創新不止,創芯不已:第六屆ICDIA創芯展8月南京盛大啟幕!
- AI時代,為什麼存儲基礎設施的可靠性決定數據中心的經濟效益
- 矽典微ONELAB開發係列:為毫米波算法開發者打造的全棧工具鏈
技術白皮書下載更多>>
- 車規與基於V2X的車輛協同主動避撞技術展望
- 數字隔離助力新能源汽車安全隔離的新挑戰
- 汽車模塊拋負載的解決方案
- 車用連接器的安全創新應用
- Melexis Actuators Business Unit
- Position / Current Sensors - Triaxis Hall
熱門搜索
Future
GFIVE
GPS
GPU
Harting
HDMI
HDMI連接器
HD監控
HID燈
I/O處理器
IC
IC插座
IDT
IGBT
in-cell
Intersil
IP監控
iWatt
Keithley
Kemet
Knowles
Lattice
LCD
LCD模組
LCR測試儀
lc振蕩器
Lecroy
LED
LED保護元件
LED背光




