上電循環電路的測試
發布時間:2012-10-30 責任編輯:Lynnjiao
【導讀】上(shang)電(dian)循(xun)環(huan)測(ce)試(shi)非(fei)常(chang)重(zhong)要(yao),因(yin)為(wei)它(ta)測(ce)試(shi)的(de)是(shi)用(yong)戶(hu)環(huan)境(jing)。設(she)計(ji)不(bu)良(liang)的(de)係(xi)統(tong)板(ban)或(huo)芯(xin)片(pian)會(hui)造(zao)成(cheng)上(shang)電(dian)循(xun)環(huan)測(ce)試(shi)失(shi)敗(bai)。此(ci)外(wai),對(dui)係(xi)統(tong)板(ban)工(gong)作(zuo)台(tai)測(ce)試(shi)時(shi),上(shang)電(dian)循(xun)環(huan)測(ce)試(shi)的(de)設(she)置(zhi)可(ke)能(neng)需(xu)要(yao)采(cai)用(yong)沉(chen)重(zhong)而(er)昂(ang)貴(gui)的(de)商(shang)用(yong)電(dian)源(yuan)。

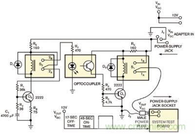
圖題:這個簡單而廉價的上電循環電路隻使用了少量元器件
本設計實例描述了一個簡單而廉價的上電循環電路,它隻用少量元件(如圖)。電源輸入電壓來自一個廉價開關電源適配器的直流電。這種電源適配器通常為係統板提供電源。電路使用一個12V供電。將電源單元的插頭插入電源插座J1。於是來自J2的電路輸出電壓連接到係統板,去做上電循環。12V電源通過電阻R5和R6,它們用於限製通過繼電器開關S1和S2的電流。
在上電起動時,繼電器S2的觸點為常閉,使來自R6的12V電源經過電阻R1和R2為電容C1充電。與晶體管Q2串聯的電阻R8增加電容C1的充放電周期。一旦C1充電到2V,則晶體管Q2導通。這個動作是在晶體管Q2基射結上施加一個約0.7V的電壓,使Q2導通。當晶體管Q2導通時,它為S2的線圈提供了一個低阻路徑,因此為繼電器賦能,使S2的觸點2B閉合。
此時,12V電源將其路徑切換到觸點2B,並使光耦的二極管導通,使內部晶體管導通。然後,光耦驅動晶體管Q1。當Q1導通時,它為S1的線圈提供一個路徑,使繼電器賦能,因此將12V電源連接到輸出電壓。電路將輸出電壓連接到係統板的電源上,使電路板上電。係統保持通電約45s。在上電期間,電容C1通過R2、Q2和R8緩慢放電。當晶體管基極上的電壓低於晶體管的導通電壓時,C1使晶體管Q2關斷。然後,觸點2B連接到觸點2A,重複這個循環。
電路的關斷時間大約為17s。續流二極管D1和D2用於降低通過繼電器線圈的電流快速變化時產生的瞬變大電壓。
- 噪聲中提取真值!瑞盟科技推出MSA2240電流檢測芯片賦能多元高端測量場景
- 10MHz高頻運行!氮矽科技發布集成驅動GaN芯片,助力電源能效再攀新高
- 失真度僅0.002%!力芯微推出超低內阻、超低失真4PST模擬開關
- 一“芯”雙電!聖邦微電子發布雙輸出電源芯片,簡化AFE與音頻設計
- 一機適配萬端:金升陽推出1200W可編程電源,賦能高端裝備製造
- 貿澤EIT係列新一期,探索AI如何重塑日常科技與用戶體驗
- 算力爆發遇上電源革新,大聯大世平集團攜手晶豐明源線上研討會解鎖應用落地
- 創新不止,創芯不已:第六屆ICDIA創芯展8月南京盛大啟幕!
- AI時代,為什麼存儲基礎設施的可靠性決定數據中心的經濟效益
- 矽典微ONELAB開發係列:為毫米波算法開發者打造的全棧工具鏈
- 車規與基於V2X的車輛協同主動避撞技術展望
- 數字隔離助力新能源汽車安全隔離的新挑戰
- 汽車模塊拋負載的解決方案
- 車用連接器的安全創新應用
- Melexis Actuators Business Unit
- Position / Current Sensors - Triaxis Hall





