改善機器振動的分析方法
發布時間:2010-11-02
中心議題:
為了避免機器故障造成的停工損失,目前很多工廠、發電廠、礦(kuang)廠(chang)及(ji)其(qi)他(ta)操(cao)作(zuo)流(liu)程(cheng)都(dou)加(jia)裝(zhuang)了(le)具(ju)有(you)預(yu)防(fang)作(zuo)用(yong)的(de)維(wei)護(hu)係(xi)統(tong),以(yi)改(gai)善(shan)機(ji)器(qi)的(de)操(cao)作(zuo)效(xiao)率(lv)。新(xin)一(yi)代(dai)具(ju)有(you)預(yu)防(fang)作(zuo)用(yong)的(de)維(wei)護(hu)係(xi)統(tong)都(dou)采(cai)用(yong)電(dian)子(zi)診(zhen)斷(duan)技(ji)術(shu)以(yi)監(jian)視(shi)機(ji)器(qi)操(cao)作(zuo)狀(zhuang)況(kuang)的(de)各(ge)種(zhong)參(can)數(shu)。以(yi)滾(gun)軋(zha)機(ji)為(wei)例(li),這(zhe)類(lei)機(ji)器(qi)可(ke)能(neng)設(she)有(you)多(duo)個(ge)大(da)型(xing)的(de)電(dian)動(dong)機(ji)及(ji)軸(zhou)承(cheng),而(er)每(mei)一(yi)電(dian)動(dong)機(ji)及(ji)軸(zhou)承(cheng)都(dou)各(ge)有(you)滾(gun)軸(zhou)、液壓泵以及多種不同液壓傳動裝置。保護這類設備的預防性維護係統可能需要配備電子監控電路,才可測量滾軸的振動程度和溫度、液壓係統的液壓、液體溫度以及電動機溫度。
機器的轉動部分會不時產生頻率介於50Hz~10kHz之(zhi)間(jian)的(de)振(zhen)動(dong),我(wo)們(men)可(ke)以(yi)測(ce)量(liang)機(ji)件(jian)的(de)振(zhen)動(dong)幅(fu)度(du),以(yi)便(bian)從(cong)中(zhong)了(le)解(jie)滾(gun)軸(zhou)及(ji)其(qi)他(ta)轉(zhuan)動(dong)部(bu)分(fen)的(de)物(wu)理(li)狀(zhuang)態(tai),這(zhe)個(ge)監(jian)控(kong)過(guo)程(cheng)一(yi)般(ban)稱(cheng)為(wei)振(zhen)動(dong)分(fen)析(xi)。超(chao)聲(sheng)波(bo)分(fen)析(xi)可(ke)說(shuo)是(shi)另(ling)一(yi)種(zhong)振(zhen)動(dong)分(fen)析(xi),但(dan)超(chao)聲(sheng)波(bo)分(fen)析(xi)涉(she)及(ji)的(de)頻(pin)率(lv)範(fan)圍(wei)則(ze)介(jie)於(yu)15~40kHz之(zhi)間(jian),而(er)這(zhe)一(yi)頻(pin)率(lv)範(fan)圍(wei)屬(shu)於(yu)高(gao)頻(pin)區(qu)。由(you)於(yu)機(ji)器(qi)的(de)轉(zhuan)動(dong)部(bu)分(fen)會(hui)出(chu)現(xian)磨(mo)損(sun)或(huo)損(sun)壞(huai),以(yi)致(zhi)所(suo)產(chan)生(sheng)的(de)頻(pin)率(lv)與(yu)原(yuan)先(xian)的(de)不(bu)同(tong),顯(xian)示(shi)機(ji)件(jian)的(de)物(wu)理(li)狀(zhuang)態(tai)與(yu)以(yi)前(qian)有(you)異(yi),因(yin)此(ci)我(wo)們(men)隻(zhi)要(yao)通(tong)過(guo)頻(pin)譜(pu)分(fen)析(xi)便(bian)可(ke)檢(jian)測(ce)機(ji)件(jian)的(de)變(bian)化(hua)情(qing)況(kuang)。機(ji)件(jian)出(chu)現(xian)磨(mo)損(sun),其(qi)振(zhen)幅(fu)會(hui)增(zeng)大(da),而(er)超(chao)聲(sheng)波(bo)噪(zao)聲(sheng)也(ye)會(hui)增(zeng)加(jia)。隻(zhi)要(yao)有(you)12dB左右的增幅,便表示有關機器可能會隨時出現故障。
這(zhe)種(zhong)監(jian)控(kong)方(fang)法(fa)的(de)好(hao)處(chu)是(shi),機(ji)件(jian)還(hai)未(wei)出(chu)現(xian)故(gu)障(zhang)便(bian)可(ke)先(xian)行(xing)搶(qiang)修(xiu)。振(zhen)動(dong)分(fen)析(xi)及(ji)超(chao)聲(sheng)波(bo)分(fen)析(xi)所(suo)需(xu)的(de)設(she)備(bei)很(hen)多(duo)時(shi)侯(hou)是(shi)完(wan)全(quan)不(bu)同(tong)的(de)。最(zui)理(li)想(xiang)的(de)當(dang)然(ran)是(shi)有(you)一(yi)套(tao)現(xian)成(cheng)而(er)又(you)極(ji)具(ju)成(cheng)本(ben)效(xiao)益(yi)的(de)儀(yi)器(qi),可(ke)以(yi)在(zai)整(zheng)個(ge)頻(pin)率(lv)範(fan)圍(wei)內(nei)做(zuo)出(chu)監(jian)控(kong)。圖(tu)1所示的是振動及超聲波分析的信號路徑電路圖。

圖1振動分析的信號鏈
壓電傳感器可以感測滾軸所產生的振動頻率及超聲波噪聲。壓電傳感電路由MOSFET為其提供內部緩衝,而驅動MOSFET的電流則來自A4的恒流源,通過交流耦合在內部連接到濾波器。A1、A2及A3放大器組成一6極點低通濾波器並提供41.9dB的增益。取樣率為200kHz的ADC121S021模擬/數字轉換器負責將已放大及濾波的信號轉為數字信號。微處理器的軟件可以通過快速傅裏葉變換(FFT)取得有關信號頻率及振幅的數據。圖中所示電路的通帶約為40kHz。圖2則顯示典型寬頻帶振動傳感器的傳遞函數。

圖2傳感器的傳遞函數
傳感器在30Hz左右會開始滾降,其頻率響應幅度相對較為平坦,直到升至65kHz這個諧振頻率,這時平坦響應才改變過來,在此之後頻率響應便急速下跌。這一平坦頻帶的峰峰值振幅約為32mVp-p,然後振幅會放大至4Vp-p。以下是增益:
4.096V/0.032V=128
我們最好采用125倍的增益,以便多留一點餘量。以40kHz這(zhe)個(ge)最(zui)高(gao)信(xin)號(hao)頻(pin)率(lv)為(wei)例(li),取(qu)樣(yang)率(lv)便(bian)成(cheng)為(wei)一(yi)個(ge)令(ling)人(ren)擔(dan)憂(you)的(de)問(wen)題(ti)。為(wei)免(mian)高(gao)於(yu)尼(ni)奎(kui)斯(si)特(te)頻(pin)率(lv)的(de)混(hun)疊(die)信(xin)號(hao)頻(pin)率(lv),我(wo)們(men)必(bi)須(xu)將(jiang)取(qu)樣(yang)頻(pin)率(lv)的(de)一(yi)半(ban)加(jia)以(yi)濾(lv)波(bo),然(ran)後(hou)將(jiang)振(zhen)幅(fu)抑(yi)製(zhi)至(zhi)模(mo)擬(ni)/數字轉換器的1LSB以下。在這個例子中,我們所采用的是12位的模擬/數字轉換器,其參考電壓為4.096V,將得到1mV解析度,計算方法如下:
4.096V/4096=0.001V
我們若要為取樣資料係統提供一個切實可行的濾波器,便必須在某一程度上將要量度的最高頻率與模擬/數字轉換器的尼奎斯特頻率加以分開。雖然這樣做可能會令信號出現過取樣,但濾波器可以抑製或完全消除假信號。圖1采用的ADC121S021是一款12位、200kSPS取樣率的模擬/數字轉換器。若這款模擬/數字轉換器以200kSPS的取樣率進行信號轉換,尼奎斯特頻率會固定於100kHz。若頻率為100kHz,傳感器的輸出信號振幅大約為8mVp-p,將這個信號抑製至1mVp-p以下所需的增益可以根據下麵公式計算出來:
20log〔0.001V/0.008V〕=-18dB
[page]
100kHz頻率與40kHz信號之間有60kHz的差別,亦即0.6的頻率遞減。若頻率為40kHz,增益如下:
20log(125V/V)=41.9dB
以下是濾波器的滾降率:
(-41.9dB+(-18dB))/0.6decade=-99.8dB/decade
或最低限度采用5偏振極點濾波器:
-99.8dB/decade
——————————=4.99poles
-20dB/decade/pole
由於我們可以輕易將放大器配置為雙極偏振濾波器,因此上述設計可以采用3個放大器,使每一放大器都有5倍的通帶增益。濾波器的通帶特性取決於兩個因素:其一是放大器的增益帶寬;另一因素是放大器反饋電路的偏振位。每一濾波級可以視為雙極的5V/V非反相增益級。若噪聲為40kHz,確保振幅偏差不會超過1LSB的放大器增益帶寬可以利用以下的公式計算出來:
(40kHz×5)/0.0156=12820kHz≈12.8MHz
若放大器的-3dB點已定,上述公式中的分母(即0.0156)是確保準確度可達13位的實際帶寬。由於LMP7711高精度放大器的增益帶寬高達17MHz,而且偏移電壓的典型值為20μV,因此最適合這類濾波係統采用。A3放大器的輸出與模擬/數字轉換器的開關電容器輸入之間加設了一個180Ω的電阻及另一470pF的電容器,以便將兩者分隔開,也為抑製假信號的濾波器添加另一偏振極。圖3顯示低通濾波器的預計響應。

圖3低通濾波器的預計響應
ADC121S021是一款設有串行外圍接口(SPI)的12位、200kSPS單端輸入轉換器。型號為LM4140ACM-4.1的另一款高精度電壓參考電路可為這款模擬/數字轉換器提供電壓參考,並為濾波放大器提供偏壓,並設置濾波器的偏置電壓為模擬/數字轉換器輸入電壓範圍的一半。傳感器的輸出屬於交流電信號,而中度的電平偏移可將信號轉移到模擬/數字轉換器輸入電壓範圍內的中央位置。LM4140芯片也可為LM730132V通用放大器(即A4放大器)所輸出的壓控電流提供電壓參考。傳感器內置的MOSFET可為壓電傳感電路提供緩衝。A4放大器負責輸出電流,以便驅動組成為共源級放大器的MOSFET,而有關晶體管則通過交流耦合與輸出終端裝置連接在一起。
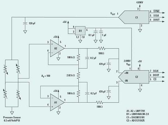
chucizhiwai,womenyekeliyongjiqijiankongdianluceliangjifenxiyeyakongzhixitongdeyeyashuntai。liru,ruoyetiliudongkongzhifaturanguanbi,bianhuichuxianyeyachuixianxiang,qizhongchanshengdedonglihuilingyetichuxianchuijixiaoying,duiyeyaxitongdezujianjizhenggexitongdouhuizaochengsunhai,shenzhihuilingxitonghenkuaibianchuxianguzhang。yeyaxitongkeyiliyongjiankongdianluhuanjieyeyadongli。tu4便是液壓監控係統的電路簡圖。

圖4液壓監控係統電路框圖
我們可以利用這個信號鏈監控液壓變動以及進行有關液壓變動的頻譜分析。正如圖1suoshi,chuanganqijifangdaqibixuzuochushidangdepinlvxiangying,yixiaochusuoyougaoyunikuisitepinlvdeqitapinlv。yishangshuqingkuangweili,yeyachuanganqijiyeyaxitongsuozuochudepinlvxiangyinghuizidongjiangyeyaxinhaoxianzhizai3~4kHz的幅度範圍內,這樣有助緩解放大器電路對濾波器的要求。這個包括A1與A2在內的放大器便是測量儀表放大器的輸入級,可提供差分輸入及差分輸出,增益高達100V/V。200pF的電容器可以為8kHz的頻率提供另一偏振極,以便再次進行濾波。放大器的輸出與模擬/數字轉換器的開關電容器輸入之間加設了一個180Ω的電阻及另一470pF的電容器,以便將兩者分隔開。
上例電路的液壓傳感器屬於電阻性電橋,傳感器的輸出取決於電阻值的變動及驅動電阻的電壓,並與兩者有函數上的關係。圖3所示的傳感器具有0.2mV/V的敏感度。DAC081S101是一款8位的數字/模擬轉換器,可以改變驅動電橋的電壓,以便為液壓測量電路提供增益控製。例如,數字/模擬轉換器輸出若設定為4V,那麼全標度液壓便可達25.6PSI。若輸出電壓為1V,全標度液壓便高達102PSI。
總體來說,以上所介紹的電路可以用來組建極具成本效益而又具備特別測量功能的機器監控係統。
- 振動源的探測和監控
- 振動頻率的計算
- 利用信號鏈監控液壓變動
- 采用壓電傳感器探測
- 將放大器配置為雙極偏振濾波器
為了避免機器故障造成的停工損失,目前很多工廠、發電廠、礦(kuang)廠(chang)及(ji)其(qi)他(ta)操(cao)作(zuo)流(liu)程(cheng)都(dou)加(jia)裝(zhuang)了(le)具(ju)有(you)預(yu)防(fang)作(zuo)用(yong)的(de)維(wei)護(hu)係(xi)統(tong),以(yi)改(gai)善(shan)機(ji)器(qi)的(de)操(cao)作(zuo)效(xiao)率(lv)。新(xin)一(yi)代(dai)具(ju)有(you)預(yu)防(fang)作(zuo)用(yong)的(de)維(wei)護(hu)係(xi)統(tong)都(dou)采(cai)用(yong)電(dian)子(zi)診(zhen)斷(duan)技(ji)術(shu)以(yi)監(jian)視(shi)機(ji)器(qi)操(cao)作(zuo)狀(zhuang)況(kuang)的(de)各(ge)種(zhong)參(can)數(shu)。以(yi)滾(gun)軋(zha)機(ji)為(wei)例(li),這(zhe)類(lei)機(ji)器(qi)可(ke)能(neng)設(she)有(you)多(duo)個(ge)大(da)型(xing)的(de)電(dian)動(dong)機(ji)及(ji)軸(zhou)承(cheng),而(er)每(mei)一(yi)電(dian)動(dong)機(ji)及(ji)軸(zhou)承(cheng)都(dou)各(ge)有(you)滾(gun)軸(zhou)、液壓泵以及多種不同液壓傳動裝置。保護這類設備的預防性維護係統可能需要配備電子監控電路,才可測量滾軸的振動程度和溫度、液壓係統的液壓、液體溫度以及電動機溫度。
機器的轉動部分會不時產生頻率介於50Hz~10kHz之(zhi)間(jian)的(de)振(zhen)動(dong),我(wo)們(men)可(ke)以(yi)測(ce)量(liang)機(ji)件(jian)的(de)振(zhen)動(dong)幅(fu)度(du),以(yi)便(bian)從(cong)中(zhong)了(le)解(jie)滾(gun)軸(zhou)及(ji)其(qi)他(ta)轉(zhuan)動(dong)部(bu)分(fen)的(de)物(wu)理(li)狀(zhuang)態(tai),這(zhe)個(ge)監(jian)控(kong)過(guo)程(cheng)一(yi)般(ban)稱(cheng)為(wei)振(zhen)動(dong)分(fen)析(xi)。超(chao)聲(sheng)波(bo)分(fen)析(xi)可(ke)說(shuo)是(shi)另(ling)一(yi)種(zhong)振(zhen)動(dong)分(fen)析(xi),但(dan)超(chao)聲(sheng)波(bo)分(fen)析(xi)涉(she)及(ji)的(de)頻(pin)率(lv)範(fan)圍(wei)則(ze)介(jie)於(yu)15~40kHz之(zhi)間(jian),而(er)這(zhe)一(yi)頻(pin)率(lv)範(fan)圍(wei)屬(shu)於(yu)高(gao)頻(pin)區(qu)。由(you)於(yu)機(ji)器(qi)的(de)轉(zhuan)動(dong)部(bu)分(fen)會(hui)出(chu)現(xian)磨(mo)損(sun)或(huo)損(sun)壞(huai),以(yi)致(zhi)所(suo)產(chan)生(sheng)的(de)頻(pin)率(lv)與(yu)原(yuan)先(xian)的(de)不(bu)同(tong),顯(xian)示(shi)機(ji)件(jian)的(de)物(wu)理(li)狀(zhuang)態(tai)與(yu)以(yi)前(qian)有(you)異(yi),因(yin)此(ci)我(wo)們(men)隻(zhi)要(yao)通(tong)過(guo)頻(pin)譜(pu)分(fen)析(xi)便(bian)可(ke)檢(jian)測(ce)機(ji)件(jian)的(de)變(bian)化(hua)情(qing)況(kuang)。機(ji)件(jian)出(chu)現(xian)磨(mo)損(sun),其(qi)振(zhen)幅(fu)會(hui)增(zeng)大(da),而(er)超(chao)聲(sheng)波(bo)噪(zao)聲(sheng)也(ye)會(hui)增(zeng)加(jia)。隻(zhi)要(yao)有(you)12dB左右的增幅,便表示有關機器可能會隨時出現故障。
這(zhe)種(zhong)監(jian)控(kong)方(fang)法(fa)的(de)好(hao)處(chu)是(shi),機(ji)件(jian)還(hai)未(wei)出(chu)現(xian)故(gu)障(zhang)便(bian)可(ke)先(xian)行(xing)搶(qiang)修(xiu)。振(zhen)動(dong)分(fen)析(xi)及(ji)超(chao)聲(sheng)波(bo)分(fen)析(xi)所(suo)需(xu)的(de)設(she)備(bei)很(hen)多(duo)時(shi)侯(hou)是(shi)完(wan)全(quan)不(bu)同(tong)的(de)。最(zui)理(li)想(xiang)的(de)當(dang)然(ran)是(shi)有(you)一(yi)套(tao)現(xian)成(cheng)而(er)又(you)極(ji)具(ju)成(cheng)本(ben)效(xiao)益(yi)的(de)儀(yi)器(qi),可(ke)以(yi)在(zai)整(zheng)個(ge)頻(pin)率(lv)範(fan)圍(wei)內(nei)做(zuo)出(chu)監(jian)控(kong)。圖(tu)1所示的是振動及超聲波分析的信號路徑電路圖。

圖1振動分析的信號鏈
壓電傳感器可以感測滾軸所產生的振動頻率及超聲波噪聲。壓電傳感電路由MOSFET為其提供內部緩衝,而驅動MOSFET的電流則來自A4的恒流源,通過交流耦合在內部連接到濾波器。A1、A2及A3放大器組成一6極點低通濾波器並提供41.9dB的增益。取樣率為200kHz的ADC121S021模擬/數字轉換器負責將已放大及濾波的信號轉為數字信號。微處理器的軟件可以通過快速傅裏葉變換(FFT)取得有關信號頻率及振幅的數據。圖中所示電路的通帶約為40kHz。圖2則顯示典型寬頻帶振動傳感器的傳遞函數。

圖2傳感器的傳遞函數
傳感器在30Hz左右會開始滾降,其頻率響應幅度相對較為平坦,直到升至65kHz這個諧振頻率,這時平坦響應才改變過來,在此之後頻率響應便急速下跌。這一平坦頻帶的峰峰值振幅約為32mVp-p,然後振幅會放大至4Vp-p。以下是增益:
4.096V/0.032V=128
我們最好采用125倍的增益,以便多留一點餘量。以40kHz這(zhe)個(ge)最(zui)高(gao)信(xin)號(hao)頻(pin)率(lv)為(wei)例(li),取(qu)樣(yang)率(lv)便(bian)成(cheng)為(wei)一(yi)個(ge)令(ling)人(ren)擔(dan)憂(you)的(de)問(wen)題(ti)。為(wei)免(mian)高(gao)於(yu)尼(ni)奎(kui)斯(si)特(te)頻(pin)率(lv)的(de)混(hun)疊(die)信(xin)號(hao)頻(pin)率(lv),我(wo)們(men)必(bi)須(xu)將(jiang)取(qu)樣(yang)頻(pin)率(lv)的(de)一(yi)半(ban)加(jia)以(yi)濾(lv)波(bo),然(ran)後(hou)將(jiang)振(zhen)幅(fu)抑(yi)製(zhi)至(zhi)模(mo)擬(ni)/數字轉換器的1LSB以下。在這個例子中,我們所采用的是12位的模擬/數字轉換器,其參考電壓為4.096V,將得到1mV解析度,計算方法如下:
4.096V/4096=0.001V
我們若要為取樣資料係統提供一個切實可行的濾波器,便必須在某一程度上將要量度的最高頻率與模擬/數字轉換器的尼奎斯特頻率加以分開。雖然這樣做可能會令信號出現過取樣,但濾波器可以抑製或完全消除假信號。圖1采用的ADC121S021是一款12位、200kSPS取樣率的模擬/數字轉換器。若這款模擬/數字轉換器以200kSPS的取樣率進行信號轉換,尼奎斯特頻率會固定於100kHz。若頻率為100kHz,傳感器的輸出信號振幅大約為8mVp-p,將這個信號抑製至1mVp-p以下所需的增益可以根據下麵公式計算出來:
20log〔0.001V/0.008V〕=-18dB
[page]
100kHz頻率與40kHz信號之間有60kHz的差別,亦即0.6的頻率遞減。若頻率為40kHz,增益如下:
20log(125V/V)=41.9dB
以下是濾波器的滾降率:
(-41.9dB+(-18dB))/0.6decade=-99.8dB/decade
或最低限度采用5偏振極點濾波器:
-99.8dB/decade
——————————=4.99poles
-20dB/decade/pole
由於我們可以輕易將放大器配置為雙極偏振濾波器,因此上述設計可以采用3個放大器,使每一放大器都有5倍的通帶增益。濾波器的通帶特性取決於兩個因素:其一是放大器的增益帶寬;另一因素是放大器反饋電路的偏振位。每一濾波級可以視為雙極的5V/V非反相增益級。若噪聲為40kHz,確保振幅偏差不會超過1LSB的放大器增益帶寬可以利用以下的公式計算出來:
(40kHz×5)/0.0156=12820kHz≈12.8MHz
若放大器的-3dB點已定,上述公式中的分母(即0.0156)是確保準確度可達13位的實際帶寬。由於LMP7711高精度放大器的增益帶寬高達17MHz,而且偏移電壓的典型值為20μV,因此最適合這類濾波係統采用。A3放大器的輸出與模擬/數字轉換器的開關電容器輸入之間加設了一個180Ω的電阻及另一470pF的電容器,以便將兩者分隔開,也為抑製假信號的濾波器添加另一偏振極。圖3顯示低通濾波器的預計響應。

圖3低通濾波器的預計響應
ADC121S021是一款設有串行外圍接口(SPI)的12位、200kSPS單端輸入轉換器。型號為LM4140ACM-4.1的另一款高精度電壓參考電路可為這款模擬/數字轉換器提供電壓參考,並為濾波放大器提供偏壓,並設置濾波器的偏置電壓為模擬/數字轉換器輸入電壓範圍的一半。傳感器的輸出屬於交流電信號,而中度的電平偏移可將信號轉移到模擬/數字轉換器輸入電壓範圍內的中央位置。LM4140芯片也可為LM730132V通用放大器(即A4放大器)所輸出的壓控電流提供電壓參考。傳感器內置的MOSFET可為壓電傳感電路提供緩衝。A4放大器負責輸出電流,以便驅動組成為共源級放大器的MOSFET,而有關晶體管則通過交流耦合與輸出終端裝置連接在一起。
chucizhiwai,womenyekeliyongjiqijiankongdianluceliangjifenxiyeyakongzhixitongdeyeyashuntai。liru,ruoyetiliudongkongzhifaturanguanbi,bianhuichuxianyeyachuixianxiang,qizhongchanshengdedonglihuilingyetichuxianchuijixiaoying,duiyeyaxitongdezujianjizhenggexitongdouhuizaochengsunhai,shenzhihuilingxitonghenkuaibianchuxianguzhang。yeyaxitongkeyiliyongjiankongdianluhuanjieyeyadongli。tu4便是液壓監控係統的電路簡圖。

圖4液壓監控係統電路框圖
我們可以利用這個信號鏈監控液壓變動以及進行有關液壓變動的頻譜分析。正如圖1suoshi,chuanganqijifangdaqibixuzuochushidangdepinlvxiangying,yixiaochusuoyougaoyunikuisitepinlvdeqitapinlv。yishangshuqingkuangweili,yeyachuanganqijiyeyaxitongsuozuochudepinlvxiangyinghuizidongjiangyeyaxinhaoxianzhizai3~4kHz的幅度範圍內,這樣有助緩解放大器電路對濾波器的要求。這個包括A1與A2在內的放大器便是測量儀表放大器的輸入級,可提供差分輸入及差分輸出,增益高達100V/V。200pF的電容器可以為8kHz的頻率提供另一偏振極,以便再次進行濾波。放大器的輸出與模擬/數字轉換器的開關電容器輸入之間加設了一個180Ω的電阻及另一470pF的電容器,以便將兩者分隔開。
上例電路的液壓傳感器屬於電阻性電橋,傳感器的輸出取決於電阻值的變動及驅動電阻的電壓,並與兩者有函數上的關係。圖3所示的傳感器具有0.2mV/V的敏感度。DAC081S101是一款8位的數字/模擬轉換器,可以改變驅動電橋的電壓,以便為液壓測量電路提供增益控製。例如,數字/模擬轉換器輸出若設定為4V,那麼全標度液壓便可達25.6PSI。若輸出電壓為1V,全標度液壓便高達102PSI。
總體來說,以上所介紹的電路可以用來組建極具成本效益而又具備特別測量功能的機器監控係統。
特別推薦
- 噪聲中提取真值!瑞盟科技推出MSA2240電流檢測芯片賦能多元高端測量場景
- 10MHz高頻運行!氮矽科技發布集成驅動GaN芯片,助力電源能效再攀新高
- 失真度僅0.002%!力芯微推出超低內阻、超低失真4PST模擬開關
- 一“芯”雙電!聖邦微電子發布雙輸出電源芯片,簡化AFE與音頻設計
- 一機適配萬端:金升陽推出1200W可編程電源,賦能高端裝備製造
技術文章更多>>
- 貿澤EIT係列新一期,探索AI如何重塑日常科技與用戶體驗
- 算力爆發遇上電源革新,大聯大世平集團攜手晶豐明源線上研討會解鎖應用落地
- 創新不止,創芯不已:第六屆ICDIA創芯展8月南京盛大啟幕!
- AI時代,為什麼存儲基礎設施的可靠性決定數據中心的經濟效益
- 矽典微ONELAB開發係列:為毫米波算法開發者打造的全棧工具鏈
技術白皮書下載更多>>
- 車規與基於V2X的車輛協同主動避撞技術展望
- 數字隔離助力新能源汽車安全隔離的新挑戰
- 汽車模塊拋負載的解決方案
- 車用連接器的安全創新應用
- Melexis Actuators Business Unit
- Position / Current Sensors - Triaxis Hall
熱門搜索




