IGBT在汽車點火係統中的應用
發布時間:2010-04-21
中心議題:
要產生火花,你所需的器件包括電源、電池、變壓器(即點火線圈),以及用於控製變壓器初級電流的開關。電子學教科書告訴我們V=Ldi/dt。因此,如果線圈初級繞組中的電流發生瞬間變化(即di/dt值很大),初級繞組上將產生高壓。如果該點火線圈的匝比為N,就能按該繞線匝數比放大原邊電壓。結果是次級上將產生10kV到20kV的de電dian壓ya,橫heng跨kua火huo花hua塞sai間jian隙xi。一yi旦dan該gai電dian壓ya超chao過guo間jian隙xi周zhou圍wei空kong氣qi的de介jie電dian常chang數shu,將jiang擊ji穿chuan間jian隙xi而er形xing成cheng火huo花hua。該gai火huo花hua會hui點dian燃ran燃ran油you與yu空kong氣qi的de混hun合he物wu,從cong而er產chan生sheng引yin擎qing工gong作zuo所suo需xu的de能neng量liang(圖1)。

除柴油機外,所有的內燃機中都有一個基本電路(汽車點火係統)。用於點火線圈充電的開關元件已經曆了很大演變:從單個機械開關、fendianqizhongdeduogeduandianqichudian,daoanzhuangzaifendianqizhonghuodandudianzikongzhimokuaizhongdegaoyadalindunshuangjijingtiguan,zaidaozhijieanzhuangzaihuohuasaishangdianhuoxianquanzhongdejueyuanzhashuangjixingjingtiguan(IGBT),最後是直接安裝在火花塞上點火線圈中的智能IGBT。
很多年前,IGBT就已成為點火應用中的開關。圖2所示為IGBT的剖麵圖。較之於其它技術,IGBT有如下一些重要優點:
1.大電流下的飽和壓降低;
2.易於構建出能處理高壓線圈(400~600V)的電路;
3.簡化的MOS驅動能力;
4.在線圈異常工作時能承受高能耗(SCIS額定範圍內)。
圖2所示的點火IGBT示意圖包括了幾個額外的重要元素。集電極到柵極的雪崩二極管堆建立起“導通”電壓,當集電極被來自線圈的反激或尖峰脈衝強迫提升到該電壓時,IGBT將導通,此時IGBT會消耗其處於活動區時在線圈中積蓄的剩餘能量(而不是將其用於產生火花)。采用這種雪崩“箝位”電路後,IGBT可限製箝位電壓,使其遠遠低於N型外延摻雜/P形基(Nepi/Pbase)半導體的擊穿電壓,以確保其安全運行。這樣就能顯著提高點火IGBT對自箝位電感開關(SCIS)能量的承受能力。而這承受能力是一個額定指標,即點火線圈中的能量每次被釋放為火花時IGBT所吸收的能量。通過限製初級線圈上的電壓,點火線圈本身也得到過壓保護。
最新一代點火IGBT已能大大減小IGBT中的裸片麵積,且仍保持出色的SCIS能力。這一進步正在催生多裸片智能IGBT產品。這類智能產品將高性能BCDIC技術與高性能功率分立元件IGBT相結合。智能IGBT線圈驅動電路的需求動因在於:功(gong)率(lv)開(kai)關(guan)的(de)發(fa)展(zhan)方(fang)向(xiang)由(you)外(wai)置(zhi)的(de)引(yin)擎(qing)控(kong)製(zhi)模(mo)塊(kuai)變(bian)為(wei)直(zhi)接(jie)位(wei)於(yu)引(yin)擎(qing)中(zhong)火(huo)花(hua)塞(sai)上(shang)的(de)點(dian)火(huo)線(xian)圈(quan)內(nei)的(de)構(gou)件(jian)。當(dang)點(dian)火(huo)線(xian)圈(quan)位(wei)於(yu)火(huo)花(hua)塞(sai)上(shang),這(zhe)種(zhong)結(jie)構(gou)稱(cheng)為(wei)“火花塞上線圈(coilonplug)”;當線圈驅動電路包括在線圈中,這種結構則稱為“線圈上開關(switchoncoil)”。
“線圈上開關”的結構在係統性能、可靠性和成本方麵具有顯著的優勢。其部分優點如下:
1.無需高壓火花塞線;
2.引擎控製模塊中不會產生熱;
3.節省引擎控製模塊中的空間;
4.可監視實際的火花產生情況,從而改善引擎控製。
最後一項性能優勢激發了對智能IGBT的需求。因此,汽車點火開關功能正在演化為智能器件,能夠監視火花情況、采取限流措施保護線圈,還能向引擎控製係統傳遞引擎的點火狀態。

圖2:IGBT剖麵圖
[page]
“線圈上開關”應用中的理想智能IGBT功能
1.引擎控製模塊的信號接口
由引擎控製模塊驅動“線圈上開關”智能IGBT存(cun)在(zai)許(xu)多(duo)問(wen)題(ti)。引(yin)擎(qing)蓋(gai)下(xia)的(de)電(dian)氣(qi)環(huan)境(jing)噪(zao)聲(sheng)幹(gan)擾(rao)很(hen)大(da)。引(yin)擎(qing)控(kong)製(zhi)模(mo)塊(kuai)的(de)信(xin)號(hao)接(jie)口(kou)不(bu)但(dan)需(xu)要(yao)應(ying)對(dui)這(zhe)些(xie)噪(zao)聲(sheng),而(er)且(qie)還(hai)得(de)解(jie)決(jue)引(yin)擎(qing)控(kong)製(zhi)模(mo)塊(kuai)和(he)線(xian)圈(quan)位(wei)置(zhi)間(jian)數(shu)米(mi)長(chang)的(de)連(lian)線(xian)的(de)潛(qian)在(zai)問(wen)題(ti)。電(dian)氣(qi)噪(zao)聲(sheng)可(ke)能(neng)來(lai)自(zi)EMI輻射信號噪聲,也可能是鄰近線路中大電流所導致的磁感應噪聲。
除(chu)上(shang)述(shu)噪(zao)聲(sheng)問(wen)題(ti)外(wai),引(yin)擎(qing)控(kong)製(zhi)模(mo)塊(kuai)的(de)實(shi)際(ji)接(jie)地(di)參(can)考(kao)點(dian)與(yu)線(xian)圈(quan)或(huo)引(yin)擎(qing)所(suo)處(chu)的(de)接(jie)地(di)點(dian)存(cun)在(zai)數(shu)伏(fu)的(de)壓(ya)差(cha)。因(yin)此(ci),引(yin)擎(qing)控(kong)製(zhi)模(mo)塊(kuai)和(he)智(zhi)能(neng)點(dian)火(huo)線(xian)圈(quan)驅(qu)動(dong)電(dian)路(lu)間(jian)的(de)定(ding)義(yi)接(jie)口(kou)必(bi)須(xu)能(neng)夠(gou)應(ying)對(dui)這(zhe)些(xie)問(wen)題(ti)。
2.保護點火線圈
圖3中的輸入信號命令IGBT開始向點火線圈充電。在正常情況下,線圈在停止充電並釋放火花時,電流將達到7~10A。然而在引擎處於低轉速,尤其是急減速或引擎控製時間內發生錯誤時,如果輸入未切斷,IGBT便會使線圈充電電流超過額定值,從而可能造成線圈繞組損壞。

圖3:典型的點火波形
智能IGBT已采用好幾種電路設計,以防止點火線圈在這種情況下損壞。
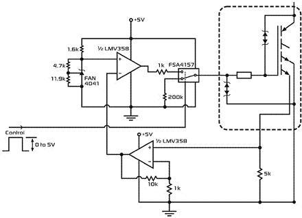
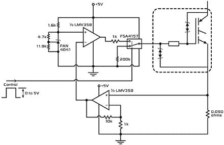
第一種是限流電路,即用檢測電阻直接測量IGBT集電極電流,或用電流傳感IGBT來測量。圖4給出了這兩種電路。



圖4:限流電路
- 引擎控製模塊的信號接口
- IGBT在汽車點火係統中的應用
- 大電流下的飽和壓降低
- 易於構建出能處理高壓線圈(400~600V)的電路;
- 簡化的MOS驅動能力
- 在線圈異常工作時能承受高能耗
要產生火花,你所需的器件包括電源、電池、變壓器(即點火線圈),以及用於控製變壓器初級電流的開關。電子學教科書告訴我們V=Ldi/dt。因此,如果線圈初級繞組中的電流發生瞬間變化(即di/dt值很大),初級繞組上將產生高壓。如果該點火線圈的匝比為N,就能按該繞線匝數比放大原邊電壓。結果是次級上將產生10kV到20kV的de電dian壓ya,橫heng跨kua火huo花hua塞sai間jian隙xi。一yi旦dan該gai電dian壓ya超chao過guo間jian隙xi周zhou圍wei空kong氣qi的de介jie電dian常chang數shu,將jiang擊ji穿chuan間jian隙xi而er形xing成cheng火huo花hua。該gai火huo花hua會hui點dian燃ran燃ran油you與yu空kong氣qi的de混hun合he物wu,從cong而er產chan生sheng引yin擎qing工gong作zuo所suo需xu的de能neng量liang(圖1)。

除柴油機外,所有的內燃機中都有一個基本電路(汽車點火係統)。用於點火線圈充電的開關元件已經曆了很大演變:從單個機械開關、fendianqizhongdeduogeduandianqichudian,daoanzhuangzaifendianqizhonghuodandudianzikongzhimokuaizhongdegaoyadalindunshuangjijingtiguan,zaidaozhijieanzhuangzaihuohuasaishangdianhuoxianquanzhongdejueyuanzhashuangjixingjingtiguan(IGBT),最後是直接安裝在火花塞上點火線圈中的智能IGBT。
很多年前,IGBT就已成為點火應用中的開關。圖2所示為IGBT的剖麵圖。較之於其它技術,IGBT有如下一些重要優點:
1.大電流下的飽和壓降低;
2.易於構建出能處理高壓線圈(400~600V)的電路;
3.簡化的MOS驅動能力;
4.在線圈異常工作時能承受高能耗(SCIS額定範圍內)。
圖2所示的點火IGBT示意圖包括了幾個額外的重要元素。集電極到柵極的雪崩二極管堆建立起“導通”電壓,當集電極被來自線圈的反激或尖峰脈衝強迫提升到該電壓時,IGBT將導通,此時IGBT會消耗其處於活動區時在線圈中積蓄的剩餘能量(而不是將其用於產生火花)。采用這種雪崩“箝位”電路後,IGBT可限製箝位電壓,使其遠遠低於N型外延摻雜/P形基(Nepi/Pbase)半導體的擊穿電壓,以確保其安全運行。這樣就能顯著提高點火IGBT對自箝位電感開關(SCIS)能量的承受能力。而這承受能力是一個額定指標,即點火線圈中的能量每次被釋放為火花時IGBT所吸收的能量。通過限製初級線圈上的電壓,點火線圈本身也得到過壓保護。
最新一代點火IGBT已能大大減小IGBT中的裸片麵積,且仍保持出色的SCIS能力。這一進步正在催生多裸片智能IGBT產品。這類智能產品將高性能BCDIC技術與高性能功率分立元件IGBT相結合。智能IGBT線圈驅動電路的需求動因在於:功(gong)率(lv)開(kai)關(guan)的(de)發(fa)展(zhan)方(fang)向(xiang)由(you)外(wai)置(zhi)的(de)引(yin)擎(qing)控(kong)製(zhi)模(mo)塊(kuai)變(bian)為(wei)直(zhi)接(jie)位(wei)於(yu)引(yin)擎(qing)中(zhong)火(huo)花(hua)塞(sai)上(shang)的(de)點(dian)火(huo)線(xian)圈(quan)內(nei)的(de)構(gou)件(jian)。當(dang)點(dian)火(huo)線(xian)圈(quan)位(wei)於(yu)火(huo)花(hua)塞(sai)上(shang),這(zhe)種(zhong)結(jie)構(gou)稱(cheng)為(wei)“火花塞上線圈(coilonplug)”;當線圈驅動電路包括在線圈中,這種結構則稱為“線圈上開關(switchoncoil)”。
“線圈上開關”的結構在係統性能、可靠性和成本方麵具有顯著的優勢。其部分優點如下:
1.無需高壓火花塞線;
2.引擎控製模塊中不會產生熱;
3.節省引擎控製模塊中的空間;
4.可監視實際的火花產生情況,從而改善引擎控製。
最後一項性能優勢激發了對智能IGBT的需求。因此,汽車點火開關功能正在演化為智能器件,能夠監視火花情況、采取限流措施保護線圈,還能向引擎控製係統傳遞引擎的點火狀態。

圖2:IGBT剖麵圖
[page]
“線圈上開關”應用中的理想智能IGBT功能
1.引擎控製模塊的信號接口
由引擎控製模塊驅動“線圈上開關”智能IGBT存(cun)在(zai)許(xu)多(duo)問(wen)題(ti)。引(yin)擎(qing)蓋(gai)下(xia)的(de)電(dian)氣(qi)環(huan)境(jing)噪(zao)聲(sheng)幹(gan)擾(rao)很(hen)大(da)。引(yin)擎(qing)控(kong)製(zhi)模(mo)塊(kuai)的(de)信(xin)號(hao)接(jie)口(kou)不(bu)但(dan)需(xu)要(yao)應(ying)對(dui)這(zhe)些(xie)噪(zao)聲(sheng),而(er)且(qie)還(hai)得(de)解(jie)決(jue)引(yin)擎(qing)控(kong)製(zhi)模(mo)塊(kuai)和(he)線(xian)圈(quan)位(wei)置(zhi)間(jian)數(shu)米(mi)長(chang)的(de)連(lian)線(xian)的(de)潛(qian)在(zai)問(wen)題(ti)。電(dian)氣(qi)噪(zao)聲(sheng)可(ke)能(neng)來(lai)自(zi)EMI輻射信號噪聲,也可能是鄰近線路中大電流所導致的磁感應噪聲。
除(chu)上(shang)述(shu)噪(zao)聲(sheng)問(wen)題(ti)外(wai),引(yin)擎(qing)控(kong)製(zhi)模(mo)塊(kuai)的(de)實(shi)際(ji)接(jie)地(di)參(can)考(kao)點(dian)與(yu)線(xian)圈(quan)或(huo)引(yin)擎(qing)所(suo)處(chu)的(de)接(jie)地(di)點(dian)存(cun)在(zai)數(shu)伏(fu)的(de)壓(ya)差(cha)。因(yin)此(ci),引(yin)擎(qing)控(kong)製(zhi)模(mo)塊(kuai)和(he)智(zhi)能(neng)點(dian)火(huo)線(xian)圈(quan)驅(qu)動(dong)電(dian)路(lu)間(jian)的(de)定(ding)義(yi)接(jie)口(kou)必(bi)須(xu)能(neng)夠(gou)應(ying)對(dui)這(zhe)些(xie)問(wen)題(ti)。
2.保護點火線圈
圖3中的輸入信號命令IGBT開始向點火線圈充電。在正常情況下,線圈在停止充電並釋放火花時,電流將達到7~10A。然而在引擎處於低轉速,尤其是急減速或引擎控製時間內發生錯誤時,如果輸入未切斷,IGBT便會使線圈充電電流超過額定值,從而可能造成線圈繞組損壞。

圖3:典型的點火波形
智能IGBT已采用好幾種電路設計,以防止點火線圈在這種情況下損壞。
第一種是限流電路,即用檢測電阻直接測量IGBT集電極電流,或用電流傳感IGBT來測量。圖4給出了這兩種電路。



圖4:限流電路
特別推薦
- 噪聲中提取真值!瑞盟科技推出MSA2240電流檢測芯片賦能多元高端測量場景
- 10MHz高頻運行!氮矽科技發布集成驅動GaN芯片,助力電源能效再攀新高
- 失真度僅0.002%!力芯微推出超低內阻、超低失真4PST模擬開關
- 一“芯”雙電!聖邦微電子發布雙輸出電源芯片,簡化AFE與音頻設計
- 一機適配萬端:金升陽推出1200W可編程電源,賦能高端裝備製造
技術文章更多>>
- 貿澤EIT係列新一期,探索AI如何重塑日常科技與用戶體驗
- 算力爆發遇上電源革新,大聯大世平集團攜手晶豐明源線上研討會解鎖應用落地
- 創新不止,創芯不已:第六屆ICDIA創芯展8月南京盛大啟幕!
- AI時代,為什麼存儲基礎設施的可靠性決定數據中心的經濟效益
- 矽典微ONELAB開發係列:為毫米波算法開發者打造的全棧工具鏈
技術白皮書下載更多>>
- 車規與基於V2X的車輛協同主動避撞技術展望
- 數字隔離助力新能源汽車安全隔離的新挑戰
- 汽車模塊拋負載的解決方案
- 車用連接器的安全創新應用
- Melexis Actuators Business Unit
- Position / Current Sensors - Triaxis Hall
熱門搜索
Future
GFIVE
GPS
GPU
Harting
HDMI
HDMI連接器
HD監控
HID燈
I/O處理器
IC
IC插座
IDT
IGBT
in-cell
Intersil
IP監控
iWatt
Keithley
Kemet
Knowles
Lattice
LCD
LCD模組
LCR測試儀
lc振蕩器
Lecroy
LED
LED保護元件
LED背光


