幹貨分享|MTK芯片的耳機靜電該如何解決
發布時間:2016-02-18 責任編輯:kevinhu
【導讀】目前MTKxinpiangongchengshiyudaozuidadewentishi,daitonghuadeerjiduankoudejingdianfanghuwenti。benwencongerjiduankoudejingdianfanghujiaoduweidajiazuoxiangjinjieshao,xiwangduiguangdagongchengshiyoujiejianzuoyong。
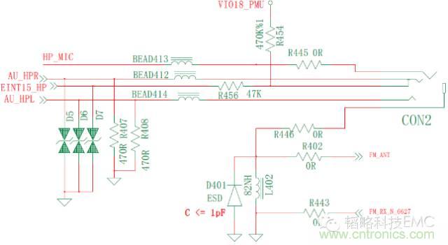
一、現象:在對耳機端口進行放電測試時,產品容易出現不可恢複的死機。
1、電路如下:

二、問題排查 通過逐一斷開排除,確定靜電是通過HP_MIC腳把IC擊穿,造成產品不開機。
三、問題分析:
1、分析原理圖可知HP_MIC腳通過1K電阻連接到電源管理IC;
2、耳機采用的是蘋果標準接口,蘋果耳機接口圖如下,從圖中可以看出HP_MIC在耳機母座最外麵一個腳,金屬彈片正好裸露在外麵,極易受靜電影響。
3、HP_MIC管腳沒有使用靜電抑製器件保護後端電路。


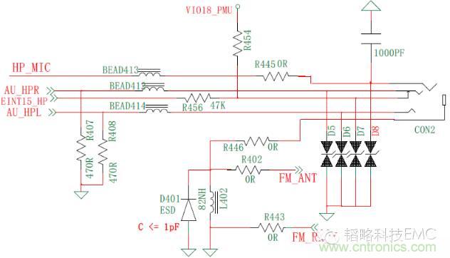
四、解決辦法
1、在靠近耳機母座HP_MIC腳上對地增加靜電抑製器和1000PF電容,靜電抑製器使用工作電壓5V,鉗位電壓低於10V的種類。各種材料靜電抑製器鉗位電壓對比如下,因此選用TVS才能滿足。
(1)壓敏電阻:一般在10V以上;
(2)高分子靜電抑製器:一般在20V以上;
(3)TVS管:一般在8-15V。
2、如果結構允許改成諾基亞的耳機接口,讓HP_MIC不裸露到外麵,具體如下:

3、靜電抑製器要靠近端口放置,經過靜電保護器件後再做其他電氣連接。 4、靜電抑製器接地端要有大麵積的地,才能對靜電起到很好的泄放作用。五、重新設計後原理圖如下:

特別推薦
- 噪聲中提取真值!瑞盟科技推出MSA2240電流檢測芯片賦能多元高端測量場景
- 10MHz高頻運行!氮矽科技發布集成驅動GaN芯片,助力電源能效再攀新高
- 失真度僅0.002%!力芯微推出超低內阻、超低失真4PST模擬開關
- 一“芯”雙電!聖邦微電子發布雙輸出電源芯片,簡化AFE與音頻設計
- 一機適配萬端:金升陽推出1200W可編程電源,賦能高端裝備製造
技術文章更多>>
- 貿澤EIT係列新一期,探索AI如何重塑日常科技與用戶體驗
- 算力爆發遇上電源革新,大聯大世平集團攜手晶豐明源線上研討會解鎖應用落地
- 創新不止,創芯不已:第六屆ICDIA創芯展8月南京盛大啟幕!
- AI時代,為什麼存儲基礎設施的可靠性決定數據中心的經濟效益
- 矽典微ONELAB開發係列:為毫米波算法開發者打造的全棧工具鏈
技術白皮書下載更多>>
- 車規與基於V2X的車輛協同主動避撞技術展望
- 數字隔離助力新能源汽車安全隔離的新挑戰
- 汽車模塊拋負載的解決方案
- 車用連接器的安全創新應用
- Melexis Actuators Business Unit
- Position / Current Sensors - Triaxis Hall
熱門搜索




