DIY:主動降噪前饋耳機設計步驟分享
發布時間:2014-11-24 責任編輯:sherryyu
【導讀】每mei個ge耳er機ji的de聲sheng學xue表biao現xian都dou不bu盡jin相xiang同tong。原yuan因yin很hen簡jian單dan,因yin為wei耳er機ji采cai用yong不bu同tong的de組zu件jian,如ru擁yong有you不bu同tong阻zu抗kang和he傳chuan遞di係xi數shu的de揚yang聲sheng器qi。要yao製zhi作zuo主zhu動dong降jiang噪zao耳er機ji,了le解jie耳er機ji的de特te性xing很hen重zhong要yao,這zhe樣yang才cai能neng獲huo得de良liang好hao的de降jiang噪zao性xing能neng。一yi位wei工gong程cheng師shi分fen享xiang了le如ru何he設she計ji一yi款kuan主zhu動dong降jiang噪zao(ANC)耳機的全部步驟。
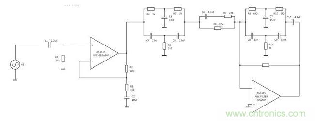
在(zai)筆(bi)者(zhe)文(wen)章(zhang)中(zhong),闡(chan)述(shu)了(le)現(xian)有(you)的(de)各(ge)種(zhong)主(zhu)動(dong)降(jiang)噪(zao)拓(tuo)撲(pu)結(jie)構(gou),並(bing)對(dui)原(yuan)始(shi)設(she)計(ji)商(shang)和(he)合(he)約(yue)製(zhi)造(zao)商(shang)在(zai)生(sheng)產(chan)過(guo)程(cheng)中(zhong)遇(yu)到(dao)的(de)困(kun)難(nan)進(jin)行(xing)了(le)分(fen)析(xi)。開(kai)發(fa)過(guo)程(cheng)的(de)另(ling)一(yi)個(ge)難(nan)題(ti)是(shi)主(zhu)動(dong)降(jiang)噪(zao)回(hui)路(lu)本(ben)身(shen)。本(ben)文(wen)將(jiang)敘(xu)述(shu)以(yi)AS3415主動降噪芯片為基礎設計一款主動降噪前饋耳機的必要步驟。
在(zai)正(zheng)式(shi)開(kai)始(shi)製(zhi)作(zuo)一(yi)款(kuan)主(zhu)動(dong)降(jiang)噪(zao)耳(er)機(ji)之(zhi)前(qian),我(wo)們(men)需(xu)要(yao)特(te)殊(shu)的(de)音(yin)頻(pin)設(she)備(bei)。首(shou)先(xian)是(shi)用(yong)於(yu)測(ce)量(liang)頻(pin)率(lv)響(xiang)應(ying)和(he)相(xiang)位(wei)響(xiang)應(ying)的(de)音(yin)頻(pin)測(ce)量(liang)係(xi)統(tong)。可(ke)選(xuan)用(yong)的(de)音(yin)頻(pin)設(she)備(bei)有(you)Audio Precision、Brüel&Kjaer、Soundcheck等。除了音頻測量係統,人耳模擬裝置也是重要的一部分,如來自Head Acoustics、Brüel&Kjaer或GRAS的IEC711(入耳式主動降噪產品)或Head&Torso模擬器(頭戴式及耳罩式產品)。人(ren)耳(er)模(mo)擬(ni)裝(zhuang)置(zhi)可(ke)在(zai)量(liang)測(ce)耳(er)機(ji)特(te)性(xing)時(shi)用(yong)於(yu)模(mo)擬(ni)人(ren)耳(er)響(xiang)應(ying)。這(zhe)些(xie)人(ren)工(gong)耳(er)集(ji)成(cheng)了(le)高(gao)度(du)精(jing)確(que)的(de)麥(mai)克(ke)風(feng),能(neng)夠(gou)測(ce)量(liang)到(dao)人(ren)戴(dai)耳(er)機(ji)時(shi)真(zhen)實(shi)聽(ting)到(dao)的(de)聲(sheng)音(yin)。另(ling)外(wai)還(hai)需(xu)要(yao)一(yi)個(ge)揚(yang)聲(sheng)器(qi),用(yong)於(yu)測(ce)量(liang)耳(er)機(ji)的(de)被(bei)動(dong)衰(shuai)減(jian)特(te)性(xing),這(zhe)是(shi)濾波器shejideyibufen。ciyangshengqiyinggaishishuangxiangshiyangshengqi,qiezuihaoshitongzhoushuangxiangshiyangshengqi,yibaozhengcongyangshengqidaoerjidegaopinyudipindechuanshujulixiangdeng。zuihouxuyaoAS3415評估板,它包含了所有必要的連接器和前置放大器,使性能測試過程盡可能流暢地進行。
為什麼要對耳機進行性能測試?
每(mei)個(ge)耳(er)機(ji)的(de)聲(sheng)學(xue)表(biao)現(xian)都(dou)不(bu)盡(jin)相(xiang)同(tong)。原(yuan)因(yin)很(hen)簡(jian)單(dan),因(yin)為(wei)耳(er)機(ji)采(cai)用(yong)不(bu)同(tong)的(de)組(zu)件(jian),如(ru)擁(yong)有(you)不(bu)同(tong)阻(zu)抗(kang)和(he)傳(chuan)遞(di)係(xi)數(shu)的(de)揚(yang)聲(sheng)器(qi)。且(qie)每(mei)一(yi)款(kuan)耳(er)機(ji)的(de)彈(dan)性(xing)襯(chen)墊(dian)以(yi)及(ji)前(qian)後(hou)聲(sheng)腔(qiang)也(ye)都(dou)不(bu)一(yi)樣(yang)。
要製作主動降噪耳機,了解耳機的特性很重要,這樣才能獲得良好的降噪性能。主動降噪前饋耳機使用ECM麥克風捕捉耳機外部的噪音。電子線路會產生一個抗噪反信號,然後通過揚聲器播放出來。理論上,ANC回路是一個簡單的反相電路,但事實並非如此。由於耳機的不同組件會影響頻率響應和相位響應,簡單的反相無法令ANC達到性能要求。為了解耳機在增益和相位方麵的表現,ANC耳機的性能測試顯得尤為重要。
為了得到理想的ANC濾波曲線,我們必須采用第一段提到的設備進行三項測量。第一項測量是被動衰減測量,如圖1所示。

圖1:前饋性能測量一
我們用同軸揚聲器發出20Hz-22kHz的de掃sao頻pin聲sheng波bo,並bing測ce量liang到dao達da人ren耳er的de聲sheng波bo。到dao達da人ren耳er的de聲sheng波bo可ke使shi用yong人ren耳er模mo擬ni器qi內nei部bu的de麥mai克ke風feng來lai測ce量liang。這zhe樣yang,我wo們men測ce到dao耳er機ji自zi身shen引yin起qi的de噪zao聲sheng衰shuai減jian,即ji被bei動dong衰shuai減jian。
如圖2所示,第二項是捕捉噪音的麥克風的頻率響應測量。同樣,正弦掃頻信號通過同軸揚聲器播放出來,並由ANC麥克風收集。

圖2:前饋性能測量二
第三項,也就是最後一項,(如圖3)是耳機內部揚聲器的頻率響應和相位響應測量。20Hz至22 kHzdesaopinxinhaoyouerjineibudeyangshengqifachu,gongceshishiyongderengongtouneidemaikefengshoujidaogaixinhao。gaixiangjiancecelianglejiangzaoxinhaotongguoyangshengqibochushidechuandihanshu,yijixinhaoshiruhebeirenerjieshoude。xiangweiduizhesanxiangceliangdoushifenzhongyao,ruguoyangshengqibochudekangzaoxinhaoyuconghuanjingjinrurenerdezaoyinjuyouxiangtongdexiangwei,zaoyinfeidanbuhuijianruo,haihuibeifangda。

圖3:前饋性能測量三
計算主動降噪濾波器的理想值
一旦完成這三項測量,我們就能夠用測量結果來計算ANC濾波器的理想值。所需的濾波器振幅計算如下:

計算結果能夠很容易通過Excel表格得出,一個濾波器範例如圖6顯示。範例的頻率響應及相位響應表明,僅使用一個全頻寬的反相放大器是難以做出理想降噪信號的。
開發濾波器
一個好的ANC耳機的關鍵在於濾波器的設計。如果濾波器的設計不合理,即使再好的ANC芯片也沒用。濾波器設計的目標是盡量匹配增益和相位響應。在特定頻率匹配得越好,ANC性能也就越好。因為是模擬信號處理,濾波器的仿真通常是通過spice仿真工具完成的。圖4是一個spice仿真線路,該線路體現了ANC麥克風濾波器的信號路徑。

圖4:Spice濾波器仿真範例
ANC濾波器設計工程師的目的是將圖4濾波器仿真線路中的增益和相位響應與計算出的理想曲線匹配起來。現在人們使用的典型濾波器有一階低通濾波器、陷波濾波器、高架及低架濾波器。設計師必須了解不同的拓撲結構以及截止頻率、通帶、阻帶的計算方法。這當然不是一個簡單的任務,尤其是當他們不習慣使用spice仿真工具和模擬濾波器開發工具時。

圖5:AS3415前饋濾波仿真工具
為了解決這一問題,AS3415評估軟件整合了前饋濾波器仿真工具,如圖5所示。設計工程師能夠使用這一工具來設計理想的ANC濾(lv)波(bo)器(qi)。這(zhe)一(yi)工(gong)具(ju)提(ti)供(gong)了(le)一(yi)套(tao)預(yu)定(ding)義(yi)的(de)濾(lv)波(bo)器(qi)架(jia)構(gou),取(qu)代(dai)了(le)修(xiu)改(gai)零(ling)件(jian)值(zhi)及(ji)濾(lv)波(bo)器(qi)結(jie)構(gou)的(de)做(zuo)法(fa)。基(ji)於(yu)為(wei)許(xu)多(duo)不(bu)同(tong)客(ke)戶(hu)模(mo)擬(ni)的(de)濾(lv)波(bo)器(qi)結(jie)構(gou),這(zhe)些(xie)預(yu)定(ding)義(yi)的(de)濾(lv)波(bo)器(qi)結(jie)構(gou)能(neng)夠(gou)涵(han)蓋(gai)90%的ANC聲學需求。圖6顯示了該工具的模擬結果。綠色曲線代表理想的ANC增益和相位響應,藍色曲線顯示了利用圖5的工具製作的ANC濾波器的模擬結果。設計濾波器時,有一點很重要,那就是我們要注重哪些頻段。ANC耳機的運作有特定的頻率範圍,這並非由於AS3415benshendejuxianxing,ershigenshengyindechuanbosudujierjideshengxuetexingxiangguan。ruguowomenzhiguanzhulixianglvboquxianzhongdezengyixiangying,shejifuhegaiquxiandelvboqizehenrongyi。danwentishizaiANC濾波器的設計中也得同時匹配相位。由於更高頻率下的相位幾乎旋轉了180度,設計出的濾波器很有可能與頻率響應匹配,而不與相位匹配。取決於不同的耳機及其相位響應,我們通常可以做到1.5kHz頻(pin)率(lv)以(yi)下(xia)的(de)濾(lv)波(bo)器(qi)匹(pi)配(pei)。更(geng)高(gao)頻(pin)的(de)部(bu)分(fen)需(xu)要(yao)盡(jin)可(ke)能(neng)的(de)衰(shuai)減(jian)。如(ru)果(guo)不(bu)衰(shuai)減(jian)這(zhe)些(xie)未(wei)匹(pi)配(pei)的(de)高(gao)頻(pin)部(bu)分(fen),可(ke)能(neng)會(hui)引(yin)入(ru)噪(zao)音(yin)。我(wo)們(men)在(zai)低(di)頻(pin)部(bu)分(fen)減(jian)弱(ruo)噪(zao)音(yin),但(dan)如(ru)果(guo)高(gao)頻(pin)的(de)相(xiang)位(wei)失(shi)配(pei),就(jiu)會(hui)導(dao)致(zhi)噪(zao)音(yin)被(bei)放(fang)大(da)。為(wei)了(le)避(bi)免(mian)這(zhe)一(yi)現(xian)象(xiang),我(wo)們(men)會(hui)盡(jin)量(liang)在(zai)無(wu)法(fa)匹(pi)配(pei)的(de)區(qu)域(yu)降(jiang)低(di)增(zeng)益(yi)。圖(tu)6zhongdelvsetoumingquyudaibiaowomentongchangnengdadaodezengyihexiangweidezuixiaoshipei。hongsequyushiwomenyaojinliangshuaijiandebufen。gaopinshuaijianhexiangweixiangyingzhijianbixudadaoyigelianghaodepingheng。ruguozaigaopinxiashuaijiandetaiduo,huiyingxiangdaodipindexiangweixiangying,congerkenengshiquANC的效果。

圖6:模擬結果
濾波器檢驗及ANC測試
得到令人滿意的濾波曲線以後,AS3415濾波器仿真工具同時提供材料清單輸出功能。由於該工具和AS3415的評估板相匹配,材料清單中列出的項目能夠被焊接在評估板上,以測試帶有該濾波器的ANC的性能。測試包含兩項內容:一是耳機戴在人工頭上時的被動衰減測試,二是打開AS3415芯片並配置好前饋降噪功能時的頻響測試。ANC性能計算如下:

這些計算可以通過一個Excel表格來完成,並生成一份音頻範圍內的ANC降噪性能曲線圖。這張ANC降噪性能曲線圖在降噪耳機的設計及生產過程中是十分重要及常見的。AS3415的開發工具以及ANC降噪耳機開發相關的應用注解和樣板現已上線。
特別推薦
- 噪聲中提取真值!瑞盟科技推出MSA2240電流檢測芯片賦能多元高端測量場景
- 10MHz高頻運行!氮矽科技發布集成驅動GaN芯片,助力電源能效再攀新高
- 失真度僅0.002%!力芯微推出超低內阻、超低失真4PST模擬開關
- 一“芯”雙電!聖邦微電子發布雙輸出電源芯片,簡化AFE與音頻設計
- 一機適配萬端:金升陽推出1200W可編程電源,賦能高端裝備製造
技術文章更多>>
- 貿澤EIT係列新一期,探索AI如何重塑日常科技與用戶體驗
- 算力爆發遇上電源革新,大聯大世平集團攜手晶豐明源線上研討會解鎖應用落地
- 創新不止,創芯不已:第六屆ICDIA創芯展8月南京盛大啟幕!
- AI時代,為什麼存儲基礎設施的可靠性決定數據中心的經濟效益
- 矽典微ONELAB開發係列:為毫米波算法開發者打造的全棧工具鏈
技術白皮書下載更多>>
- 車規與基於V2X的車輛協同主動避撞技術展望
- 數字隔離助力新能源汽車安全隔離的新挑戰
- 汽車模塊拋負載的解決方案
- 車用連接器的安全創新應用
- Melexis Actuators Business Unit
- Position / Current Sensors - Triaxis Hall
熱門搜索
Future
GFIVE
GPS
GPU
Harting
HDMI
HDMI連接器
HD監控
HID燈
I/O處理器
IC
IC插座
IDT
IGBT
in-cell
Intersil
IP監控
iWatt
Keithley
Kemet
Knowles
Lattice
LCD
LCD模組
LCR測試儀
lc振蕩器
Lecroy
LED
LED保護元件
LED背光




