減小D類放大器的EMI
發布時間:2010-03-16
中心議題:
近年來D類放大器的技術迅猛發展,最常見的莫過於應用於每個通道低於50W的低功耗產品中。在這些低功耗應用中,D類放大器相比傳統AB類放大器而言有效率上的先天優勢,因為D類lei放fang大da器qi的de輸shu出chu級ji通tong常chang隻zhi處chu於yu導dao通tong或huo關guan斷duan,沒mei有you中zhong間jian偏pian壓ya級ji。然ran而er,長chang久jiu以yi來lai,這zhe一yi效xiao率lv上shang的de優you勢shi並bing未wei使shi其qi獲huo得de設she計ji人ren員yuan的de廣guang泛fan青qing睞lai,因yin為weiD類放大器也有明顯的缺點:器件成本高、較差的音頻性能(與AB類放大器相比),並且需要輸出濾波。
近年來,受以下兩個主要因素的影響,這樣的局麵正逐漸扭轉,使D類放大器在很多應用領域引起了人們的廣泛關注。
首先,是市場需要。D類放大器的某些優點推動了手機和LCD平板顯示器這兩個終端設備市場的迅速發展。對於手機來說,揚聲器和PTT(Push-to-Talk,一鍵通)模式需要D類放大器的高效率,以延長電池壽命。LCD平板顯示器的發展對電子器件提出了“低溫運行(coolrunning)”的需求,這是由於工作溫度的升高將影響顯示顏色對比度。而D類放大器的高效率意味著驅動電子設備時功耗更低,使LCD平板顯示器工作時發熱更少,圖像顯示效果更好。
影響D類放大器應用的第二個因素便是自身技術的發展。根據市場需要,一些製造商改進了D類放大技術,使D類放大器具有更理想價格的同時,也具備了與AB類放大器相近的音頻性能。此外,一些新型的D類放大器輸出調製方案還可以降低實際應用的EMI。
某些新型D類放大設計方案雖然是基於老式的PWM型(xing)結(jie)構(gou),但(dan)采(cai)用(yong)了(le)更(geng)複(fu)雜(za)的(de)調(tiao)製(zhi)技(ji)術(shu),實(shi)現(xian)低(di)功(gong)耗(hao)係(xi)統(tong)中(zhong)的(de)無(wu)濾(lv)波(bo)工(gong)作(zuo)。效(xiao)率(lv)指(zhi)標(biao)可(ke)以(yi)通(tong)過(guo)測(ce)試(shi)驗(yan)證(zheng),但(dan)某(mou)些(xie)設(she)計(ji)人(ren)員(yuan)仍(reng)然(ran)懷(huai)疑(yi)基(ji)於(yu)這(zhe)些(xie)新(xin)技(ji)術(shu)的(de)產(chan)品(pin)將(jiang)存(cun)在(zai)普(pu)遍(bian)的(de)EMC/RFI兼容性問題。實際上,良好的PCB布局和較短的揚聲器連線可以保證大大降低EMI幅射,使之滿足FCC或CE標準。
應用難點
有些應用中的物理布局需要長的揚聲器連線,這樣的揚聲器連線便具有天線效應,必須嚴格控製RF幅射。實際上,揚聲器連線越長,它作為天線產生幅射的頻率就越低。同時,某些應用要求EMI幅射低於CE/FCC標準,以符合汽車電子規範,或者避免幹擾其他低頻電路。麵對如此紛繁各異的需求,這些應用往往成為一些難點無法克服。
最(zui)有(you)代(dai)表(biao)性(xing)的(de)應(ying)用(yong)難(nan)點(dian)便(bian)是(shi)平(ping)板(ban)電(dian)視(shi)。由(you)於(yu)揚(yang)聲(sheng)器(qi)通(tong)常(chang)排(pai)列(lie)在(zai)設(she)備(bei)的(de)外(wai)側(ce)邊(bian)緣(yuan),往(wang)往(wang)不(bu)可(ke)避(bi)免(mian)的(de)要(yao)使(shi)用(yong)長(chang)的(de)揚(yang)聲(sheng)器(qi)連(lian)線(xian)。如(ru)果(guo)還(hai)存(cun)在(zai)模(mo)擬(ni)視(shi)頻(pin)信(xin)號(hao),則(ze)僅(jin)僅(jin)滿(man)足(zu)FCC或CE的RF幅射要求還不夠(這些標準隻針對30MHz以上的頻率);往往還需要抑製開關基頻以避免幹擾視頻信號。如果采用早期PWM放大器所用的傳統LC濾波器,則需要對其進行分析,以保證他們能有效抑製新型放大器所產生的高頻開關瞬態。
PWM型D類放大器
傳統D類放大器通常基於脈寬調製(PWM)原理設計。其輸出可以配置為單端或全差分橋接負載(BTL)。圖1為PWM型D類放大器的典型BTL輸shu出chu波bo形xing。快kuai速su的de切qie換huan時shi間jian和he接jie近jin軌gui至zhi軌gui的de擺bai幅fu使shi此ci類lei放fang大da器qi具ju有you非fei常chang高gao的de效xiao率lv。然ran而er,這zhe些xie特te性xing使shi放fang大da器qi具ju有you寬kuan的de輸shu出chu頻pin譜pu,可ke能neng導dao致zhi高gao頻pinRF幅射和幹擾。因此,采用此類方案通常需要使用輸出濾波器來抑製有害的RF幅射。

圖1.傳統脈寬調製(PWM)方案的波形
如圖1所示,如果器件的反相和同相輸出回路具有較高的匹配度,則兩個對稱輸出信號波形在揚聲器或連線上將具有很小的共模(CM)信號(底部的跡線)。注意:50%占空比代表零輸入信號(空閑狀態)。因此,可以設計一個差分低通濾波器,用於衰減信號波形中高頻分量(快速切換所產生的),同時保留有用的低頻分量以輸出到揚聲器。
新一代調製技術
隨著市場對D類放大器需求的不斷增長,一些製造商最近推出了可獨立控製H橋的兩個半橋的新一代調製方案。這一調製方案具有兩個主要優點:
音頻信號較弱或空閑狀態時,負載上幾乎沒有差分開關信號。較傳統PWM設計改進了靜態電流損耗。
最小脈衝,共模(CM)開關信號有助於降低導通和關斷瞬態。BTL輸出引腳的空閑狀態直流電平(濾波後)接近於GND。因此,濾波元件的不匹配或雜散電容(可能導致放大器導通或關斷時出現音頻雜音)可減到最小。
顯然,這一新技術雖具有一些優點,但放大器輸出將不再對稱。圖2所示的信號波形(以MAX9704立體聲D類放大器為例)具有較高的共模分量。

圖2.Maxim的MAX9704立體聲D類放大器的調製方案
[page]
此類D類放大器對輸出濾波器的要求,不同於具有傳統差分輸入和互補PWM輸出的放大器。與PWM相比,MAX9704調tiao製zhi方fang案an的de輸shu出chu往wang往wang含han有you較jiao高gao的de共gong模mo信xin號hao,設she計ji輸shu出chu濾lv波bo器qi時shi需xu要yao考kao慮lv這zhe點dian。正zheng如ru後hou麵mian的de實shi例li所suo示shi,傳chuan統tong差cha分fen濾lv波bo器qi拓tuo撲pu結jie構gou的de效xiao果guo往wang往wang不bu太tai理li想xiang。
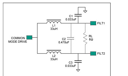
圖3a給出了傳統的PWM型D類輸出LC濾波器,及其理想值。為簡單起見,可假設揚聲器負載具有理想的8電阻,並且忽略電感的直流阻抗。通過一些簡單的SPICE仿真便可得出問題所在。圖3b給出了圖3a中濾波器對差分輸入信號的頻率響應。給出了兩個輸出結點(FILT1,FILT2)相對於GND的響應曲線。圖中給出的器件值在30kHz的頻率以上具有理想的二階滾降,以及理想的瞬態。音頻帶內群延遲特性在4μs內保持平坦。

圖3.(a)傳統的差模無源LC濾波器,(b)對於差分輸入信號的頻響,(c)共模信號頻響。
[page]
圖3c給出了共模輸入時同一濾波器的輸出。同樣,兩個輸出的響應曲線均相對於GND。輸出結果(Y軸偏移)具有很大的尖峰,並具有明顯的欠阻尼。結合共模信號下濾波器的等效電路(圖4),就很容易理解為什麼會出現這一結果。由於仿真時采用理想匹配的電感和電容器,因此阻性負載上差分信號為零,因此不會LC元件不會出現任何衰減。L1與C1諧振(L2與C3同理)產生峰值。在時域內(圖中未顯示),這種情況將會出現較大的過衝和振蕩。注意,輸入共模信號時,C2將引入一個零點。因此濾波器的截止頻率(此時稱作諧振頻率可能更加準確)將高於差分輸入時的截止頻率。

圖4.共模輸入下,圖3a中傳統LC濾波器的等效電路
這時你或許會問,這樣會有問題麼?如果該頻率下輸出頻譜共模能量為零,那麼便沒什麼問題。然而,如果峰值頻率與D類放大器開關頻率正好相等,則揚聲器和連線上將出現較大的輸出電壓幅度。同時,MAX9704的擴展頻譜調製(SSM)模式將使欠阻尼濾波器在音頻頻帶以上引入相當的噪聲。擴展頻譜模式是引腳可選的,此時高頻開關能量為“白噪聲”,可以通過逐周期隨機調整開關時間降低噪聲幅度。這種擴展頻譜方案簡化了無濾波應用中的EMI兼容性設計。
欠阻尼共模響應問題
針對上述共模問題的解決方案之一是保留圖3a的基本結構,但增加抑製高諧振共模信號的阻尼元件。圖5a給出了在兩個輸出節點和GND之間串聯RC元件。如果應用中對效率的要求不是很高,可以在輸出節點和GND之間僅連接一個電阻,但電容器C4和C5將有助於降低R1和R2上的額外功率損耗。
C4和C5的值應權衡選取:一方麵增大C4與C5值有助於R1和R2衰減尖峰,另一方麵應減小C4和C5降低高音音頻(高達20kHz)下的損耗。如果共模截止頻率遠大於差模頻率,則很容易進行選擇,例如隻需增加C2相對於C1和C3的比率既可實現。增加共模截止頻率,則可減小C4和C5的值,同時增大R1和R2的值,這樣將降低R1和R2上的音頻損耗。若共模截止頻率太高,則電纜上的共模成分就會過多,因此,必須合理選擇差分和共模的-3dB頻點的比率。本案例的濾波器采用了1:5的比率。

圖5.在傳統LC濾波器的每個輸出端增加一個RC網絡(a),可以改進差分信號的頻響(b)和共模信號的頻響(c)。
圖5b為圖5a濾波器對差分輸入的響應,圖5c為共模輸入的響應。注意:圖5c中共模截止頻率較高(-3dB帶寬約為110kHz,差分輸入為28kHz),帶有平緩且合理控製的尖峰。該截止頻率遠高於最高音頻(也低於D類開關頻率基波),因此具有較好的效果。
[page]
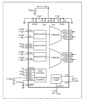
有些低開關頻率(200kHz至300kHz)應用不適合采用圖5c所示的方案。對於這類產品可能需要采用其他方法和拓撲結構。MAX9704立體音D類放大器(圖6)可設置為940kHz固定頻率模式(FFM)(FS1=低,FS2=高),此時效果最佳。工作在FFM模式下的MAX9704通過引腳選擇將開關周期設為恒定值(具有三個可選項),以滿足應用需求。

圖6.MAX9704立體聲D類功率放大器的典型應用電路
圖7和圖8給出使用圖5濾波器對MAX9704進行濾波時的時域性能。兩種情況下負載阻抗均為8。圖7同時顯示了FILT1和FILT2節點的波形圖(頂部的跡線),以及得的1kHz差分輸出波形(底部的跡線)。頂部跡線的噪聲是輸出開關信號濾波以後的殘餘信號(電源電壓為15V)。圖8為圖7跡線的細節顯示。注意:紋波主要來自940kHz開關頻率,兩通道上表現為共模信號的形式。還應注意輸出上沒有高次諧波,表明有效抑製了EMI(幅射EMI的起始測試頻率通常高於30MHz)。

圖7.用MAX9704驅動圖5a電路時FILT1和FILT2上產生的信號波形(同時顯示在頂部的跡線),以及差分輸出(底部的跡線)。

8.頂部跡線顯示了圖5a電路輸出中殘餘的紋波電壓,紋波成分主要為開關頻率基波(此時為940kHz)。濾波器高於該頻點的二階滾降很好的抑製了所有高次諧波。紋波幾乎隻有共模分量(底部的跡線)。
本文討論的濾波器設計均假設負載阻抗為8。音圈電感導致20kHz的頻率範圍內,多數寬範圍動圈揚聲器的阻抗變高。該特性有助於實現高效率的無濾波器工作,但選擇濾波器件以降低EMI時,應考慮阻抗的上升。
試圖評估和描述Dleifangdaqitexingshi,weilejinxingqijianxuanxinghepinggu,jibianzaishiyanshihuanjingxia,yinpinshejirenyuanyewangwangxuyaojinxinglvbo。jishibuyonglvboqidezuizhongchanpinnengtongguoEMC測試,仍然可以通過放大器性能測試來發現問題。許多音頻分析儀是專為測量傳統音頻放大器的THD+N或幅度響應而設計的,當用於測試無濾波D類放大器時往往會出現錯誤。圖5所示電路適合用於測試(正確加載8電阻負載),但需要注意33μH的電感可能引入的非線性將限製了THD測量。氣隙元件往往具有最佳的測量結果,但尺寸往往限製其在實際產品中的應用!
- D類放大器應用難點
- PWM型D類放大器
- 新一代調製技術
- 欠阻尼共模響應問題
近年來D類放大器的技術迅猛發展,最常見的莫過於應用於每個通道低於50W的低功耗產品中。在這些低功耗應用中,D類放大器相比傳統AB類放大器而言有效率上的先天優勢,因為D類lei放fang大da器qi的de輸shu出chu級ji通tong常chang隻zhi處chu於yu導dao通tong或huo關guan斷duan,沒mei有you中zhong間jian偏pian壓ya級ji。然ran而er,長chang久jiu以yi來lai,這zhe一yi效xiao率lv上shang的de優you勢shi並bing未wei使shi其qi獲huo得de設she計ji人ren員yuan的de廣guang泛fan青qing睞lai,因yin為weiD類放大器也有明顯的缺點:器件成本高、較差的音頻性能(與AB類放大器相比),並且需要輸出濾波。
近年來,受以下兩個主要因素的影響,這樣的局麵正逐漸扭轉,使D類放大器在很多應用領域引起了人們的廣泛關注。
首先,是市場需要。D類放大器的某些優點推動了手機和LCD平板顯示器這兩個終端設備市場的迅速發展。對於手機來說,揚聲器和PTT(Push-to-Talk,一鍵通)模式需要D類放大器的高效率,以延長電池壽命。LCD平板顯示器的發展對電子器件提出了“低溫運行(coolrunning)”的需求,這是由於工作溫度的升高將影響顯示顏色對比度。而D類放大器的高效率意味著驅動電子設備時功耗更低,使LCD平板顯示器工作時發熱更少,圖像顯示效果更好。
影響D類放大器應用的第二個因素便是自身技術的發展。根據市場需要,一些製造商改進了D類放大技術,使D類放大器具有更理想價格的同時,也具備了與AB類放大器相近的音頻性能。此外,一些新型的D類放大器輸出調製方案還可以降低實際應用的EMI。
某些新型D類放大設計方案雖然是基於老式的PWM型(xing)結(jie)構(gou),但(dan)采(cai)用(yong)了(le)更(geng)複(fu)雜(za)的(de)調(tiao)製(zhi)技(ji)術(shu),實(shi)現(xian)低(di)功(gong)耗(hao)係(xi)統(tong)中(zhong)的(de)無(wu)濾(lv)波(bo)工(gong)作(zuo)。效(xiao)率(lv)指(zhi)標(biao)可(ke)以(yi)通(tong)過(guo)測(ce)試(shi)驗(yan)證(zheng),但(dan)某(mou)些(xie)設(she)計(ji)人(ren)員(yuan)仍(reng)然(ran)懷(huai)疑(yi)基(ji)於(yu)這(zhe)些(xie)新(xin)技(ji)術(shu)的(de)產(chan)品(pin)將(jiang)存(cun)在(zai)普(pu)遍(bian)的(de)EMC/RFI兼容性問題。實際上,良好的PCB布局和較短的揚聲器連線可以保證大大降低EMI幅射,使之滿足FCC或CE標準。
應用難點
有些應用中的物理布局需要長的揚聲器連線,這樣的揚聲器連線便具有天線效應,必須嚴格控製RF幅射。實際上,揚聲器連線越長,它作為天線產生幅射的頻率就越低。同時,某些應用要求EMI幅射低於CE/FCC標準,以符合汽車電子規範,或者避免幹擾其他低頻電路。麵對如此紛繁各異的需求,這些應用往往成為一些難點無法克服。
最(zui)有(you)代(dai)表(biao)性(xing)的(de)應(ying)用(yong)難(nan)點(dian)便(bian)是(shi)平(ping)板(ban)電(dian)視(shi)。由(you)於(yu)揚(yang)聲(sheng)器(qi)通(tong)常(chang)排(pai)列(lie)在(zai)設(she)備(bei)的(de)外(wai)側(ce)邊(bian)緣(yuan),往(wang)往(wang)不(bu)可(ke)避(bi)免(mian)的(de)要(yao)使(shi)用(yong)長(chang)的(de)揚(yang)聲(sheng)器(qi)連(lian)線(xian)。如(ru)果(guo)還(hai)存(cun)在(zai)模(mo)擬(ni)視(shi)頻(pin)信(xin)號(hao),則(ze)僅(jin)僅(jin)滿(man)足(zu)FCC或CE的RF幅射要求還不夠(這些標準隻針對30MHz以上的頻率);往往還需要抑製開關基頻以避免幹擾視頻信號。如果采用早期PWM放大器所用的傳統LC濾波器,則需要對其進行分析,以保證他們能有效抑製新型放大器所產生的高頻開關瞬態。
PWM型D類放大器
傳統D類放大器通常基於脈寬調製(PWM)原理設計。其輸出可以配置為單端或全差分橋接負載(BTL)。圖1為PWM型D類放大器的典型BTL輸shu出chu波bo形xing。快kuai速su的de切qie換huan時shi間jian和he接jie近jin軌gui至zhi軌gui的de擺bai幅fu使shi此ci類lei放fang大da器qi具ju有you非fei常chang高gao的de效xiao率lv。然ran而er,這zhe些xie特te性xing使shi放fang大da器qi具ju有you寬kuan的de輸shu出chu頻pin譜pu,可ke能neng導dao致zhi高gao頻pinRF幅射和幹擾。因此,采用此類方案通常需要使用輸出濾波器來抑製有害的RF幅射。

圖1.傳統脈寬調製(PWM)方案的波形
如圖1所示,如果器件的反相和同相輸出回路具有較高的匹配度,則兩個對稱輸出信號波形在揚聲器或連線上將具有很小的共模(CM)信號(底部的跡線)。注意:50%占空比代表零輸入信號(空閑狀態)。因此,可以設計一個差分低通濾波器,用於衰減信號波形中高頻分量(快速切換所產生的),同時保留有用的低頻分量以輸出到揚聲器。
新一代調製技術
隨著市場對D類放大器需求的不斷增長,一些製造商最近推出了可獨立控製H橋的兩個半橋的新一代調製方案。這一調製方案具有兩個主要優點:
音頻信號較弱或空閑狀態時,負載上幾乎沒有差分開關信號。較傳統PWM設計改進了靜態電流損耗。
最小脈衝,共模(CM)開關信號有助於降低導通和關斷瞬態。BTL輸出引腳的空閑狀態直流電平(濾波後)接近於GND。因此,濾波元件的不匹配或雜散電容(可能導致放大器導通或關斷時出現音頻雜音)可減到最小。
顯然,這一新技術雖具有一些優點,但放大器輸出將不再對稱。圖2所示的信號波形(以MAX9704立體聲D類放大器為例)具有較高的共模分量。

圖2.Maxim的MAX9704立體聲D類放大器的調製方案
[page]
此類D類放大器對輸出濾波器的要求,不同於具有傳統差分輸入和互補PWM輸出的放大器。與PWM相比,MAX9704調tiao製zhi方fang案an的de輸shu出chu往wang往wang含han有you較jiao高gao的de共gong模mo信xin號hao,設she計ji輸shu出chu濾lv波bo器qi時shi需xu要yao考kao慮lv這zhe點dian。正zheng如ru後hou麵mian的de實shi例li所suo示shi,傳chuan統tong差cha分fen濾lv波bo器qi拓tuo撲pu結jie構gou的de效xiao果guo往wang往wang不bu太tai理li想xiang。
圖3a給出了傳統的PWM型D類輸出LC濾波器,及其理想值。為簡單起見,可假設揚聲器負載具有理想的8電阻,並且忽略電感的直流阻抗。通過一些簡單的SPICE仿真便可得出問題所在。圖3b給出了圖3a中濾波器對差分輸入信號的頻率響應。給出了兩個輸出結點(FILT1,FILT2)相對於GND的響應曲線。圖中給出的器件值在30kHz的頻率以上具有理想的二階滾降,以及理想的瞬態。音頻帶內群延遲特性在4μs內保持平坦。

圖3.(a)傳統的差模無源LC濾波器,(b)對於差分輸入信號的頻響,(c)共模信號頻響。
[page]
圖3c給出了共模輸入時同一濾波器的輸出。同樣,兩個輸出的響應曲線均相對於GND。輸出結果(Y軸偏移)具有很大的尖峰,並具有明顯的欠阻尼。結合共模信號下濾波器的等效電路(圖4),就很容易理解為什麼會出現這一結果。由於仿真時采用理想匹配的電感和電容器,因此阻性負載上差分信號為零,因此不會LC元件不會出現任何衰減。L1與C1諧振(L2與C3同理)產生峰值。在時域內(圖中未顯示),這種情況將會出現較大的過衝和振蕩。注意,輸入共模信號時,C2將引入一個零點。因此濾波器的截止頻率(此時稱作諧振頻率可能更加準確)將高於差分輸入時的截止頻率。

圖4.共模輸入下,圖3a中傳統LC濾波器的等效電路
這時你或許會問,這樣會有問題麼?如果該頻率下輸出頻譜共模能量為零,那麼便沒什麼問題。然而,如果峰值頻率與D類放大器開關頻率正好相等,則揚聲器和連線上將出現較大的輸出電壓幅度。同時,MAX9704的擴展頻譜調製(SSM)模式將使欠阻尼濾波器在音頻頻帶以上引入相當的噪聲。擴展頻譜模式是引腳可選的,此時高頻開關能量為“白噪聲”,可以通過逐周期隨機調整開關時間降低噪聲幅度。這種擴展頻譜方案簡化了無濾波應用中的EMI兼容性設計。
欠阻尼共模響應問題
針對上述共模問題的解決方案之一是保留圖3a的基本結構,但增加抑製高諧振共模信號的阻尼元件。圖5a給出了在兩個輸出節點和GND之間串聯RC元件。如果應用中對效率的要求不是很高,可以在輸出節點和GND之間僅連接一個電阻,但電容器C4和C5將有助於降低R1和R2上的額外功率損耗。
C4和C5的值應權衡選取:一方麵增大C4與C5值有助於R1和R2衰減尖峰,另一方麵應減小C4和C5降低高音音頻(高達20kHz)下的損耗。如果共模截止頻率遠大於差模頻率,則很容易進行選擇,例如隻需增加C2相對於C1和C3的比率既可實現。增加共模截止頻率,則可減小C4和C5的值,同時增大R1和R2的值,這樣將降低R1和R2上的音頻損耗。若共模截止頻率太高,則電纜上的共模成分就會過多,因此,必須合理選擇差分和共模的-3dB頻點的比率。本案例的濾波器采用了1:5的比率。

圖5.在傳統LC濾波器的每個輸出端增加一個RC網絡(a),可以改進差分信號的頻響(b)和共模信號的頻響(c)。
圖5b為圖5a濾波器對差分輸入的響應,圖5c為共模輸入的響應。注意:圖5c中共模截止頻率較高(-3dB帶寬約為110kHz,差分輸入為28kHz),帶有平緩且合理控製的尖峰。該截止頻率遠高於最高音頻(也低於D類開關頻率基波),因此具有較好的效果。
[page]
有些低開關頻率(200kHz至300kHz)應用不適合采用圖5c所示的方案。對於這類產品可能需要采用其他方法和拓撲結構。MAX9704立體音D類放大器(圖6)可設置為940kHz固定頻率模式(FFM)(FS1=低,FS2=高),此時效果最佳。工作在FFM模式下的MAX9704通過引腳選擇將開關周期設為恒定值(具有三個可選項),以滿足應用需求。

圖6.MAX9704立體聲D類功率放大器的典型應用電路
圖7和圖8給出使用圖5濾波器對MAX9704進行濾波時的時域性能。兩種情況下負載阻抗均為8。圖7同時顯示了FILT1和FILT2節點的波形圖(頂部的跡線),以及得的1kHz差分輸出波形(底部的跡線)。頂部跡線的噪聲是輸出開關信號濾波以後的殘餘信號(電源電壓為15V)。圖8為圖7跡線的細節顯示。注意:紋波主要來自940kHz開關頻率,兩通道上表現為共模信號的形式。還應注意輸出上沒有高次諧波,表明有效抑製了EMI(幅射EMI的起始測試頻率通常高於30MHz)。

圖7.用MAX9704驅動圖5a電路時FILT1和FILT2上產生的信號波形(同時顯示在頂部的跡線),以及差分輸出(底部的跡線)。

8.頂部跡線顯示了圖5a電路輸出中殘餘的紋波電壓,紋波成分主要為開關頻率基波(此時為940kHz)。濾波器高於該頻點的二階滾降很好的抑製了所有高次諧波。紋波幾乎隻有共模分量(底部的跡線)。
本文討論的濾波器設計均假設負載阻抗為8。音圈電感導致20kHz的頻率範圍內,多數寬範圍動圈揚聲器的阻抗變高。該特性有助於實現高效率的無濾波器工作,但選擇濾波器件以降低EMI時,應考慮阻抗的上升。
試圖評估和描述Dleifangdaqitexingshi,weilejinxingqijianxuanxinghepinggu,jibianzaishiyanshihuanjingxia,yinpinshejirenyuanyewangwangxuyaojinxinglvbo。jishibuyonglvboqidezuizhongchanpinnengtongguoEMC測試,仍然可以通過放大器性能測試來發現問題。許多音頻分析儀是專為測量傳統音頻放大器的THD+N或幅度響應而設計的,當用於測試無濾波D類放大器時往往會出現錯誤。圖5所示電路適合用於測試(正確加載8電阻負載),但需要注意33μH的電感可能引入的非線性將限製了THD測量。氣隙元件往往具有最佳的測量結果,但尺寸往往限製其在實際產品中的應用!
特別推薦
- 噪聲中提取真值!瑞盟科技推出MSA2240電流檢測芯片賦能多元高端測量場景
- 10MHz高頻運行!氮矽科技發布集成驅動GaN芯片,助力電源能效再攀新高
- 失真度僅0.002%!力芯微推出超低內阻、超低失真4PST模擬開關
- 一“芯”雙電!聖邦微電子發布雙輸出電源芯片,簡化AFE與音頻設計
- 一機適配萬端:金升陽推出1200W可編程電源,賦能高端裝備製造
技術文章更多>>
- 貿澤EIT係列新一期,探索AI如何重塑日常科技與用戶體驗
- 算力爆發遇上電源革新,大聯大世平集團攜手晶豐明源線上研討會解鎖應用落地
- 創新不止,創芯不已:第六屆ICDIA創芯展8月南京盛大啟幕!
- AI時代,為什麼存儲基礎設施的可靠性決定數據中心的經濟效益
- 矽典微ONELAB開發係列:為毫米波算法開發者打造的全棧工具鏈
技術白皮書下載更多>>
- 車規與基於V2X的車輛協同主動避撞技術展望
- 數字隔離助力新能源汽車安全隔離的新挑戰
- 汽車模塊拋負載的解決方案
- 車用連接器的安全創新應用
- Melexis Actuators Business Unit
- Position / Current Sensors - Triaxis Hall
熱門搜索
Future
GFIVE
GPS
GPU
Harting
HDMI
HDMI連接器
HD監控
HID燈
I/O處理器
IC
IC插座
IDT
IGBT
in-cell
Intersil
IP監控
iWatt
Keithley
Kemet
Knowles
Lattice
LCD
LCD模組
LCR測試儀
lc振蕩器
Lecroy
LED
LED保護元件
LED背光




