驅動電路設計(七)——自舉電源在5kW交錯調製圖騰柱PFC應用
發布時間:2025-05-07 責任編輯:lina
【導讀】隨著功率半導體IGBT,SiC MOSFET技術的發展和係統設計的優化,電平位移驅動電路應用場景越來越廣,電壓從600V拓展到了1200V。英飛淩1200V電平位移型頸驅動芯片電流可達+/-2.3A,可驅動中功率IGBT,包括Easy係列模塊。目標10kW+應用,如商用HVAC、熱泵、伺服驅動器、工業變頻器、泵和風機。本文就來介紹一個設計案例,采用電平位移驅動器碳化矽SiC MOSFET 5kW交錯調製圖騰柱PFC評估板。
隨著功率半導體IGBT,SiC MOSFET技術的發展和係統設計的優化,電平位移驅動電路應用場景越來越廣,電壓從600V拓展到了1200V。英飛淩1200V電平位移型頸驅動芯片電流可達+/-2.3A,可驅動中功率IGBT,包括Easy係列模塊。目標10kW+應用,如商用HVAC、熱泵、伺服驅動器、工業變頻器、泵和風機。本文就來介紹一個設計案例,采用電平位移驅動器碳化矽SiC MOSFET 5kW交錯調製圖騰柱PFC評估板。
從設計上看,這是一個很好的工業應用案例,涉及自舉電路用在中功率驅動和工頻50Hz的驅動中的應用。
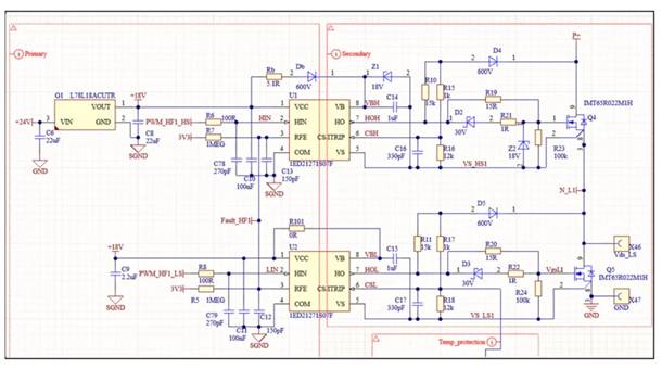
評估板的型號為EVAL-1EDSIC-PFC-5KW,是采用交錯圖騰柱實現PFC的完整方案,三個半橋橋臂結構,見下圖,兩個高頻橋臂的功率開關采用650V 22mΩ的碳化矽MOSFET IMBG65R022M1H,一個低頻橋臂采用10 mΩ600V的CoolMOS™ S7 IPQC60R010S7。
CoolMOS™ S7是高壓SJ MOSFET,其針對RDS(on)優化,用於低頻開關。非常適合固態斷路器和繼電器、PLC、電池保護以及大功率電源中的有源橋式整流。
Si和SIC MOSFET驅動都采用基於SOI技術電平位移驅動芯片。
其中SiC MOSFET的驅動采用電平位移驅動芯片1ED21271S65F,它是4A 650V的大電流高壓側柵極驅動器,帶過電流保護(OCP)、多功能RCIN/故障/使能(RFE)和集成自舉二極管(BSD),DSO-8封裝。
CoolMOS™ S7的驅動采用基於SOI技術電平位移驅動芯片2ED2182S06F,它是2.5A 650V高速大電流半橋柵極驅動器IC,集成自舉二極管,DSO-8封裝。
5kW交錯調製圖騰柱PFC的設計,在230VAC半負載條件下,實現效率為98.7%,尺寸為218mm x 170mm x 60mm,即功率密度達到36W/in3。
所用器件:
■ EiceDRIVER™ 1ED21271S65F驅動CoolSiC™ MOSFET
■ CoolSiC™ MOSFET IMBG65R022M1H
■ EiceDRIVER™ 2ED2182S06F驅動CoolMOS™
■ CoolMOS™ S7 SJ MOSFET 600V IPQC60R010S7
■ 控製器MCU: XMC™ 4200 Arm® Cortex®-M4
■ 輔助電源:ICE2QR2280G
SIC MOSFET驅動
1ED21271S65F是2025年3月推出的最新產品,電壓為650V、輸出能力+/-4A的高邊柵極驅動器,與其他產品相比,提供了一種更穩健、更具性價比的解決方案。
設計采用英飛淩的絕緣體上矽(SOI)技術,1ED21x7x係列具有出色的可靠性和抗噪能力,能夠在負瞬態電壓高達-100V時芯片不壞。
可用於高壓側或低壓側高壓、大電流、高速功率管驅動,即驅動Si/SiC功率MOSFET和IGBT,擊穿電壓高達650V,輸出電流為+/-4A,傳播延遲小於 100ns。
1ED21x7x係列非常適合驅動多個開關並聯應用,例如輕型電動汽車中,基於1ED21x7x大電流柵極驅動器的設計,可在一個三相係統中節省多個 NPN/PNP管和外部自舉二極管。
在圖騰柱PFC設計中,電感器過流保護是個設計難點,1ED21x7x提供簡單、易於設計的電感器過流保護。
1ED21x7x的CS管腳功能強大,可以實現過流保護和短路I和短路II的保護。
短路I:指發生在功率開關開通之前,已經處於短路狀態。
短路II:短路發生在功率開關導通狀態,這是更難保護的。
過流保護:1ED21x7x係列有兩個CS保護閾值可以選,0.25V和1.8V。0.25V設置通常與分流電阻一起使用,以實現過流檢測,低壓選項,可以盡量減少分流電阻上的壓降造成的損耗。對於褪飽和檢測,要選用1.8V,因為它具有更好的抗噪能力。
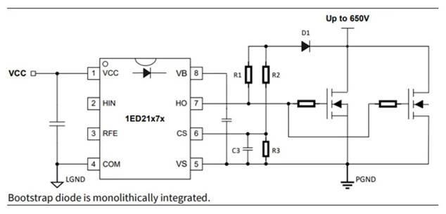
由於1ED21x7x係列集成了自舉二極管,外圍電路就顯得更簡單,下圖的實際電路外接了一個600V高速二極管Db和一個5.1Ω電阻,自舉電容為1uf。這是為什麼呢?
在《驅動電路設計(五)——驅動器的自舉電源穩態設計》中強調了自舉電路會有電壓損失,造成上管驅動電壓低於下管電壓,而SiC的RDS(ON)會隨著驅動電壓降低而明顯增大,這是要在設計中避免的。
自舉電壓的損失主要貢獻是自舉電路中的自舉電路中的阻抗,VRboot由下麵公式決定,選擇更小的外接電阻能降低自舉電壓的損失,外接5.1歐姆相比驅動內置的等效電阻35歐姆來說小得多,零點幾伏的改善對SiC MOSFET的靜態損耗降低是非常有價值的。
CoolMOS™驅動
EiceDRIVER™ 2ED2182S06F驅動CoolMOS™ S7 SJ MOSFET 600V IPQC60R010S7時,就直接采用集成自舉二極管,自舉電容為33uf+100nf。
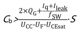
由於低頻橋臂工作在工頻50Hz,按照《驅動電路設計(四)---驅動器的自舉電源綜述》中的設計公式,進行計算。由於頻率隻有50Hz,驅動器的靜態電流被放大了。它的效應要比IPQC60R010S7的QG大一個量級,所以算出來的電容值就比較大,取33uf。
■ QG為功率開關的柵極電荷 318nC (IPQC60R010S7)
■ Iq為相關驅動器的靜態電流170uA(數據表中Quiescent VBS supply current)
■ Ileak為自舉電容的漏電流(隻與電解電容有關,忽略)
■ fSW為功率管的開關頻率50Hz
■ UCC為驅動電源電壓
■ UF為自舉二極管的正向電壓
■ UCEsat為下橋臂功率管的電壓降
■ S為餘量係數
通過以上內容,可以看到不能抄作業的自舉電路設計的兩個案例,結合之前係列文章中的知識點,讀者可以做驗證性的設計。
英飛淩新開發了一些功能強大的電平位移驅動電路,把應用場景拓展了,在合理的係統絕緣分配後,可以更積極采用電平位移驅動電路、自舉電路來優化係統設計,降低係統成本。
(作者:陳子穎,鄭姿清)
免責聲明:本文為轉載文章,轉載此文目的在於傳遞更多信息,版權歸原作者所有。本文所用視頻、圖片、文字如涉及作品版權問題,請聯係小編進行處理。
推薦閱讀:
- 噪聲中提取真值!瑞盟科技推出MSA2240電流檢測芯片賦能多元高端測量場景
- 10MHz高頻運行!氮矽科技發布集成驅動GaN芯片,助力電源能效再攀新高
- 失真度僅0.002%!力芯微推出超低內阻、超低失真4PST模擬開關
- 一“芯”雙電!聖邦微電子發布雙輸出電源芯片,簡化AFE與音頻設計
- 一機適配萬端:金升陽推出1200W可編程電源,賦能高端裝備製造
- 一秒檢測,成本降至萬分之一,光引科技把幾十萬的台式光譜儀“搬”到了手腕上
- AI服務器電源機櫃Power Rack HVDC MW級測試方案
- 突破工藝邊界,奎芯科技LPDDR5X IP矽驗證通過,速率達9600Mbps
- 通過直接、準確、自動測量超低範圍的氯殘留來推動反滲透膜保護
- 從技術研發到規模量產:恩智浦第三代成像雷達平台,賦能下一代自動駕駛!
- 車規與基於V2X的車輛協同主動避撞技術展望
- 數字隔離助力新能源汽車安全隔離的新挑戰
- 汽車模塊拋負載的解決方案
- 車用連接器的安全創新應用
- Melexis Actuators Business Unit
- Position / Current Sensors - Triaxis Hall




