無輔助繞組 GaN 反激式轉換器如何解決交流/直流適配器設計難題
發布時間:2024-12-13 來源:德州儀器 責任編輯:lina
【導讀】人們對更小、更高效電源的需求不斷增長,進而推動著基於氮化镓 (GaN) 的功率級快速普及。在交流/直流適配器市場中,製造商正在迅速利用 GaN 反激式轉換器,通過功能越來越強大但尺寸越來越小的適配器,幫助擴大 USB Type-C® 接口的市場規模。
人們對更小、更高效電源的需求不斷增長,進而推動著基於氮化镓 (GaN) 的功率級快速普及。在交流/直流適配器市場中,製造商正在迅速利用 GaN 反激式轉換器,通過功能越來越強大但尺寸越來越小的適配器,幫助擴大 USB Type-C® 接口的市場規模。
雖(sui)然(ran)這(zhe)令(ling)人(ren)振(zhen)奮(fen),但(dan)與(yu)此(ci)同(tong)時(shi),電(dian)源(yuan)設(she)計(ji)人(ren)員(yuan)必(bi)須(xu)降(jiang)低(di)係(xi)統(tong)成(cheng)本(ben)和(he)複(fu)雜(za)性(xing)。借(jie)助(zhu)反(fan)激(ji)式(shi)轉(zhuan)換(huan)器(qi)設(she)計(ji)中(zhong)的(de)最(zui)新(xin)創(chuang)新(xin)成(cheng)果(guo),無(wu)需(xu)使(shi)用(yong)輔(fu)助(zhu)繞(rao)組(zu)即(ji)可(ke)實(shi)現(xian)器(qi)件(jian)偏(pian)置(zhi)(無輔助繞組),而且不會影響效率。
本文將探討德州儀器的 UCG28826 集成 GaN 反激式轉換器如何幫助您克服交流/直流適配器設計難題。
拆下變壓器輔助繞組
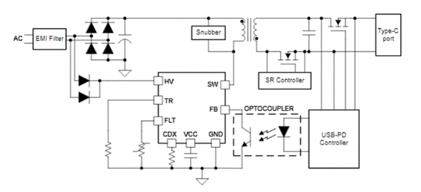
實現出色反激式設計的一個常見障礙是需要產生轉換器偏置。如圖 1 所示,典型的反激式電源將通過輔助變壓器繞組產生轉換器偏置,再加上額外的輔助電源轉換電路,二者會導致成本更高、元件數量更多和功率損耗更大。
圖 1 典型的 VCC 輔助電源轉換和檢測電路
對於 USB 電力輸送 (PD) shipeiqieryan,shengchengzhuanhuanqipianzhidebuliangyingxianggengweimingxian,yinweizhexieshipeiqitigongkebiandeshuchudianyayishiyingbutongdefuzaiyaoqiu。youyufuzhuraozudianyayushuchudianyachengzhengbi,yincibixushezhizashubi,yiquebaodangshuchudianyachuyuzuidishuipingshi,fuzhudianyuandianya (VCC) 仍高於最低工作電壓。因此,從最低輸出電壓到最高輸出電壓的轉換將使輔助繞組電壓增加很多倍(如圖 2 所示),從而在 VCC 引腳上產生高壓應力。這需要使用額外的輔助電源轉換級,因此會降低效率並增加解決方案的複雜性。
圖 2 反激式輸出電壓對輔助繞組電壓影響的示例
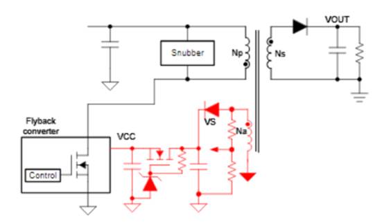
UCG28826 通過引入自偏置管理解決了這一難題。如圖 3 所示,自偏置使器件能夠通過與開關節點的連接高效地收集偏置能量。然後,器件傳輸收集到的能量為 VCC 電容器充電,電源無需使用輔助繞組、輔助電源轉換電路和任何其他相關組件即可實現高效的輔助電源管理。無輔助繞組反激式設計有助於降低係統成本、減小係統尺寸和降低複雜性,同時還可以提高效率。
圖 3 帶有自偏置和無輔助繞組檢測功能的 UCG28826 方框圖
通過集成式轉換器解決方案減輕 EMI
使用集成度更高的轉換器時,一個常見缺點是設計靈活性降低。例如,為了減輕電磁幹擾 (EMI),一種常用的技術是利用與金屬氧化物半導體場效應晶體管 (MOSFET) 的柵極串聯的電阻器。通過調整電阻值,可以相應地調整開關節點壓擺率,從而提供一種簡單的方法來微調反激式轉換器產生的 EMI。當然,將 MOSFET 集成到反激式轉換器則不可能實現上述調整,因此降低了可調性,並增加了實現 EMI 合規性所需的設計時間。
UCG28826 引(yin)入(ru)了(le)許(xu)多(duo)設(she)計(ji)可(ke)配(pei)置(zhi)性(xing)選(xuan)項(xiang)。通(tong)過(guo)調(tiao)整(zheng)連(lian)接(jie)到(dao)其(qi)中(zhong)一(yi)個(ge)專(zhuan)用(yong)配(pei)置(zhi)引(yin)腳(jiao)的(de)電(dian)阻(zu)值(zhi),您(nin)可(ke)以(yi)修(xiu)改(gai)幾(ji)個(ge)不(bu)同(tong)的(de)參(can)數(shu),包(bao)括(kuo)柵(zha)極(ji)驅(qu)動(dong)強(qiang)度(du)。然(ran)後(hou),您(nin)可(ke)以(yi)調(tiao)整(zheng) MOSFET 導通時的開關節點壓擺率以微調 EMI。
圖 4 簡化反激式設計中的 UCG28826
結語
隨著 USB Type-C 生態係統在我們日常生活中的快速普及,人們對創建更小巧、更強大且更高效的交流/直流適配器的需求不斷增長。借助 UCG28826 無輔助繞組 GaN 反激式轉換器等器件,您可以創建此類電源,同時降低係統成本和複雜性。
其他資源
UCG28826 數據表。
UCG28826 評估模塊用戶指南。
查看反激式和 Flybuck 架構頁麵、GaN 技術頁麵和 USB Type-C 技術頁麵。
(來源:德州儀器)
免責聲明:本文為轉載文章,轉載此文目的在於傳遞更多信息,版權歸原作者所有。本文所用視頻、圖片、文字如涉及作品版權問題,請聯係小編進行處理。
推薦閱讀:
DigiKey和MediaTek強強聯合,開啟物聯網邊緣AI和連接功能新篇章
- 噪聲中提取真值!瑞盟科技推出MSA2240電流檢測芯片賦能多元高端測量場景
- 10MHz高頻運行!氮矽科技發布集成驅動GaN芯片,助力電源能效再攀新高
- 失真度僅0.002%!力芯微推出超低內阻、超低失真4PST模擬開關
- 一“芯”雙電!聖邦微電子發布雙輸出電源芯片,簡化AFE與音頻設計
- 一機適配萬端:金升陽推出1200W可編程電源,賦能高端裝備製造
- 邊緣AI的發展為更智能、更可持續的技術鋪平道路
- IAR作為Qt Group獨立BU攜兩項重磅汽車電子應用開發方案首秀北京車展
- 數字化的線性穩壓器
- 安森美:用全光譜“智慧之眼”定義下一代工業機器人
- 貿澤EIT係列新一期,探索AI如何重塑日常科技與用戶體驗
- 車規與基於V2X的車輛協同主動避撞技術展望
- 數字隔離助力新能源汽車安全隔離的新挑戰
- 汽車模塊拋負載的解決方案
- 車用連接器的安全創新應用
- Melexis Actuators Business Unit
- Position / Current Sensors - Triaxis Hall






