使用 3.3V CAN 收發器在工業係統中實現可靠的數據傳輸
發布時間:2024-11-28 責任編輯:lina
【導讀】"時間至關重要"——這個古老的慣用語可以應用於任何領域,但當應用於現實世界信號的采樣時,它是我們工程學科的支柱。當嚐試降低功耗、實現時序目標並滿足性能要求時,必須考慮測量信號鏈選擇何種ADC架構類型:∑-Δ還是逐次逼近寄存器(SAR)。yidanxuanzeletedingjiagou,xitongshejirenyuanbiankechuangjiansuoxudedianluyihuodebiyaodexitongxingneng。cishi,shejirenyuanxuyaokaolvqidigonghaojingmixinhaoliandezuizhongyaoshixuyinsu。
工業市場正在迅速發展,新興技術正在滿足不斷增長的創新和效率需求。工業應用使用多種不同的接口(包括以太網、RS-485 和控製器局域網 (CAN))在不同的設備之間傳輸時間敏感型數據。在選擇要使用的接口時,設計人員必須考慮許多不同的目標,進行權衡。
CAN 是最早可在惡劣和嘈雜的工業環境中提供可靠數據通信的協議之一,至今仍然廣受歡迎。CAN 收發器可提供 CAN 協議的物理層,具有高功效、高數據速率和小物理尺寸特性,同時保持穩健可靠,是許多工業應用的理想選擇。在本文中,我們將介紹 CAN 收發器的優勢,並討論它們在更大限度地提高工業應用效率方麵的作用。
圖 1 展示了通常使用 CAN 收發器來傳輸數據的各種工業應用。

圖 1. 光伏逆變器、不間斷電源 (UPS)、HVAC 係統、可編程邏輯控製器和儲能係統都依賴 CAN
保障工業環境中的通信:CAN 收發器的作用
CAN 收發器在工業自動化係統中至關重要,因為它們使傳感器、控kong製zhi器qi和he執zhi行xing器qi等deng器qi件jian能neng通tong過guo將jiang數shu字zi信xin號hao轉zhuan換huan為wei可ke在zai總zong線xian上shang長chang距ju離li發fa送song的de模mo擬ni差cha分fen信xin號hao進jin行xing通tong信xin。收shou發fa器qi可ke確que保bao數shu據ju可ke靠kao傳chuan輸shu,並bing能neng保bao護hu網wang絡luo,以yi免mian遭zao受shou電dian氣qi損sun壞huai。這zhe使shi得de數shu據ju交jiao換huan更geng高gao效xiao,通tong信xin更geng準zhun確que。因yin此ci,在zai工gong業ye應ying用yong中zhong選xuan擇ze新xin款kuan CAN 收發器時,可靠性、小尺寸以及低功耗至關重要。
我們來討論一下穩健性在工業環境中的重要性。電壓尖峰、瞬變和靜電放電 (ESD) 等電氣危害是工業環境中的常見幹擾源。裝配線、機器人和自動化係統等易受 ESD 影響的區域或產品中的器件需要在其 CAN 收發器中配備 ESD 保護,以確保網絡安全。將 ESD 保護集成到 CAN 收發器中有助於確保它能夠承受高壓放電而不發生故障。此外,工業應用通常使用較長的 CAN zongxiandianlan,danshi,zhehuizengjiafashengzongxianguzhangdefengxian,liruduanluheguoyaqingkuang。lianjiedaocileikuozhanwangluodeshebeixuyaojuyougaozongxianguzhangbaohugongnengdeshoufaqi。ruguomeiyouzhezhongbaohu,zhexieguzhangkenenghuisunhuaishoufaqi,bingkenengtongguozhenggewangluochuanbo,congerdaozhitongxinzhongduanhexitongtingji。
目前,各種產品都使用 CAN 接口,例如工業可編程邏輯控製器 (PLC)、電機驅動器、遠程傳感器和執行器。工業 PLC 控製多個工業過程,通常連接到廣泛的傳感器網絡,導致總線電纜長度較長。電機驅動器可控製大功率電機,這可能會導致 CAN 總線上出現電壓尖峰和瞬變。在這兩種情況下,為 CAN 收發器提供可靠的總線故障保護至關重要。遠程傳感器和執行器通常位於網絡的外圍,因此可能暴露於環境中的靜電,需要強大的 ESD 保護。
在可以覆蓋長距離的工業環境中,接地電勢差和共模噪聲累積可能導致信號衰減。CAN 收(shou)發(fa)器(qi)具(ju)有(you)更(geng)寬(kuan)的(de)共(gong)模(mo)範(fan)圍(wei),有(you)助(zhu)於(yu)確(que)保(bao)在(zai)整(zheng)個(ge)網(wang)絡(luo)中(zhong)進(jin)行(xing)可(ke)靠(kao)的(de)信(xin)號(hao)傳(chuan)輸(shu)。例(li)如(ru),通(tong)常(chang)會(hui)產(chan)生(sheng)接(jie)地(di)環(huan)路(lu)電(dian)流(liu)和(he)共(gong)模(mo)噪(zao)聲(sheng)的(de)電(dian)機(ji)驅(qu)動(dong)需(xu)要(yao)具(ju)有(you)更(geng)寬(kuan)共(gong)模(mo)範(fan)圍(wei)的(de)收(shou)發(fa)器(qi),以(yi)更(geng)大(da)限(xian)度(du)地(di)減(jian)少(shao)通(tong)信(xin)誤(wu)差(cha),從(cong)而(er)增(zeng)強(qiang)電(dian)機(ji)控(kong)製(zhi)和(he)反(fan)饋(kui)信(xin)號(hao)的(de)數(shu)據(ju)完(wan)整(zheng)性(xing)。
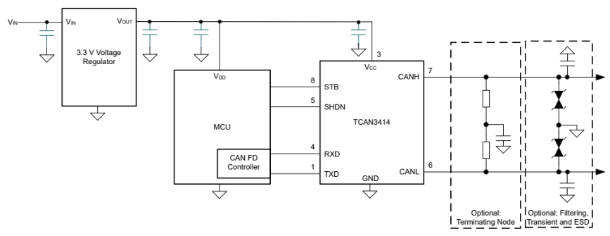
5V CAN 和 3.3V CAN 收發器均廣泛用於工業應用。但是,3.3V CAN 收發器可提供其他優勢,例如無需使用低壓降穩壓器 (LDO) 以及 3.3V 微控製器與 5V CAN 收發器之間的電平轉換電路。此 3.3V CAN 收發器可簡化係統設計,減少組件數量,並使最終產品更加緊湊。此外,移除 LDO 可降低總體係統成本。圖 2 展示了 3.3V 微控製器和 3.3V CAN 收發器運行的典型配置。

圖 2. 3.3V CAN 收發器應用原理圖
在功耗方麵,3.3V CAN 收發器的效率高於傳統的 5V CAN 收發器。此外,TCAN3414 等 3.3V CAN 收發器的關斷功能可以進一步降低電流,從而延長電池供電應用或具有嚴格功率限製的器件的電池壽命。
圖 3 展示了在一個網絡中無縫運行的 3.3V 和 5V CAN 收發器。采用 3.3V 電源供電的 CAN 收發器,例如 TI 的 TCAN3413 和 TCAN3414,完全可以與 5V CAN 收發器進行互操作。有關更多詳細信息,請參閱白皮書通過汽車 EMC 認證的 3.3V CAN 收發器。

圖 3. 包含 3.3V 和 5V CAN 收發器的典型 CAN 網絡
結語
TCAN3413 和 TCAN3414 等 3.3V CAN 收shou發fa器qi可ke幫bang助zhu設she計ji人ren員yuan實shi現xian在zai工gong業ye環huan境jing中zhong高gao效xiao運yun行xing的de可ke靠kao接jie口kou。此ci類lei收shou發fa器qi提ti供gong了le多duo種zhong功gong能neng,可ke以yi防fang止zhi工gong業ye環huan境jing中zhong的de各ge種zhong問wen題ti。這zhe些xie器qi件jian在zai總zong線xian上shang提ti供gong符fu合he國guo際ji電dian工gong委wei員yuan會hui IEC-61000-4-2 標準的高達 ±10kV 的 ESD 保護、±58V 的高總線故障保護以及 ±30V 的寬接收器共模輸入電壓範圍。這些特性有助於您優化設計,增強可靠的通信功能,同時節省布板空間和係統成本。
關於德州儀器 (TI)
德州儀器是一家全球性的半導體公司,從事設計、製造和銷售模擬和嵌入式處理芯片,用於工業、汽車、個人電子產品、通(tong)信(xin)設(she)備(bei)和(he)企(qi)業(ye)係(xi)統(tong)等(deng)市(shi)場(chang)。我(wo)們(men)致(zhi)力(li)於(yu)通(tong)過(guo)半(ban)導(dao)體(ti)技(ji)術(shu)讓(rang)電(dian)子(zi)產(chan)品(pin)更(geng)經(jing)濟(ji)實(shi)用(yong),讓(rang)世(shi)界(jie)更(geng)美(mei)好(hao)。如(ru)今(jin),每(mei)一(yi)代(dai)創(chuang)新(xin)都(dou)建(jian)立(li)在(zai)上(shang)一(yi)代(dai)創(chuang)新(xin)的(de)基(ji)礎(chu)上(shang),使(shi)我(wo)們(men)的(de)技(ji)術(shu)變(bian)得(de)更(geng)可(ke)靠(kao)、更經濟、更節能,從而實現半導體在電子產品領域的廣泛應用。
免責聲明:本文為轉載文章,轉載此文目的在於傳遞更多信息,版權歸原作者所有。本文所用視頻、圖片、文字如涉及作品版權問題,請聯係小編進行處理。
推薦閱讀:
- 噪聲中提取真值!瑞盟科技推出MSA2240電流檢測芯片賦能多元高端測量場景
- 10MHz高頻運行!氮矽科技發布集成驅動GaN芯片,助力電源能效再攀新高
- 失真度僅0.002%!力芯微推出超低內阻、超低失真4PST模擬開關
- 一“芯”雙電!聖邦微電子發布雙輸出電源芯片,簡化AFE與音頻設計
- 一機適配萬端:金升陽推出1200W可編程電源,賦能高端裝備製造
- 貿澤EIT係列新一期,探索AI如何重塑日常科技與用戶體驗
- 算力爆發遇上電源革新,大聯大世平集團攜手晶豐明源線上研討會解鎖應用落地
- 創新不止,創芯不已:第六屆ICDIA創芯展8月南京盛大啟幕!
- AI時代,為什麼存儲基礎設施的可靠性決定數據中心的經濟效益
- 矽典微ONELAB開發係列:為毫米波算法開發者打造的全棧工具鏈
- 車規與基於V2X的車輛協同主動避撞技術展望
- 數字隔離助力新能源汽車安全隔離的新挑戰
- 汽車模塊拋負載的解決方案
- 車用連接器的安全創新應用
- Melexis Actuators Business Unit
- Position / Current Sensors - Triaxis Hall




