P溝道功率MOSFETs及其應用
發布時間:2024-04-07 責任編輯:lina
【導讀】Littelfuse P溝道功率MOSFETs,雖不及廣泛使用的N溝道MOSFETs出名,在傳統的應用範圍也較有限,然而,隨著低壓(LV)應用需求的增加, P溝道功率MOSFET的應用範圍得到拓展。高端側(HS)應用P溝道的簡易性使其對低壓變換器(<120V)和非隔離的負載點更具吸引力。
Littelfuse P溝道功率MOSFETs,雖不及廣泛使用的N溝道MOSFETs出名,在傳統的應用範圍也較有限,然而,隨著低壓(LV)應用需求的增加, P溝道功率MOSFET的應用範圍得到拓展。高端側(HS)應用P溝道的簡易性使其對低壓變換器(<120V)和非隔離的負載點更具吸引力。
因為無需電荷泵或額外的電壓源,高端側(HS)P溝道MOSFET易於驅動,具有設計簡單、節省空間,零件數量少等特點,提升了成本效率。本文通過對N溝道和P溝道MOSFETs進行比較,介紹Littelfuse P溝道功率MOSFETs,探究其目標應用。
N溝道和P溝道功率MOSFET的比較分析
MOSFET截麵圖(如圖1)表明N溝道和P溝道功率MOSFETs之間的差異。N溝道MOSFET需要柵極和源極(Vgs)間施加正電壓才能導通,而P溝道MOSFET則需要負Vgs電壓。兩者的主要區別在於反向摻雜物質:P溝道MOSFETs依賴空穴為主要電荷載流子而產生空穴電流,而N溝道器件利用電子產生電子流。由於N溝道的電子遷移率大約是空穴的2~3倍,因此,在P溝道器件中移動空穴比在N溝道器件中移動電子,更具挑戰性。這也是P溝道MOSFET具有更高通態電阻的原因。因此,對於和N溝道相同芯片尺寸的P溝道MOSFETs而言,實現相同的通態電阻(RDS(on)),是不太現實。

圖1:N溝道和P溝道功率MOSFETs橫截麵及其符號標示
為實現與N溝道MOSFET相同的通態電阻RDS(on),P溝道則需要2~3倍的晶圓尺寸,因此,在低導通損耗至關重要的大電流應用場景中,具有較低RDS(on)的大晶圓麵積P溝道MOSFET並非理想選擇。另外,雖然具有較大芯片尺寸P溝gou道dao器qi件jian提ti供gong了le更geng好hao的de熱re性xing能neng,但dan表biao現xian出chu更geng大da的de固gu有you電dian容rong,從cong而er導dao致zhi更geng高gao的de開kai關guan損sun耗hao。當dang係xi統tong工gong作zuo在zai高gao開kai關guan頻pin率lv時shi,這zhe一yi缺que點dian顯xian著zhu影ying響xiang了le器qi件jian的de開kai關guan損sun耗hao。
在更關注導通損耗的低頻應用中,若P溝道MOSFET與N溝道MOSFET的RDS(on)相匹配,則需要更大的芯片麵積。相反,在高頻應用中優先考慮開關損耗,P溝道MOSFET應該與N溝道對應的總柵極電荷一致,通常具有相似的芯片大小但額定電流較低。因此,選擇合適的P溝道MOSFET需要仔細考慮器件的RDS(on)、柵極電荷(Qg)規格及熱性能。
P溝道功率MOSFETs
Littelfuse經過驗證的多係列工業級P溝道功率MOSFETs,具有多種優異特性:業界最高的P MOSFETs電壓等級、最低的RDS(on)和Qg、高雪崩能量額定值、卓越的開關性能和優越的安全工作區域(SOA),在標準工業和獨特隔離封裝方麵具有業界一流的性能。Littelfuse P溝道MOSFETs保留了類似N溝道MOSFETs的基本特性:高速開關、有效的柵極電壓控製和良好的溫度穩定性。

圖2:Littelfuse提供的P溝道功率MOSFET產品組合
圖2示出了Littelfuse P溝道功率MOSFET的關鍵指標。StandardP和PolarP™平麵器件的額定電壓值為-100V~-600V,額定電流為-2A~-170A。Polar P™提供了優化的單元結構,具有低通態電阻和改進的開關性能,而StandardP受益於更好的SOA性能。TrenchP采用了更緊密的溝槽柵極單元結構,提供極低的RDS(on)、低柵極電荷、快速體二極管和更快的開關頻率,額定電壓範圍為-50V~-200V,額定電流為-10A~-210A。最新發布的IXTY2P50P0PA(-500V,-2A,4.2Ω)產品,是適用於汽車應用的首款車規級P溝道功率MOSFET。
P溝道功率MOSFETs應用
Littelfuse P溝道功率MOSFETs在工業和汽車驅動中有著廣泛的應用,如電池、反極性保護、HS負載開關、DC-DC轉換器、車載充電器和低壓逆變器。
P溝道功率MOSFETs半橋應用
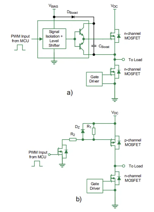
典型半橋(HB)應用中,N溝道MOSFETs通常應用於功率級電路。然而,N溝道HS開關需要自舉電路產生柵極電壓,參考於HS MOSFET源極電壓的浮動電壓或導通HS MOSFET的隔離電源,如圖3a)所示。因此,在半橋高端使用N溝道器件是以增加柵極驅動設計的複雜性為代價。圖3對比了使用互補MOSFETs和N溝道MOSFETs的電路。當P溝道MOSFET作為HS開關管(圖3b)),極大簡化了驅動器設計。這種結構去除了驅動HS開關管的電荷泵,且P溝道MOSFET可以輕鬆地通過簡單的電平轉移器被單片機控製。該電路不僅降低了設計難度,減少了器件數量,同時實現成本和空間的最優化利用。

圖3:HB應用中簡化了HS驅動,HS開關管由 a) N溝道MOSFET改變至 b) P溝道MOSFET
正負極反接保護
正負極反接保護作為係統的一種安全措施,防止電源反向連接造成潛在的火災危險及損壞。圖4a)為使用P溝道MOSFET實現的反接保護。電池正確連接時,體二極管工作直至MOSFET導通;當電池反接時,體二極管反向偏置,此時柵極和源極電位相同,P溝道MOSFET關斷。P溝道MOSFET柵極電壓受製於齊納二極管鉗位,當電壓過高時進行保護。

圖4:a) 反接保護和 b) 使用P溝道MOSFET作為負載開關
負載開關
負載開關將電壓軌與特定負載接通或關斷,為係統管理電源提供一種經濟而簡單的方法。圖4b)為使用P溝道功率MOSFET作為負載開關的電路。該電路通過邏輯使能(EN)信號驅動Q1(NMOSFET)來控製PMOSFET。當EN為低時,Q1關閉,P MOSFET柵極被拉至VBAT。相反,當EN為高時,Q1導通,P MOSFET柵極接地,負載開關導通。如果VBAT高於PMOSFET的閾值電壓,則EN為高時導通,消除了對NMOSFET所必需的額外電壓源來偏置柵極的需要。同時串聯電阻以限製電路中的電流,並聯齊納二極管來鉗位柵極電壓。
DC-DC轉換器
低功率DC-DC轉換器中,圖5a)所示的同步降壓轉換器使用PMOSFET器件作為HS開關管,該設計簡化了電路,節省了空間,取消了外部柵極驅動電路,同時減少了材料清單(BOM),提高了效率。相同地,在同步升壓轉換器中,P溝道MOSFET器件可以作為輸出同步整流器取代二極管,如圖5b)所示。受益於P溝道MOSFET改進的FoM(FoM = RDS(on)* Qg),轉換器效率得到了提高。

圖5:使用互補MOSFETs的低功率 a) 同步降壓轉換器和 b) 同步升壓轉換器
結束語
隨著現代低壓應用的發展,Littelfuse P溝道功率MOSFET滿足了當今電力電子不斷發展所需的通用功能。Littelfuse P溝道MOSFETs的廣泛應用,為工業和汽車應用設計工程師提供了更簡單、更可靠和優化的電路設計。為了實現特定應用的最佳性能,設計工程師需要在選擇P溝道功率MOSFET時在RDS(on)和Qg之間做出權衡。
參考:Littelfuse提供的P溝道MOSFETs(https://www.littelfuse.com/products/power-semiconductors/discrete-MOSFETs/p-channel.aspx)和柵極驅動器(https://www.littelfuse.com/products/integrated-circuits/gate-driver-ics.aspx)。
(文章來源:Littelfuse,作者:Littelfuse Sachin Shridhar Paradkar、Raymon Zhou、José Padilla)
免責聲明:本文為轉載文章,轉載此文目的在於傳遞更多信息,版權歸原作者所有。本文所用視頻、圖片、文字如涉及作品版權問題,請聯係小編進行處理。
推薦閱讀:
CITE2024即將拉開帷幕,搶先一睹電子信息產業的未來趨勢
- 噪聲中提取真值!瑞盟科技推出MSA2240電流檢測芯片賦能多元高端測量場景
- 10MHz高頻運行!氮矽科技發布集成驅動GaN芯片,助力電源能效再攀新高
- 失真度僅0.002%!力芯微推出超低內阻、超低失真4PST模擬開關
- 一“芯”雙電!聖邦微電子發布雙輸出電源芯片,簡化AFE與音頻設計
- 一機適配萬端:金升陽推出1200W可編程電源,賦能高端裝備製造
- 邊緣AI的發展為更智能、更可持續的技術鋪平道路
- 每台智能體PC,都是AI時代的新入口
- IAR作為Qt Group獨立BU攜兩項重磅汽車電子應用開發方案首秀北京車展
- 構建具有網絡彈性的嵌入式係統:來自行業領袖的洞見
- 數字化的線性穩壓器
- 車規與基於V2X的車輛協同主動避撞技術展望
- 數字隔離助力新能源汽車安全隔離的新挑戰
- 汽車模塊拋負載的解決方案
- 車用連接器的安全創新應用
- Melexis Actuators Business Unit
- Position / Current Sensors - Triaxis Hall



