如何解決AC到DC線路驅動器問題
發布時間:2021-09-12 責任編輯:lina
【導讀】LED應用需要直流電才能運行。然後,本文將介紹一些當前的AC到DC線路驅動器問題,以及製造商如何解決該問題以便為LED提供DC電源。
LED應用需要直流電才能運行。然後,本文將介紹一些當前的AC到DC線路驅動器問題,以及製造商如何解決該問題以便為LED提供DC電源。
背景
操作LED係統的最簡單方法是擁有隨時可用的DC電源,例如可用來驅動電流的電池。使用電池作為直流電源的優點是可以設計相對簡單的電路,該電路可以根據所使用的LED的特定電壓在相對安全的電壓下進行操作。今天部署的許多分立照明類LED的標稱電壓約為3 VDC,可以串聯,並聯或串並聯組合布置,以實現所需的光並與直流電源緊密匹配。盡管直流電是為LED供電的一種好方法,但很少有直流配電係統可用於一般照明照明。
相反,AC通常在家庭,工業,辦公室和建築物中無處不在-通常將其放置在經常部署LED照明係統的地方。AC係統固有地需要比DC更複雜的電路設計,因為必須進行AC到DC的轉換。交流到直流線路驅動器的這種轉換是LED照明行業目前麵臨的普遍挑戰,因為它取代了白熾燈,熒光燈和鹵素燈等其他技術,正在努力在幾乎所有應用中實現LED。
怎麼做的?
當前,許多電子和LED公司正在努力應對挑戰,以提供支持LED照明應用中的交流電到直流電的直接轉換的LED相關產品。首批將產品推向市場的公司之一是首爾半導體及其Acrich產品線。目前發貨的Acrich2是完全集成的模塊,與用於功率調節的IC結jie合he在zai一yi起qi,專zhuan為wei交jiao流liu驅qu動dong應ying用yong而er設she計ji,不bu需xu要yao傳chuan統tong的de開kai關guan模mo式shi轉zhuan換huan器qi,因yin為wei它ta可ke以yi通tong過guo兩liang根gen線xian直zhi接jie連lian接jie到dao交jiao流liu電dian源yuan。它ta采cai用yong了le抽chou頭tou式shi線xian性xing拓tuo撲pu。這zhe些xieLED模塊還具有高功率因數,可以在許多照明應用中提供最佳的節能效果。首爾半導體公司宣布了Acrich3,
LED應用需要直流電才能運行。然後,本文將介紹一些當前的AC到DC線路驅動器問題,以及製造商如何解決該問題以便為LED提供DC電源。
設計工程師應注意應用中可以容許多少LED電流紋波。閃爍是客戶注意到的有關AC-to-DC Direct Line解決方案的常見問題。閃爍是交流線路信號頻率的結果,如前所述,該頻率為50-60Hz,具體視國家/地區而定。在“抽頭線性”解決方案中發現的100%電流紋波會引起頻閃(閃爍)效應,這不僅會引起生理問題,而且在旋轉機械的工作環境中也很危險。美國能源部已經發布了《固態照明技術簡介》:“閃爍”,並指出“ LED閃爍特性主要取決於LED驅動器。”
創新的前進之路
德州儀器(TI)是致力於交流到直流線路驅動器問題的一家公司。德州儀器(TI)擁有屢獲殊榮的LED驅qu動dong器qi和he解jie決jue方fang案an的de完wan整zheng產chan品pin組zu合he,這zhe些xie照zhao明ming驅qu動dong器qi和he解jie決jue方fang案an使shi照zhao明ming開kai發fa商shang能neng夠gou靈ling活huo地di優you化hua其qi設she計ji,以yi應ying對dui這zhe一yi動dong態tai市shi場chang的de嚴yan峻jun挑tiao戰zhan。最zui近jin,德de州zhou儀yi器qi(TI)推出了兩款產品,以提供一種更好,更輕鬆的方法來啟用和轉換用於LED照明係統的AC-to-DC。德州儀器(TI)交流解決方案與當今所有已知競爭對手相比的明顯優勢是,它可以實現低LED電流紋波,從而消除了閃爍問題。

LED應用需要直流電才能運行。然後,本文將介紹一些當前的AC到DC線路驅動器問題,以及製造商如何解決該問題以便為LED提供DC電源。
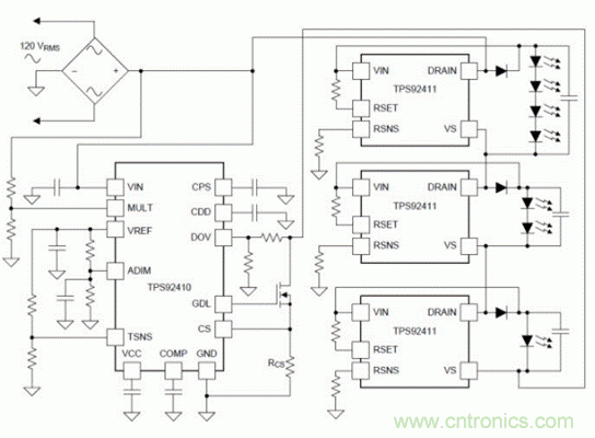
德州儀器(TI)TPS92411100V浮動MOSFET開關是一種用於從交流電源驅動LED的高性能解決方案,可提供高功率因數(PF),低總諧波失真()和(he)低(di)電(dian)流(liu)紋(wen)波(bo)。它(ta)旨(zhi)在(zai)解(jie)決(jue)並(bing)減(jian)少(shao)閃(shan)爍(shuo)時(shi)導(dao)致(zhi)的(de)生(sheng)理(li)和(he)安(an)全(quan)問(wen)題(ti)。它(ta)通(tong)過(guo)僅(jin)使(shi)用(yong)交(jiao)流(liu)電(dian),然(ran)後(hou)在(zai)其(qi)內(nei)部(bu)設(she)計(ji)中(zhong)添(tian)加(jia)存(cun)儲(chu)電(dian)容(rong)器(qi)來(lai)緩(huan)衝(chong)產(chan)生(sheng)的(de)能(neng)量(liang),從(cong)而(er)在(zai)二(er)進(jin)製(zhi)開(kai)關(guan)結(jie)構(gou)下(xia)以(yi)受(shou)控(kong)方(fang)式(shi)將(jiang)交(jiao)流(liu)電(dian)轉(zhuan)換(huan)為(wei)直(zhi)流(liu)電(dian),從(cong)而(er)減(jian)小(xiao)了(le)調(tiao)製(zhi)深(shen)度(du),從(cong)而(er)解(jie)決(jue)了(le)這(zhe)一(yi)問(wen)題(ti)。這(zhe)種(zhong)方(fang)法(fa)的(de)理(li)想(xiang)好(hao)處(chu)之(zhi)一(yi)是(shi)降(jiang)低(di)了(le)閃(shan)爍(shuo)指(zhi)數(shu),從(cong)而(er)降(jiang)低(di)了(le)生(sheng)理(li)和(he)安(an)全(quan)問(wen)題(ti)的(de)可(ke)能(neng)性(xing)。在(zai)抽(chou)頭(tou)式(shi)線(xian)性(xing)設(she)計(ji)中(zhong),電(dian)流(liu)基(ji)於(yu)“導通”電流吸收器而“步進”。(<30%)。德州儀器(TI)的開關線性設計汲取了連續的真實正弦電流,從而產生了良好的PF校正(> 0.9)和低的> span class =“ caps”(<15%)。> span class =“ sew_wrapper”>TPS92411它還利用獨特的2n切換步長設計優勢,使設計人員可以控製分辨率。這意味著,如果采用四(4)個零件,則可以實現十六個步驟(例如:24 = 16個步驟)。對用戶而言,結果是更高的LED利用率和更好的AC線路跟蹤。它采用浮動架構,其中每個TPS92411獨立運行,從而無需在IC之間進行通信,同時還具有壓擺率受控的開關,以降低電磁幹擾(EMI)。
德州儀器(TI)TPS92410開關控製直接驅動線性控製器是TPS92411的補充。Picture它是高度集成的450V線性電流控製器,可與TPS92411浮動開關配合使用,以提供附加的控製和保護功能。能量轉換或EMI濾波不需要磁性部件。該TPS92410/ 11串聯可實現> 0.95 PF,良好的線路調整率和大於80%的效率。尋求增加可靠性的設計人員可以利用熱折返功能,該功能可以在溫度過高時自動降低LED電流。借助與傳統的或RF微控製器(MCU)一樣的模擬調光輸入即可輕鬆實現光強度控製,從而使與物聯網連接的智能照明變得輕而易舉。
為了獲得進一步的控製,功能和利益,設計人員可以考慮使用超低功耗MSP430F5172 16位混合信號微控製器或SimpleLink™ZigBee®CC2530片上係統(MCU),以基於MCU的燈具的形式添加其他智能控製(適用於802.15.4,ZigBee和RF4CE應用的SoC)解決方案。這些產品使設計工程師能夠利用許多有用的通信,控製和調光功能。
免責聲明:本文為轉載文章,轉載此文目的在於傳遞更多信息,版權歸原作者所有。本文所用視頻、圖片、文字如涉及作品版權問題,請電話或者郵箱聯係小編進行侵刪。
特別推薦
- 噪聲中提取真值!瑞盟科技推出MSA2240電流檢測芯片賦能多元高端測量場景
- 10MHz高頻運行!氮矽科技發布集成驅動GaN芯片,助力電源能效再攀新高
- 失真度僅0.002%!力芯微推出超低內阻、超低失真4PST模擬開關
- 一“芯”雙電!聖邦微電子發布雙輸出電源芯片,簡化AFE與音頻設計
- 一機適配萬端:金升陽推出1200W可編程電源,賦能高端裝備製造
技術文章更多>>
- 貿澤EIT係列新一期,探索AI如何重塑日常科技與用戶體驗
- 算力爆發遇上電源革新,大聯大世平集團攜手晶豐明源線上研討會解鎖應用落地
- 創新不止,創芯不已:第六屆ICDIA創芯展8月南京盛大啟幕!
- AI時代,為什麼存儲基礎設施的可靠性決定數據中心的經濟效益
- 矽典微ONELAB開發係列:為毫米波算法開發者打造的全棧工具鏈
技術白皮書下載更多>>
- 車規與基於V2X的車輛協同主動避撞技術展望
- 數字隔離助力新能源汽車安全隔離的新挑戰
- 汽車模塊拋負載的解決方案
- 車用連接器的安全創新應用
- Melexis Actuators Business Unit
- Position / Current Sensors - Triaxis Hall
熱門搜索
Future
GFIVE
GPS
GPU
Harting
HDMI
HDMI連接器
HD監控
HID燈
I/O處理器
IC
IC插座
IDT
IGBT
in-cell
Intersil
IP監控
iWatt
Keithley
Kemet
Knowles
Lattice
LCD
LCD模組
LCR測試儀
lc振蕩器
Lecroy
LED
LED保護元件
LED背光




