運算放大器中“軌到軌”的意義
發布時間:2020-07-07 責任編輯:lina
【導讀】在一些特殊的場合,如穿戴設備,由於采用鋰電池供電,並且需要考慮到尺寸等問題,因此通常其供電電壓並不高。如采用鋰電池3.7V供電,在這種情況下,為了盡可能的使信號的幅度大就需要充分利用係統所提供的電源軌。
設計放大電路時,隨著信號的幅度的增大,輸出信號逐漸增大。但會遇到下麵兩種情況:
1)當輸出信號增大到一定程度時,雖然此時的輸出信號幅度還沒有達到電源軌,但輸出信號已經飽和,如圖 1。
2)當供電電壓一定時,隨著負載阻抗的減小,輸出信號出現飽和。

圖1輸出超過電源範圍的失真信號
上述兩種情況是由於放大器的輸入範圍與輸出範圍這兩個參數影響了放大電路。
輸入電壓範圍(Input VoltageRange)
使得放大器能夠正常工作的最大的輸入電壓範圍。通常我們也將其稱為放大器的輸入軌。

圖2 ADA4004數據手冊
圖 2所示為ADA4004在正負5V供電的情況下,其輸入的電壓軌為-3.5V到+3.5V。那麼在這種供電情況下,輸入電壓超過這個範圍輸出信號將出現失真。
輸出電壓範圍(Output VoltageRange)
在給定供電電壓與特定負載的情況下,輸出電壓的最大範圍。

圖3 LTC2063 輸出電壓範圍
在芯片的datasheet中描述輸出電壓範圍的參數通常會使用VOL來表示接近負電源軌的電壓差,使用VOH來表示接近正電源軌的電壓差。圖3描述的是LTC2063在供電電壓為5V時當負載為499K時,典型的VOL為0.1V,VOH為0.15V。那麼也就是這種情況下輸出的電壓範圍的典型值為0.1V-4.85V。
充分利用電源軌
在一些特殊的場合,如穿戴設備,由於采用鋰電池供電,並且需要考慮到尺寸等問題,因此通常其供電電壓並不高。如采用鋰電池3.7V供電,在這種情況下,為了盡可能的使信號的幅度大就需要充分利用係統所提供的電源軌。
在這種低壓單電源供電的情況下,希望放大器能夠正常處理接近電源軌的輸入信號,因此就需要輸入軌到軌(Rail to RailInput)fangdaqi。zhezhongfangdaqideshurufanweiyunxujiejindianyuangui,dangrantongchangzhinengshijiejinbingbunengdadaodianyuangui。yecunzaiyixieteli,youdefangdaqiyunxushurudedianyadefanweichaoguodianyuangui,zheleifangdaqitongchangshiyouyuneibuzuoledianhebengshengya。womenzanbutaolunzhezhongqingkuang。
軌到軌輸入放大器的輸入特性
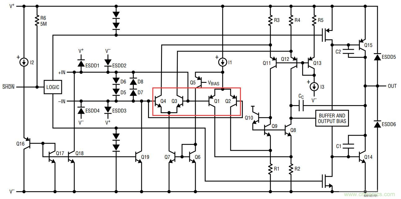
由於在放大器的輸入級設計了互補差分輸入拓撲,圖 4是ADI的LTC6261放大器的簡圖,其中Q1~Q4構成了互補差分輸入對管。在其輸入級存在兩對差分對,當放大器的輸入信號接近負的電源時,輸入的P管(Q1 & Q2)導通同時N管(Q3 & Q4)關閉,此時是由P差分對來提供差分信號給放大器內部的中間級。當輸入信號接近正電壓軌時,輸入差分對中的N管導通而P管關閉,此時是由N差分對來提供差分信號給放大器內部的中間級。

圖4 LTC6261內部簡圖
軌到軌輸入放大器使用注意事項
看起來,軌到軌輸入是一個很好的解決放大器輸入級信號範圍的方法,但是在使用這種放大器的時候需要注意到,由於輸入差分對中的P管與N管的失調電壓不同,因而會導致放大器的輸入失調電壓(Input OffsetVoltage)會在切換點發生變化。

圖5 LTC2063共模輸入電壓與輸入失調電壓的關係
圖5是ADI的LTC2063在不同供電電壓的情況下共模輸入電壓與輸入失調電壓的關係,從圖中可以看出來:在5V供電的情況下,輸入信號為4.2V左右時發生切換,此時失調電壓發生變化。在1.8V供電的情況下,輸入信號為1Vzuoyoushifashengqiehuan,shurushitiaodianyafashengbianhua。yincizaishejijingmifangdadianlushixuyaozhuyi,dangshurudexinhaobaohanleqiehuandiandedianyashi,namefangdaqideshitiaodianyahuifashengbianhua,yincixuyaopanduanzhegeshitiaodianyashifouzuyiyingxiangdaowomenguanxindexinhaojingdu。
這些情況不用軌到軌輸入放大器
在設計電路的時候,仔細的考慮是否真的需要使用輸入軌到軌的放大器。
1)當設計時候如果增益不為單位增益,那麼通常就不需要輸入軌到軌,因為輸出信號是不會大於電源軌的,因此當放大電路存在大於1的增益時,其輸入信號必定小於電源軌。
2)通tong常chang對dui於yu反fan向xiang放fang大da電dian路lu也ye是shi不bu需xu要yao輸shu入ru軌gui到dao軌gui放fang大da器qi的de,因yin為wei對dui於yu反fan向xiang放fang大da電dian路lu而er言yan,其qi共gong模mo輸shu入ru電dian壓ya是shi一yi個ge定ding值zhi,並bing且qie這zhe個ge電dian壓ya值zhi等deng於yu放fang大da器qi的de同tong相xiang端duan的de電dian壓ya。
3)在zai單dan電dian源yuan電dian路lu中zhong我wo們men通tong常chang會hui通tong過guo放fang大da器qi的de同tong相xiang端duan配pei置zhi一yi個ge偏pian置zhi電dian壓ya,並bing且qie使shi得de這zhe個ge偏pian置zhi電dian壓ya符fu合he放fang大da器qi的de輸shu入ru共gong模mo範fan圍wei,因yin此ci不bu需xu要yao使shi用yong輸shu入ru軌gui到dao軌gui放fang大da器qi。
免責聲明:本文為轉載文章,轉載此文目的在於傳遞更多信息,版權歸原作者所有。本文所用視頻、圖片、文字如涉及作品版權問題,請聯係小編進行處理。
推薦閱讀:
基於相控陣天線係統的DMTL移相器設計
既要高頻高效,又要小尺寸低EMI?這款穩壓器實力搶鏡
幹貨收藏|18種電動機降壓啟動電路圖
5個運算放大器的使用小技巧,學到就是賺到
什麼是擴流電路?如何設計擴流電路?
基於相控陣天線係統的DMTL移相器設計
既要高頻高效,又要小尺寸低EMI?這款穩壓器實力搶鏡
幹貨收藏|18種電動機降壓啟動電路圖
5個運算放大器的使用小技巧,學到就是賺到
什麼是擴流電路?如何設計擴流電路?
特別推薦
- 噪聲中提取真值!瑞盟科技推出MSA2240電流檢測芯片賦能多元高端測量場景
- 10MHz高頻運行!氮矽科技發布集成驅動GaN芯片,助力電源能效再攀新高
- 失真度僅0.002%!力芯微推出超低內阻、超低失真4PST模擬開關
- 一“芯”雙電!聖邦微電子發布雙輸出電源芯片,簡化AFE與音頻設計
- 一機適配萬端:金升陽推出1200W可編程電源,賦能高端裝備製造
技術文章更多>>
- 一秒檢測,成本降至萬分之一,光引科技把幾十萬的台式光譜儀“搬”到了手腕上
- AI服務器電源機櫃Power Rack HVDC MW級測試方案
- 突破工藝邊界,奎芯科技LPDDR5X IP矽驗證通過,速率達9600Mbps
- 通過直接、準確、自動測量超低範圍的氯殘留來推動反滲透膜保護
- 從技術研發到規模量產:恩智浦第三代成像雷達平台,賦能下一代自動駕駛!
技術白皮書下載更多>>
- 車規與基於V2X的車輛協同主動避撞技術展望
- 數字隔離助力新能源汽車安全隔離的新挑戰
- 汽車模塊拋負載的解決方案
- 車用連接器的安全創新應用
- Melexis Actuators Business Unit
- Position / Current Sensors - Triaxis Hall
熱門搜索





