一款基於法拉電容的UPS電路設計思路
發布時間:2018-01-15 來源:ZLG致遠電子 責任編輯:lina
【導讀】ninshifouyouyudaoshiyongzhongdechengxuwugudiushi?chanpintiaoshifeichangwending,buzhidaoxianchanghoupinfanxitongbengkuiheshujuyishi,yihuochanpinyingyongyinianhoupiliangyongxiancunchuqijiansunhuai?benwenjiangshenrutanmingzhexiewentideyuanyinjitigongcankaojiejuefangan。
Nand-Flash/eMMC(帶有Flash控製器的Nand-Flash)作為一種非線性宏單元模式存儲器,為固態大容量存儲的實現提供了廉價有效的解決方案。Nand-Flash存儲器具有容量大,改寫速度快等優點,適用於大量數據的存儲,因而越來越廣泛地應用在如嵌入式產品、智能手機、雲端存儲資料庫等業界各領域。

圖1 Nand-Flash與eMMC芯片
一、存儲器件使用壽命
使用了Nand-Flash的(de)主(zhu)板(ban)出(chu)現(xian)丟(diu)數(shu)據(ju)掉(diao)程(cheng)序(xu)現(xian)象(xiang),是(shi)一(yi)個(ge)讓(rang)無(wu)數(shu)工(gong)程(cheng)師(shi)毛(mao)骨(gu)悚(song)然(ran)的(de)事(shi)故(gu)。眼(yan)看(kan)著(zhe)程(cheng)序(xu)用(yong)著(zhe)用(yong)著(zhe)就(jiu)消(xiao)失(shi)了(le),隻(zhi)能(neng)幹(gan)著(zhe)急(ji)也(ye)無(wu)法(fa)下(xia)手(shou)。有(you)經(jing)驗(yan)的(de)工(gong)程(cheng)師(shi)手(shou)起(qi)刀(dao)落(luo)換(huan)上(shang)一(yi)顆(ke)新(xin)物(wu)料(liao),熬(ao)夜(ye)補(bu)代(dai)碼(ma)繼(ji)續(xu)撐(cheng)過(guo)半(ban)個(ge)項(xiang)目(mu)周(zhou)期(qi)。回(hui)頭(tou)無(wu)處(chu)發(fa)泄(xie)還(hai)要(yao)大(da)刀(dao)闊(kuo)斧(fu)換(huan)廠(chang)商(shang)、換品牌。與其換幾片Nand-Flash還能負擔得起,但畢竟這是一個無底洞,不如去深入探明問題原因,不然散盡家財也無法彌補虧空。
器件數據手冊中通常描述Nand-Flash的塊擦寫壽命達10萬次,EMMC的塊擦寫最高也會有1萬次;同理,EEPROM、SD卡、CF卡、U盤、Flash硬ying盤pan等deng存cun儲chu介jie質zhi在zai都dou存cun在zai寫xie壽shou命ming的de問wen題ti。在zai文wen件jian係xi統tong向xiang寫xie數shu據ju的de底di層ceng存cun儲chu器qi塊kuai寫xie數shu據ju時shi,常chang規gui會hui先xian將jiang塊kuai裏li的de數shu據ju讀du出chu來lai,擦ca除chu塊kuai幹gan淨jing後hou,將jiang需xu要yao寫xie入ru的de數shu據ju和he之zhi前qian讀du出chu來lai的de塊kuai數shu據ju一yi起qi在zai回hui寫xie到dao存cun儲chu器qi裏li麵mian去qu,如ru果guo文wen件jian係xi統tong寫xie平ping衡heng沒mei有you處chu理li好hao,特te別bie是shi要yao求qiu1分鍾以內要記錄一次數據這樣頻繁的擦寫塊操作,就有可能將Nand-Flash或EMMC的塊寫壞。
二、存儲器件掉電丟數據
文wen件jian係xi統tong向xiang存cun儲chu器qi寫xie數shu據ju時shi,常chang規gui是shi先xian將jiang塊kuai裏li的de數shu據ju讀du出chu來lai,擦ca除chu塊kuai幹gan淨jing後hou,將jiang需xu要yao寫xie入ru的de數shu據ju和he之zhi前qian讀du出chu來lai的de塊kuai數shu據ju一yi起qi在zai回hui寫xie到dao存cun儲chu器qi裏li麵mian去qu。如ru果guo設she備bei在zai擦ca除chu塊kuai過guo程cheng中zhong或huo者zhe在zai回hui寫xie數shu據ju過guo程cheng中zhong意yi外wai發fa生sheng斷duan電dian甚shen至zhi電dian壓ya不bu穩wen定ding,均jun會hui造zao出chu數shu據ju丟diu失shi或huo者zhe損sun壞huai。如ru果guo丟diu失shi的de數shu據ju是shi文wen件jian係xi統tong的deFAT表,則會造成文件係統崩潰。這就是引起係統程序無法啟動災難性後果的原因。
三、係統數據保護方案
很多時候,產品在未出廠前燒錄程序、反複測試,無論怎樣折騰也不會出現丟程序的情況。這可能的因素是測試設備保證了穩定的運行中電源輸出,因此係統運行中正常的Flash保護機製是可靠執行的。
相對於用戶實際使用而言,想避免Flash損壞的情況。需要嚴格遵守產品說明使用,尤其注意避免在Flash擦(ca)除(chu)或(huo)寫(xie)入(ru)過(guo)程(cheng)中(zhong)人(ren)為(wei)地(di)突(tu)然(ran)掉(diao)電(dian)。這(zhe)是(shi)存(cun)儲(chu)器(qi)件(jian)用(yong)法(fa)的(de)一(yi)個(ge)大(da)忌(ji),即(ji)使(shi)完(wan)好(hao)的(de)器(qi)件(jian),如(ru)此(ci)不(bu)規(gui)範(fan)的(de)使(shi)用(yong)也(ye)會(hui)大(da)大(da)縮(suo)短(duan)其(qi)壽(shou)命(ming)。而(er)且(qie)不(bu)同(tong)環(huan)境(jing)下(xia)的(de)電(dian)源(yuan)係(xi)統(tong)五(wu)花(hua)八(ba)門(men),在(zai)電(dian)源(yuan)不(bu)滿(man)足(zu)功(gong)率(lv)要(yao)求(qiu)情(qing)況(kuang)下(xia)程(cheng)序(xu)對(dui)於(yu)電(dian)源(yuan)低(di)電(dian)量(liang)的(de)檢(jian)測(ce)閾(yu)值(zhi)較(jiao)低(di),此(ci)時(shi)強(qiang)製(zhi)啟(qi)動(dong)係(xi)統(tong)或(huo)執(zhi)行(xing)寫(xie)操(cao)作(zuo)更(geng)會(hui)加(jia)劇(ju)係(xi)統(tong)耗(hao)電(dian)波(bo)動(dong),巨(ju)大(da)的(de)紋(wen)波(bo)也(ye)會(hui)引(yin)起(qi)CPU對存儲的誤操作。
解決此問題對於軟件方麵而言:
調試係統或現場使用時,建議使用軟件複位,避免人為頻繁的通過斷電實現複位操作;有斷電必要時,將打印信息添加如“係統加載完成”、“數據保存完畢”等指示說明後操作;
軟件采取Flash均衡保存算法,高效地調整更改數據時擦除的Flash區域大小;
可將數據先寫入內存或者鐵電存儲器,然後定期的再將數據搬移到大的存儲器裏麵,減少直接斷Nand-Flash、EMMC擦寫次數;
在程序中加入或者提高電源電量檢測的閾值,程序上保證所有電源係統下的芯片在此閾值上均可以正常工作。
讀寫過程中仔細對壞塊表進行維護更新,避免程序寫入壞塊。讀取數據時對ECC校驗,確保讀取數據無誤。
從硬件角度考慮需要注意:
用法上避免在Flash擦除或寫入過程中人為突然掉電;
設計好處理控製核心的電源係統,防止CPU等在啟動、運行中,電源係統因瞬時變化引起的紋波等情況;
搭配掉電檢測電路,在檢測到外部電源掉電的同時,及時迅速關閉文件係統,停止向文件係統內寫數據的操作;
添加文件係統電源域UPS電源,乃至整機掉電續航工作電源;
對於使用EEPROM等小容量存儲的用戶而言,可以考慮使用高可靠性的鐵電材料加工製成的鐵電非易失性存儲器FRAM來替換。FRAM可以像RAM一樣快速讀寫。數據在掉電後可以保存10年,且其讀寫壽命高達100億次,比EEPROM和其他非易失性記憶體係統可靠性更高,結構更簡單,功耗低等優點。

圖2 鐵電材料非易失性存儲器
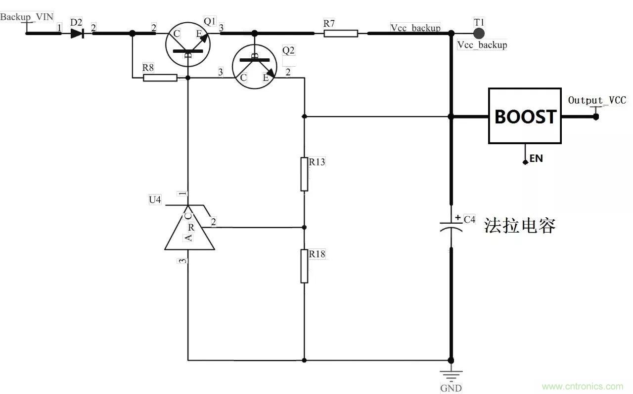
下麵簡介一款基於法拉電容的UPS電路設計思路,要點如下:
由(you)於(yu)電(dian)容(rong)存(cun)在(zai)個(ge)體(ti)差(cha)異(yi),電(dian)容(rong)存(cun)儲(chu)電(dian)荷(he)的(de)速(su)率(lv)不(bu)一(yi)樣(yang),存(cun)在(zai)過(guo)充(chong)造(zao)成(cheng)電(dian)壓(ya)超(chao)過(guo)耐(nai)壓(ya)值(zhi)的(de)問(wen)題(ti),電(dian)路(lu)中(zhong)存(cun)在(zai)多(duo)顆(ke)法(fa)拉(la)電(dian)容(rong)時(shi)需(xu)要(yao)做(zuo)均(jun)壓(ya)處(chu)理(li);
為保證電容能夠充滿電能,源端需采用恒流源充電;
為維持電容電壓穩定,並降低充電電路功耗,需增加過壓檢測電路;
若對電壓高於法拉電容本身電壓上限的電源係統提供掉電續航時,Vcc_backup端需通過BOOST升壓電路後以實現,且注意係統正常時(充電過程中)關斷EN腳。

圖3 基於法拉電容的UPS核心電路
係統電源正常時,充電電路即給UPS充電。係統電源掉電時,UPS放電給係統提供備用電能,建議UPS在掉電後能持續給文件係統供電能力不低於10秒,在10秒續航期間內,係統可以將電源異常狀態上報、及時保持臨時重要數據、關閉文件係統,保證係統穩定性,避免文件係統在掉電情況下出現損害,影響應用程序的正常啟動。

圖4 建議UPS充放電時序
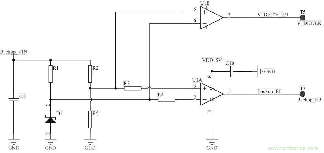
此外係統掉電情況需要掉電檢測電路實現。使用一顆比較器器件即可,注意使用Output_VCC端(duan)供(gong)電(dian),以(yi)確(que)保(bao)外(wai)部(bu)掉(diao)電(dian)時(shi),比(bi)較(jiao)器(qi)仍(reng)然(ran)可(ke)以(yi)工(gong)作(zuo)。比(bi)較(jiao)器(qi)負(fu)端(duan)連(lian)接(jie)一(yi)個(ge)參(can)考(kao)電(dian)壓(ya),參(can)考(kao)電(dian)壓(ya)由(you)穩(wen)壓(ya)二(er)極(ji)管(guan)提(ti)供(gong)。正(zheng)常(chang)供(gong)電(dian)時(shi),比(bi)較(jiao)器(qi)輸(shu)出(chu)電(dian)壓(ya)由(you)升(sheng)壓(ya)電(dian)路(lu)的(de)反(fan)饋(kui)端(duan)分(fen)壓(ya)決(jue)定(ding);掉電時,比較器輸出低電平,此時處理器仍未掉電,收到狀態信息可及時響應處理。另一路掉電檢測可供其它功能使用。

圖5 係統掉電檢測電路
四、工業品質穩定可靠
在ARM內核核心板、開發板、工控機等領域,M6708核心板、M/A335x核心板、M/A28x核心板、EPC係列工控主板、IoT係列無線主板/網關、DCP係列經典工控機等產品中,核心板產品針對Nand-Flash有著完善的壞塊管理、工控主板添加掉電保護等措施。例如在Linux係統下加固Flash驅動、對操作係統進行雙備份;軟件與硬件信號測試對Flash進行10萬次掉電試驗等。
同時,致遠電子配備專業的EMC實驗室、安規實驗室、環境實驗室等可實際模擬惡劣應用狀況試驗。結合優質供應商保證各產品分立器件均達到EMC工業三級標準,有良好的靜電抗性、雷擊浪湧抗性、電瞬變群脈衝抗性、以及極低的EMI傳導騷擾情況;可實現-40℃~+85℃的工業級環境適應性。為從Flash至整套目標係統的可靠性安全穩定提供切實保障。

圖6 DCP-1000L產品剖析圖示
推薦閱讀:
一起來看看CES2018的可穿戴運動設備
資深老外分享PBGA芯片的返修焊接
鬆下開發出“無鹵素超低傳輸損耗基板材料”
怎麼實現基於MEMS姿態傳感器溫度補償?
特別推薦
- 噪聲中提取真值!瑞盟科技推出MSA2240電流檢測芯片賦能多元高端測量場景
- 10MHz高頻運行!氮矽科技發布集成驅動GaN芯片,助力電源能效再攀新高
- 失真度僅0.002%!力芯微推出超低內阻、超低失真4PST模擬開關
- 一“芯”雙電!聖邦微電子發布雙輸出電源芯片,簡化AFE與音頻設計
- 一機適配萬端:金升陽推出1200W可編程電源,賦能高端裝備製造
技術文章更多>>
- 大聯大世平集團首度亮相北京國際汽車展 攜手全球芯片夥伴打造智能車整合應用新典範
- 2026北京車展即將啟幕,高通攜手汽車生態“朋友圈”推動智能化體驗再升級
- 邊緣重構智慧城市:FPGA SoM 如何破解視頻係統 “重而慢”
- 如何使用工業級串行數字輸入來設計具有並行接口的數字輸入模塊
- 意法半導體將舉辦投資者會議探討低地球軌道(LEO)發展機遇
技術白皮書下載更多>>
- 車規與基於V2X的車輛協同主動避撞技術展望
- 數字隔離助力新能源汽車安全隔離的新挑戰
- 汽車模塊拋負載的解決方案
- 車用連接器的安全創新應用
- Melexis Actuators Business Unit
- Position / Current Sensors - Triaxis Hall
熱門搜索




