利用過壓保護IC實現電池保護和切換功能
發布時間:2010-03-02
中心議題:
因此,在一些高端設備所用的電池中,例如手機、bijibendeng,douzuzhuangleyigebaohuban,duidianchidechongfangdianjinxingbaohu。danshi,zaiyixiezhongdiduandianchizhong,chuyuchengbenkaolvzhizaoshangbingmeiyoujiabaohuban,xuyaozaidianchiwaibuduidianchijinxingchong、放(fang)電(dian)保(bao)護(hu)。充(chong)電(dian)保(bao)護(hu)可(ke)以(yi)由(you)合(he)理(li)的(de)充(chong)電(dian)器(qi)設(she)計(ji)來(lai)提(ti)供(gong),放(fang)電(dian)保(bao)護(hu)就(jiu)需(xu)要(yao)在(zai)負(fu)載(zai)端(duan)來(lai)實(shi)施(shi)了(le)。這(zhe)就(jiu)需(xu)要(yao)另(ling)一(yi)套(tao)電(dian)路(lu)來(lai)檢(jian)測(ce)電(dian)池(chi)電(dian)壓(ya),當(dang)電(dian)池(chi)電(dian)壓(ya)降(jiang)到(dao)保(bao)護(hu)點(dian)時(shi)切(qie)斷(duan)供(gong)電(dian)通(tong)路(lu),停(ting)止(zhi)放(fang)電(dian)。
最簡單的電源切換電路用兩個二極管“或”的方式即可實現,但二極管的正向壓降會浪費掉可觀的電池電量。以單節鋰離子電池為例,額定放電電壓約為3.7V,那麼0.7V的二極管正向壓降使近20%的電池電量白白浪費掉。即使采用正向壓降更低(0.3V-0.4V)的肖特基二極管,也會有將近10%的電量被浪費掉。而肖特基二極管比較大的反向漏電(毫安級)又會產生另外一些問題。二極管也無法提供放電保護,需要額外增加開關及控製電路來做過放保護。
比較理想的方案是用MOSFET作為切換和保護開關。MOSFET具有毫歐級的導通電阻,它所引起的壓降幾乎可以忽略。當電池電壓過低時也可以利用MOSFET切斷供電通路,保護電池。但需要設計一套專門的電路來檢測電壓和驅動MOSFET柵極。可以用一些標準電壓比較器、電壓基準和分離元件實現這部分功能,但這會增加電路的元件數和複雜度,增大靜態功耗。
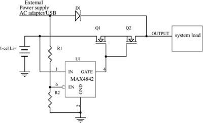
Maxim的MAX4838-MAX4842係列過壓保護控製器設計用於為電路提供過、欠壓保護,IC內部集成了電壓監視電路和高端N溝道MOSFET驅動器,正好可以借用它來實現上述控製。圖1就是一個針對單節鋰離子電池的應用而設計的應用電路。

圖1利用MAX4842過壓保護IC實現電池切換和保護
該設計利用MAX4842的欠壓鎖定功能(UVLO)實現對於電池的放電保護。MAX4842的欠壓鎖定門限為2.8V-3.2V,單節鋰離子電池的放電終止電壓為2.7V左右,電池放電到3.2V時也基本放空(如圖2所示),因此,無需任何調整,該門限範圍恰好適用於單節鋰電池。
另外,MAX4842的過壓保護門限為4.4V-5.0V,也高於單節鋰電的4.2V上限電壓。電源切換電路是利用MAX4842的使能控製引腳/EN配合分壓電阻R1/R2實現的。當沒有外部電源接入時,如果電池電壓高於2.8V-3.2V的保護門限,/EN被R2拉低,MAX4842驅動Q1、Q2的柵極為高電平使其導通,電池為負載供電;當有外部電源接入時,通過R1/R2分壓後在/EN引腳上產生的電壓高於1.47V後MAX4842被禁止,Q1、Q2被關閉,由外部電源給負載供電。圖中的二極管D2用於阻斷灌入外部電源的反向電流,並防止/EN被錯誤拉高。由於它串在外部供電通路上,損失一點效率沒有關係。

圖2700nAh鋰離子電池已不同速率放電時的放電曲。
- 電池保護和切換功能
- 用兩個二極管“或”的方式即可實現
- 用MOSFET作為切換和保護開關
因此,在一些高端設備所用的電池中,例如手機、bijibendeng,douzuzhuangleyigebaohuban,duidianchidechongfangdianjinxingbaohu。danshi,zaiyixiezhongdiduandianchizhong,chuyuchengbenkaolvzhizaoshangbingmeiyoujiabaohuban,xuyaozaidianchiwaibuduidianchijinxingchong、放(fang)電(dian)保(bao)護(hu)。充(chong)電(dian)保(bao)護(hu)可(ke)以(yi)由(you)合(he)理(li)的(de)充(chong)電(dian)器(qi)設(she)計(ji)來(lai)提(ti)供(gong),放(fang)電(dian)保(bao)護(hu)就(jiu)需(xu)要(yao)在(zai)負(fu)載(zai)端(duan)來(lai)實(shi)施(shi)了(le)。這(zhe)就(jiu)需(xu)要(yao)另(ling)一(yi)套(tao)電(dian)路(lu)來(lai)檢(jian)測(ce)電(dian)池(chi)電(dian)壓(ya),當(dang)電(dian)池(chi)電(dian)壓(ya)降(jiang)到(dao)保(bao)護(hu)點(dian)時(shi)切(qie)斷(duan)供(gong)電(dian)通(tong)路(lu),停(ting)止(zhi)放(fang)電(dian)。
最簡單的電源切換電路用兩個二極管“或”的方式即可實現,但二極管的正向壓降會浪費掉可觀的電池電量。以單節鋰離子電池為例,額定放電電壓約為3.7V,那麼0.7V的二極管正向壓降使近20%的電池電量白白浪費掉。即使采用正向壓降更低(0.3V-0.4V)的肖特基二極管,也會有將近10%的電量被浪費掉。而肖特基二極管比較大的反向漏電(毫安級)又會產生另外一些問題。二極管也無法提供放電保護,需要額外增加開關及控製電路來做過放保護。
比較理想的方案是用MOSFET作為切換和保護開關。MOSFET具有毫歐級的導通電阻,它所引起的壓降幾乎可以忽略。當電池電壓過低時也可以利用MOSFET切斷供電通路,保護電池。但需要設計一套專門的電路來檢測電壓和驅動MOSFET柵極。可以用一些標準電壓比較器、電壓基準和分離元件實現這部分功能,但這會增加電路的元件數和複雜度,增大靜態功耗。
Maxim的MAX4838-MAX4842係列過壓保護控製器設計用於為電路提供過、欠壓保護,IC內部集成了電壓監視電路和高端N溝道MOSFET驅動器,正好可以借用它來實現上述控製。圖1就是一個針對單節鋰離子電池的應用而設計的應用電路。

圖1利用MAX4842過壓保護IC實現電池切換和保護
該設計利用MAX4842的欠壓鎖定功能(UVLO)實現對於電池的放電保護。MAX4842的欠壓鎖定門限為2.8V-3.2V,單節鋰離子電池的放電終止電壓為2.7V左右,電池放電到3.2V時也基本放空(如圖2所示),因此,無需任何調整,該門限範圍恰好適用於單節鋰電池。
另外,MAX4842的過壓保護門限為4.4V-5.0V,也高於單節鋰電的4.2V上限電壓。電源切換電路是利用MAX4842的使能控製引腳/EN配合分壓電阻R1/R2實現的。當沒有外部電源接入時,如果電池電壓高於2.8V-3.2V的保護門限,/EN被R2拉低,MAX4842驅動Q1、Q2的柵極為高電平使其導通,電池為負載供電;當有外部電源接入時,通過R1/R2分壓後在/EN引腳上產生的電壓高於1.47V後MAX4842被禁止,Q1、Q2被關閉,由外部電源給負載供電。圖中的二極管D2用於阻斷灌入外部電源的反向電流,並防止/EN被錯誤拉高。由於它串在外部供電通路上,損失一點效率沒有關係。

圖2700nAh鋰離子電池已不同速率放電時的放電曲。
特別推薦
- 噪聲中提取真值!瑞盟科技推出MSA2240電流檢測芯片賦能多元高端測量場景
- 10MHz高頻運行!氮矽科技發布集成驅動GaN芯片,助力電源能效再攀新高
- 失真度僅0.002%!力芯微推出超低內阻、超低失真4PST模擬開關
- 一“芯”雙電!聖邦微電子發布雙輸出電源芯片,簡化AFE與音頻設計
- 一機適配萬端:金升陽推出1200W可編程電源,賦能高端裝備製造
技術文章更多>>
- 邊緣AI的發展為更智能、更可持續的技術鋪平道路
- 每台智能體PC,都是AI時代的新入口
- IAR作為Qt Group獨立BU攜兩項重磅汽車電子應用開發方案首秀北京車展
- 構建具有網絡彈性的嵌入式係統:來自行業領袖的洞見
- 數字化的線性穩壓器
技術白皮書下載更多>>
- 車規與基於V2X的車輛協同主動避撞技術展望
- 數字隔離助力新能源汽車安全隔離的新挑戰
- 汽車模塊拋負載的解決方案
- 車用連接器的安全創新應用
- Melexis Actuators Business Unit
- Position / Current Sensors - Triaxis Hall
熱門搜索
Future
GFIVE
GPS
GPU
Harting
HDMI
HDMI連接器
HD監控
HID燈
I/O處理器
IC
IC插座
IDT
IGBT
in-cell
Intersil
IP監控
iWatt
Keithley
Kemet
Knowles
Lattice
LCD
LCD模組
LCR測試儀
lc振蕩器
Lecroy
LED
LED保護元件
LED背光



