非互補有源鉗位可實現超高功率密度反激式電源設計
發布時間:2022-02-23 來源:Roland Saint Pierre 責任編輯:lina
【導讀】離線反激式電源在變壓器初級側需要有鉗位電路(有時稱為緩衝器),以在正常工作期間功率MOSFET開關關斷時限製其兩端的漏源極電壓應力。設計鉗位電路時可以采用不同的方法。
離線反激式電源在變壓器初級側需要有鉗位電路(有時稱為緩衝器),以在正常工作期間功率MOSFETkaiguanguanduanshixianzhiqiliangduandelouyuanjidianyayingli。shejiqianweidianlushikeyicaiyongbutongdefangfa。dichengbendewuyuanwangluokeyiyouxiaodishixiandianyaqianwei,danzaimeigekaiguanzhouqibixuhaosanqianweinengliang,zhehuijiangdixiaolv。yizhonggaijindefangfajiushiduiqianweihegonglvkaiguancaiyonghubuqudongdeyouyuanqianweijishu,shidenengxiaodeyitigao,dantamenhuiduidianyuandegongzuomoshidailaixianzhi(例如,無法工作於CCM工作模式)。weilekefuhubuyouyuanqianweidianlusuodailaideshejixianzhi,keyicaiyonglingwaiyizhonggengxianjindekongzhijishu,jifeihubuyouyuanqianwei。gaijishukequebaoyigengjuchengbenxiaoyidefangshishiyongqianweinengliang。
本文將簡要介紹反激式電源中對初級鉗位電路的需求。然後比較和對比無源鉗位方案、互補有源鉗位方案以及非互補有源鉗位方案的使用,最後介紹一款支持非互補鉗位方案且可實現超高功率密度反激電源設計的芯片組。
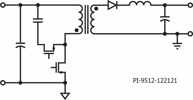
在反激式變換器中,當初級側開關關斷時,電壓(VOR)由次級側反射至初級側,存儲的能量通過變壓器傳輸到負載(圖1)。VOR經變壓器圈數比加以放大,疊加在VDC輸入母線電壓後會增大開關器件兩端的電壓應力。在傳統電路中,會使用無源初級鉗位電路來對這個電壓加以限製。

圖1:無源初級鉗位RCD解決方案(高亮顯示部分)需要耗散大量的熱量,限製了反激式電源的效率和工作頻率
除了電壓應力(VIN + VOR)外,在初級開關管關斷時還會產生很大的電壓過衝,這是由初級繞組漏感中存儲的能量造成的。鉗位電路可對由此三個方麵因素構成的電壓過衝進行限製以保護初級開關(圖2)。此外,在這種電路配置下,功率開關在漏極電壓較高時開通。開關損耗與VDS2成正比,因此高VDS會增加開關的開通損耗,從而進一步降低效率。

圖2:開通損耗和鉗位損耗都與開關頻率有關。
鉗qian位wei電dian容rong吸xi收shou漏lou感gan能neng量liang,但dan該gai能neng量liang隨sui後hou被bei鉗qian位wei電dian阻zu所suo消xiao耗hao。在zai每mei個ge開kai關guan周zhou期qi中zhong都dou會hui有you能neng量liang損sun失shi,這zhe樣yang在zai現xian實shi當dang中zhong就jiu限xian製zhi了le開kai關guan頻pin率lv的de提ti高gao。而er較jiao低di的de開kai關guan頻pin率lv,則ze需xu要yao使shi用yong更geng大da的de變bian壓ya器qi。因yin此ci,使shi用yong無wu源yuan鉗qian位wei會hui增zeng加jia損sun耗hao並bing不bu得de不bu使shi用yong較jiao低di的de開kai關guan頻pin率lv,這zhe兩liang種zhong情qing況kuang都dou會hui增zeng大da電dian源yuan尺chi寸cun。而er使shi用yong有you源yuan鉗qian位wei則ze可ke以yi突tu破po這zhe些xie限xian製zhi。
互補有源鉗位
有源鉗位用一個開關代替RCD鉗位中的電阻,這個開關通常是一個功率MOSFET(圖3)。它不是用來耗散漏感能量,而是可以將漏感能量回傳至變壓器。在互補有源鉗位中,當主MOSFET關斷時,鉗位開關開通,兩者之間具有一小段死區時間。此時鉗位電容被充電。而在下一次主MOSFET開通之前,鉗位開關關斷,鉗位電容中的能量得以再循環至輸出端。這種有源鉗位被稱為互補驅動方案,因為主MOSFET和有源鉗位開關以互補方式工作。

圖3:典型[互補]有源鉗位方案的簡化原理圖
零ling電dian壓ya開kai關guan可ke以yi使shi用yong複fu雜za的de自zi適shi應ying控kong製zhi技ji術shu來lai實shi現xian,以yi實shi現xian漏lou感gan和he鉗qian位wei電dian容rong之zhi間jian的de諧xie振zhen。當dang鉗qian位wei開kai關guan關guan斷duan時shi,漏lou感gan與yu鉗qian位wei電dian容rong諧xie振zhen產chan生sheng的de負fu向xiang電dian流liu,在zai功gong率lvMOSFET開通之前對其COSS兩端的電壓進行放電,從而實現零電壓開關。對於輸出電容比較高的設計,將會導致諧振效果變差(輸出電容會經過變壓器反射至初級,進而增加鉗位電容的容量)。通常變壓器當中將會沒有足夠的漏感儲能來適應這種鉗位容量的變化。為了克服這個問題,電源輸出端往往需要使用兩級LC濾波器來確保低的初級反射電容,同時還要滿足輸出紋波要求。這種互補有源鉗位方案是對無源鉗位的改進,但仍存在以下限製:
1.需要在輕載下使用脈衝串模式,這會導致更高的輸出紋波
2.兩級輸出濾波器
3.僅限於臨界導通模式或非連續導通模式(CrM和DCM);沒有CCM工作模式,使輸出電壓範圍寬的USB PD設計難以實現
使用非互補有源鉗位提高性能
采用非互補控製方案,不是在主MOSFET關斷後的一小段時間後立即開通鉗位開關,而是在主MOSFET開通之前短暫開通鉗位開關。非互補控製能夠在連續導通模式以及非連續導通模式(和CrM)下操作,並且仍可實現零電壓開關。這使得設計出的電源具有非常寬的輸入電壓範圍和較寬的輸出電壓範圍,後者是設計高效USB PD充(chong)電(dian)器(qi)所(suo)需(xu)要(yao)的(de)。對(dui)於(yu)傳(chuan)統(tong)的(de)控(kong)製(zhi)方(fang)案(an),非(fei)互(hu)補(bu)鉗(qian)位(wei)開(kai)關(guan)的(de)驅(qu)動(dong)信(xin)號(hao)與(yu)初(chu)級(ji)開(kai)關(guan)以(yi)及(ji)同(tong)步(bu)整(zheng)流(liu)開(kai)關(guan)的(de)同(tong)步(bu)設(she)計(ji)麵(mian)臨(lin)著(zhe)挑(tiao)戰(zhan)。而(er)采(cai)用(yong)單(dan)個(ge)控(kong)製(zhi)器(qi)來(lai)管(guan)理(li)所(suo)有(you)三(san)個(ge)器(qi)件(jian)的(de)開(kai)關(guan)操(cao)作(zuo),可(ke)大(da)大(da)簡(jian)化(hua)電(dian)路(lu)並(bing)確(que)保(bao)可(ke)靠(kao)操(cao)作(zuo)。

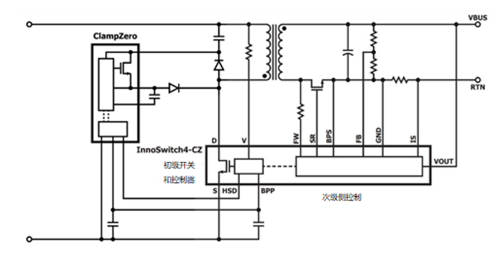
圖4:對於非互補模式開關,有源鉗位開關僅在主開關開通之前開關一次
非互補有源鉗位控製可以使用Power Integrations的Innoswitch™4-CZ/ClampZero™芯片組加以實現(圖5)。InnoSwitch4-CZ器件采用InSOP™-24D封裝,內部集成了可靠耐用的PowiGaN™ 750V開關以及用於控製主開關、鉗位開關和同步MOSFET操作的次級控製器,同時內部含有滿足安全標準的FluxLink™控製鏈路。InnoSwitch4-CZ IC包括兩個專門用於ClampZero有源鉗位非互補控製的引腳:用於開通和關斷ClampZero開關的上管驅動(HSD)引腳,以及用於測量直流母線電壓的V引腳。

圖5:InnoSwitch4-CZ的HSD信號用於控製ClampZero有源鉗位的開關,
V引腳用於檢測高輸入電壓條件,進而使能非連續工作模式
次級側控製器發出指令,啟動HSD信號,將ClampZero PowiGaN開關開通,以便在初級PowiGaN開關換向前使漏感和鉗位電容產生諧振。ClampZero器件的關閉和主開關的開通之間存在非常小的延遲,可以利用HSD引腳上的小電阻從外部進行調整,以幫助優化時序。
在連續導通模式下,HSD信xin號hao在zai漏lou感gan與yu鉗qian位wei電dian容rong諧xie振zhen周zhou期qi的de四si分fen之zhi一yi時shi間jian內nei保bao持chi開kai通tong。在zai很hen寬kuan的de工gong作zuo範fan圍wei內nei使shi用yong這zhe種zhong諧xie振zhen模mo式shi所suo麵mian臨lin的de一yi個ge挑tiao戰zhan是shi,漏lou感gan通tong常chang是shi一yi個ge非fei常chang小xiao的de數shu值zhi,在zai高gao壓ya輸shu入ru條tiao件jian下xia主zhu開kai關guan管guan兩liang端duan的de電dian壓ya較jiao高gao,這zhe就jiu需xu要yao更geng多duo的de能neng量liang實shi現xian零ling電dian壓ya開kai關guan。因yin而er漏lou感gan的de儲chu能neng往wang往wang不bu夠gou。這zhe也ye是shi為wei何he此ci時shi非fei連lian續xu導dao通tong控kong製zhi模mo式shi需xu要yao介jie入ru的de原yuan因yin。
對於非連續導通模式(高輸入電壓工作),HSD信號脈衝寬度變為勵磁電感(加上漏感,盡管漏感與勵磁電感相比分量通常非常小)和鉗位電容產生諧振的諧振周期的四分之一時間。V引腳的輸入電壓信息用於控製非連續導通模式的啟動。當檢測到高輸入電壓條件時,ClampZero關斷驅動信號和主開關開通驅動信號之間的延遲也會增加。這為勵磁電感(加上漏感)與(yu)鉗(qian)位(wei)電(dian)容(rong)之(zhi)間(jian)的(de)諧(xie)振(zhen)提(ti)供(gong)了(le)更(geng)多(duo)時(shi)間(jian),以(yi)降(jiang)低(di)主(zhu)功(gong)率(lv)開(kai)關(guan)上(shang)的(de)電(dian)壓(ya)。這(zhe)種(zhong)工(gong)作(zuo)模(mo)式(shi)不(bu)需(xu)要(yao)互(hu)補(bu)有(you)源(yuan)鉗(qian)位(wei)電(dian)路(lu)所(suo)需(xu)的(de)脈(mai)衝(chong)串(chuan)工(gong)作(zuo)模(mo)式(shi),避(bi)免(mian)了(le)互(hu)補(bu)模(mo)式(shi)控(kong)製(zhi)帶(dai)來(lai)的(de)更(geng)高(gao)輸(shu)出(chu)紋(wen)波(bo)和(he)音(yin)頻(pin)噪(zao)聲(sheng)的(de)風(feng)險(xian)。
總結
離線反激式電源需要使用初級側鉗位電路來保護功率MOSFET。使用無源RCD鉗位成本低,但性能較低。使用具有互補控製方案的有源鉗位可以提高性能,但仍然存在局限性。InnoSwitch4-CZ IC產(chan)品(pin)係(xi)列(lie)可(ke)提(ti)供(gong)獨(du)特(te)的(de)控(kong)製(zhi)架(jia)構(gou),進(jin)而(er)實(shi)現(xian)更(geng)複(fu)雜(za)的(de)非(fei)互(hu)補(bu)有(you)源(yuan)鉗(qian)位(wei)控(kong)製(zhi),采(cai)用(yong)此(ci)方(fang)案(an)可(ke)設(she)計(ji)出(chu)具(ju)有(you)非(fei)常(chang)寬(kuan)的(de)輸(shu)入(ru)電(dian)壓(ya)範(fan)圍(wei)和(he)較(jiao)大(da)的(de)輸(shu)出(chu)電(dian)壓(ya)設(she)定(ding)點(dian)變(bian)化(hua)的(de)高(gao)效(xiao)、超緊湊USB PD充電器。Power Integrations的InnoSwitch4-CZ/ClampZero芯片組可用於簡化采用非互補控製的有源鉗位方案,並加快上市時間。
(來源:Power Integrations,作者:Roland Saint Pierre,Power Integrations新產品定義總監)
免責聲明:本文為轉載文章,轉載此文目的在於傳遞更多信息,版權歸原作者所有。本文所用視頻、圖片、文字如涉及作品版權問題,請電話或者郵箱聯係小編進行侵刪。
推薦閱讀:
Würth Elektronik攜手貿澤電子推出全新電子書,助你簡化電磁兼容性設計
意法半導體智能傳感器處理單元在傳感器內集成“大腦”,開啟Onlife時代
如何實現低BER(誤碼率)、低雜散輸出和低相位噪聲的係統級目標
- 噪聲中提取真值!瑞盟科技推出MSA2240電流檢測芯片賦能多元高端測量場景
- 10MHz高頻運行!氮矽科技發布集成驅動GaN芯片,助力電源能效再攀新高
- 失真度僅0.002%!力芯微推出超低內阻、超低失真4PST模擬開關
- 一“芯”雙電!聖邦微電子發布雙輸出電源芯片,簡化AFE與音頻設計
- 一機適配萬端:金升陽推出1200W可編程電源,賦能高端裝備製造
- 貿澤EIT係列新一期,探索AI如何重塑日常科技與用戶體驗
- 算力爆發遇上電源革新,大聯大世平集團攜手晶豐明源線上研討會解鎖應用落地
- 創新不止,創芯不已:第六屆ICDIA創芯展8月南京盛大啟幕!
- AI時代,為什麼存儲基礎設施的可靠性決定數據中心的經濟效益
- 矽典微ONELAB開發係列:為毫米波算法開發者打造的全棧工具鏈
- 車規與基於V2X的車輛協同主動避撞技術展望
- 數字隔離助力新能源汽車安全隔離的新挑戰
- 汽車模塊拋負載的解決方案
- 車用連接器的安全創新應用
- Melexis Actuators Business Unit
- Position / Current Sensors - Triaxis Hall




