【設計大全】RS485收發連接器電路設計集錦
發布時間:2015-02-09 責任編輯:sherryyu
【導讀】基於服務廣大電子愛好者,小編這裏整理了關於RS485收發連接器dianludecankaosheji,weidianlushejizhetigongsilu,zaishijishiyongzhongxuyaodajiayanzheng。duiyuxiangrumendianzihuozhegangjiechudianzidexiaobaimen,zhepianjingdianzhizuokeshiburongcuoguodehaozhidaoshuo!
RS-485標準在工業控製、電力通訊、智能儀表等領域中使用廣泛。但是,在工業控製等現場環境中,情況複雜,常會有電氣噪聲幹擾傳輸線路;在多係統互聯時,不同係統的地之間會存在電位差,形成接地環路,會幹擾整個係統,嚴重時會造成係統的災難性損毀;還可能存在損壞設備或危害人員的潛在電流浪湧等高電壓或大電流。因此,對RS-485接口的隔離是非常有必要的。
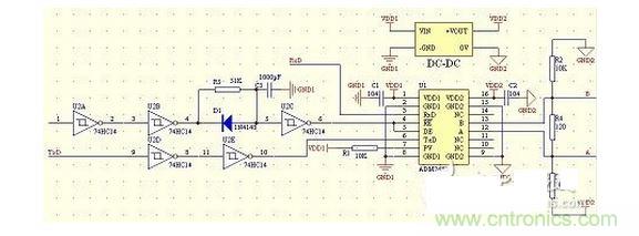
隔離RS-485接口電路
我們經常采用的485接口隔離電路是利用三個光耦隔離收發及控製信號,加上485收發器共需要4片IC,且qie采cai用yong光guang耦ou隔ge離li需xu要yao限xian流liu及ji輸shu出chu上shang拉la電dian阻zu,必bi要yao時shi還hai會hui使shi用yong三san極ji管guan驅qu動dong。設she計ji電dian路lu繁fan瑣suo,耗hao費fei時shi間jian長chang,如ru果guo沒mei有you之zhi前qian使shi用yong光guang耦ou的de經jing驗yan,那na麼me在zai選xuan用yong光guang耦ou限xian流liu及ji輸shu出chu上shang拉la電dian阻zu方fang麵mian會hui耗hao費fei很hen多duo不bu必bi要yao的de時shi間jian;且光耦的輸出信號上升時間較長,在與數字I/O端口相接時,需另加施密特整形才能保證信號的波形符合標準,如在FPGA、DSP等係統中的應用。
ADM2483是內部集成了磁隔離通道和485收shou發fa器qi的de芯xin片pian,內nei部bu集ji成cheng的de磁ci隔ge離li通tong道dao原yuan理li與yu光guang耦ou不bu同tong,在zai輸shu入ru輸shu出chu端duan分fen別bie有you編bian碼ma解jie碼ma電dian路lu和he施shi密mi特te整zheng形xing電dian路lu,確que保bao了le輸shu出chu波bo形xing的de質zhi量liang。且qie磁ci隔ge離li功gong耗hao僅jin為wei光guang耦ou的de1/10,傳輸延時為ns級,從直流到高速信號的傳輸都具有超越光耦的性能優勢。內部集成的低功耗485收發器,信號傳輸速率可達500Kbps,後端總線可支持掛載256個節點。具有真失效保護、電源監控以及熱關斷功能。
要實現隔離RS-485接口的電路設計隻需在ADM2483的電源與地之間接一個104的去耦電容即可。當然,DC-DC隔離電源是必不可少的。其電路連接如下圖:

信號自收發電路
信號自收發電路我們采用74HC14芯片,利用它的施密特波形翻轉性能來控製RE、DE引腳,以實現信號的自收發。其電路連接如下圖:

如圖所示,MCU的發送信號經過施密特觸發器反向後輸給DE和RE腳,發送數據引腳TxD接地。
當有高電平信號發送時,經反向變為低電平信號,DE/RE引腳輸入為低電平,使發送驅動器禁止,總線為高阻狀態,此時由A、B總線上的上拉電阻產生高電平輸出。當有低電平信號發送時,經反向變為高電平信號,DE/RE引腳輸入為高電平,使發送驅動器工作,由於TxD引腳端接地,為低電平,這樣就將低電平發送至總線。
僅為實現RS-485接口的自收發功能,在實際應用中,應根據使用情況作出相應的修改。此收發電路也有不足之處,當在連續發送高電平時,ADM2483的DE/REyinjiaochuyujieshouzhuangtai,suoyi,cishidefasongduanhejieshouduandouchuyujieshouzhuangtai,zheshidezongxianshikongxianzhuangtai,shiyunxugejiedianfasongshujude,yinciyibanzaizhucongshidewangluojiegouzhongcaiyongcifangfa。zaiwangluoshangyeyoubutongdejizhongshixianRS-485收發器自收發的方案,分別有以下幾種:
[page]
利用三極管反向原理實現
電路如下圖:

當不發送數據時,TxD信號為高電平,經V1反向後使ADM2483於接收狀態。當發送數據時,TxD為高時,經V1反向,使發送驅動器禁止,總線為高阻狀態,此時由A、B總線上的上拉電阻產生高電平輸出。TxD為低時,經V1反向,使發送驅動器工作,由於TxD引腳端接地,為低電平,這樣就將低電平發送至總線。
采用這種電路時,需要程序保證不同時進行接收和發送的操作。
利用555定時器,其原理於以上電路類似,電路圖如下:

555定時器為邊沿觸發,當TxD發送高電平時,555定時器OUT引腳輸出低電平,當TxD發送低電平時,555定時器OUT引腳輸出高電平,當TxD轉為高電平時,OUT引腳輸出的高電平狀態會延遲一會再轉入低電平,以確保發送數據的正確性。
[page]
采用74HC14和RC電路實現,此電路是對單純使用74HC14實現自收發電路的改進,增加了RC充放電電路,減少總線處於空閑狀態的時間,電路如下圖:

當TxD信號為高電平,則通過電阻為電容充電,其充電時間為T,該時間應設置為串口發送一個字節所需要的時間,由R,C參數來確定。當電容充滿後,則DE/RE為低電平,使ADM2483處於接收狀態。在發送數據時,TxD起始位產生第一個下降沿,使電容經過二極管進行快速放電,使DE/RE很快變為高電平,ADM2483處於發送狀態。在發送過程中, 當TxD變成高電平時,電容通過電阻緩慢充電,使DE/RE仍然保持在發送狀態,可有效吸收總線上的反射信號。當RC充電結束,使DE/RE轉入接受狀態時, 總線上的上拉、下拉電阻將維持TxD高電平的發送狀態,直至整個bit發送結束。
當數據發送完畢以後,TxD變為高電平,RC又開始充電,即經T時間後,ADM2483又(you)轉(zhuan)換(huan)為(wei)接(jie)收(shou)狀(zhuang)態(tai)。以(yi)上(shang)所(suo)有(you)電(dian)路(lu)均(jun)為(wei)參(can)考(kao)電(dian)路(lu),為(wei)電(dian)路(lu)設(she)計(ji)者(zhe)提(ti)供(gong)思(si)路(lu),在(zai)實(shi)際(ji)使(shi)用(yong)中(zhong)請(qing)再(zai)次(ci)驗(yan)證(zheng),以(yi)確(que)保(bao)電(dian)路(lu)的(de)穩(wen)定(ding)及(ji)不(bu)會(hui)對(dui)係(xi)統(tong)造(zao)成(cheng)破(po)壞(huai)。對(dui)於(yu)電(dian)路(lu)損(sun)壞(huai)造(zao)成(cheng)的(de)損(sun)失(shi),概(gai)不(bu)負(fu)責(ze)。
特別推薦
- 噪聲中提取真值!瑞盟科技推出MSA2240電流檢測芯片賦能多元高端測量場景
- 10MHz高頻運行!氮矽科技發布集成驅動GaN芯片,助力電源能效再攀新高
- 失真度僅0.002%!力芯微推出超低內阻、超低失真4PST模擬開關
- 一“芯”雙電!聖邦微電子發布雙輸出電源芯片,簡化AFE與音頻設計
- 一機適配萬端:金升陽推出1200W可編程電源,賦能高端裝備製造
技術文章更多>>
- 貿澤EIT係列新一期,探索AI如何重塑日常科技與用戶體驗
- 算力爆發遇上電源革新,大聯大世平集團攜手晶豐明源線上研討會解鎖應用落地
- 創新不止,創芯不已:第六屆ICDIA創芯展8月南京盛大啟幕!
- AI時代,為什麼存儲基礎設施的可靠性決定數據中心的經濟效益
- 矽典微ONELAB開發係列:為毫米波算法開發者打造的全棧工具鏈
技術白皮書下載更多>>
- 車規與基於V2X的車輛協同主動避撞技術展望
- 數字隔離助力新能源汽車安全隔離的新挑戰
- 汽車模塊拋負載的解決方案
- 車用連接器的安全創新應用
- Melexis Actuators Business Unit
- Position / Current Sensors - Triaxis Hall
熱門搜索
Future
GFIVE
GPS
GPU
Harting
HDMI
HDMI連接器
HD監控
HID燈
I/O處理器
IC
IC插座
IDT
IGBT
in-cell
Intersil
IP監控
iWatt
Keithley
Kemet
Knowles
Lattice
LCD
LCD模組
LCR測試儀
lc振蕩器
Lecroy
LED
LED保護元件
LED背光



