逆變H橋IGBT單管驅動+保護詳解
發布時間:2012-02-07
中心議題:
這幾天沉下心來專門給逆變器的後級,也就是大家熟悉的H橋電路換上了IGBT管子,用來深入了解相關的特性。
大家都知道,IGBT單管相當的脆弱,同樣電流容量的IGBT單管,比同樣電流容量的MOSFET脆弱多了,也就是說,在逆變H橋裏頭,MOSFET上去沒有問題,但是IGBT上去,可能開機帶載就炸了。這一點很多人估計都深有體會。當時我看到做魚機的哥們用FGH25N120AND這個,反映很容易就燒了,當時不以為然。
隻到我在工作中遇到,一定要使用IGBT的時候,我才發現我錯了,當初我非常天真的認為,一個IRFP460,20A/500V的MOSFET,我用個SGH40N60UFD40A/600V的IGBT上去怎麼樣也不會炸的吧,實際情況卻是,帶載之後,突然加負載和撤銷負載,幾次下來就炸了,我以為是電路沒有焊接好,然後同樣的換上去,照樣炸掉,這樣白白浪費了好多IGBT。
後來發現一些規律,就是采用峰值電流保護的措施就能讓IGBT不會炸,下麵我就會將這些東西一起詳細的說一說,說的不好請大家見諒,這個帖子會慢慢更新,也希望高手們多多提出意見。
我們將這個問題看出幾個部分來解決:
1,驅動電路;
2,電流采集電流;
3,保護機製;
一、驅動電路
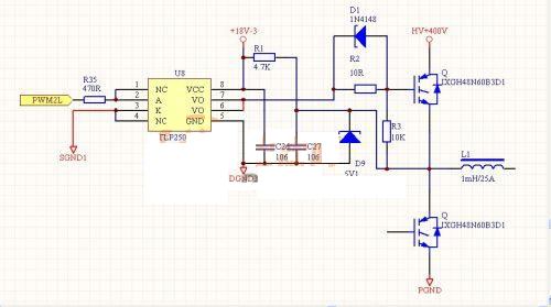
這次采用的IGBT為IXYS的,IXGH48N60B3D1,詳細規格書如下:IXGH48N60B3D1
驅動電路如下:
這是一個非常典型的應用電路,完全可以用於IGBT或者MOSFET,但是也有些不一樣的地方。
1,有負壓產生電路,
2,隔離驅動,
3,單獨電源供電。
首先我們來總體看看,這個電路沒有保護,用在逆變上100%炸,但是我們可以將這個電路的實質摸清楚。
先講講重點:
1:驅動電阻R2,這個在驅動裏頭非常重要,圖上還有D1配合關閉的時候,讓IGBT的CGE快速的放電,實際上看需要,這個D1也可以不要,也可以在D1回路裏頭串聯一個電阻做0FF關閉時候的柵極電阻。
[page]
下麵發幾個波形照片,不同的柵極電阻,和高壓HV+400V共同產生作用的時候,上下2個IGBT柵極的實際情況。
上麵的圖,是在取消負壓的時候,上下2管之間的柵極波形,柵極電阻都是在10R情況下。
上麵的圖是在不加DC400V情況下測量2管G極波形,下圖是在DC400V情況下,2管的柵極波形。
為何第二個圖會有一個尖峰呢。這個要從IGBT的內部情況說起,簡單來說,IGBT的GE上有一個寄生的電容,它和另外的CGC一個寄生電容共同組成一個水池子,那就是QG,其實這個和MOSFET也很像的。
那麼在來看看為何400V加上去,就會在下管上的G級上產生尖峰。借花獻佛,抓個圖片來說明:
如上圖所示,當上官開通的時候,此時是截止的,由於上官開通的時候,這個時候要引入DV/DT的概念,這個比較抽象,先不管它,簡單通俗的說就是上管開通的時候,上管等效為直通了,+DC400V電壓立馬加入到下管的C級上,這麼高的電壓立刻從IGBT的寄生電容上通過產生一個感應電流,這個感應電流上圖有公式計算,這個電流在RG電(dian)阻(zu)和(he)驅(qu)動(dong)內(nei)阻(zu)的(de)共(gong)同(tong)作(zuo)用(yong)下(xia),在(zai)下(xia)管(guan)的(de)柵(zha)極(ji)上(shang)構(gou)成(cheng)一(yi)個(ge)尖(jian)峰(feng)電(dian)壓(ya),如(ru)上(shang)麵(mian)那(na)個(ge)示(shi)波(bo)器(qi)的(de)截(jie)圖(tu)所(suo)示(shi)。到(dao)目(mu)前(qian)為(wei)止(zhi),沒(mei)有(you)引(yin)入(ru)米(mi)勒(le)電(dian)容(rong)的(de)概(gai)念(nian),理(li)解(jie)了(le)這(zhe)些(xie),然(ran)後(hou)對(dui)著(zhe)規(gui)格(ge)書(shu)一(yi)看(kan),米(mi)勒(le)電(dian)容(rong)是(shi)什(shen)麼(me),對(dui)電(dian)路(lu)有(you)何(he)影(ying)響(xiang),就(jiu)容(rong)易(yi)理(li)解(jie)多(duo)了(le)。
- 逆變H橋IGBT單管驅動+保護詳解
- 采用的IGBT為IXYS的,IXGH48N60B3D1
- 串聯一個電阻做0FF關閉時候的柵極電阻
這幾天沉下心來專門給逆變器的後級,也就是大家熟悉的H橋電路換上了IGBT管子,用來深入了解相關的特性。
大家都知道,IGBT單管相當的脆弱,同樣電流容量的IGBT單管,比同樣電流容量的MOSFET脆弱多了,也就是說,在逆變H橋裏頭,MOSFET上去沒有問題,但是IGBT上去,可能開機帶載就炸了。這一點很多人估計都深有體會。當時我看到做魚機的哥們用FGH25N120AND這個,反映很容易就燒了,當時不以為然。
隻到我在工作中遇到,一定要使用IGBT的時候,我才發現我錯了,當初我非常天真的認為,一個IRFP460,20A/500V的MOSFET,我用個SGH40N60UFD40A/600V的IGBT上去怎麼樣也不會炸的吧,實際情況卻是,帶載之後,突然加負載和撤銷負載,幾次下來就炸了,我以為是電路沒有焊接好,然後同樣的換上去,照樣炸掉,這樣白白浪費了好多IGBT。
後來發現一些規律,就是采用峰值電流保護的措施就能讓IGBT不會炸,下麵我就會將這些東西一起詳細的說一說,說的不好請大家見諒,這個帖子會慢慢更新,也希望高手們多多提出意見。
我們將這個問題看出幾個部分來解決:
1,驅動電路;
2,電流采集電流;
3,保護機製;
一、驅動電路
這次采用的IGBT為IXYS的,IXGH48N60B3D1,詳細規格書如下:IXGH48N60B3D1
驅動電路如下:

1,有負壓產生電路,
2,隔離驅動,
3,單獨電源供電。
首先我們來總體看看,這個電路沒有保護,用在逆變上100%炸,但是我們可以將這個電路的實質摸清楚。
先講講重點:
1:驅動電阻R2,這個在驅動裏頭非常重要,圖上還有D1配合關閉的時候,讓IGBT的CGE快速的放電,實際上看需要,這個D1也可以不要,也可以在D1回路裏頭串聯一個電阻做0FF關閉時候的柵極電阻。
[page]
下麵發幾個波形照片,不同的柵極電阻,和高壓HV+400V共同產生作用的時候,上下2個IGBT柵極的實際情況。

上麵的圖是在不加DC400V情況下測量2管G極波形,下圖是在DC400V情況下,2管的柵極波形。
為何第二個圖會有一個尖峰呢。這個要從IGBT的內部情況說起,簡單來說,IGBT的GE上有一個寄生的電容,它和另外的CGC一個寄生電容共同組成一個水池子,那就是QG,其實這個和MOSFET也很像的。
那麼在來看看為何400V加上去,就會在下管上的G級上產生尖峰。借花獻佛,抓個圖片來說明:

特別推薦
- 噪聲中提取真值!瑞盟科技推出MSA2240電流檢測芯片賦能多元高端測量場景
- 10MHz高頻運行!氮矽科技發布集成驅動GaN芯片,助力電源能效再攀新高
- 失真度僅0.002%!力芯微推出超低內阻、超低失真4PST模擬開關
- 一“芯”雙電!聖邦微電子發布雙輸出電源芯片,簡化AFE與音頻設計
- 一機適配萬端:金升陽推出1200W可編程電源,賦能高端裝備製造
技術文章更多>>
- 貿澤EIT係列新一期,探索AI如何重塑日常科技與用戶體驗
- 算力爆發遇上電源革新,大聯大世平集團攜手晶豐明源線上研討會解鎖應用落地
- 創新不止,創芯不已:第六屆ICDIA創芯展8月南京盛大啟幕!
- AI時代,為什麼存儲基礎設施的可靠性決定數據中心的經濟效益
- 矽典微ONELAB開發係列:為毫米波算法開發者打造的全棧工具鏈
技術白皮書下載更多>>
- 車規與基於V2X的車輛協同主動避撞技術展望
- 數字隔離助力新能源汽車安全隔離的新挑戰
- 汽車模塊拋負載的解決方案
- 車用連接器的安全創新應用
- Melexis Actuators Business Unit
- Position / Current Sensors - Triaxis Hall
熱門搜索
Future
GFIVE
GPS
GPU
Harting
HDMI
HDMI連接器
HD監控
HID燈
I/O處理器
IC
IC插座
IDT
IGBT
in-cell
Intersil
IP監控
iWatt
Keithley
Kemet
Knowles
Lattice
LCD
LCD模組
LCR測試儀
lc振蕩器
Lecroy
LED
LED保護元件
LED背光



