如何正確地布設運算放大器
發布時間:2021-09-10 責任編輯:wenwei
【導讀】電路設計過程中,應用工程師往往會忽視印刷電路板(PCB)的布局。通常遇到的問題是,電路的原理圖是正確的,但並不起作用,或僅以低性能運行。
那如何正確地布設運算放大器的電路板以確保其功能、性能和穩健性呢?
事件重現
工程師與自己的實習生利用增益為2V/V、負荷為10k、電源電壓為+/-15V的非反相配置OPA191運算放大器進行設計。圖1所示為該設計的原理圖。

圖1 采用非反相配置的OPA191原理圖
工程師指派實習生為該設計布設電路板,同時為他做了PCB布設方麵的一般指導(即盡可能縮短電路板的走線路徑,同時將組件保持緊密排布,以減小電路板空間),然後讓他自行設計。
設計過程到底有多難?其實就是幾個電阻器和電容器罷了,不是嗎?
圖2所示為實習生首次嚐試設計的布局。紅線為電路板頂層的路徑,而藍線為底層的路徑。

圖2 首次布局嚐試方案
當dang時shi意yi識shi到dao電dian路lu板ban布bu局ju並bing不bu像xiang自zi己ji想xiang象xiang的de那na樣yang直zhi觀guan,工gong程cheng師shi覺jiao得de應ying該gai為wei實shi習xi生sheng做zuo一yi些xie更geng詳xiang細xi的de指zhi導dao。實shi習xi生sheng在zai設she計ji時shi完wan全quan遵zun從cong了le他ta的de建jian議yi,縮suo短duan了le走zou線xian路lu徑jing,並bing將jiang各ge部bu件jian緊jin密mi地di排pai布bu在zai一yi起qi。但dan這zhe種zhong布bu局ju還hai可ke以yi進jin一yi步bu改gai善shan,從cong而er減jian小xiao電dian路lu板ban寄ji生sheng阻zu抗kang並bing優you化hua其qi性xing能neng。
他們所做的首項改進是將電阻R1和R2移至OPA191的倒相引腳(引腳2)旁;這樣有助於減小倒相引腳的雜散電容。
運算放大器的倒相引腳是一個高阻抗節點,因此靈敏度較高。較長的走線路徑可以作為電線,讓高頻噪音耦合進信號鏈。倒相引腳上的PCB電容會引發穩定性問題。因此,倒相引腳上的接點應該越小越好。
將R1和R2移至引腳2旁,可以讓負荷電阻器R3旋轉180度,從而使去耦電容器C1更貼近OPA191的正電源引腳(引腳7)。rangquoudianrongqijinkenengtiejindianyuanyinjiao,zheyidianjiqizhongyao。ruguoquoudianrongqiyudianyuanyinjiaozhijiandezouxianlujingjiaochang,huizengdadianyuanyinjiaodediangan,congerjiangdixingneng。
他們所做的另一項改進在於第二個去耦電容器C2。不應將VCC與C2的導孔連接放在電容器和電源引腳之間,而應布設在供電電壓必須通過電容器進入器件電源引腳的位置。
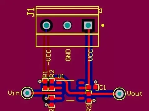
圖3顯示了移動每個部件和導孔從而改善布局的方法。

圖3 改進布局的各部件位置
keyijiakuanzouxianlujing,yijianxiaodiangan,jixiangdangyuzouxianlujingsuolianjiedehanpanchicun。haikeyiguanliudianlubandingcenghedicengdejiediceng,congerweifanhuidianliuchuangzaoyigejianshidedizukanglujing。tu4所示為終布局。

圖4 終布局
經驗總結
當布設印刷電路板時,務必遵循以下布設慣例:
1 盡量縮短倒相引腳的連接;
2 讓去耦電容器盡量靠近電源引腳。
3 如果使用了多個去耦電容器,將的去耦電容器放在離電源引腳近的位置。
4 不要將導孔置於去耦電容和電源引腳之間。
5 盡可能擴寬走線路徑。
6 不要讓走線路徑上出現90度的角。
7 灌流至少一個堅實的接地層。
8 不要為了用絲印層來標示部件而舍棄良好的布局。
免責聲明:本文為轉載文章,轉載此文目的在於傳遞更多信息,版權歸原作者所有。本文所用視頻、圖片、文字如涉及作品版權問題,請聯係小編進行處理。
推薦閱讀:
特別推薦
- 噪聲中提取真值!瑞盟科技推出MSA2240電流檢測芯片賦能多元高端測量場景
- 10MHz高頻運行!氮矽科技發布集成驅動GaN芯片,助力電源能效再攀新高
- 失真度僅0.002%!力芯微推出超低內阻、超低失真4PST模擬開關
- 一“芯”雙電!聖邦微電子發布雙輸出電源芯片,簡化AFE與音頻設計
- 一機適配萬端:金升陽推出1200W可編程電源,賦能高端裝備製造
技術文章更多>>
- 貿澤EIT係列新一期,探索AI如何重塑日常科技與用戶體驗
- 算力爆發遇上電源革新,大聯大世平集團攜手晶豐明源線上研討會解鎖應用落地
- 創新不止,創芯不已:第六屆ICDIA創芯展8月南京盛大啟幕!
- AI時代,為什麼存儲基礎設施的可靠性決定數據中心的經濟效益
- 矽典微ONELAB開發係列:為毫米波算法開發者打造的全棧工具鏈
技術白皮書下載更多>>
- 車規與基於V2X的車輛協同主動避撞技術展望
- 數字隔離助力新能源汽車安全隔離的新挑戰
- 汽車模塊拋負載的解決方案
- 車用連接器的安全創新應用
- Melexis Actuators Business Unit
- Position / Current Sensors - Triaxis Hall
熱門搜索
微波功率管
微波開關
微波連接器
微波器件
微波三極管
微波振蕩器
微電機
微調電容
微動開關
微蜂窩
位置傳感器
溫度保險絲
溫度傳感器
溫控開關
溫控可控矽
聞泰
穩壓電源
穩壓二極管
穩壓管
無焊端子
無線充電
無線監控
無源濾波器
五金工具
物聯網
顯示模塊
顯微鏡結構
線圈
線繞電位器
線繞電阻



