電機驅動係統設計指南
發布時間:2021-09-10 責任編輯:wenwei
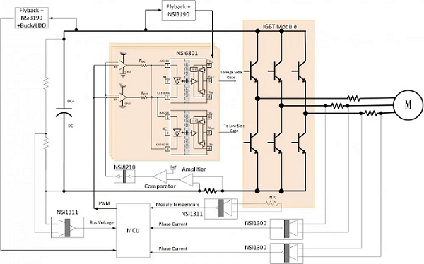
【導讀】本參考設計使用納芯微的單通道隔離柵極驅動器NSi6801、高精度隔離電流采樣運放NSi1300、高精度隔離電壓采樣運放NSi1311、數字隔離器NSi8210、隔離誤差放大器NSi3190,結合使用C2000係列LAUNCHXL-F28379D的軟硬件控製平台共同實現逆變主拓撲,實現三相電機在典型輸入電壓下穩定運行。

隔離驅動器NSi6801的相關電路配置
本方案采用高邊門極驅動與低邊門極驅動互鎖的結構形式,正常運行時高電平和低電平的PWM信號是互補的,有效避免上管下管有被信號觸發同時導通的隱患。電壓緩衝器SN74ATC244的高邊PWM信號驅動NSi6801的陽極,電壓緩衝器SN74ATC244的低邊PWM信號驅動NSi6801的陰極。

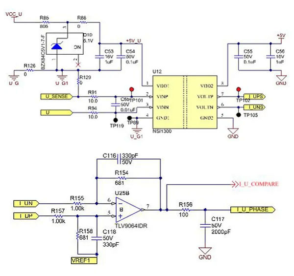
三相電流的采樣NSi1300的相關電路配置
高精度采樣電阻的差分電壓作為隔離放大器NSi1300的輸入。NSi1300支持±250mv輸入範圍,本設計可以測量高達25A的峰值電流。選用10毫歐, 精度1%, 功率等級為4W,封裝為2532的貼片電阻串入母線。

NSi1300輸出的電壓通過雙端轉單端的差分比例運放,將經過折算的采樣電壓轉成在MCU的3.3V輸入範圍內的單電平電壓,以圖中示例闡明從采樣到進MCU信號的計算關係式:
相關產品特性
單通道增強型隔離柵級驅動器NSi6801
►電流型輸入,兼容光耦驅動
►±5A 驅動能力
►加強絕緣,CMTI大於150kV/μs
電流檢測隔離運放NSi1300
►高精度( 最大±0.2mV 偏置誤差;最大±0.3% 增益誤差)
►310kHz帶寬, 72dB SNR @100kHz
電壓檢測隔離運放NSi1311
►高精度( 最大±0.2mV 偏置誤差;最大±0.3% 增益誤差)
►310kHz帶寬, 72dB SNR @100kHz
數字隔離器NSi8210
►10ns傳播延時10ns傳播延時
►CMTI大於150kV/μs
隔離誤差放大器NSi3190
►兼容SinkSource電流型及電壓型反饋
►400kHz的高增益帶寬
免責聲明:本文為轉載文章,轉載此文目的在於傳遞更多信息,版權歸原作者所有。本文所用視頻、圖片、文字如涉及作品版權問題,請聯係小編進行處理。
推薦閱讀:
特別推薦
- 噪聲中提取真值!瑞盟科技推出MSA2240電流檢測芯片賦能多元高端測量場景
- 10MHz高頻運行!氮矽科技發布集成驅動GaN芯片,助力電源能效再攀新高
- 失真度僅0.002%!力芯微推出超低內阻、超低失真4PST模擬開關
- 一“芯”雙電!聖邦微電子發布雙輸出電源芯片,簡化AFE與音頻設計
- 一機適配萬端:金升陽推出1200W可編程電源,賦能高端裝備製造
技術文章更多>>
- 貿澤EIT係列新一期,探索AI如何重塑日常科技與用戶體驗
- 算力爆發遇上電源革新,大聯大世平集團攜手晶豐明源線上研討會解鎖應用落地
- 創新不止,創芯不已:第六屆ICDIA創芯展8月南京盛大啟幕!
- AI時代,為什麼存儲基礎設施的可靠性決定數據中心的經濟效益
- 矽典微ONELAB開發係列:為毫米波算法開發者打造的全棧工具鏈
技術白皮書下載更多>>
- 車規與基於V2X的車輛協同主動避撞技術展望
- 數字隔離助力新能源汽車安全隔離的新挑戰
- 汽車模塊拋負載的解決方案
- 車用連接器的安全創新應用
- Melexis Actuators Business Unit
- Position / Current Sensors - Triaxis Hall
熱門搜索
微波功率管
微波開關
微波連接器
微波器件
微波三極管
微波振蕩器
微電機
微調電容
微動開關
微蜂窩
位置傳感器
溫度保險絲
溫度傳感器
溫控開關
溫控可控矽
聞泰
穩壓電源
穩壓二極管
穩壓管
無焊端子
無線充電
無線監控
無源濾波器
五金工具
物聯網
顯示模塊
顯微鏡結構
線圈
線繞電位器
線繞電阻


